Разработка сайта для образовательного учреждения: как создать онлайн-пространство, которое вдохновит учеников и родителей
Создание веб-ресурса для учебных заведений требует глубокого понимания специфики образовательного процесса и потребностей целевой аудитории. Мы учитываем, что сайт должен не только информировать, но и вовлекать студентов, родителей и преподавателей, предоставляя удобный доступ к важной информации и сервисам.
В основе нашего подхода лежит комплексный анализ требований клиента и его аудитории. Мы разрабатываем функционал, который включает в себя онлайн-запись на курсы, доступ к учебным материалам, а также возможность взаимодействия между студентами и преподавателями. Интуитивно понятный интерфейс и адаптивный дизайн обеспечивают комфортное использование сайта на любых устройствах, что особенно важно в условиях современного обучения.
Мы применяем современные технологии, такие как системы управления контентом (CMS), что позволяет легко обновлять информацию и добавлять новые разделы без необходимости обращаться к разработчикам. Это дает учебным заведениям возможность оперативно реагировать на изменения и поддерживать актуальность контента.
Наша команда также уделяет внимание SEO-оптимизации, что помогает повысить видимость сайта в поисковых системах и привлечь большее количество пользователей. Мы понимаем, что успешный веб-ресурс — не только красивый дизайн, но и эффективный инструмент для достижения образовательных целей.
С нами вы получите не просто сайт, а мощную платформу, способствующую развитию вашего учебного заведения, улучшению коммуникации и повышению уровня удовлетворенности всех участников образовательного процесса. Мы стремимся создать уникальные решения, которые отражают индивидуальность каждого учреждения и помогают ему выделяться на фоне конкурентов.

Преимущества онлайн-присутствия
В современном мире наличие качественного веб-сайта стало неотъемлемой частью успешного функционирования образовательных учреждений. Продуманный и функциональный сайт позволяет значительно увеличить охват аудитории, так как потенциальные студенты и их родители могут легко находить информацию о курсах, программах и мероприятиях в любое время и из любой точки мира.
Кроме того, онлайн-присутствие обеспечивает доступность информации. Учебные заведения могут предоставлять актуальные данные о расписании, ценах и условиях поступления, что упрощает процесс выбора для абитуриентов. Это особенно важно в условиях конкуренции, где каждая деталь может сыграть решающую роль в принятии решения.
Наконец, наличие профессионально разработанного сайта формирует доверие к образовательному учреждению. Современный и удобный интерфейс, качественный контент и активное взаимодействие с пользователями создают положительный имидж и привлекают больше студентов. Разработка сайта образовательного учреждения становится ключевым этапом на пути к успешному развитию и увеличению числа учащихся.

Маркетинговое исследование сайтов конкурентов
Создание веб-ресурса для образовательного учреждения начинается с тщательного изучения цифровой среды, в которой оно будет функционировать. Анализ сайтов конкурентов позволяет выявить сильные и слабые стороны их онлайн-представительства, а также понять, какие подходы работают лучше всего в вашей нише.
В процессе исследования мы обращаем внимание на дизайн, структуру контента, используемые маркетинговые стратегии и механизмы привлечения пользователей. Это помогает не только определить текущие тренды, но и выявить уникальные возможности для вашего проекта. Такой подход обеспечивает создание креативного и эффективного решения, которое будет выделяться на фоне конкурентов.
Понимание того, как работают успешные сайты в вашей области, позволяет нам разрабатывать стратегии, ориентированные на высокую конверсию и удовлетворение потребностей целевой аудитории. С учётом более чем 15-летнего опыта в маркетинге и актуальных требований SEO, мы создаем веб-решения, которые не только привлекают внимание, но и приводят к реальным результатам. Такой анализ становится основой для формирования успешного и конкурентоспособного веб-ресурса, который будет отвечать всем современным требованиям.

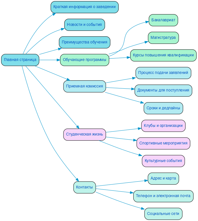
Разработка структуры сайта
Создание веб-ресурса для учебного заведения требует тщательной проработки структуры. Эффективная организация разделов и страниц напрямую влияет на удобство навигации, что в свою очередь улучшает пользовательский опыт. Когда информация логично распределена, посетители быстрее находят нужные данные, что снижает уровень отказов и увеличивает время, проведенное на сайте.
Правильное построение структуры также способствует оптимизации для поисковых систем. Четкая иерархия разделов облегчает индексацию контента, позволяя поисковым системам лучше понимать, о чем сайт. Это повышает шансы на высокие позиции в результатах поиска, что критически важно для привлечения новых студентов.
При разработке пользовательских сценариев важно учитывать целевые действия, которые должен совершить посетитель. Логика построения разделов должна поддерживать эти сценарии, направляя пользователей к конверсионным точкам, таким как заполнение заявки или регистрация на курсы. Таким образом, продуманная структура сайта становится основой его успешности.

Разработка интерактивного прототипа сайта
Создание интерактивного прототипа сайта — ключевой этап в проектировании онлайн-платформ для образовательных учреждений. На этом этапе мы визуализируем структуру и функционал сайта, что позволяет не только увидеть, как будет выглядеть конечный продукт, но и протестировать пользовательский путь. Это особенно важно для образовательных учреждений, где навигация и доступность информации играют критическую роль.
Прототипирование позволяет выявить и устранить возможные проблемы на ранних стадиях, обеспечивая интуитивно понятный интерфейс. Мы учитываем потребности пользователей, что способствует повышению конверсии и улучшению взаимодействия с сайтом. Каждое решение, принятое на этапе прототипирования, направлено на создание максимально удобного и эффективного ресурса.
С учетом нашего 15-летнего опыта в digital-маркетинге, мы также интегрируем SEO-стратегии на этапе прототипирования. Это обеспечивает не только привлекательность дизайна, но и его видимость в поисковых системах. Наша команда сочетает креативный подход с аналитическим мышлением, что позволяет создавать уникальные решения, отвечающие современным требованиям и ожиданиям пользователей.
Разработка яркого дизайна в соответствии с целями заказчика
Создание веб-ресурсов для образовательных учреждений требует особого подхода, где каждый элемент дизайна должен соответствовать уникальным целям и задачам заказчика. Наша компания с более чем 20-летним опытом в интернет-дизайне понимает, что яркий и запоминающийся визуал поможет не только привлечь внимание, но и создать эмоциональную связь с пользователями.
Мы разрабатываем индивидуальные решения, которые отражают ценности и философию учебного заведения. Используя креативные подходы, мы создаем интерфейсы, которые не просто красивы, но и функциональны. Например, внедрение интерактивных элементов, таких как анимации и видеоматериалы, делает процесс обучения более увлекательным и вовлекающим. А продуманные навигационные решения помогают пользователю легко находить нужную информацию, что увеличивает вероятность выполнения целевых действий, будь то регистрация на курс или запись на консультацию.
Эмоциональная подача контента играет ключевую роль в формировании доверия. Мы используем цветовые палитры и шрифты, которые вызывают положительные ассоциации, а также изображения, передающие атмосферу учебного процесса. Например, использование фотографий реальных студентов и преподавателей помогает создать ощущение общности и принадлежности к образовательному сообществу.
Кроме того, мы акцентируем внимание на высокой конверсии. Каждый элемент дизайна, от кнопок призыва к действию до форм обратной связи, проектируется с целью максимального вовлечения пользователей. Мы анализируем поведение посетителей и на основе полученных данных оптимизируем интерфейс, чтобы достичь наилучших результатов. В результате мы создаем не просто сайт, а мощный инструмент для взаимодействия и роста образовательного учреждения.
Несколько примеров наших проектов
Что вы получите при заказе сайта
Заказывая корпоративный сайт в SDD Creative Studio, вы получаете не просто веб-страницу, а мощный инструмент для достижения бизнес-целей. Мы начинаем с глубокого анализа целевой аудитории, что позволяет создать сайт, который точно отвечает потребностям ваших клиентов. Это обеспечивает не только привлекательность, но и высокую конверсию.
Структурирование контента — ключевой этап, который помогает пользователям быстро находить необходимую информацию. Мы создаем логичную навигацию и удобный функционал, что значительно улучшает юзабилити вашего сайта. Ваши клиенты будут легко ориентироваться в предложениях, а это увеличивает вероятность совершения целевых действий.
Яркий дизайн, разработанный с учетом последних трендов, придаст вашему сайту уникальность и запоминаемость. Мы используем Bootstrap 3 для обеспечения мобильной адаптивности, что гарантирует корректное отображение на всех устройствах. Это особенно важно в условиях растущего числа пользователей мобильных устройств.
Мы работаем только с современными и проверенными системами управления контентом, такими как "Битрикс - стандарт", что позволяет вам легко управлять содержанием сайта без необходимости в технических знаниях. Внедрение системы онлайн-консультаций поможет вам наладить связь с клиентами в реальном времени, повышая уровень сервиса и удовлетворенности.
Не забываем и о SEO и маркетинге: наш подход к оптимизации сайта изначально заложен в его структуру, что способствует повышению видимости в поисковых системах. В результате вы получаете не только красивый сайт, но и эффективный инструмент для привлечения клиентов.
Кроме того, мы предоставляем архив с сайтом, что обеспечивает безопасность ваших данных и возможность восстановления информации в любой момент. Выбирая SDD Creative Studio, вы делаете шаг к успешному развитию вашего бизнеса в цифровом пространстве.

Технические особенности создания сайта
Создание веб-ресурса для образовательных учреждений требует внимательного подхода к техническим аспектам, которые обеспечивают не только функциональность, но и высокий уровень взаимодействия с пользователями. Важным элементом является внедрение анимаций и динамических элементов, которые делают сайт более привлекательным и интерактивным. Правильно подобранные анимации могут улучшить восприятие информации и направить внимание пользователей на ключевые разделы, что особенно важно для образовательных платформ.
Онлайн-обращения и формы обратной связи играют центральную роль в взаимодействии с потенциальными студентами и их родителями. Мы разрабатываем интуитивно понятные и удобные формы, которые позволяют быстро и легко отправлять запросы, записываться на мероприятия или получать консультации. Важно, чтобы все элементы были адаптированы под различные устройства, что обеспечивает доступность для всех пользователей, независимо от их технической подготовки.
Загрузка данных — еще один ключевой аспект, который требует особого внимания. Мы используем современные технологии для оптимизации скорости загрузки страниц, что критично для удержания пользователей на сайте. Быстрая и эффективная обработка данных позволяет избежать потери интереса и способствует лучшему восприятию контента.
При разработке интерфейсов мы ориентируемся на принципы UI/UX дизайна, что позволяет создать удобную и понятную навигацию. Каждый элемент интерфейса продуман до мелочей, чтобы обеспечить комфортное взаимодействие пользователей с ресурсом. Индивидуальный подход к каждому проекту позволяет нам учитывать уникальные потребности образовательных учреждений, создавая решения, которые максимально соответствуют их задачам и целям.

Порядок разработки сайта в компании SDD Creative Studio
Разработка сайта образовательного учреждения в компании SDD Creative Studio начинается с тщательного анализа потребностей клиента. На этом этапе мы проводим детальное обсуждение, чтобы понять цели и задачи вашего проекта, а также целевую аудиторию. Это позволяет нам создать индивидуальный подход к каждому клиенту и учесть все его пожелания.
После согласования всех деталей мы переходим к работе по договору, который фиксирует все обязательства сторон и сроки выполнения проекта. Это обеспечивает прозрачность на всех этапах и позволяет избежать недоразумений в будущем.
Следующим шагом является проработка семантики. Мы исследуем ключевые слова и фразы, которые помогут вашему сайту занять высокие позиции в поисковых системах. На основе полученных данных мы строим эффективную структуру сайта, что делает навигацию интуитивно понятной для пользователей и способствует лучшему восприятию информации.
Команда опытных верстальщиков и программистов SDD Creative Studio обеспечивает качественную реализацию проекта. Мы используем современные технологии и подходы, чтобы создать функциональный и адаптивный сайт. Дизайн разрабатывается с учетом актуальных трендов, что позволяет вашему образовательному учреждению выделяться на фоне конкурентов.
После завершения всех этапов разработки мы проводим тестирование, чтобы выявить и устранить возможные ошибки. На этом этапе важна каждая деталь, так как от этого зависит удобство использования сайта. Затем мы осуществляем оптимизацию, что включает в себя улучшение скорости загрузки и адаптацию под различные устройства.
В завершение проекта мы запускаем сайт, предоставляя вам все необходимые инструкции и рекомендации по его дальнейшему обслуживанию. Наша цель — создать надежный и эффективный инструмент для вашего образовательного учреждения, который будет служить долгие годы.
Ниже вы можете ознакомиться с картой проекта - наглядно показываем процесс разработки сайта и всех участников с нашей стороны.