Разработка сайта для оборудования: как создать эффективный онлайн-ресурс для вашего бизнеса
Создание веб-ресурсов для представления оборудования требует особого подхода и глубокого понимания специфики отрасли. Мы знаем, что сайт не просто витрина, а мощный инструмент для демонстрации технических характеристик, функционала и преимуществ продукции. Важно, чтобы каждая деталь сайта работала на имидж компании и способствовала увеличению продаж.
Наша студия применяет передовые технологии при разработке интерфейсов, что позволяет создать интуитивно понятные и удобные для пользователя решения. Мы используем адаптивный дизайн, чтобы ваш ресурс корректно отображался на любых устройствах — от настольных ПК до мобильных телефонов. Это особенно важно для целевой аудитории, которая может искать информацию о вашем оборудовании в любое время и в любом месте.
Кроме того, мы акцентируем внимание на SEO-оптимизации с самого начала процесса. Это обеспечивает высокие позиции в поисковых системах и помогает привлечь целевых клиентов. Наша команда проводит анализ ключевых слов, чтобы точно понимать, что ищет ваша аудитория, и интегрирует эти данные в структуру и контент сайта.
Мы не просто разрабатываем сайты, а создаем платформы, которые помогают компаниям эффективно представлять свою продукцию и взаимодействовать с клиентами. Наша ценность заключается в том, что мы учитываем особенности вашего оборудования и отрасли, что позволяет создать уникальный и функциональный ресурс, способствующий росту бизнеса.
С нами вы получите не просто сайт, а комплексное решение, которое станет надежным помощником в продвижении вашего оборудования на рынке.

Преимущества онлайн-присутствия
В современном мире наличие качественного веб-сайта стало необходимостью для бизнеса, особенно в сфере оборудования. Прежде всего, продуманный и функциональный сайт значительно увеличивает охват вашей аудитории. Люди все чаще ищут информацию о товарах и услугах в интернете, и если ваш бизнес представлен в сети, вы получаете доступ к новым клиентам, которые могут не знать о вас офлайн.
Кроме того, наличие онлайн-присутствия обеспечивает круглосуточную доступность вашей информации. Клиенты могут ознакомиться с вашим ассортиментом, ценами и услугами в любое время, что повышает вероятность совершения покупки. Это особенно актуально для бизнеса, связанного с оборудованием, где покупатели часто проводят время на изучение характеристик и сравнение предложений.
Наконец, качественный сайт способствует формированию доверия к вашему бренду. Профессиональный дизайн и удобный интерфейс создают положительное первое впечатление и укрепляют репутацию вашей компании. В условиях высокой конкуренции важно выделяться, и разработка сайта оборудования поможет вам достичь этой цели.

Маркетинговое исследование сайтов конкурентов
В современном цифровом мире, анализ веб-ресурсов конкурентов является важным этапом в создании эффективного сайта для оборудования. Мы изучаем ключевые аспекты, такие как структура сайтов, контент, пользовательский интерфейс и стратегии продвижения. Это позволяет нам выявить сильные и слабые стороны конкурентов, а также понять, какие решения работают в вашей нише.
Цель такого анализа — обеспечить вам конкурентное преимущество. Мы ориентируемся на практические результаты, создавая креативные и эффективные решения, которые отвечают потребностям вашей аудитории. Наша команда, имеющая более 15 лет опыта в маркетинге, знает, как превратить полученные данные в конкретные шаги для вашего проекта.
Кроме того, мы учитываем требования SEO, что позволяет вашему сайту занимать высокие позиции в поисковых системах. Понимание того, как конкуренты взаимодействуют с клиентами, помогает нам разработать стратегию, которая не только привлечет внимание, но и повысит конверсию. Мы стремимся к тому, чтобы ваш ресурс не только выделялся на фоне других, но и приносил реальные результаты для вашего бизнеса.

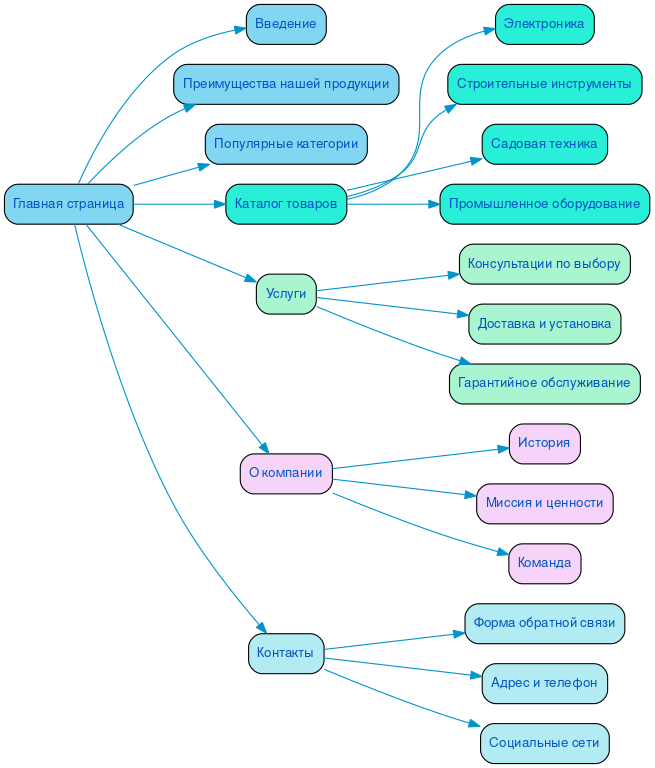
Разработка структуры сайта
Эффективная структура сайта, посвященного оборудованию, играет ключевую роль в его успешности. Продуманная навигация и логика построения разделов обеспечивают пользователям интуитивно понятный путь к необходимой информации, что напрямую влияет на их опыт взаимодействия с ресурсом.
При создании структуры важно учитывать пользовательские сценарии: какие вопросы могут возникнуть у посетителей, как они будут искать информацию и какие действия хотят совершить. Это позволяет организовать контент так, чтобы минимизировать количество кликов и повысить вероятность конверсии.
Кроме того, правильная структура сайта способствует улучшению SEO. Четкое и логичное распределение информации помогает поисковым системам лучше индексировать страницы, что увеличивает видимость ресурса в результатах поиска. В результате, продуманная архитектура сайта не только повышает удобство для пользователей, но и способствует его успешному продвижению в интернете.

Разработка интерактивного прототипа сайта
Создание интерактивного прототипа сайта — ключевой этап, который позволяет визуализировать структуру и функциональность проекта еще до его реализации. На этом этапе мы учитываем потребности пользователей, тестируя их путь по сайту, что позволяет выявить возможные затруднения и оптимизировать навигацию. Такой подход не только улучшает пользовательский опыт, но и способствует повышению конверсии, так как мы можем адаптировать интерфейс под реальные сценарии использования.
В нашем 15-летнем опыте работы мы неоднократно убеждались, что продуманный прототип — залог успешного финального продукта. Он позволяет команде и клиенту увидеть, как будет выглядеть конечный сайт, а также внести изменения до начала программирования. Это экономит время и ресурсы, минимизируя риски, связанные с недопониманием требований.
Кроме того, мы учитываем SEO на этапе прототипирования, чтобы сайт был не только удобным, но и хорошо индексировался поисковыми системами. Креативный подход к дизайну и функционалу, основанный на реальных данных, делает наш продукт уникальным и эффективным, что подтверждается множеством успешных кейсов в различных отраслях.
Разработка яркого дизайна в соответствии с целями заказчика
В нашем подходе к созданию веб-решений мы сосредотачиваемся на уникальности и креативности, чтобы каждый проект отражал индивидуальность вашего бизнеса и его целей. Более 20 лет опыта в интернет-дизайне позволяет нам точно понимать, как визуальное восприятие влияет на поведение пользователей. Мы создаем не просто красивые страницы, а целостные решения, которые вовлекают и направляют посетителей к нужным действиям.
Каждый элемент дизайна продуман так, чтобы вызывать эмоции и мотивировать к взаимодействию. Например, использование ярких акцентов и контрастных цветов помогает выделить ключевые предложения или кнопки, что способствует повышению конверсии. Анимации и микроинтеракции делают процесс взаимодействия с сайтом более живым и увлекательным, что увеличивает время, проведенное пользователем на странице.
Мы понимаем, что каждый бизнес уникален, и поэтому разрабатываем индивидуальные концепции, учитывающие целевую аудиторию и специфику продукции. Например, для компании, занимающейся высокотехнологичным оборудованием, мы можем создать строгий, но современный дизайн, который подчеркнет надежность и инновационность продукта. В то время как для стартапа в креативной индустрии мы предложим яркие и нестандартные решения, способные привлечь внимание и вызвать интерес.
Наша задача — не просто создать сайт, а сделать его мощным инструментом для достижения ваших бизнес-целей. Мы знаем, как правильно расставить акценты, чтобы посетитель не только оценил визуальную составляющую, но и совершил целевое действие — будь то покупка, регистрация или запрос информации. Доверяя нам, вы получаете не просто дизайн, а стратегически продуманное решение, которое работает на вас.
Несколько примеров наших проектов
Что вы получите при заказе сайта
При заказе корпоративного сайта в SDD Creative Studio вы получаете комплексный подход, который начинается с глубокого анализа целевой аудитории. Мы понимаем, что только зная потребности и предпочтения ваших клиентов, можно создать эффективный ресурс, который будет решать их задачи.
Наши специалисты занимаются структурированием контента так, чтобы информация была представлена логично и удобно. Мы разрабатываем яркий дизайн, который не только привлекает внимание, но и соответствует вашему бренду. Все наши сайты адаптивны, что обеспечивает комфортное использование на любых устройствах — от мобильных телефонов до десктопов, с использованием технологий, таких как Bootstrap 3.
Юзабилити — ключевой аспект, на который мы обращаем особое внимание. Мы создаем удобный функционал, который позволяет вашим пользователям легко находить нужную информацию и взаимодействовать с сайтом. Используя современные проверенные CMS, такие как система управления сайтом "Битрикс - малый бизнес", мы гарантируем простоту в управлении контентом и возможность масштабирования в будущем.
Внедрение системы онлайн-консультаций позволит вашим клиентам быстро получать ответы на вопросы, что значительно повышает уровень обслуживания и доверия к вашему бизнесу. Мы также уделяем внимание SEO и маркетингу, что помогает вашему сайту занимать высокие позиции в поисковых системах, обеспечивая высокую конверсию и приток новых клиентов.
Кроме того, мы предоставляем архив с сайтом, что позволяет вам всегда иметь доступ к предыдущим версиям и данным. Работая с SDD Creative Studio, вы получаете не просто сайт, а мощный инструмент для развития вашего бизнеса.

Технические особенности создания сайта
Создание веб-ресурса для представления оборудования требует глубокого понимания технических аспектов и современных технологий. Важнейшим элементом является реализация анимаций и динамических элементов, которые не только делают интерфейс более привлекательным, но и улучшают пользовательский опыт. Грамотно подобранные анимации помогают акцентировать внимание на ключевых моментах, таких как особенности продукции или специальные предложения, что способствует более эффективному взаимодействию с посетителями.
Не менее важным аспектом является интеграция онлайн-обращений и форм обратной связи. Эти инструменты позволяют пользователям быстро и удобно задавать вопросы или оставлять заявки. Мы уделяем особое внимание удобству заполнения форм, обеспечивая их простоту и доступность. Это позволяет увеличить конверсию и повысить уровень удовлетворенности клиентов, что в свою очередь способствует укреплению доверия к вашему бренду.
Загрузка данных — еще один критически важный элемент. Мы используем современные технологии, такие как AJAX и API, для обеспечения быстрой и эффективной загрузки информации. Это позволяет пользователям получать актуальные данные без задержек, что особенно важно в условиях динамичного рынка. Наша команда тщательно тестирует все сценарии загрузки, чтобы гарантировать бесперебойную работу сайта.
В рамках проектирования интерфейса и пользовательского опыта (UI/UX) мы придерживаемся индивидуального подхода, учитывая уникальные потребности каждого клиента. Мы создаем интуитивно понятные навигационные структуры и привлекательные визуальные решения, которые делают взаимодействие с сайтом максимально комфортным. Внимание к деталям на каждом этапе разработки позволяет нам создавать высококачественные веб-ресурсы, которые не только соответствуют современным стандартам, но и превосходят ожидания клиентов.

Порядок разработки сайта в компании SDD Creative Studio
В SDD Creative Studio мы понимаем, что качественная разработка сайта оборудования начинается с глубокого анализа потребностей клиента. На этом этапе мы внимательно выслушиваем ваши пожелания и требования, чтобы создать проект, который будет максимально соответствовать вашим ожиданиям.
Следующим шагом является работа по договору, где мы фиксируем все детали и сроки выполнения проекта. Это позволяет нам обеспечить прозрачность на всех этапах разработки и гарантировать, что вы всегда будете в курсе прогресса.
Проработка семантики — ключевой момент, который помогает нам определить целевую аудиторию и подобрать наиболее эффективные ключевые слова. Это позволяет улучшить видимость вашего сайта в поисковых системах и привлечь больше клиентов.
На этапе построения эффективной структуры сайта мы создаем интуитивно понятную навигацию, которая облегчит пользователям поиск необходимой информации. Опытные верстальщики и программисты нашей команды работают над тем, чтобы сайт был не только функциональным, но и удобным в использовании.
Современный дизайн — не только эстетика, но и удобство. Мы разрабатываем уникальные визуальные решения, которые отражают индивидуальность вашего бренда и делают сайт привлекательным для посетителей.
После завершения разработки мы проводим тщательное тестирование, чтобы выявить и устранить возможные ошибки. Оптимизация сайта позволяет улучшить скорость загрузки и производительность, что критически важно для удержания пользователей.
Наконец, мы запускаем проект, обеспечивая его стабильную работу. Весь процесс разработки сайта оборудования в компании SDD Creative Studio построен на системности и надежности, что позволяет нам достигать высоких результатов и удовлетворять потребности наших клиентов.
Ниже вы можете ознакомиться с картой проекта - наглядно показываем процесс разработки сайта и всех участников с нашей стороны.