Разработка сайта на шаблоне Битрикс: как создать эффективный и привлекательный ресурс для вашего бизнеса
Создание веб-сайта на основе готовых решений Битрикс позволяет значительно ускорить процесс разработки, сохраняя при этом высокое качество и функциональность. Используя проверенные шаблоны, мы обеспечиваем нашим клиентам доступ к современным технологиям и лучшим практикам в области веб-дизайна и юзабилити.
Одним из главных преимуществ данного подхода является возможность быстрой адаптации под специфические требования бизнеса. Мы настраиваем и модифицируем шаблоны, чтобы они соответствовали уникальным задачам и целям клиента, что позволяет избежать лишних затрат времени и ресурсов на создание сайта с нуля.
Наша команда имеет глубокие знания платформы Битрикс и опыт работы с её инструментами, что позволяет нам реализовывать сложные функциональные задачи. Мы внедряем интеграции с CRM-системами, настраиваем системы аналитики и оптимизируем сайт для поисковых систем, что способствует улучшению видимости и эффективности ресурса.
Кроме того, использование готовых решений позволяет нам сосредоточиться на дизайне и пользовательском опыте. Мы создаем привлекательные интерфейсы, которые не только радуют глаз, но и способствуют повышению конверсии. Благодаря этому, наши клиенты получают не просто сайт, а полноценный инструмент для развития бизнеса.
Наша студия стремится к тому, чтобы каждый проект был успешным. Мы предлагаем индивидуальный подход, учитывая особенности каждого клиента, что позволяет нам достигать высоких результатов и удовлетворять потребности даже самых требовательных заказчиков.

Преимущества онлайн-присутствия
В современном мире наличие качественного сайта — не просто необходимость, а важный шаг к успеху вашего бизнеса. Продуманный и функциональный сайт помогает значительно увеличить охват аудитории. Он позволяет вам выйти на новые рынки и привлечь клиентов из разных регионов, что особенно важно в условиях глобальной конкуренции.
Кроме того, доступность вашего бизнеса в интернете играет ключевую роль. Люди всё чаще ищут товары и услуги онлайн, и если у вас нет сайта, вы рискуете потерять потенциальных клиентов. Сайт работает 24/7, что обеспечивает постоянный доступ к информации о вашем бизнесе, продуктах и услугах, независимо от времени суток.
Наконец, наличие профессионально разработанного сайта способствует формированию доверия к вашему бренду. Современные пользователи ожидают, что компании будут представлены в интернете, и отсутствие сайта может вызвать сомнения в надежности вашего бизнеса. Таким образом, разработка сайта на шаблоне Битрикс становится отличным решением для создания качественного и функционального онлайн-присутствия.

Маркетинговое исследование сайтов конкурентов
Создание сайта на базе готовых решений платформы Битрикс позволяет быстро запустить проект с минимальными затратами, сохраняя при этом высокое качество и функциональность. Однако для достижения максимальной эффективности важно провести тщательный анализ сайтов конкурентов. Этот процесс включает в себя изучение дизайна, структуры, контента и маркетинговых стратегий, используемых конкурентами. Мы исследуем, какие элементы способствуют их успеху, а какие могут быть улучшены.
Зачем это нужно вам? Понимание сильных и слабых сторон конкурентов помогает сформировать уникальное предложение, которое выделит ваш бизнес на фоне остальных. Мы ориентируемся на практический подход и результат, чтобы создать креативный и эффективный сайт, который будет не только привлекать внимание, но и обеспечивать высокую конверсию.
С учетом нашего 15-летнего опыта в маркетинге и потребностей SEO, мы разрабатываем стратегии, которые способствуют росту вашей онлайн-присутствия и увеличению продаж. Анализ конкурентов — не просто исследование, а основа для построения успешного проекта, который будет отвечать требованиям рынка и ожиданиям вашей целевой аудитории.

Разработка структуры сайта
При создании веб-ресурса на базе системы Битрикс ключевым аспектом является продуманная структура сайта. Логичное и интуитивно понятное распределение разделов позволяет пользователям быстро находить нужную информацию, что значительно повышает уровень юзабилити. Каждый элемент должен быть на своем месте, а навигация — простой и доступной.
Хорошо организованная структура также влияет на SEO. Поисковые системы ценят сайты с четкой иерархией, что способствует лучшему индексу и повышению позиций в результатах поиска. Пользовательские сценарии, учитывающие потребности целевой аудитории, помогают оптимизировать путь клиента от первого визита до целевого действия, будь то покупка или подписка.
Таким образом, основа успешного сайта на Битрикс — не только привлекательный дизайн, но и логичная структура, способствующая конверсии и удовлетворенности пользователей.

Разработка интерактивного прототипа сайта
Создание интерактивного прототипа сайта — ключевой этап в нашем процессе, который позволяет визуализировать структуру и функциональность будущего проекта. На этом этапе мы не просто разрабатываем макет, а создаем полноценный инструмент для тестирования пользовательского пути. Это помогает выявить возможные проблемы и улучшить навигацию до начала программирования, что значительно сокращает время и затраты на доработки.
В нашем 15-летнем опыте работы мы убедились, что качественная визуализация способствует более глубокому пониманию потребностей конечного пользователя. Интерактивный прототип позволяет клиентам увидеть и протестировать функционал сайта, что дает возможность вносить изменения на ранних стадиях и повышает общую удовлетворенность результатом.
Мы также учитываем потребности SEO, интегрируя ключевые элементы уже на этапе прототипирования. Это позволяет создать сайт, который не только привлекателен, но и эффективно работает на привлечение трафика. Креативный подход нашей команды обеспечивает уникальность каждого проекта, что в конечном итоге способствует повышению конверсии и успешному достижению бизнес-целей наших клиентов.
Разработка яркого дизайна в соответствии с целями заказчика
Создание сайта — не просто технический процесс, а искусство, которое требует глубокого понимания целей бизнеса и потребностей пользователей. Наша команда с более чем 20-летним опытом в интернет-дизайне знает, как превратить идеи в яркие визуальные решения, которые действительно работают. Мы понимаем, что каждый проект уникален, и подходим к каждому клиенту индивидуально, создавая дизайн, который отражает его ценности и привлекает целевую аудиторию.
Креативный подход — основа нашего дизайна. Мы не просто следуем трендам, а создаем их. Используя современные методы визуализации, мы разрабатываем интерфейсы, которые не только красивы, но и функциональны. Яркие элементы, продуманные цветовые схемы и интуитивная навигация помогают пользователю легко ориентироваться на сайте и совершать нужные действия, будь то покупка, подписка на рассылку или заполнение формы обратной связи.
Эмоциональная подача дизайна играет ключевую роль в вовлечении пользователей. Мы используем storytelling, чтобы создать связь между брендом и его клиентами. Например, с помощью анимаций и интерактивных элементов мы можем подчеркнуть уникальность продукта, вызвать интерес и желание узнать больше. Такой подход не только удерживает внимание, но и способствует повышению конверсии.
Каждый проект — возможность создать что-то новое и необычное. Мы анализируем целевую аудиторию, проводим A/B тестирование и оптимизируем элементы дизайна для достижения максимальной эффективности. В результате наши клиенты получают не просто сайт, а мощный инструмент для достижения бизнес-целей, который работает на них 24/7.
Несколько примеров наших проектов
Что вы получите при заказе сайта
Заказывая корпоративный сайт в компании SDD Creative Studio, вы получаете комплексный подход к созданию онлайн-ресурса, который будет эффективно решать ваши бизнес-задачи. Мы начинаем с глубокого анализа целевой аудитории, что позволяет нам понять потребности ваших клиентов и адаптировать сайт под их запросы.
Структурирование контента — ключевой этап, на котором мы формируем логичную и удобную навигацию. Это обеспечивает пользователям легкость в поиске нужной информации и способствует высокой конверсии. Мы создаем яркий дизайн, который не только привлекает внимание, но и соответствует имиджу вашей компании, подчеркивая ее уникальность.
Все наши сайты адаптированы для мобильных устройств, что гарантирует отличное отображение на любых экранах. Мы используем Bootstrap 3 для обеспечения кроссбраузерной совместимости и быстрого времени загрузки страниц. Удобный функционал и юзабилити — то, что мы учитываем на каждом этапе разработки, чтобы ваши клиенты могли легко взаимодействовать с сайтом.
Мы работаем только с современными проверенными CMS, включая систему Битрикс, что обеспечивает надежность и простоту в управлении контентом. Внедрение системы онлайн-консультаций позволяет вашим клиентам быстро получать ответы на вопросы, что значительно повышает уровень обслуживания.
Не забываем о важности SEO и маркетинга: мы оптимизируем ваш сайт для поисковых систем, что помогает привлечь больше целевых посетителей. В результате вы получаете не просто сайт, а мощный инструмент для бизнеса, который будет работать на вас. Кроме того, мы предоставляем архив с сайтом, что гарантирует безопасность ваших данных и возможность быстрого восстановления в случае необходимости.

Технические особенности создания сайта
Создание веб-проекта на основе шаблонов Битрикс требует глубокого понимания технических аспектов и особенностей платформы. Важным элементом является реализация анимаций и динамических эффектов, которые не только улучшают визуальное восприятие, но и способствуют повышению вовлеченности пользователей. Мы уделяем внимание каждой детали, чтобы анимации были плавными и не отвлекали от основной информации, создавая при этом современный и привлекательный интерфейс.
Интеграция онлайн-обращений и форм обратной связи является ключевым аспектом взаимодействия с клиентами. Мы разрабатываем удобные и интуитивно понятные формы, которые позволяют пользователям легко оставлять свои запросы и комментарии. Важно, чтобы эти элементы были не только функциональными, но и гармонично вписывались в общий дизайн сайта, создавая единый стиль и повышая уровень пользовательского опыта.
Загрузка данных — еще один критически важный момент, который требует тщательной проработки. Мы используем оптимизированные решения для работы с базами данных, что обеспечивает быструю и надежную загрузку информации. Это позволяет нам создавать динамичные страницы, которые обновляются в реальном времени, что особенно актуально для интернет-магазинов и сервисов с большим объемом данных.
Наконец, мы акцентируем внимание на UI/UX решениях, которые делают взаимодействие с сайтом максимально комфортным и эффективным. Индивидуальный подход к каждому проекту позволяет нам учитывать специфические потребности бизнеса и целевой аудитории, что в итоге приводит к созданию высококачественного продукта, соответствующего современным требованиям и стандартам.

Порядок разработки сайта в компании SDD Creative Studio
Разработка сайта на шаблоне Битрикс в компании SDD Creative Studio начинается с тщательного анализа потребностей клиента. Мы проводим детальные интервью и опросы, чтобы понять, какие цели и задачи ставит перед собой заказчик. Это позволяет нам создать индивидуальное предложение, соответствующее требованиям бизнеса.
После согласования всех деталей мы заключаем договор, который обеспечивает прозрачность и четкость на всех этапах работы. Мы придерживаемся системного подхода, что позволяет нам эффективно управлять проектом и минимизировать риски.
Следующим шагом является проработка семантики. Мы исследуем ключевые слова и фразы, которые помогут привлечь целевую аудиторию, и формируем список, который станет основой контента. Затем мы занимаемся построением эффективной структуры сайта, чтобы обеспечить удобство навигации и доступ к важной информации.
Наши опытные верстальщики и программисты создают сайт с использованием современных технологий, что гарантирует высокую производительность и безопасность. Мы уделяем особое внимание дизайну, чтобы он был не только привлекательным, но и соответствовал корпоративному стилю клиента.
На этапе тестирования мы проверяем все функции сайта, выявляя и устраняя возможные ошибки. Это позволяет нам убедиться в том, что конечный продукт соответствует высоким стандартам качества. После успешного тестирования мы проводим оптимизацию сайта для поисковых систем, что способствует его видимости в интернете.
Наконец, мы запускаем проект, обеспечивая поддержку на всех этапах. Наша цель — создать надежный и эффективный инструмент для вашего бизнеса, который будет служить вам долгие годы.
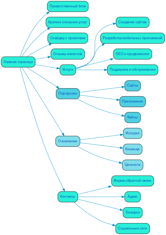
Ниже вы можете ознакомиться с картой проекта - наглядно показываем процесс разработки сайта и всех участников с нашей стороны.