Разработка сайта на платформе Битрикс: как создать эффективный онлайн-бизнес с минимальными затратами времени и ресурсов
Создание веб-ресурсов на базе системы Битрикс — оптимальное решение для бизнеса, стремящегося к высокой производительности и надежности. Платформа предлагает мощные инструменты для управления контентом, позволяя легко обновлять информацию и адаптировать сайт под потребности пользователей. Мы используем все преимущества этой системы, чтобы обеспечить нашим клиентам современный и функциональный продукт.
Одной из ключевых особенностей является высокая степень интеграции с различными сервисами и приложениями. Это позволяет не только автоматизировать бизнес-процессы, но и улучшить взаимодействие с клиентами. Наша команда специалистов имеет глубокие знания в области настройки и доработки функционала, что позволяет создавать уникальные решения, адаптированные под конкретные задачи бизнеса.
Мы понимаем, что каждый проект уникален, поэтому подходим к разработке индивидуально. На этапе планирования мы тщательно анализируем цели и потребности клиента, что позволяет минимизировать риски и увеличить эффективность конечного продукта. Используемые нами технологии обеспечивают безопасность данных и высокую скорость загрузки страниц, что критично для удержания пользователей и повышения конверсии.
Кроме того, мы предлагаем поддержку и сопровождение на всех этапах — от идеи до запуска и дальнейшего развития. Наша цель — не просто создать сайт, а обеспечить его успешную работу и рост бизнеса клиента. С нами вы получаете не только качественный продукт, но и надежного партнера, который всегда готов помочь в решении любых задач.

Преимущества онлайн-присутствия
В современном мире наличие качественного сайта является ключевым фактором успеха для бизнеса. Продуманный и функциональный сайт не только представляет вашу компанию, но и служит мощным инструментом для привлечения клиентов. В первую очередь, он значительно увеличивает охват аудитории. Благодаря интернету вы можете достичь потенциальных клиентов не только в своем городе, но и за его пределами, что открывает новые горизонты для роста и развития бизнеса.
Кроме того, доступность информации в любое время суток делает ваш бизнес более привлекательным. Клиенты могут ознакомиться с вашими услугами и товарами в любое время, что повышает вероятность их обращения. Это особенно важно в условиях высокой конкуренции, когда каждое мгновение имеет значение.
Наконец, наличие качественного сайта способствует формированию доверия к вашему бренду. Профессионально разработанный ресурс создает положительное впечатление и демонстрирует вашу серьезность и надежность. Клиенты чаще выбирают компании с хорошо оформленным онлайн-присутствием. Поэтому, если вы хотите вывести свой бизнес на новый уровень, обратите внимание на Разработку сайта на платформе Битрикс.

Маркетинговое исследование сайтов конкурентов
Создание веб-сайта на платформе Битрикс — не только технический процесс, но и стратегический шаг, который требует глубокого понимания конкурентной среды. Маркетинговое исследование сайтов конкурентов позволяет выявить сильные и слабые стороны существующих решений, что является основой для успешного проекта. Мы анализируем дизайн, функциональность, контент и пользовательский опыт конкурентов, а также их стратегии продвижения и взаимодействия с клиентами.
Зачем это нужно вам? Понимание того, как работают ваши конкуренты, помогает не только избежать их ошибок, но и использовать их успешные подходы. Это знание позволяет создать уникальное предложение, которое будет выделять ваш сайт на фоне других. Мы ориентируемся на результат: креативные решения, высокая конверсия и удовлетворение потребностей пользователей — вот наши приоритеты.
С учетом нашего опыта в маркетинге, превышающего 15 лет, мы применяем практический подход к каждому проекту. Мы знаем, как важно учитывать требования SEO и адаптировать сайт для поисковых систем с целью привлечения целевой аудитории. В результате, наш анализ конкурентов становится мощным инструментом для создания эффективного и успешного веб-ресурса.

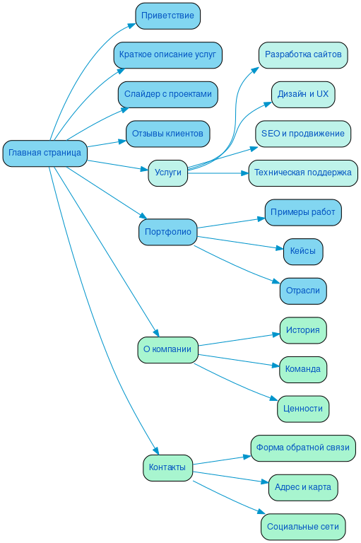
Разработка структуры сайта
Создание сайта на базе Битрикс требует особого внимания к структуре, так как она напрямую влияет на удобство использования и эффективность ресурса. Продуманная и логичная организация разделов позволяет пользователям легко находить нужную информацию, что существенно повышает юзабилити. Каждый элемент сайта должен быть размещен с учетом пользовательских сценариев, чтобы посетители могли интуитивно перемещаться по страницам и выполнять целевые действия.
Кроме того, структура сайта играет важную роль в SEO. Правильная иерархия страниц и грамотное использование внутренних ссылок помогают поисковым системам индексировать контент, что повышает видимость сайта в результатах поиска. Сайты с четкой структурой имеют лучшие шансы на высокие позиции, что, в свою очередь, способствует увеличению конверсии. Таким образом, продуманная архитектура сайта является основой успешного онлайн-присутствия и достижения бизнес-целей.

Разработка интерактивного прототипа сайта
Создание интерактивного прототипа сайта — важный этап в процессе его разработки, который позволяет визуализировать идеи и концепции еще до начала программирования. На этом этапе мы формируем структуру и навигацию, что дает возможность оценить пользовательский путь и внести необходимые коррективы на ранних стадиях. Это не только экономит время, но и значительно повышает качество конечного продукта.
Прототипирование помогает выявить потенциальные проблемы и улучшить пользовательский опыт. Мы тестируем различные сценарии взаимодействия, что позволяет сделать сайт более интуитивным и удобным. Учитывая потребности SEO на этапе прототипирования, мы закладываем основы для успешной оптимизации, что в дальнейшем способствует увеличению видимости в поисковых системах.
С 15-летним опытом работы в сфере цифрового маркетинга и веб-разработки, наша команда использует креативные подходы для создания уникальных решений. Мы понимаем, как важна конверсия для бизнеса, и именно поэтому уделяем особое внимание каждому элементу прототипа. Это позволяет нам создавать сайты, которые не только привлекают внимание, но и эффективно решают бизнес-задачи клиентов.
Разработка яркого дизайна в соответствии с целями заказчика
В нашей компании мы понимаем, что каждый проект уникален, и именно поэтому мы подходим к созданию сайтов с акцентом на креативность и индивидуальность. С более чем 20-летним опытом в интернет-дизайне, мы знаем, как важен правильный визуальный подход для достижения бизнес-целей наших клиентов.
Мы создаем яркие и запоминающиеся интерфейсы, которые не только привлекают внимание, но и вовлекают пользователей в интерактивное взаимодействие. Каждый элемент дизайна, от цветовой палитры до шрифтов и иконок, тщательно продуман, чтобы вызывать нужные эмоции и побуждать к действию. Например, использование контрастных цветов для кнопок призыва к действию помогает выделить их на фоне остального контента, что увеличивает вероятность клика.
Наши дизайнеры работают в тесном сотрудничестве с клиентами, чтобы понять их цели и ценности. Мы разрабатываем концепции, которые отражают уникальность бренда и помогают пользователям легко ориентироваться на сайте. Важно не только создать красивый сайт, но и сделать его функциональным. Применяя принципы UX-дизайна, мы обеспечиваем интуитивную навигацию, что позволяет пользователям быстро находить необходимую информацию и совершать целевые действия.
Применяя подходы, такие как создание пользовательских историй и прототипирование, мы тестируем различные варианты дизайна, чтобы понять, что лучше всего работает для вашей аудитории. Это позволяет нам достигать высокой конверсии и максимизировать отдачу от инвестиций в цифровые решения. Мы уверены, что именно креативный и целенаправленный дизайн становится ключом к успешному взаимодействию с клиентами и росту вашего бизнеса.
Несколько примеров наших проектов
Что вы получите при заказе сайта
Заказывая корпоративный сайт в SDD Creative Studio, вы получаете мощный инструмент для достижения бизнес-целей. Мы начинаем с глубокого анализа целевой аудитории, что позволяет нам создать сайт, который действительно отвечает потребностям ваших клиентов. Это не просто теория — основа для успешного онлайн-присутствия.
Мы понимаем, что контент — ключ к успеху. Поэтому мы уделяем внимание структурированию контента, чтобы информация была представлена логично и доступно. Яркий дизайн, который мы разрабатываем, не только привлекает внимание, но и создает положительный имидж вашей компании. Мы используем современные технологии, такие как Bootstrap 3, чтобы обеспечить мобильный адаптив и безупречное отображение на всех устройствах.
Удобный функционал и высокое юзабилити — то, что мы гарантируем. Ваши клиенты смогут легко находить нужную информацию и взаимодействовать с сайтом, что существенно повысит уровень удовлетворенности. Мы интегрируем систему онлайн-консультаций, что позволяет вам оставаться на связи с клиентами в любое время, повышая уровень сервиса и доверия.
Не забываем о важности SEO и маркетинга. Мы создаем сайты, оптимизированные для поисковых систем, что способствует высокой конверсии и привлечению новых клиентов. Каждая деталь, от метатегов до структуры URL, продумана с целью улучшения видимости вашего бизнеса в интернете.
Кроме того, мы предоставляем архив с сайтом, что позволяет вам в любой момент вернуться к предыдущей версии и внести изменения, если это потребуется. Мы нацелены на долгосрочное сотрудничество и готовы поддерживать ваш сайт на всех этапах его жизни.

Технические особенности создания сайта
Создание веб-проектов на базе системы управления контентом Битрикс требует глубокого понимания её технических возможностей и особенностей. Одним из ключевых аспектов является реализация анимаций и динамических элементов, которые делают интерфейс более привлекательным и интерактивным. Мы уделяем особое внимание деталям, чтобы каждая анимация была не только визуально приятной, но и функционально оправданной, улучшая пользовательский опыт и повышая вовлеченность посетителей.
Онлайн-обращения и формы обратной связи – это важные инструменты для взаимодействия с клиентами. Мы разрабатываем интуитивно понятные и адаптивные формы, которые обеспечивают легкость в заполнении и быструю отправку данных. Внедрение современных технологий валидации и обработки данных позволяет минимизировать ошибки и ускорить процесс обратной связи, что, в свою очередь, способствует повышению уровня доверия к вашему бизнесу.
Загрузка данных – ещё один важный аспект, который требует особого внимания. Мы используем оптимизированные методы загрузки и обработки информации, что гарантирует быструю и безошибочную работу сайта. Это особенно актуально для проектов с большим объемом данных, где скорость и стабильность работы критически важны.
При создании пользовательских интерфейсов мы акцентируем внимание на UI/UX решениях, которые соответствуют современным стандартам и ожиданиям пользователей. Индивидуальный подход к каждому проекту позволяет нам разрабатывать уникальные дизайны, которые не только привлекают внимание, но и обеспечивают удобство навигации и взаимодействия. Наша команда стремится создать не просто сайт, а полноценный инструмент для вашего бизнеса, который будет эффективно решать поставленные задачи и способствовать росту вашей компании.

Порядок разработки сайта в компании SDD Creative Studio
В компании SDD Creative Studio мы придерживаемся четкого и системного подхода к разработке сайта на платформе Битрикс, что позволяет нам гарантировать высокое качество и надежность каждого проекта. Первым этапом является анализ потребностей клиента. Мы проводим детальное интервью, чтобы понять цели и задачи, которые стоят перед вашим бизнесом. Это помогает нам сформировать четкое представление о том, каким должен быть конечный продукт.
Следующим шагом является работа по договору, где мы фиксируем все детали проекта, включая сроки, стоимость и обязательства сторон. Это обеспечивает прозрачность на всех этапах разработки. Затем мы приступаем к проработке семантики, определяя ключевые слова и фразы, которые помогут вашему сайту занять высокие позиции в поисковых системах.
После этого мы строим эффективную структуру сайта, которая позволит пользователям легко находить нужную информацию и взаимодействовать с вашим контентом. На этом этапе работают наши опытные верстальщики и программисты, которые создают качественный код и адаптивный дизайн, обеспечивая функциональность и удобство использования сайта на всех устройствах.
Современный дизайн — не только эстетика, но и удобство. Мы разрабатываем уникальные визуальные решения, которые подчеркивают индивидуальность вашего бренда. Затем мы проводим тщательное тестирование, чтобы выявить и устранить все возможные ошибки перед запуском проекта. На этапе оптимизации мы улучшаем скорость загрузки и производительность сайта, что критически важно для удержания пользователей.
В итоге, после всех этапов, мы запускаем проект, обеспечивая поддержку и обслуживание. Мы уверены, что такой подход к разработке сайта на платформе Битрикс позволяет нам создавать надежные и эффективные решения для наших клиентов.
Ниже вы можете ознакомиться с картой проекта - наглядно показываем процесс разработки сайта и всех участников с нашей стороны.