Разработка сайта для медицинского центра: как создать эффективный онлайн-ресурс, который привлечет пациентов
Создание веб-ресурса для медицинского учреждения требует особого подхода, учитывающего специфику отрасли и потребности пользователей. Важно, чтобы сайт не только предоставлял информацию о услугах и специалистах, но и обеспечивал удобный доступ к записям на приём, результатам анализов и другим важным данным.
Наша студия применяет передовые технологии для разработки платформ, которые отвечают самым высоким стандартам. Мы фокусируемся на адаптивном дизайне, что позволяет пользователям комфортно взаимодействовать с сайтом на любых устройствах — от мобильных телефонов до настольных компьютеров. Это особенно важно для пациентов, которые могут обращаться к ресурсу в любое время и из любого места.
Безопасность данных — ключевой аспект в нашем подходе. Мы внедряем современные методы шифрования и защиты информации, что особенно актуально для медицинских учреждений, работающих с конфиденциальной информацией пациентов. Мы также следим за соблюдением всех нормативных требований, чтобы гарантировать законность и безопасность работы сайта.
Кроме того, мы акцентируем внимание на SEO-оптимизации, что позволяет медицинским центрам быть более заметными в поисковых системах. Это не только увеличивает количество посетителей, но и способствует росту числа записей на приём, что напрямую влияет на эффективность работы учреждения.
Мы понимаем, что каждый проект уникален, поэтому разрабатываем индивидуальные решения, учитывая специфику и цели клиента. Наша команда экспертов готова предложить комплексный подход, который обеспечит успешное онлайн-присутствие и удовлетворение потребностей ваших пациентов.

Преимущества онлайн-присутствия
В современном мире наличие качественного веб-сайта стало необходимостью для любого бизнеса, в том числе и для медицинских центров. Продуманный и функциональный сайт не только повышает видимость учреждения в интернете, но и значительно увеличивает охват аудитории. С помощью SEO-оптимизации и контент-маркетинга вы сможете привлечь больше пациентов, которые ищут медицинские услуги в вашем регионе.
Кроме того, доступность информации о ваших услугах, врачах и ценах в любое время суток делает ваш медицинский центр более привлекательным для потенциальных клиентов. Пациенты могут записаться на прием, узнать о наличии свободных слотов и получить ответы на часто задаваемые вопросы, не выходя из дома. Это значительно упрощает процесс взаимодействия и экономит время как для пациентов, так и для сотрудников центра.
Наконец, наличие профессионального сайта способствует формированию доверия к вашему медицинскому учреждению. Современный дизайн, удобный интерфейс и актуальная информация создают положительный имидж и повышают уровень доверия со стороны пациентов. Все эти факторы подчеркивают важность разработки сайта медицинского центра для успешного функционирования в конкурентной среде.

Маркетинговое исследование сайтов конкурентов
Создание эффективного веб-ресурса для медицинского центра начинается с глубокого анализа сайтов конкурентов. Этот этап позволяет выявить сильные и слабые стороны существующих решений на рынке, что является ключевым для формирования уникального предложения и конкурентных преимуществ.
В процессе исследования мы изучаем дизайн, структуру, контент и функциональные особенности сайтов аналогичных учреждений. Анализируем, какие элементы способствуют высокой конверсии, а какие, наоборот, отпугивают пользователей. Это позволяет нам понять, какие маркетинговые стратегии работают, а какие требуют доработки, чтобы максимально соответствовать ожиданиям целевой аудитории.
Для наших клиентов это значит, что мы можем предложить креативные и эффективные решения, основанные на реальных данных, что значительно повышает шансы на успех нового проекта. С учетом опыта в маркетинге более 15 лет и потребностей SEO, мы создаем сайты, которые не только привлекают внимание, но и конвертируют посетителей в пациентов. Такой практический подход обеспечивает высокую результативность и помогает медицинскому центру занять лидирующие позиции в своей нише.

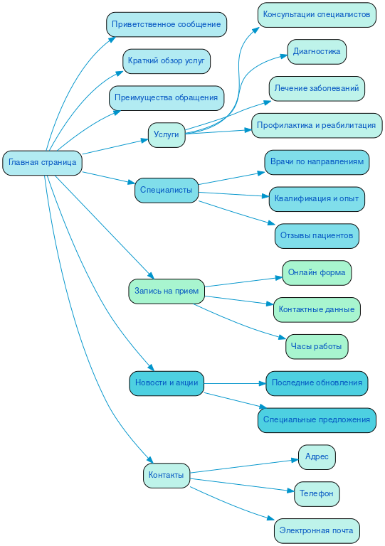
Разработка структуры сайта
Создание веб-ресурса для медицинского учреждения требует особого подхода к структуре. Продуманная архитектура сайта является ключом к удобству навигации и эффективности взаимодействия с пользователями. Логичное распределение разделов помогает посетителям быстро находить необходимую информацию, что особенно важно в условиях ограниченного времени. Например, разделение на услуги, врачей и информацию о центре позволяет пользователям легко ориентироваться и принимать решения.
Кроме того, правильная структура сайта существенно влияет на юзабилити и SEO. Поисковые системы предпочитают сайты с ясной иерархией, что способствует лучшему ранжированию. Удобная навигация повышает вероятность конверсии, так как пользователи меньше устают от поиска информации и быстрее находят то, что им нужно. В итоге, качественно спроектированный сайт не только улучшает пользовательский опыт, но и способствует росту посещаемости и востребованности медицинского центра.

Разработка интерактивного прототипа сайта
Создание интерактивного прототипа сайта – это важный этап в процессе проектирования, который позволяет визуализировать структуру и функционал будущего ресурса. На этом этапе мы тщательно прорабатываем пользовательский путь, чтобы обеспечить интуитивно понятное взаимодействие с интерфейсом. Прототип помогает выявить потенциальные проблемы на ранних стадиях, что значительно экономит время и ресурсы в дальнейшем.
Тестирование прототипа с реальными пользователями дает возможность собрать ценные отзывы и внести необходимые изменения до начала разработки. Это не только улучшает пользовательский опыт, но и способствует повышению конверсии, так как мы можем адаптировать дизайн и функционал под реальные потребности целевой аудитории.
Учет аспектов SEO на этапе создания прототипа также играет важную роль. Мы закладываем оптимизацию на уровне структуры сайта, что в дальнейшем помогает добиться высоких позиций в поисковых системах. С учетом 15-летнего опыта нашей компании в digital-маркетинге, мы используем креативные подходы для решения задач, что позволяет нам создавать эффективные и привлекательные решения для медицинских центров.
Разработка яркого дизайна в соответствии с целями заказчика
Создание цифрового пространства для медицинского учреждения требует не только глубокого понимания специфики отрасли, но и креативного подхода, который выделит вас среди конкурентов. Наша команда, имеющая более 20 лет опыта в интернет-дизайне, знает, как сделать так, чтобы ваш сайт стал не просто информационным ресурсом, а настоящим инструментом вовлечения пользователей.
Мы разрабатываем уникальные визуальные решения, которые отражают ценности и цели вашего центра. Яркий, но при этом лаконичный дизайн помогает установить доверие у посетителей, а продуманная навигация делает взаимодействие с сайтом интуитивно понятным. Например, использование теплых цветовых схем и дружелюбных шрифтов создает атмосферу уюта и заботы, что особенно важно для медицинской сферы.
Эмоциональная подача информации — еще один ключевой аспект нашего подхода. Мы применяем storytelling для представления услуг, что позволяет пользователю не просто читать, а сопереживать и чувствовать связь с вашим центром. Интерактивные элементы, такие как калькуляторы услуг или чат-боты, вовлекают посетителей и побуждают их совершать целевые действия, будь то запись на прием или консультация.
Кроме того, мы акцентируем внимание на создании адаптивного дизайна, который обеспечивает комфортное взаимодействие с сайтом на любых устройствах. Это критически важно, так как многие пользователи ищут медицинскую информацию на мобильных устройствах. Высокая конверсия достигается благодаря продуманным призывам к действию и четкой структуре контента, что позволяет пользователям легко находить нужную информацию и принимать решения.
В результате, ваш сайт становится не просто визитной карточкой, а эффективным инструментом общения с пациентами, который способствует росту доверия и увеличению числа обращений.
Несколько примеров наших проектов
Что вы получите при заказе сайта
Заказывая корпоративный сайт в компании SDD Creative Studio, вы получаете не просто веб-ресурс, а мощный инструмент для достижения бизнес-целей. Мы начинаем с глубокого анализа целевой аудитории, что позволяет нам понять потребности ваших клиентов и создать сайт, который будет эффективно решать их задачи.
Структурирование контента — ключевой этап в нашей работе. Мы поможем вам организовать информацию так, чтобы пользователи могли легко находить нужные разделы и получать необходимую информацию. Яркий и современный дизайн, разработанный с учетом ваших предпочтений, привлечет внимание и оставит положительное впечатление о вашей компании.
Все наши сайты обладают мобильной адаптивностью, что обеспечивает комфортный доступ с любых устройств. Мы используем Bootstrap 3 для создания отзывчивых и функциональных интерфейсов. Удобный функционал и высокое юзабилити сделают взаимодействие с вашим сайтом приятным и простым.
Мы работаем только с современными и проверенными системами управления контентом, включая "Битрикс - малый бизнес". Это обеспечит вам простоту в обновлении информации и поддержании актуальности сайта. Внедрение системы онлайн-консультаций позволит вашим клиентам получать быстрые ответы на вопросы, что повысит уровень обслуживания и доверия.
Наши решения по SEO и маркетингу помогут вам достичь высокой конверсии, что приведет к увеличению числа клиентов и росту продаж. Мы также создаем архив с сайтом, что позволяет вам всегда иметь доступ к предыдущим версиям и данным. Заказывая корпоративный сайт у нас, вы инвестируете в успешное будущее вашего бизнеса.

Технические особенности создания сайта
Создание веб-ресурса для медицинского учреждения требует особого внимания к техническим аспектам, которые обеспечивают не только функциональность, но и комфорт пользователя. Одним из ключевых элементов является интеграция анимаций и динамических элементов, которые помогают сделать интерфейс более интерактивным и привлекательным. Правильно подобранные анимации могут улучшить восприятие информации и облегчить навигацию по сайту, что особенно важно для пользователей, ищущих медицинские услуги.
Онлайн-обращения и формы обратной связи играют важную роль в взаимодействии с пациентами. Разработка удобных и интуитивно понятных форм позволяет пользователям легко записываться на прием, задавать вопросы и получать консультации. Важно, чтобы эти формы были адаптированы под мобильные устройства, так как все больше людей используют смартфоны для доступа к информации. Мы уделяем особое внимание безопасности данных, используя современные протоколы шифрования для защиты личной информации пациентов.
Загрузка данных и интеграция с существующими системами управления медицинскими записями – это еще один важный аспект. Наша команда обеспечивает быструю и эффективную загрузку информации, что позволяет медицинскому учреждению оперативно обновлять данные о врачах, услугах и расписании. Это также включает в себя использование API для связи с другими системами, что значительно упрощает работу с информацией.
Кроме того, мы акцентируем внимание на UI/UX решениях, которые делают сайт не только эстетически привлекательным, но и максимально удобным для пользователей. Индивидуальный подход к каждому проекту позволяет нам учитывать специфические потребности и пожелания клиентов, что в итоге приводит к созданию уникального продукта, способного эффективно решать задачи медицинского центра. Мы стремимся к совершенству в каждой детали, чтобы обеспечить лучший опыт для пользователей и повысить эффективность работы учреждения.

Порядок разработки сайта в компании SDD Creative Studio
В SDD Creative Studio мы понимаем, что разработка сайта медицинского центра — не просто технический процесс, а важный шаг к созданию эффективного инструмента для вашего бизнеса. Мы придерживаемся четкого порядка разработки, который обеспечивает прозрачность и системность на каждом этапе. Начинаем с анализа потребностей клиента, где внимательно изучаем ваши цели, целевую аудиторию и конкурентную среду. Это позволяет нам создать индивидуальное предложение, соответствующее вашим ожиданиям.
После согласования всех нюансов мы приступаем к работе по договору, что гарантирует вам защиту интересов и четкое понимание условий сотрудничества. Следующий этап — проработка семантики. Мы проводим тщательный анализ ключевых слов, чтобы ваш сайт был видим в поисковых системах и привлекал целевых посетителей.
Далее мы строим эффективную структуру сайта, которая обеспечивает удобную навигацию и доступ к важной информации. Наша команда опытных верстальщиков и программистов создает функциональный и надежный сайт, который будет работать без сбоев. Мы уделяем особое внимание современному дизайну, который не только привлекает внимание, но и соответствует принципам usability.
После завершения разработки мы проводим тестирование, чтобы выявить и устранить возможные ошибки. На этапе оптимизации мы настраиваем сайт для повышения его скорости и производительности. Наконец, мы запускаем проект, предоставляя вам полную отчетность о проделанной работе. В SDD Creative Studio мы уверены, что прозрачность, системность и надежность — ключевые факторы успешной разработки сайта медицинского центра.
Ниже вы можете ознакомиться с картой проекта - наглядно показываем процесс разработки сайта и всех участников с нашей стороны.