Разработка сайта маркетплейса: какая цена оправдана для успешного бизнеса?
Создание сайта для маркетплейса — сложный и многогранный процесс, требующий глубокого понимания специфики электронной торговли. Мы применяем современные технологии и методологии, которые позволяют нам разрабатывать функциональные и удобные платформы, способные адаптироваться под изменения рынка и потребности пользователей.
Важной особенностью нашего подхода является индивидуальная настройка каждой платформы. Мы анализируем целевую аудиторию, исследуем конкурентов и учитываем тренды в отрасли, чтобы создать уникальное решение, которое будет выделяться на фоне других. Это позволяет нашим клиентам не только привлечь пользователей, но и удержать их, предлагая оптимизированный пользовательский опыт.
Технологическая база, на которой мы строим маркетплейсы, включает в себя мощные CMS и фреймворки, обеспечивающие высокую производительность и безопасность. Мы внедряем адаптивный дизайн, чтобы пользователи могли удобно взаимодействовать с платформой как на компьютерах, так и на мобильных устройствах. Это критически важно, учитывая рост мобильного трафика.
Кроме того, мы интегрируем современные инструменты аналитики и маркетинга, позволяющие нашим клиентам отслеживать поведение пользователей и оптимизировать свои предложения. Это не только увеличивает конверсию, но и способствует росту продаж в долгосрочной перспективе.
Наша команда состоит из опытных специалистов, которые готовы предложить комплексные решения и поддержку на всех этапах — от идеи до запуска и дальнейшего сопровождения. Мы уверены, что правильное сочетание технологий, дизайна и маркетинга делает наш подход ценным для ваших бизнес-целей.

Преимущества онлайн-присутствия
В современном бизнесе наличие качественного сайта является неотъемлемой частью успешной стратегии. Продуманный и функциональный сайт помогает компаниям значительно увеличить охват аудитории, что особенно важно в условиях высокой конкуренции. Он открывает доступ к потенциальным клиентам не только в вашем регионе, но и за его пределами, что позволяет существенно расширить рынок сбыта.
Кроме того, онлайн-присутствие обеспечивает доступность вашего бизнеса 24/7. Клиенты могут ознакомиться с вашими товарами и услугами в любое время, что повышает вероятность совершения покупки. Удобный интерфейс и интуитивно понятная навигация способствуют положительному пользовательскому опыту, что в свою очередь увеличивает количество повторных обращений.
Наконец, наличие профессионально разработанного сайта повышает доверие к вашему бизнесу. Современный дизайн, актуальная информация и активное взаимодействие с клиентами через сайт создают впечатление надежности и солидности. Это особенно важно для привлечения новых клиентов и формирования долгосрочных отношений. Поэтому, если вы задумываетесь о развитии вашего бизнеса, стоит обратить внимание на разработку сайта маркетплейса цена которого будет оправдана результатами.

Маркетинговое исследование сайтов конкурентов
В современном цифровом мире создание успешного маркетплейса требует не только креативного подхода, но и глубокого анализа рынка. Исследование сайтов конкурентов — важный этап, который позволяет выявить сильные и слабые стороны аналогичных платформ. Мы изучаем их функционал, структуру, пользовательский интерфейс, а также маркетинговые стратегии, чтобы понять, какие элементы способствуют высокой конверсии.
Понимание конкурентной среды помогает нашим клиентам не только избежать распространённых ошибок, но и использовать лучшие практики для достижения максимальной эффективности. Мы анализируем, какие ключевые слова и фразы используют конкуренты, как они привлекают и удерживают клиентов, а также какие каналы маркетинга приносят наибольшую отдачу. Это позволяет нам создавать уникальные решения, ориентированные на конкретные потребности целевой аудитории.
С нашим опытом в маркетинге более 15 лет, мы не просто разрабатываем сайты, а создаём высококонверсионные платформы, которые соответствуют требованиям SEO и эффективно решают бизнес-задачи. Мы уверены, что тщательный анализ конкурентов — залог успешного старта вашего проекта и его дальнейшего роста на рынке.

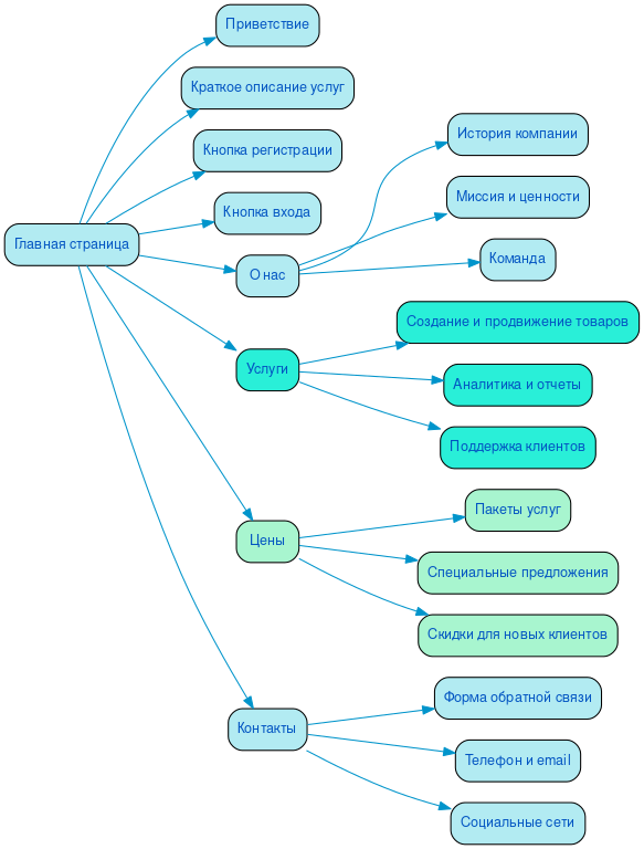
Разработка структуры сайта
Эффективная структура сайта маркетплейса — не просто вопрос эстетики, а ключевой фактор, определяющий его функциональность и успешность. Продуманная навигация и логика построения разделов позволяют пользователям быстро находить нужные товары и услуги, что напрямую влияет на уровень конверсии. Если структура интуитивно понятна, пользователи меньше устают от поиска, и это увеличивает вероятность покупки.
Кроме того, правильная организация контента улучшает юзабилити и способствует оптимизации для поисковых систем. Четкая и логичная структура помогает поисковым роботам индексировать страницы, что в свою очередь повышает видимость сайта в результатах поиска. Использование пользовательских сценариев при проектировании разделов позволяет учитывать потребности целевой аудитории, что также способствует росту лояльности клиентов и повышению их удовлетворенности.

Разработка интерактивного прототипа сайта
Создание интерактивного прототипа сайта — важный этап в процессе разработки маркетплейса, который позволяет визуализировать идеи и концепции еще до начала программирования. Прототип служит основой для тестирования пользовательского пути, что позволяет выявить узкие места и улучшить навигацию. Мы учитываем потребности пользователей, создавая удобный интерфейс, который способствует повышению конверсии.
Наш 15-летний опыт в digital-маркетинге помогает нам не только разработать эстетически привлекательный прототип, но и внедрить в него элементы, способствующие SEO-оптимизации. Мы знаем, как правильно структурировать контент и использовать ключевые слова, чтобы ваш сайт был видим в поисковых системах. Это не просто визуализация, а стратегический инструмент, который влияет на успех вашего проекта.
Креативность нашей команды позволяет создавать уникальные решения, которые выделяют ваш маркетплейс на фоне конкурентов. Мы уверены, что качественный прототип — залог успешного финального продукта, который отвечает потребностям бизнеса и пользователей. Давайте вместе создадим что-то выдающееся!
Разработка яркого дизайна в соответствии с целями заказчика
Создание эффективного маркетплейса — не просто функциональность, а искусство, где каждый элемент дизайна работает на достижение ваших бизнес-целей. Наша команда, обладая более чем 20-летним опытом в интернет-дизайне, понимает, что уникальный и яркий дизайн не только привлекает внимание, но и настраивает пользователя на нужный лад, вовлекая его в процесс покупки.
Мы разрабатываем индивидуальные решения, которые отражают ценности вашего бренда и создают эмоциональную связь с пользователями. Например, использование ярких цветовых решений и оригинальных шрифтов может вызвать положительные эмоции и ассоциации, что увеличивает вероятность совершения покупки. Мы уделяем особое внимание визуальной иерархии: акценты на кнопках «Купить» или «Добавить в корзину» делают их заметными и интуитивно понятными, что способствует высокой конверсии.
Креативные элементы, такие как анимации и интерактивные блоки, не только оживляют интерфейс, но и направляют пользователя по воронке продаж. Например, использование микроанимаций при наведении на товары создает эффект вовлеченности, а продуманные графические элементы подсказывают, какие действия следует предпринять дальше. Каждый пиксель на вашем сайте должен вести к одной цели — помочь пользователю легко и быстро совершить нужное действие.
Мы учитываем целевую аудиторию и создаем дизайн, который будет не только красивым, но и функциональным. Исследования показывают, что пользователи с большей вероятностью остаются на сайте, который вызывает положительные эмоции и соответствует их ожиданиям. Доверьте нам создание вашего маркетплейса, и мы поможем вам достичь не только эстетического, но и коммерческого успеха.
Несколько примеров наших проектов
Что вы получите при заказе сайта
Заказывая корпоративный сайт в SDD Creative Studio, вы получаете не просто онлайн-площадку, а мощный инструмент для развития вашего бизнеса. Мы начинаем с тщательного анализа целевой аудитории, что позволяет нам создать сайт, который будет максимально соответствовать потребностям ваших клиентов.
Структурирование контента — ещё один ключевой этап нашего процесса. Мы помогаем вам организовать информацию так, чтобы она была понятна и доступна. Это не только улучшает восприятие, но и способствует высокой конверсии. Мы знаем, как важно, чтобы ваш сайт был не только красивым, но и функциональным. Яркий дизайн, созданный с учетом последних тенденций, привлекает внимание и удерживает пользователей.
Важным аспектом является мобильная адаптивность. Мы используем Bootstrap 3, что гарантирует корректное отображение вашего сайта на любых устройствах. Это позволяет вашим клиентам легко находить нужную информацию, что в свою очередь повышает уровень юзабилити.
Современные проверенные CMS, такие как Система управления сайтом "Битрикс - малый бизнес", обеспечивают удобный функционал для управления контентом. Вы сможете легко обновлять информацию и добавлять новые разделы без необходимости обращаться к разработчикам.
Мы также предлагаем интеграцию системы онлайн-консультаций, что позволяет вашим клиентам получать ответы на вопросы в реальном времени. Это значительно улучшает взаимодействие и повышает доверие к вашему бизнесу.
Не забываем о SEO и маркетинге. Наши специалисты помогут вам продвигать сайт, что обеспечит приток новых клиентов. Кроме того, мы предоставляем архив с сайтом, что позволяет вам всегда иметь доступ к предыдущим версиям и вносить изменения по мере необходимости.
С SDD Creative Studio ваш корпоративный сайт станет не просто визиткой, а настоящим инструментом для роста и развития вашего бизнеса.

Технические особенности создания сайта
Создание сайта для маркетплейса требует глубокого понимания технических аспектов, которые обеспечивают его функциональность и привлекательность для пользователей. Одним из ключевых элементов является анимация и динамика интерфейса. Правильно реализованные анимации не только делают взаимодействие с сайтом более увлекательным, но и помогают пользователям лучше ориентироваться в контенте. Мы уделяем особое внимание плавности переходов и отзывчивости элементов, чтобы каждый клик и свайп приносили удовольствие.
Не менее важным аспектом является интеграция онлайн-обращений и форм обратной связи. Мы разрабатываем интуитивно понятные формы, которые позволяют пользователям легко задавать вопросы или оставлять отзывы. Это не только повышает уровень доверия к вашему ресурсу, но и способствует сбору ценной информации о потребностях клиентов. Мы стремимся сделать процесс общения максимально простым и доступным, что в свою очередь усиливает лояльность пользователей.
Загрузка данных также играет критическую роль в работе маркетплейса. Мы используем современные технологии, чтобы обеспечить быструю и эффективную загрузку товаров, изображений и других материалов. Это позволяет пользователям мгновенно получать доступ к необходимой информации и улучшает общую производительность сайта. Мы понимаем, что скорость и надежность — ключевые факторы для успешного функционирования вашего бизнеса.
Наконец, мы акцентируем внимание на UI/UX решениях, которые делают сайт не только красивым, но и удобным в использовании. Индивидуальный подход к каждому проекту позволяет нам создавать уникальные интерфейсы, адаптированные под конкретные целевые аудитории. Мы тщательно анализируем потребности пользователей и внедряем лучшие практики, чтобы обеспечить максимальный комфорт и удовлетворение от взаимодействия с вашим маркетплейсом.

Порядок разработки сайта в компании SDD Creative Studio
В SDD Creative Studio мы понимаем, что разработка сайта маркетплейса — комплексный процесс, требующий внимательного подхода и четкой структуры. На первом этапе мы проводим анализ потребностей клиента. Это позволяет нам глубже понять вашу бизнес-модель, целевую аудиторию и уникальные предложения, которые вы хотите донести до пользователей.
Следующий шаг — работа по договору. Мы гарантируем прозрачность на каждом этапе, чтобы вы знали, что именно входит в стоимость и сроки выполнения работ. После этого мы переходим к проработке семантики. На этом этапе мы исследуем ключевые слова и фразы, которые помогут вашему маркетплейсу занять высокие позиции в поисковых системах.
Построение эффективной структуры сайта — еще один важный этап. Мы создаем логичную навигацию и удобный интерфейс, чтобы пользователи могли легко находить нужные товары. Наши опытные верстальщики и программисты работают в тесном сотрудничестве, чтобы реализовать все задумки и гарантировать высокую производительность сайта.
Современный дизайн — не только эстетика, но и функциональность. Мы разрабатываем визуальные решения, которые привлекают внимание и способствуют конверсии. После завершения разработки мы проводим тестирование, чтобы выявить и устранить возможные ошибки, обеспечивая безупречную работу сайта.
Оптимизация и запуск проекта — завершающие этапы, где мы настраиваем все необходимые параметры для успешного функционирования вашего маркетплейса. Мы уверены, что прозрачность, системность и надежность — ключевые аспекты, которые делают нашу работу качественной. Разработка сайта маркетплейса цена в SDD Creative Studio вас приятно удивит, ведь мы предлагаем оптимальное соотношение цены и качества.
Ниже вы можете ознакомиться с картой проекта - наглядно показываем процесс разработки сайта и всех участников с нашей стороны.