Разработка сайта магазина одежды: как создать успешный онлайн-бизнес и привлечь клиентов
Создание интернет-магазина одежды требует глубокого понимания как технологий, так и специфики рынка. Наша студия применяет передовые решения, чтобы обеспечить не только привлекательный внешний вид, но и высокую функциональность сайта. Мы используем адаптивный дизайн, который позволяет вашему магазину корректно отображаться на всех устройствах, обеспечивая пользователям комфортный опыт покупок.
Одним из ключевых аспектов является интеграция с системами управления контентом (CMS). Мы предлагаем решения, которые позволяют легко обновлять ассортимент, управлять акциями и отслеживать продажи. Это особенно важно для магазинов одежды, где обновление коллекций происходит регулярно. Наша команда настраивает CMS таким образом, чтобы вы могли самостоятельно добавлять новые товары, изменять цены и управлять категориями без необходимости в технических знаниях.
Кроме того, мы уделяем внимание оптимизации сайта для поисковых систем (SEO). Правильная структура страниц, использование метатегов и описание товаров помогают привлечь целевую аудиторию и повысить видимость в поисковых системах. Мы также внедряем инструменты аналитики, которые позволяют отслеживать поведение пользователей и улучшать конверсию.
Наша ценность заключается в индивидуальном подходе к каждому проекту. Мы учитываем особенности вашего бренда, целевой аудитории и рыночных трендов, чтобы создать уникальный продукт, который будет выделяться на фоне конкурентов. С нами ваш интернет-магазин станет не только местом продаж, но и платформой для взаимодействия с клиентами, что значительно увеличит лояльность и повторные покупки.

Преимущества онлайн-присутствия
В современном мире наличие онлайн-магазина стало необходимостью для бизнеса, особенно в сфере одежды. Во-первых, продуманный и функциональный сайт позволяет значительно увеличить охват аудитории. С помощью правильной SEO-оптимизации и маркетинговых стратегий ваш магазин может привлечь клиентов не только из вашего региона, но и из других городов и стран. Это открывает новые горизонты для продаж и расширяет клиентскую базу.
Во-вторых, доступность онлайн-магазина 24/7 дает возможность клиентам совершать покупки в любое время. Это особенно важно для занятых людей, которые могут не успеть посетить физический магазин в рабочие часы. Удобный интерфейс и простота навигации обеспечивают положительный опыт покупок, что способствует повторным визитам и увеличению лояльности клиентов.
Наконец, наличие качественного сайта формирует доверие к вашему бренду. Профессионально разработанный ресурс с актуальной информацией, отзывами и удобными способами оплаты создает у клиентов уверенность в том, что они имеют дело с надежным продавцом. Таким образом, разработка сайта магазина одежды становится ключевым элементом успешного бизнеса в эпоху цифровых технологий.

Маркетинговое исследование сайтов конкурентов
Создание онлайн-магазина одежды требует глубокого понимания конкурентной среды. Анализ сайтов конкурентов позволяет выявить сильные и слабые стороны их предложений, а также определить успешные маркетинговые стратегии. Мы изучаем дизайн, функциональность, пользовательский опыт, а также методы продвижения и взаимодействия с клиентами. Это помогает нам понять, что работает на рынке, а что — нет.
Такой подход позволяет нашим клиентам не просто выделиться на фоне конкурентов, но и создать уникальное торговое предложение, которое привлечет целевую аудиторию. Мы ориентируемся на практические результаты, используя креативные решения и проверенные методики, чтобы обеспечить высокую конверсию и максимальную отдачу от вложений.
С учетом более чем 15-летнего опыта в маркетинге и потребностей SEO, мы разрабатываем стратегии, которые не только привлекают посетителей, но и превращают их в лояльных клиентов. Исследование конкурентов — важный шаг на пути к созданию успешного проекта, который будет эффективно работать и расти в условиях динамичного рынка.

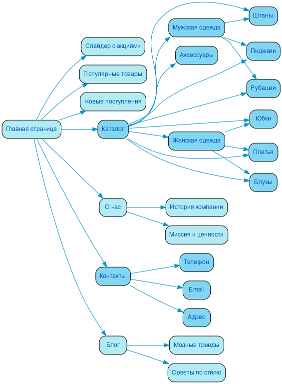
Разработка структуры сайта
Эффективная и удобная структура интернет-магазина одежды является ключевым элементом успешного проекта. Продуманная навигация позволяет пользователям легко находить нужные товары, что значительно повышает уровень юзабилити. Структура сайта должна учитывать пользовательские сценарии: от поиска конкретного товара до ознакомления с новыми коллекциями. Каждый раздел должен логически вытекать из предыдущего, обеспечивая плавный переход между категориями и подкатегориями.
Кроме того, структурирование контента влияет на SEO-позиции сайта. Четкая иерархия страниц облегчает индексацию поисковыми системами, что способствует повышению видимости в результатах поиска. Оптимизация структуры также включает использование метатегов и заголовков, что помогает пользователям и поисковым системам лучше понимать содержание каждой страницы.
В конечном итоге, грамотная организация сайта не только улучшает пользовательский опыт, но и способствует увеличению конверсии, превращая посетителей в покупателей.

Разработка интерактивного прототипа сайта
Создание интерактивного прототипа сайта — важный этап, который позволяет визуализировать идеи и концепции еще до начала разработки. Прототип помогает не только наглядно представить, как будет выглядеть будущий интернет-магазин, но и протестировать пользовательский путь. Это дает возможность выявить узкие места и улучшить навигацию, что в итоге повышает конверсию.
В процессе разработки прототипа мы учитываем потребности целевой аудитории, что позволяет создать интуитивно понятный интерфейс. Каждый элемент дизайна продумывается с точки зрения удобства и эффективности, что способствует лучшему восприятию и взаимодействию пользователей с сайтом. Наша команда с 15-летним опытом в digital-маркетинге знает, как креативно подойти к задачам, сохраняя при этом фокус на достижении бизнес-целей клиента.
Кроме того, мы интегрируем SEO-стратегии на этапе прототипирования, что позволяет заранее учитывать ключевые слова и структуру контента. Это обеспечивает высокие позиции в поисковых системах и привлекает целевую аудиторию. В результате, качественно разработанный прототип становится основой для успешного проекта, который отвечает всем современным требованиям и ожиданиям пользователей.
Разработка яркого дизайна в соответствии с целями заказчика
Создание онлайн-платформы для продажи одежды требует не только технического подхода, но и глубокого понимания потребностей аудитории. Мы знаем, что успешный проект начинается с уникального креативного дизайна, который отражает индивидуальность бренда и привлекает внимание целевой аудитории. Наша команда, обладая более чем 20-летним опытом в интернет-дизайне, разрабатывает визуальные решения, способные не только удивить, но и вовлечь пользователя в процесс покупки.
Яркий, запоминающийся дизайн — не просто эстетика. Он создает эмоциональную связь с клиентами, заставляя их чувствовать себя частью бренда. Мы используем цветовые палитры, шрифты и графику, которые подчеркивают уникальность вашего предложения. Например, для молодежного бренда мы можем выбрать динамичные цвета и современные шрифты, в то время как для классического сегмента подойдут более сдержанные и элегантные решения.
Каждый элемент интерфейса разрабатывается с акцентом на повышение конверсии. Мы применяем принципы поведенческой психологии, чтобы направить пользователя к нужному действию — будь то оформление заказа или подписка на рассылку. Использование интуитивно понятной навигации и четких призывов к действию помогает минимизировать количество шагов до покупки. Например, выделение кнопки «Купить сейчас» ярким цветом и размещение ее в зоне видимости увеличивает вероятность нажатия.
Мы также учитываем адаптивность дизайна, чтобы каждый пользователь, независимо от устройства, получал одинаково положительный опыт. В конечном итоге, наша цель — создать не просто сайт, а полноценный инструмент для роста вашего бизнеса, который будет работать на вас и приносить результаты.
Несколько примеров наших проектов
Что вы получите при заказе сайта
При заказе корпоративного сайта в компании SDD Creative Studio вы получаете комплексный подход, который начинается с глубокого анализа целевой аудитории. Мы изучаем потребности ваших клиентов, чтобы создать сайт, который действительно будет работать на вас.
Одним из ключевых этапов нашей работы является структурирование контента. Мы помогаем вам организовать информацию так, чтобы пользователи могли легко находить нужные данные. Это обеспечивает высокий уровень юзабилити и делает взаимодействие с сайтом максимально удобным.
Яркий дизайн — визитная карточка вашего бизнеса. Мы разрабатываем уникальные визуальные решения, которые выделят вашу компанию на фоне конкурентов и запомнятся вашим клиентам. Все наши сайты адаптированы для мобильных устройств, что позволяет вашим пользователям комфортно просматривать контент на любых экранах.
Мы используем Bootstrap 3 для создания отзывчивых интерфейсов, что гарантирует стабильную работу на всех платформах. Кроме того, мы применяем современные проверенные CMS, такие как CMS Битрикс, что обеспечивает надежность и простоту управления сайтом.
Вы получите удобный функционал, включая систему онлайн-консультаций, что позволит вашим клиентам быстро получать ответы на свои вопросы. Мы также интегрируем инструменты SEO и маркетинга, которые помогут вам повысить видимость сайта в поисковых системах и увеличить трафик.
В результате, ваш сайт будет не только привлекательным, но и эффективным, обеспечивая высокую конверсию и способствуя росту вашего бизнеса. И, конечно, мы предоставим архив с сайтом, чтобы вы всегда могли иметь доступ к его предыдущим версиям.

Технические особенности создания сайта
Создание интернет-магазина одежды требует глубокого понимания технических аспектов веб-разработки, которые обеспечивают не только функциональность, но и привлекательность сайта. Одним из ключевых элементов является анимация и динамика интерфейса. Правильно реализованные анимации могут значительно улучшить пользовательский опыт, создавая ощущение живости и интерактивности. Например, плавные переходы между страницами и анимация при добавлении товаров в корзину делают взаимодействие с платформой более увлекательным и интуитивно понятным.
Не менее важным аспектом является интеграция систем онлайн-обращений и форм обратной связи. Эти инструменты позволяют пользователям быстро и удобно задавать вопросы или оставлять отзывы, что способствует повышению уровня доверия к бренду. Мы уделяем особое внимание разработке удобных и понятных форм, которые минимизируют время на заполнение и максимально упрощают процесс общения с клиентами.
Загрузка данных также играет критическую роль в процессе создания сайта. Мы применяем современные технологии, такие как AJAX, для обеспечения быстрой и эффективной загрузки контента без перезагрузки страницы. Это позволяет пользователям мгновенно получать актуальную информацию о товарах, акциях и новинках, что значительно повышает вероятность совершения покупки.
В рамках разработки интерфейса мы акцентируем внимание на UI/UX решениях, которые соответствуют последним трендам и предпочтениям целевой аудитории. Индивидуальный подход к каждому проекту позволяет нам создавать уникальные и запоминающиеся интерфейсы, которые не только привлекают внимание, но и способствуют удобству навигации. Мы стремимся к тому, чтобы каждый элемент сайта работал на достижение общей цели — удовлетворение потребностей клиентов и увеличение конверсии.

Порядок разработки сайта в компании SDD Creative Studio
Разработка сайта магазина одежды в компании SDD Creative Studio начинается с тщательного анализа потребностей клиента. Мы проводим детальную консультацию, чтобы понять целевую аудиторию, конкурентную среду и уникальные торговые предложения вашего бренда. Это позволяет нам создать индивидуальный подход к каждому проекту.
Следующим этапом является работа по договору, где мы фиксируем все условия, сроки и бюджет проекта. Это гарантирует прозрачность на всех стадиях разработки и формирует доверие между нашей командой и клиентом.
После этого мы переходим к проработке семантики. Мы исследуем ключевые слова и фразы, которые помогут вашему магазину одежды занять высокие позиции в поисковых системах. Это важный шаг для привлечения целевой аудитории и увеличения трафика на сайт.
Затем мы строим эффективную структуру сайта. Это включает в себя логичное размещение категорий, фильтров и навигации, что упрощает пользователям поиск нужных товаров и повышает конверсию.
Наши опытные верстальщики и программисты создают адаптивный и функциональный сайт, который будет работать без сбоев на всех устройствах. Мы используем современные технологии и подходы, чтобы обеспечить высокую скорость загрузки и безопасность проекта.
Далее мы разрабатываем современный дизайн, который отражает стиль вашего бренда и привлекает внимание покупателей. Каждый элемент интерфейса продуман до мелочей для создания комфортного пользовательского опыта.
Перед запуском проекта мы проводим тестирование, чтобы выявить и устранить возможные ошибки. На этом этапе мы также оптимизируем сайт для поисковых систем и мобильных устройств, что способствует его успешному продвижению.
В заключение, мы осуществляем запуск проекта, предоставляя клиенту всю необходимую документацию и инструкции. Мы гарантируем надежность и системность на каждом этапе, что делает сотрудничество с SDD Creative Studio максимально комфортным и продуктивным.
Ниже вы можете ознакомиться с картой проекта - наглядно показываем процесс разработки сайта и всех участников с нашей стороны.