Разработка сайта магазина: какие цены ожидать и как выбрать лучшее предложение?
Создание интернет-магазина требует комплексного подхода, который включает не только дизайн, но и выбор технологий, обеспечивающих удобство и безопасность покупок. Мы понимаем, что каждая деталь имеет значение, и поэтому уделяем внимание как функциональности, так и эстетике. Наша команда использует современные платформы, такие как Shopify, WooCommerce и Magento, чтобы обеспечить гибкость и масштабируемость вашего проекта.
Одной из ключевых особенностей нашего подхода является индивидуальная настройка под потребности бизнеса. Мы проводим анализ целевой аудитории и конкурентов, чтобы создать сайт, который не только привлекает внимание, но и конвертирует посетителей в покупателей. Удобная навигация, продуманный каталог товаров и простая процедура оформления заказа — все это способствует повышению удовлетворенности клиентов.
Также мы уделяем внимание интеграции с различными платежными системами и службами доставки, что делает процесс покупки максимально удобным для пользователя. Безопасность транзакций — наш приоритет, поэтому мы используем передовые технологии шифрования данных и соответствуем международным стандартам безопасности.
Наша студия предлагает прозрачные условия сотрудничества, что позволяет вам точно понимать, за что вы платите. Мы предоставляем детализированные сметы и графики работ, чтобы вы могли контролировать процесс на каждом этапе. В результате вы получаете не просто сайт, а эффективный инструмент для увеличения продаж и роста вашего бизнеса.
С нами вы можете быть уверены, что ваш интернет-магазин будет не только красивым, но и функциональным, что позволит вам успешно конкурировать на рынке.

Преимущества онлайн-присутствия
В современном мире наличие качественного сайта для магазина является неотъемлемой частью успешного бизнеса. Прежде всего, продуманный и функциональный сайт позволяет значительно увеличить охват аудитории. Онлайн-присутствие дает возможность потенциальным клиентам находить ваш магазин в любое время и из любой точки мира, что существенно расширяет географию продаж.
Кроме того, доступность информации о товарах и услугах в интернете повышает удобство для клиентов. Они могут легко сравнивать предложения, читать отзывы и принимать решения на основе полученной информации. Это не только экономит время, но и способствует формированию положительного имиджа вашего бизнеса.
Наконец, наличие профессионально разработанного сайта способствует повышению доверия со стороны клиентов. Современный и удобный интерфейс, а также качественный контент создают у пользователей впечатление о надежности и серьезности вашего магазина. Таким образом, инвестиции в создание сайта — не просто расходы, а стратегически важный шаг для развития бизнеса. Разработка сайта магазина цены — ключ к успешному онлайн-присутствию и росту продаж.

Маркетинговое исследование сайтов конкурентов
Анализ конкурентов в сфере интернет-торговли — ключевой этап, который позволяет глубже понять рынок и сформировать эффективную стратегию для вашего проекта. Мы исследуем сайты ваших соперников, изучая их дизайн, функциональность, контент, а также подходы к продвижению и взаимодействию с клиентами. Этот процесс помогает выявить сильные и слабые стороны конкурентов, а также определить лучшие практики, которые можно адаптировать для вашего магазина.
Зачем это нужно? Понимание конкурентной среды позволяет нам создать уникальное предложение, которое привлечет внимание вашей целевой аудитории. Мы фокусируемся на креативных решениях и высоких конверсиях, что обеспечивает вам преимущество на рынке. Наша команда, имеющая более 15 лет опыта в маркетинге, учитывает все аспекты: от пользовательского опыта до требований поисковых систем, что способствует успешному продвижению вашего сайта.
В результате, благодаря тщательному анализу и практическому подходу, мы создаем не просто сайт, а мощный инструмент для увеличения продаж и роста вашего бизнеса. Мы уверены, что каждый проект уникален, и поэтому разрабатываем индивидуальные стратегии, соответствующие вашим целям и потребностям.

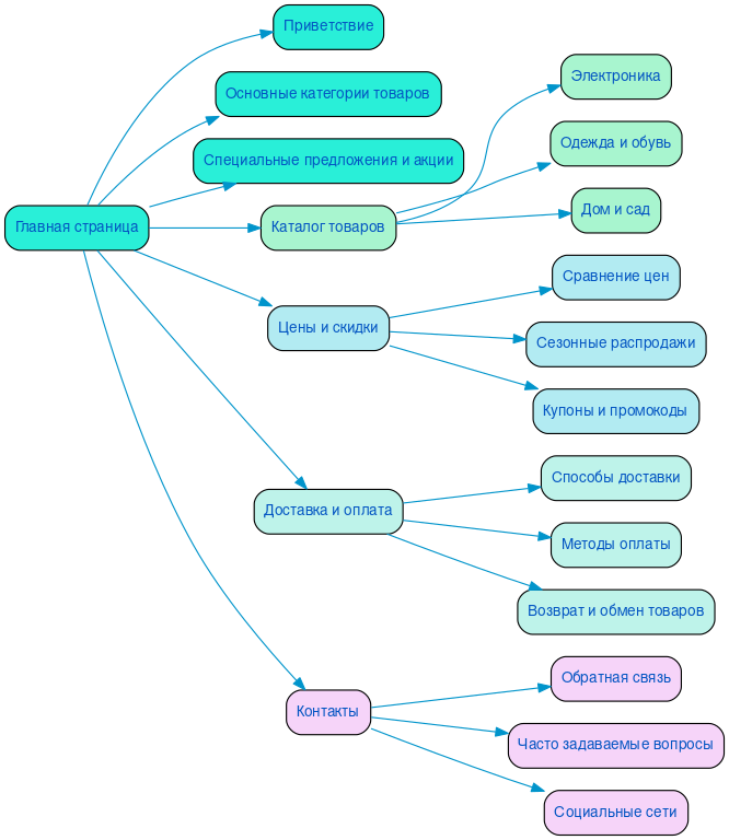
Разработка структуры сайта
Создание интернет-магазина требует тщательной проработки его структуры, так как именно она определяет удобство навигации и взаимодействия пользователей с сайтом. Логика построения разделов должна соответствовать ожиданиям целевой аудитории, что позволяет быстро находить нужные товары и минимизировать количество кликов. Эффективная структура помогает пользователям легко ориентироваться, что напрямую влияет на уровень конверсии.
Кроме того, продуманная архитектура сайта способствует улучшению SEO-показателей. Правильное распределение контента и использование внутренних ссылок делают сайт более понятным для поисковых систем, что повышает его видимость в результатах поиска. Это, в свою очередь, приводит к увеличению трафика и, как следствие, к росту продаж.
Таким образом, создание удобной и логичной структуры интернет-магазина — не просто вопрос дизайна, а стратегический шаг к повышению эффективности бизнеса.

Разработка интерактивного прототипа сайта
Создание интерактивного прототипа сайта — ключевой этап в процессе разработки интернет-магазина, который позволяет визуализировать идеи и концепции еще до начала программирования. Прототип помогает не только увидеть, как будет выглядеть конечный продукт, но и протестировать пользовательский путь, что критически важно для повышения конверсии. Мы уделяем особое внимание тому, чтобы каждый элемент интерфейса был интуитивно понятен и соответствовал ожиданиям пользователей.
В процессе работы над прототипом мы учитываем потребности SEO, что позволяет заранее оптимизировать структуру сайта и контент. Это обеспечивает лучшую индексацию в поисковых системах и привлечение целевой аудитории. Наша команда с 15-летним опытом в digital-маркетинге знает, как креативно подходить к каждому проекту, учитывая уникальные требования клиентов и современные тенденции рынка.
Интерактивный прототип — не просто черновик, а мощный инструмент, который позволяет нам выявить и устранить возможные проблемы на ранних стадиях разработки. Это минимизирует риски и значительно сокращает время на доработку, что в итоге приводит к более качественному и эффективному продукту.
Разработка яркого дизайна в соответствии с целями заказчика
В нашем подходе к созданию интернет-магазинов мы акцентируем внимание на уникальности и креативности, что позволяет каждому проекту отражать индивидуальность вашего бренда. С более чем 20-летним опытом в интернет-дизайне, мы понимаем, что эффективный дизайн — не просто красивое оформление, а мощный инструмент для вовлечения пользователей и повышения конверсии.
Яркий и продуманный визуальный стиль помогает пользователям не только запомнить ваш магазин, но и вызывает у них эмоциональный отклик. Мы создаем дизайн, который не просто привлекает внимание, но и направляет пользователя к целевым действиям. Например, использование контрастных цветов для кнопок «Купить» и «Добавить в корзину» делает их заметными и интуитивно понятными. Это позволяет пользователю легко ориентироваться в вашем магазине и совершать покупки без лишних усилий.
Мы также применяем подходы, основанные на психологии восприятия. Например, создание визуальных иерархий помогает выделить ключевые предложения и акции, что способствует увеличению кликов и покупок. Интерактивные элементы, такие как анимации при наведении курсора, делают взаимодействие с сайтом более живым и интересным, что удерживает внимание пользователя и побуждает его к действию.
Каждый проект мы начинаем с глубокого анализа целей и задач клиента, а затем разрабатываем дизайн, который не только соответствует этим целям, но и превосходит ожидания. Мы уверены, что только индивидуальный подход и креативные решения способны создать успешный интернет-магазин, который будет выделяться на фоне конкурентов и приносить стабильный доход.
Несколько примеров наших проектов
Что вы получите при заказе сайта
Заказывая корпоративный сайт в компании SDD Creative Studio, вы получаете не просто веб-страницу, а мощный инструмент для продвижения вашего бизнеса. Мы начинаем с глубокого анализа целевой аудитории, что позволяет нам понять потребности ваших клиентов и создать сайт, который будет эффективно решать их задачи.
Мы уделяем особое внимание структурированию контента, чтобы информация на сайте была подана логично и доступно. Это не только улучшает восприятие, но и способствует увеличению времени, проведенного пользователями на сайте. Яркий дизайн, который мы предлагаем, делает ваш сайт запоминающимся и привлекательным, что в свою очередь способствует повышению лояльности клиентов.
Сайты, разработанные с использованием Bootstrap 3, гарантируют мобильную адаптивность, что обеспечивает корректное отображение на любых устройствах. Это особенно важно в условиях современного рынка, где все больше пользователей заходят на сайты с мобильных телефонов. Мы также акцентируем внимание на юзабилити, создавая удобный функционал, который делает взаимодействие с сайтом простым и интуитивно понятным.
Мы работаем с современными и проверенными системами управления контентом, такими как "Битрикс - малый бизнес". Это обеспечивает надежность и легкость в управлении сайтом. Внедрение системы онлайн-консультаций позволяет вам быть на связи с клиентами в любое время, что значительно повышает уровень обслуживания.
Наша команда также включает специалистов в области SEO и маркетинга, что обеспечивает высокую конверсию ваших посетителей в клиентов. Мы предоставляем архив с сайтом, что позволяет вам отслеживать изменения и анализировать эффективность. С нами ваш корпоративный сайт станет не просто визиткой, а полноценной платформой для роста вашего бизнеса.

Технические особенности создания сайта
Создание интернет-магазина требует внимательного подхода к техническим аспектам, которые обеспечивают не только функциональность, но и высокое качество пользовательского опыта. Одним из ключевых элементов является анимация и динамика интерфейса. Правильно реализованные анимации делают взаимодействие с сайтом более интуитивным и увлекательным, позволяя пользователям легко ориентироваться в каталоге товаров и совершать покупки. Мы уделяем особое внимание каждой детали, чтобы анимации были не только эстетически привлекательными, но и не отвлекали от основной задачи — покупки.
Еще одним важным аспектом является интеграция онлайн-обращений и форм обратной связи. Мы разрабатываем удобные и интуитивно понятные формы, которые позволяют пользователям быстро задавать вопросы или оставлять отзывы. Это создает доверительную атмосферу и повышает уровень вовлеченности клиентов. Использование современных технологий для обработки данных и автоматизации ответов значительно ускоряет процесс взаимодействия, что в свою очередь положительно сказывается на конверсии.
Загрузка данных — еще один критически важный момент. Мы применяем оптимизированные решения для загрузки товаров и их описаний, что позволяет минимизировать время ожидания и обеспечивает плавный опыт для пользователей. Это особенно важно для интернет-магазинов, где каждая секунда на счету. Мы стремимся к тому, чтобы каждый элемент сайта работал быстро и эффективно, что достигается благодаря тщательной проработке архитектуры и кода.
Наконец, UI/UX решения, применяемые в процессе разработки, позволяют создать уникальный и запоминающийся интерфейс. Мы учитываем потребности и предпочтения целевой аудитории, что позволяет нам разрабатывать индивидуальные решения, которые не только соответствуют современным трендам, но и выделяют ваш бизнес на фоне конкурентов. Наша команда профессионалов готова реализовать любые идеи, обеспечивая высокий уровень качества и внимание к деталям на каждом этапе создания сайта.

Порядок разработки сайта в компании SDD Creative Studio
В компании SDD Creative Studio мы придерживаемся четкого и системного подхода к разработке сайта магазина. Начинается все с анализа потребностей клиента. На этом этапе мы внимательно изучаем бизнес-модель, целевую аудиторию и уникальные предложения, чтобы создать решение, которое будет максимально эффективно решать задачи клиента.
Следующий шаг — работа по договору. Мы обеспечиваем прозрачность на каждом этапе, начиная с обсуждения условий и заканчивая окончательной сдачей проекта. Каждый клиент получает детализированный план работ и четкие сроки выполнения.
После этого мы переходим к проработке семантики. Мы проводим исследование ключевых слов, чтобы определить, какие запросы наиболее актуальны для вашей аудитории. Это позволяет нам создать контент, который будет не только интересным, но и оптимизированным для поисковых систем.
Построение эффективной структуры сайта — следующий этап. Мы разрабатываем логичную навигацию, которая обеспечивает удобство пользователей и способствует повышению конверсии. В этом процессе участвуют наши опытные верстальщики и программисты, которые создают надежную и стабильную платформу для вашего магазина.
Современный дизайн — не просто визуальная оболочка, а важный элемент, который влияет на восприятие бренда. Мы разрабатываем уникальные и привлекательные интерфейсы, соответствующие последним трендам и требованиям пользователей.
Перед запуском проекта мы проводим тестирование, чтобы убедиться в отсутствии ошибок и корректной работе всех функций. Оптимизация сайта под поисковые системы и мобильные устройства также является важным этапом. После завершения всех проверок мы запускаем проект, обеспечивая надежность и стабильность работы вашего интернет-магазина. Разработка сайта магазина цены в нашей компании всегда прозрачны и обоснованы, что позволяет клиентам уверенно смотреть в будущее.
Ниже вы можете ознакомиться с картой проекта - наглядно показываем процесс разработки сайта и всех участников с нашей стороны.