Разработка сайта для магазина автозапчастей: как создать успешный онлайн-бизнес в автомобильной сфере
Создание интернет-магазина для продажи автозапчастей требует особого подхода и использования современных технологий. Важно учитывать специфику товаров, их разнообразие и потребности целевой аудитории. Мы предлагаем комплексное решение, которое включает в себя не только привлекательный дизайн, но и функциональность, обеспечивающую удобный поиск и покупку запчастей.
Одной из ключевых особенностей нашего подхода является интеграция с системами управления запасами и базами данных. Это позволяет автоматически обновлять информацию о наличии товаров, ценах и характеристиках, что критично для клиентов, ищущих конкретные детали. Мы используем API для синхронизации с поставщиками, что значительно упрощает процесс обработки заказов и минимизирует ошибки.
Также мы уделяем внимание оптимизации пользовательского интерфейса. Четкая навигация, фильтры по брендам, моделям и характеристикам, а также возможность сравнения товаров — все это способствует повышению конверсии. Мы разрабатываем адаптивные решения, которые обеспечивают корректное отображение на всех устройствах, что особенно важно в условиях растущей мобильной аудитории.
Наша команда активно использует инструменты SEO для повышения видимости вашего магазина в поисковых системах. Мы внедряем метатеги, структурированные данные и оптимизируем контент, чтобы ваши товары находили не только по названиям, но и по характеристикам и популярным запросам.
В результате, наши клиенты получают не просто сайт, а полноценный инструмент для ведения бизнеса, который помогает эффективно привлекать и удерживать покупателей. Мы понимаем, что успех вашего проекта зависит от каждой детали, и стремимся создать именно тот продукт, который будет работать на вас.

Преимущества онлайн-присутствия
В современном мире наличие онлайн-присутствия является ключевым фактором успеха для любого бизнеса, включая магазины автозапчастей. Прежде всего, качественный сайт позволяет значительно увеличить охват аудитории. Потенциальные клиенты могут находить ваш магазин через поисковые системы, что открывает доступ к новым рынкам и увеличивает количество продаж.
Кроме того, удобный и функциональный сайт обеспечивает круглосуточный доступ к вашему ассортименту. Это особенно важно для клиентов, которые ищут автозапчасти в любое время, не ограничиваясь рабочими часами магазина. Возможность быстро найти нужный товар, ознакомиться с его характеристиками и ценами делает процесс покупки более комфортным и эффективным.
Не стоит забывать и о доверии. Современные пользователи предпочитают делать покупки у компаний с профессионально оформленными сайтами. Информативный и привлекательный ресурс создает положительное впечатление о вашем магазине, что способствует формированию доверительных отношений с клиентами. Таким образом, разработка сайта магазина автозапчастей становится важным шагом на пути к успешному бизнесу.

Маркетинговое исследование сайтов конкурентов
В современном онлайн-пространстве конкуренция среди магазинов автозапчастей становится всё более острой. Поэтому важно не просто создать сайт, а тщательно проанализировать существующие решения на рынке. Мы проводим глубокое маркетинговое исследование, изучая сайты конкурентов, чтобы выявить их сильные и слабые стороны, а также понять, какие стратегии работают наиболее эффективно.
В ходе анализа мы обращаем внимание на дизайн, пользовательский опыт, структуру сайта, а также на используемые маркетинговые инструменты. Это позволяет нам выявить ключевые факторы, влияющие на конверсию и привлечение клиентов. Понимание того, как конкуренты взаимодействуют с аудиторией, помогает нам разрабатывать уникальные и креативные решения, которые выделят ваш проект на фоне остальных.
С учетом нашего 15-летнего опыта в маркетинге и глубокого понимания SEO, мы создаем сайты, которые не только привлекают внимание, но и приводят к высоким показателям конверсии. Мы ориентированы на результат и стремимся к тому, чтобы ваш интернет-магазин стал не просто очередным сайтом, а эффективным инструментом для увеличения продаж и роста бизнеса.

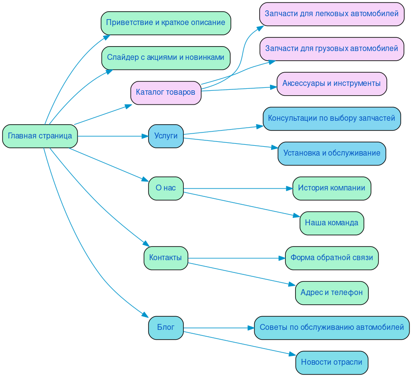
Разработка структуры сайта
Создание интернет-магазина автозапчастей требует тщательной проработки структуры, так как от этого зависит не только удобство пользователей, но и эффективность работы сайта. Продуманная навигация позволяет клиентам быстро находить нужные товары, что существенно снижает вероятность их ухода на конкурирующие ресурсы.
Логика построения разделов должна соответствовать пользовательским сценариям: от общего к частному. Например, сначала следует выделить категории автомобилей, затем — типы запчастей. Это помогает пользователю интуитивно ориентироваться и быстро находить нужные товары.
Кроме того, хорошо структурированный сайт положительно влияет на SEO. Поисковые системы отдают предпочтение ресурсам с четкой и логичной иерархией, что способствует повышению позиций в выдаче. В итоге, удобная структура не только улучшает юзабилити, но и повышает конверсию, превращая посетителей в покупателей.

Разработка интерактивного прототипа сайта
Создание интерактивного прототипа сайта является ключевым этапом в процессе формирования онлайн-платформы для магазина автозапчастей. На этом этапе мы визуализируем структуру и функциональность будущего ресурса, что позволяет нашим клиентам получить ясное представление о том, как будет выглядеть и работать их сайт.
Прототипирование дает возможность тестировать пользовательский путь еще до начала разработки. Мы анализируем, как посетители будут взаимодействовать с элементами сайта, что помогает выявить узкие места и улучшить навигацию. Это, в свою очередь, значительно повышает конверсию, поскольку пользователи легче находят нужные товары и информацию.
Учитывая потребности SEO на этапе прототипирования, мы закладываем основы для успешного продвижения сайта в поисковых системах. Это позволяет нам создавать не только визуально привлекательные, но и оптимизированные платформы, способные привлекать целевую аудиторию.
С нашим 15-летним опытом в digital-маркетинге и веб-разработке мы знаем, как соединить креативные решения с эффективными стратегиями, чтобы ваш проект стал успешным и конкурентоспособным на рынке автозапчастей.
Разработка яркого дизайна в соответствии с целями заказчика
В условиях высокой конкуренции на рынке автозапчастей, креативный и уникальный дизайн становится ключевым инструментом для привлечения и удержания клиентов. Мы понимаем, что каждый проект требует индивидуального подхода, поэтому разрабатываем визуальную концепцию, которая отражает цели и ценности вашего бизнеса. Наша команда с более чем 20-летним опытом в интернет-дизайне создает не просто сайты, а целые экосистемы, где каждый элемент работает на вовлечение пользователя и повышение конверсии.
Эмоциональная подача дизайна — не просто яркие цвета и стильные шрифты. Это создание атмосферы, которая вызывает доверие и желание взаимодействовать. Например, использование визуальных историй, которые показывают, как ваши запчасти решают проблемы клиентов, может значительно увеличить их вовлеченность. Мы также применяем элементы геймификации, чтобы сделать процесс поиска и покупки более увлекательным. Интерактивные элементы, такие как калькуляторы совместимости или визуализация установки запчастей, помогают пользователю легко находить нужную информацию и принимать решение о покупке.
Каждый элемент интерфейса продуман до мелочей: от навигации до кнопок призыва к действию. Мы используем принципы UX-дизайна, чтобы минимизировать путь клиента к цели. Например, размещение кнопки "Купить" на видном месте и использование контрастных цветов делают ее заметной, а ясные описания и изображения товаров способствуют более быстрому принятию решения. Такой подход помогает не только повысить конверсию, но и создать положительный опыт взаимодействия с вашим брендом.
В результате мы создаем не просто сайт, а мощный инструмент, который помогает вам достигать бизнес-целей и устанавливать долгосрочные отношения с клиентами. Давайте вместе воплотим вашу идею в жизнь, создавая уникальный и эффективный продукт.
Несколько примеров наших проектов
Что вы получите при заказе сайта
Заказывая корпоративный сайт в SDD Creative Studio, вы получаете не просто веб-страницу, а мощный инструмент для достижения бизнес-целей. Мы начинаем с глубокого анализа целевой аудитории, что позволяет нам понять потребности ваших клиентов и адаптировать сайт под их запросы.
Структурирование контента — ключевой этап, который мы тщательно прорабатываем. Мы создаем логичную и удобную навигацию, чтобы ваши посетители могли легко находить нужную информацию. Яркий дизайн, который мы разрабатываем, не только привлечет внимание, но и подчеркнет индивидуальность вашего бренда.
Важным аспектом является мобильная адаптивность. Сайты, созданные с использованием Bootstrap 3, отлично отображаются на всех устройствах, что обеспечивает комфортный пользовательский опыт. Мы уделяем внимание юзабилити, чтобы каждый элемент сайта был интуитивно понятен и удобен в использовании.
Вы получите современную и проверенную CMS, такую как "Битрикс - малый бизнес", что облегчит управление контентом и позволит вам самостоятельно вносить изменения. Система онлайн-консультаций станет отличным способом взаимодействия с клиентами в реальном времени, что увеличит уровень доверия к вашему бизнесу.
Наши специалисты по SEO и маркетингу помогут вам достичь высокой конверсии, привлекая целевой трафик и улучшая видимость вашего сайта в поисковых системах. Мы также предоставляем архив с сайтом, что позволяет отслеживать изменения и анализировать эффективность вашего ресурса на протяжении времени.
С SDD Creative Studio ваш корпоративный сайт станет не только визитной карточкой, но и эффективным инструментом для роста и развития вашего бизнеса.

Технические особенности создания сайта
Создание интернет-магазина в сфере автозапчастей требует особого внимания к техническим аспектам, поскольку успешная реализация проекта зависит от множества факторов. Важным элементом является внедрение анимаций и динамических элементов, которые не только привлекают внимание пользователей, но и делают навигацию более интуитивной. Правильно подобранные анимации могут улучшить пользовательский опыт, делая взаимодействие с сайтом более увлекательным и эффективным.
Онлайн-обращения и формы обратной связи играют ключевую роль в взаимодействии с клиентами. Мы разрабатываем удобные и функциональные формы, которые позволяют пользователям легко оставлять запросы, задавать вопросы и получать консультации. Важно, чтобы эти формы были адаптированы под мобильные устройства, так как значительная часть пользователей предпочитает совершать покупки и получать информацию с помощью смартфонов.
Загрузка данных о товарах также требует особого подхода. Мы используем современные технологии, которые обеспечивают быструю и эффективную интеграцию с базами данных, позволяя в реальном времени обновлять информацию о наличии запчастей, ценах и акциях. Это не только улучшает пользовательский опыт, но и позволяет поддерживать актуальность информации на сайте.
UI/UX решения занимают центральное место в процессе создания интернет-магазина. Мы уделяем внимание каждому элементу интерфейса, разрабатывая уникальный дизайн, который соответствует потребностям целевой аудитории. Индивидуальный подход к каждому проекту позволяет нам учитывать специфические требования и предпочтения клиентов, что в конечном итоге приводит к созданию функционального и привлекательного ресурса.

Порядок разработки сайта в компании SDD Creative Studio
Разработка сайта магазина автозапчастей в компании SDD Creative Studio начинается с тщательного анализа потребностей клиента. Мы уделяем внимание каждому запросу, чтобы понять целевую аудиторию и особенности бизнеса. На этом этапе мы определяем ключевые цели и задачи, что позволяет нам создавать индивидуальное решение, отвечающее требованиям рынка.
После согласования всех деталей мы переходим к работе по договору. Это гарантирует прозрачность и четкость на каждом этапе проекта. Мы всегда открыты к общению и обсуждению, чтобы избежать недоразумений и обеспечить полное понимание процесса.
Следующий этап — проработка семантики. Мы проводим детальный анализ ключевых слов и фраз, которые помогут вашему магазину занять высокие позиции в поисковых системах. На основе этого анализа мы строим эффективную структуру сайта, которая будет интуитивно понятной для пользователей и удобной для навигации.
Наши опытные верстальщики и программисты работают над созданием функционального и адаптивного сайта, который будет одинаково хорошо выглядеть на всех устройствах. Мы применяем современные технологии и следим за актуальными трендами, чтобы обеспечить вашему проекту привлекательный и современный дизайн.
После завершения разработки сайт проходит тщательное тестирование. Мы проверяем все функции и элементы, чтобы убедиться, что все работает без сбоев. Затем проводим оптимизацию, чтобы обеспечить быструю загрузку страниц и улучшить пользовательский опыт.
Наконец, мы запускаем проект. На этом этапе мы обеспечиваем полную поддержку и готовы помочь с дальнейшим развитием сайта. Наша команда гарантирует надежность и системность в подходе к каждому проекту, что делает сотрудничество с SDD Creative Studio максимально комфортным и эффективным.
Ниже вы можете ознакомиться с картой проекта - наглядно показываем процесс разработки сайта и всех участников с нашей стороны.