Разработка сайта лэндинга в Новосибирске: как создать эффективный инструмент для вашего бизнеса?
Создание одностраничного сайта — не просто процесс, а искусство, требующее глубокого понимания целей бизнеса и потребностей целевой аудитории. В нашей студии мы применяем современные технологии и методологии, чтобы обеспечить максимальную эффективность и конверсию ваших онлайн-кампаний.
При разработке таких сайтов мы акцентируем внимание на юзабилити и дизайне. Каждый элемент, от шрифта до цветовой схемы, подбирается с учетом психологии пользователя и его поведения в сети. Это позволяет создать привлекательный и интуитивно понятный интерфейс, который удерживает внимание и побуждает к действию.
Используя адаптивный дизайн, мы гарантируем, что ваш сайт будет отлично выглядеть и функционировать на любых устройствах — от смартфонов до настольных компьютеров. Это особенно важно в современном мире, где мобильный трафик занимает значительную долю посетителей.
Мы также интегрируем современные инструменты аналитики, что позволяет отслеживать поведение пользователей и оптимизировать сайт в реальном времени. Это дает возможность быстро реагировать на изменения в потребительских предпочтениях и повышать эффективность ваших маркетинговых стратегий.
Кроме того, мы понимаем важность SEO-оптимизации. Наши специалисты работают над тем, чтобы ваш сайт был видим в поисковых системах, что способствует увеличению органического трафика и улучшению позиций в результатах поиска.
Сотрудничая с нами, вы получаете не просто сайт, а мощный инструмент для достижения бизнес-целей. Мы стремимся создать уникальный продукт, который будет выделяться на фоне конкурентов и приносить реальную пользу вашему бизнесу.

Преимущества онлайн-присутствия
В современном мире наличие качественного веб-сайта — не просто необходимость, а залог успешного развития бизнеса. Продуманный и функциональный сайт позволяет вам не только заявить о себе, но и значительно увеличить охват вашей целевой аудитории. Каждый день миллионы пользователей ищут товары и услуги в интернете, и если у вас нет онлайн-присутствия, вы рискуете потерять потенциальных клиентов.
Кроме того, сайт обеспечивает круглосуточную доступность вашей информации. Ваши клиенты могут узнать о вас, ознакомиться с вашим предложением и сделать заказ в любое время, что значительно повышает шансы на конверсию. Люди ценят удобство, и если ваш сайт предоставляет им такую возможность, они с большей вероятностью выберут именно вас.
Не менее важным является и аспект доверия. Современные потребители предпочитают работать с компаниями, которые имеют профессионально оформленный сайт. Это создает впечатление надежности и серьезности вашего бизнеса. Поэтому, если вы хотите укрепить свою репутацию и привлечь больше клиентов, вам стоит обратить внимание на разработку сайта лэндинга Новосибирск.

Маркетинговое исследование сайтов конкурентов
Анализ сайтов конкурентов — ключевой этап в создании эффективного лендинга. Он позволяет глубже понять рынок, выявить сильные и слабые стороны существующих решений и адаптировать стратегию под конкретные потребности вашей аудитории. Мы изучаем, как конкуренты представляют свои продукты, какие элементы дизайна и контента используют, а также какие методы привлечения клиентов применяют. Это дает нам возможность не только избежать их ошибок, но и использовать успешные подходы для достижения высоких результатов.
Понимание конкурентной среды помогает нам создать креативный и уникальный лендинг, который будет выделяться на фоне аналогичных предложений. Мы ориентируемся на высокую конверсию, что достигается за счет применения проверенных маркетинговых стратегий, накопленных за 15 лет работы в этой сфере. Каждый проект мы рассматриваем с точки зрения потребностей SEO, что обеспечивает вам долгосрочные результаты и видимость в поисковых системах.
Таким образом, тщательное исследование конкурентов не просто помогает в создании сайта, но и формирует основу для его успешного продвижения, что в конечном итоге приводит к росту вашего бизнеса.

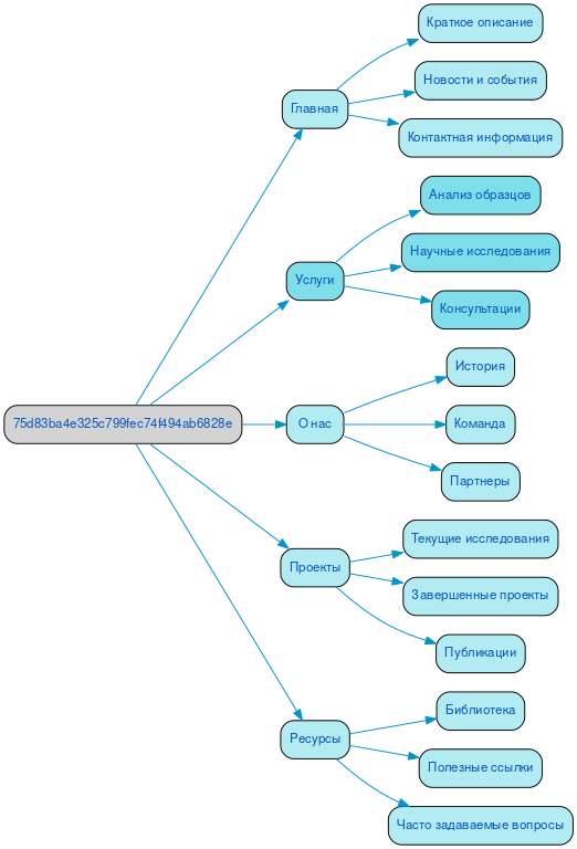
Разработка структуры сайта
Эффективная структура сайта — основа для достижения целей бизнеса. Правильное распределение разделов и логика навигации помогают пользователям быстро находить нужную информацию, что значительно увеличивает шансы на конверсию. Например, если в лэндинге четко выделены ключевые предложения и призывы к действию, посетители смогут интуитивно следовать по сценарию, который ведет их к покупке или оставлению заявки.
Кроме того, структура сайта влияет на юзабилити и SEO. Грамотно организованные разделы позволяют поисковым системам лучше индексировать контент, что способствует повышению видимости в поисковой выдаче. Удобная навигация и логичное распределение информации не только удерживают внимание пользователей, но и снижают показатель отказов, что также положительно сказывается на позициях в поисковых системах.

Разработка интерактивного прототипа сайта
Создание интерактивного прототипа сайта — важный этап, который позволяет визуализировать идеи и концепции еще до начала разработки. На этом этапе мы фокусируемся на тестировании пользовательского пути, что помогает выявить слабые места и оптимизировать взаимодействие с пользователями. Визуализация интерфейса на ранних стадиях позволяет команде и клиентам увидеть, как будет выглядеть конечный продукт, и внести необходимые правки.
Учет потребностей SEO на этапе прототипирования также играет ключевую роль. Мы интегрируем основные элементы, которые помогут улучшить поисковую видимость сайта, что в конечном итоге повышает его конверсию. Креативные решения, основанные на 15-летнем опыте нашей компании, позволяют создавать уникальные и эффективные прототипы, которые соответствуют потребностям бизнеса и ожиданиям пользователей.
Тестирование прототипа с реальными пользователями дает нам ценную обратную связь, что позволяет вносить изменения до запуска. Таким образом, мы обеспечиваем, чтобы финальный продукт не только привлекал внимание, но и выполнял свои функции, способствуя росту бизнеса и повышению конверсии.
Разработка яркого дизайна в соответствии с целями заказчика
В условиях высокой конкуренции на рынке онлайн-услуг важность качественного и привлекательного дизайна сайта трудно переоценить. Наша команда с более чем 20-летним опытом в интернет-дизайне понимает, как создать уникальный визуальный язык, который будет отражать цели и ценности вашего бизнеса. Мы уверены, что каждый проект — возможность рассказать историю, способную вовлечь пользователя и побудить его к действию.
Креативный подход к дизайну позволяет не только выделить ваш продукт на фоне конкурентов, но и создать эмоциональную связь с вашей аудиторией. Используя яркие цвета, динамичные элементы и продуманные композиции, мы создаем лэндинги, которые не просто привлекают внимание, но и удерживают его. Например, использование анимаций и интерактивных элементов может значительно повысить вовлеченность пользователя, превращая его пассивное восприятие в активное взаимодействие с контентом.
Каждый элемент дизайна на нашем сайте продуман так, чтобы вести пользователя по воронке продаж. Мы применяем психологические триггеры, такие как контрастные кнопки призыва к действию, чтобы направить внимание на важные моменты. Это помогает пользователю легко находить нужную информацию и совершать целевые действия, будь то регистрация, покупка или подписка на рассылку.
Мы также учитываем уникальные особенности вашего бизнеса и целевой аудитории, создавая индивидуальные решения. Например, для компаний, работающих в B2B-сегменте, мы можем разработать строгий и лаконичный дизайн, в то время как для стартапов в сфере креативных услуг подойдут яркие и нестандартные решения. Наша цель — создать сайт, который не только будет визуально привлекательным, но и эффективно выполнять свои функции, превращая посетителей в лояльных клиентов.
Несколько примеров наших проектов
Что вы получите при заказе сайта
Заказывая корпоративный сайт в SDD Creative Studio, вы получаете не просто веб-ресурс, а мощный инструмент для достижения бизнес-целей. Мы начинаем с глубокого анализа целевой аудитории, что позволяет нам понять потребности ваших клиентов и создать сайт, который будет максимально эффективным.
Наш подход к структурированию контента гарантирует, что информация на сайте будет представлена логично и удобно. Вы получите яркий дизайн, который выделит вашу компанию на фоне конкурентов и привлечет внимание посетителей. Мы используем современные технологии, такие как Bootstrap 3, что обеспечивает адаптивность вашего сайта на любом устройстве, будь то смартфон или планшет.
Удобный функционал и высокое юзабилити — то, что мы ставим в приоритет. Мы разрабатываем сайты на проверенных системах управления, включая "Битрикс - стандарт", что обеспечивает надежность и простоту в администрировании. Ваша команда сможет легко обновлять контент и управлять сайтом, не тратя время на изучение сложных инструментов.
Интеграция системы онлайн-консультаций позволит вашим клиентам получать ответы на вопросы в режиме реального времени, что способствует повышению уровня сервиса и доверия к вашей компании. Мы также учитываем аспекты SEO и маркетинга, чтобы ваш сайт находился на высоких позициях в поисковых системах и привлекал целевой трафик.
В результате вы получите сайт с высокой конверсией, который не только удовлетворит потребности ваших клиентов, но и станет важным активом для вашего бизнеса. Мы также предоставляем архив с сайтом, что позволяет вам в любой момент вернуться к предыдущим версиям и изменениям.

Технические особенности создания сайта
Создание эффективного одностраничного сайта требует тщательного внимания к техническим аспектам, которые могут значительно повлиять на восприятие пользователями и общую конверсию. Важным элементом является анимация и динамика, которые делают интерфейс более привлекательным и интерактивным. Мы уделяем особое внимание плавности переходов и анимационных эффектов, чтобы пользователи могли легко ориентироваться в контенте и не теряли интерес к странице. Каждый элемент интерфейса разрабатывается с учетом его функциональности и эстетики, что позволяет создать гармоничное взаимодействие.
Онлайн-обращения и формы обратной связи играют ключевую роль в взаимодействии с клиентами. Мы внедряем современные решения для сбора данных, которые обеспечивают высокую степень защиты и конфиденциальности. Каждая форма создается с акцентом на удобство заполнения, минимизацию количества полей и интуитивный интерфейс. Это позволяет пользователям быстро и без лишних усилий отправлять свои запросы, что, в свою очередь, способствует росту конверсии.
Загрузка данных также является важным аспектом, который мы учитываем на этапе разработки. Оптимизация скорости загрузки страниц — не только вопрос удобства, но и фактор, влияющий на SEO. Мы применяем передовые технологии и методики для достижения максимальной скорости и производительности сайта, что позволяет пользователям получать информацию мгновенно.
Наконец, решения в области UI/UX разрабатываются с учетом индивидуальных потребностей каждого клиента. Мы проводим детальный анализ целевой аудитории и ее предпочтений, что позволяет создать уникальный и запоминающийся опыт взаимодействия с сайтом. Каждый проект — результат глубокого анализа, креативного подхода и внимательного отношения к деталям, что делает его по-настоящему уникальным.

Порядок разработки сайта в компании SDD Creative Studio
В SDD Creative Studio мы понимаем, что разработка сайта лэндинга в Новосибирске — не просто создание красивой страницы, а системный и прозрачный процесс, ориентированный на потребности клиента. На первом этапе мы проводим анализ потребностей клиента, чтобы точно понять его цели и задачи. Это позволяет нам создать индивидуальное предложение, соответствующее бизнес-целям.
Следующий шаг — работа по договору, где мы фиксируем все условия и этапы проекта. Это обеспечивает прозрачность на каждом этапе сотрудничества и гарантирует, что все стороны понимают свои обязательства. После подписания договора мы переходим к проработке семантики, что включает в себя исследование ключевых слов и фраз, которые помогут привлечь целевую аудиторию.
На этапе построения эффективной структуры сайта мы создаем логическую навигацию, которая облегчает пользователям поиск необходимой информации. Важную роль в этом процессе играют наши опытные верстальщики и программисты, которые обеспечивают высокое качество реализации задуманного. Они используют современные технологии и инструменты, чтобы сайт работал быстро и без сбоев.
Современный дизайн — еще один ключевой аспект нашей работы. Мы создаем визуально привлекательные и удобные интерфейсы, которые способствуют конверсии. После завершения разработки мы проводим тестирование, чтобы выявить и устранить возможные ошибки. Наконец, на этапе оптимизации мы настраиваем сайт для достижения максимальной скорости загрузки и удобства использования.
Запуск проекта — завершающий этап, который мы проводим с особой тщательностью, чтобы гарантировать успешное представление вашего бизнеса в интернете. В SDD Creative Studio мы уверены в надежности и системности нашего подхода, что позволяет нам создавать качественные лэндинги, которые действительно работают.
Ниже вы можете ознакомиться с картой проекта - наглядно показываем процесс разработки сайта и всех участников с нашей стороны.