Разработка сайта компании: как создать эффективный онлайн-имидж и привлечь клиентов
Создание веб-ресурса — не просто набор страниц, а комплексное решение, которое учитывает уникальные потребности вашего бизнеса. Мы применяем современные технологии и методологии, чтобы обеспечить максимальную функциональность и удобство использования. Наша команда специалистов в области дизайна, программирования и SEO работает в синергии, чтобы каждый проект был не только красивым, но и эффективным.
Мы уделяем особое внимание пользовательскому опыту. Понимание целевой аудитории позволяет нам разрабатывать интерфейсы, которые легко воспринимаются и интуитивно понятны. Это значит, что ваш сайт будет не только привлекать внимание, но и удерживать его, превращая посетителей в клиентов. Мы используем адаптивный дизайн, чтобы ваш ресурс корректно отображался на любых устройствах, что критически важно в условиях растущей мобильности пользователей.
Технологический стек, который мы выбираем, включает в себя проверенные решения, которые обеспечивают высокую скорость загрузки и безопасность. Мы интегрируем современные системы управления контентом, что позволяет вам легко обновлять информацию и поддерживать актуальность сайта без необходимости привлекать разработчиков. Это дает вам возможность самостоятельно управлять контентом и быстро реагировать на изменения в бизнес-среде.
Наша студия активно использует аналитические инструменты для отслеживания эффективности вашего ресурса. Мы анализируем поведение пользователей, что позволяет вносить улучшения и оптимизировать сайт для достижения ваших бизнес-целей. Такой подход гарантирует, что ваш веб-ресурс станет не просто визитной карточкой, а мощным инструментом для роста и развития вашего бизнеса.

Преимущества онлайн-присутствия
В современном мире наличие качественного сайта — не просто необходимость, а важный шаг к успешному развитию бизнеса. Прежде всего, продуманный и функциональный сайт позволяет значительно увеличить охват вашей аудитории. В условиях глобализации и цифровизации, пользователи ищут информацию в интернете, и наличие сайта помогает вам быть на виду у потенциальных клиентов, которые могут находить вас через поисковые системы и социальные сети.
Кроме того, доступность вашего бизнеса 24/7 является важным преимуществом. Сайт позволяет клиентам получать информацию о ваших продуктах и услугах в любое время, что способствует повышению уровня обслуживания и удовлетворенности клиентов. Возможность оставлять заявки, получать консультации или совершать покупки онлайн делает ваш бизнес более привлекательным для потребителей, которые ценят удобство.
Наконец, наличие профессионально разработанного сайта помогает укрепить доверие к вашему бренду. Современный и удобный интерфейс, а также качественный контент создают положительное впечатление и формируют уверенность у клиентов в том, что они имеют дело с надежной компанией. Таким образом, разработка сайта компании становится ключевым элементом вашего успеха в цифровом пространстве.

Маркетинговое исследование сайтов конкурентов
Создание эффективного веб-ресурса начинается с глубокого анализа интернет-присутствия ваших конкурентов. Мы изучаем их сайты, обращая внимание на дизайн, структуру, контент и маркетинговые стратегии. Это позволяет выявить сильные и слабые стороны, а также понять, какие подходы работают в вашей нише.
Зачем это нужно? Понимание конкурентной среды помогает сформировать уникальное предложение, которое выделит ваш проект на фоне других. Мы анализируем, как конкуренты привлекают и удерживают клиентов, какие каналы используют для продвижения, а также какие ключевые слова и SEO-тактики применяют. Этот процесс не только помогает избежать распространённых ошибок, но и даёт возможность использовать успешные практики для достижения высоких результатов.
С учётом нашего 15-летнего опыта в маркетинге, мы ориентируемся на креативные решения, которые обеспечивают высокую конверсию. Мы разрабатываем сайт, который не просто привлекает внимание, но и эффективно решает задачи бизнеса, учитывая все аспекты SEO. В результате вы получаете ресурс, который не только соответствует вашим целям, но и превосходит ожидания, обеспечивая долгосрочный успех на рынке.

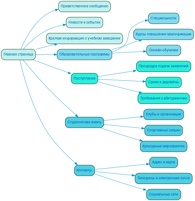
Разработка структуры сайта
Эффективная структура веб-ресурса — основа, на которой строится удобство для пользователей и успешность бизнеса. Продуманная навигация и логика разделов позволяют посетителям быстро находить нужную информацию, что напрямую влияет на их опыт взаимодействия с сайтом. Если пользователи не могут легко ориентироваться, они с высокой вероятностью покинут ресурс, что негативно сказывается на конверсии.
Кроме того, структура сайта имеет значительное влияние на SEO. Правильное распределение контента и использование иерархии заголовков помогают поисковым системам лучше индексировать страницы, что способствует повышению видимости в результатах поиска. Учитывая пользовательские сценарии, важно, чтобы каждый раздел сайта отвечал на конкретные запросы и потребности целевой аудитории.
Таким образом, создание логичной и удобной структуры — не просто технический аспект, а стратегический шаг к повышению юзабилити и улучшению показателей бизнеса.

Разработка интерактивного прототипа сайта
Создание интерактивного прототипа — важный этап в процессе проектирования веб-решений. Он позволяет визуализировать структуру и функционал будущего сайта, что помогает команде и клиенту на ранних стадиях понять, как будет выглядеть конечный продукт. Прототипирование дает возможность протестировать пользовательский путь, выявить узкие места и оптимизировать навигацию, что непосредственно влияет на удобство использования и, как следствие, на конверсию.
В нашем подходе мы учитываем все аспекты, включая потребности SEO. Это позволяет заранее интегрировать ключевые слова и оптимизировать контент, что в будущем способствует повышению видимости в поисковых системах. Креативный подход к дизайну и функционалу прототипа помогает выделить ваш проект среди конкурентов, создавая уникальный пользовательский опыт.
С 15-летним опытом в сфере digital-маркетинга мы знаем, как важен каждый этап разработки. Интерактивные прототипы не только помогают избежать дорогостоящих изменений на поздних стадиях, но и обеспечивают четкое понимание конечной цели проекта. Это делает процесс более прозрачным и эффективным, что в итоге приводит к успешному запуску и высокой конверсии вашего продукта.
Разработка яркого дизайна в соответствии с целями заказчика
В современном цифровом мире яркий и уникальный дизайн является ключевым элементом успешного онлайн-присутствия. Мы понимаем, что каждый бизнес — отдельная история, и наша задача — визуально рассказать эту историю так, чтобы она резонировала с вашей аудиторией. С более чем 20-летним опытом в интернет-дизайне, мы создаем решения, которые не просто красивы, но и функциональны, способствуя высокой конверсии.
Креативный подход к дизайну позволяет нам разрабатывать интерфейсы, которые вовлекают пользователей с первых секунд. Используя цветовые палитры, шрифты и графику, мы создаем эмоциональную подачу, которая вызывает доверие и интерес. Например, для одного из наших клиентов в сфере услуг мы применили яркие акценты и динамичные элементы, что значительно увеличило время пребывания пользователей на сайте и, как следствие, количество заявок.
Индивидуальность — то, что отличает нас от конкурентов. Мы не используем шаблонные решения, а разрабатываем уникальные концепции, которые отражают ценности и цели вашего бизнеса. Например, для стартапа в области технологий мы создали минималистичный интерфейс, который подчеркивал инновационный подход компании. Такой дизайн не только привлек внимание, но и способствовал росту подписок на сервис.
Кроме того, мы акцентируем внимание на юзабилити. Каждый элемент дизайна продуман так, чтобы пользователи интуитивно понимали, какое действие им следует совершить. Четкие призывы к действию и логичная навигация помогают направлять посетителей по воронке продаж, что значительно увеличивает коэффициент конверсии.
Выбирая нас, вы получаете не просто визуализацию, а мощный инструмент для достижения бизнес-целей. Давайте вместе создадим дизайн, который будет работать на вас!
Несколько примеров наших проектов
Что вы получите при заказе сайта
Обратившись в SDD Creative Studio, вы получите комплексный подход к созданию вашего корпоративного сайта, который обеспечит максимальную эффективность и привлекательность для вашей целевой аудитории. Мы начинаем с глубокого анализа целевой аудитории, что позволяет нам точно определить её потребности и ожидания. Это помогает нам создать контент, который будет не только информативным, но и интересным для ваших клиентов.
Структурирование контента — важный этап в нашей работе. Мы организуем информацию так, чтобы пользователи могли легко находить нужные разделы и получать ответы на свои вопросы. Яркий и современный дизайн, созданный с использованием Bootstrap 3, сделает ваш сайт визуально привлекательным и запоминающимся, что повысит интерес к вашему бренду.
Мобильный адаптив — не просто тренд, а необходимость в современном мире. Мы гарантируем, что ваш сайт будет отлично выглядеть и работать на любых устройствах, что обеспечит удобство для пользователей и повысит их вовлеченность. Удобный функционал и высокая юзабилити помогут вашим клиентам легко взаимодействовать с сайтом, что в свою очередь способствует высокой конверсии.
Мы используем современные проверенные CMS, включая Битрикс, что обеспечивает надежность и гибкость в управлении контентом. Внедрение системы онлайн-консультаций позволит вашим клиентам быстро получать ответы на свои вопросы, что улучшит качество сервиса и повысит лояльность.
Не забываем о SEO и маркетинге. Мы оптимизируем ваш сайт для поисковых систем, что поможет привлечь больше посетителей и увеличить видимость вашего бренда. В результате вы получаете не просто сайт, а мощный инструмент для бизнеса, который будет работать на вас. Кроме того, мы предоставляем архив с сайтом, что гарантирует сохранность всех данных и возможность их восстановления в будущем.

Технические особенности создания сайта
Создание веб-ресурса требует глубокого понимания технических аспектов, которые определяют его функциональность и пользовательский опыт. Анимации и динамика играют ключевую роль в привлечении внимания посетителей. Мы используем современные технологии, такие как CSS и JavaScript, чтобы внедрить плавные переходы и интерактивные элементы, которые делают интерфейс более живым и привлекательным. Каждая анимация разрабатывается с учетом особенностей бренда и целевой аудитории, что позволяет создать уникальный стиль и атмосферу.
Онлайн обращения и формы обратной связи являются важными инструментами для взаимодействия с клиентами. Мы проектируем интуитивно понятные и удобные формы, которые обеспечивают легкость в заполнении и быструю отправку данных. Интеграция с CRM-системами и автоматизация процессов обработки запросов позволяют эффективно управлять взаимодействием с клиентами, что значительно повышает уровень сервиса.
Загрузка данных — еще один важный аспект, который мы учитываем при создании веб-ресурса. Мы оптимизируем скорость загрузки страниц, используя современные методы кэширования и сжатия файлов. Это не только улучшает пользовательский опыт, но и положительно сказывается на SEO-позициях сайта. Внимание к деталям в этом процессе позволяет избежать проблем с производительностью и обеспечивает стабильную работу ресурса.
UI/UX решения разрабатываются с акцентом на потребности пользователей. Мы проводим исследования и тестирования, чтобы понять, как посетители взаимодействуют с сайтом. Индивидуальный подход к каждому проекту позволяет нам создавать уникальные интерфейсы, которые не только красиво выглядят, но и обеспечивают максимальную удобство и эффективность использования. Это гарантирует, что каждый элемент веб-ресурса будет работать на достижение бизнес-целей клиента.

Порядок разработки сайта в компании SDD Creative Studio
В компании SDD Creative Studio мы придерживаемся четкого и структурированного подхода к разработке сайта компании, что обеспечивает прозрачность и надежность на каждом этапе. Начинаем с анализа потребностей клиента, где мы внимательно выслушиваем ваши идеи и требования, чтобы понять, какие цели вы хотите достичь с помощью нового сайта. Этот этап позволяет нам создать индивидуальное предложение, соответствующее вашим ожиданиям.
После согласования всех деталей мы переходим к работе по договору, где фиксируются все условия и сроки. Это гарантирует, что обе стороны четко понимают свои обязательства. Далее следует проработка семантики, на основе которой мы формируем ключевые слова и фразы, что является основой для дальнейшей оптимизации сайта.
Затем мы строим эффективную структуру сайта, чтобы пользователи могли легко находить нужную информацию. На этом этапе наши опытные верстальщики и программисты начинают реализацию проекта, используя современные технологии и инструменты. Каждый элемент разрабатывается с учетом удобства и функциональности, что позволяет создать интуитивно понятный интерфейс.
Современный дизайн — не только эстетика, но и удобство. Мы создаем визуально привлекательные макеты, которые соответствуют вашему бренду. После завершения разработки наступает этап тестирования, где мы проверяем работоспособность всех функций и выявляем возможные ошибки. На финальном этапе мы проводим оптимизацию, чтобы сайт загружался быстро и корректно отображался на всех устройствах.
Наконец, мы запускаем проект, обеспечивая полное сопровождение и поддержку. Мы уверены, что такой системный подход к разработке сайта компании позволяет достигать высоких результатов и удовлетворять потребности наших клиентов.
Ниже вы можете ознакомиться с картой проекта - наглядно показываем процесс разработки сайта и всех участников с нашей стороны.