Разработка сайта компании под ключ: как создать уникальный онлайн-образ для вашего бизнеса?
Создание сайта — комплексный процесс, который требует глубокого понимания потребностей бизнеса и его целевой аудитории. Наша студия предлагает интегрированный подход, который охватывает все этапы разработки: от концепции до запуска и дальнейшего сопровождения. Мы не просто создаем сайт, а формируем полноценный онлайн-ресурс, который эффективно решает задачи клиента.
В основе нашего подхода лежит использование современных технологий и инструментов. Мы применяем адаптивный дизайн, чтобы обеспечить удобство использования на любых устройствах. Это особенно важно в условиях растущей мобильной аудитории. Кроме того, мы реализуем SEO-оптимизацию на начальных этапах, что позволяет сайту занять высокие позиции в поисковых системах с момента его запуска.
Каждый проект начинается с детального анализа. Мы изучаем рынок, конкурентов и целевую аудиторию, что позволяет нам предлагать индивидуальные решения, соответствующие специфике бизнеса. Наша команда разработчиков и дизайнеров работает в тесном сотрудничестве, что обеспечивает гармоничное сочетание функциональности и эстетики.
Мы также акцентируем внимание на безопасности и скорости загрузки сайта, что критически важно для пользователей. Используя современные серверные технологии и системы управления контентом, мы гарантируем, что ваш ресурс будет работать стабильно и быстро.
С нами вы получаете не просто сайт, а мощный инструмент для развития вашего бизнеса. Мы не оставляем клиентов наедине с проектом после его завершения — предлагаем услуги по сопровождению и обновлению, что позволяет вашему ресурсу оставаться актуальным и эффективным в долгосрочной перспективе.

Преимущества онлайн-присутствия
В современном мире наличие качественного сайта — не просто дань моде, а необходимость для успешного ведения бизнеса. Продуманный и функциональный сайт становится вашим виртуальным представителем, доступным 24/7 для клиентов. Это позволяет значительно расширить охват аудитории, ведь пользователи могут находить вашу компанию в любое время и из любой точки мира.
Кроме того, сайт служит важным инструментом для формирования доверия. Современные потребители ожидают, что компании будут представлены в интернете, и отсутствие сайта может вызвать сомнения в надежности вашего бизнеса. Качественный сайт с актуальной информацией, отзывами и контактами создает положительный имидж и укрепляет репутацию.
Также стоит отметить, что с помощью сайта вы можете эффективно продвигать свои товары и услуги, используя различные инструменты онлайн-маркетинга. Это позволяет не только привлекать новых клиентов, но и удерживать существующих, предлагая им удобный способ взаимодействия с вашим бизнесом. Разработка сайта компании под ключ — инвестиция в будущее вашего бизнеса, способствующая его росту и развитию.

Маркетинговое исследование сайтов конкурентов
Создание сайта для вашего бизнеса начинается с глубокого анализа онлайн-конкурентов. Мы изучаем их стратегии, сильные и слабые стороны, а также уникальные предложения, чтобы выявить лучшие практики и возможности для вашего проекта. Так мы формируем основу, на которой будет строиться ваш сайт, ориентируясь на реальные потребности рынка.
В процессе исследования мы анализируем ключевые слова, структуру контента, пользовательский интерфейс и подходы к привлечению клиентов. Это позволяет нам не только понять, как конкуренты взаимодействуют с аудиторией, но и выявить недоработки, которые можно использовать в вашу пользу. Такой подход обеспечивает создание сайта, который не просто привлекает внимание, но и конвертирует посетителей в клиентов.
С учетом более чем 15-летнего опыта в маркетинге и глубоких знаний в области SEO, мы разрабатываем решения, которые помогают вашему бизнесу выделиться. Наша цель — создать креативный и эффективный сайт, который будет соответствовать вашим бизнес-целям и ожиданиям целевой аудитории, обеспечивая высокий уровень конверсии и устойчивый рост.

Разработка структуры сайта
Эффективная структура сайта — не просто набор страниц, это логически выстроенная система, которая обеспечивает пользователям интуитивно понятный путь к информации. Правильное распределение разделов и подстраниц позволяет пользователю быстро находить нужные данные, что напрямую влияет на его удовлетворенность и желание вернуться на сайт.
Пользовательские сценарии, учитывающие поведение целевой аудитории, помогают создавать навигацию, которая минимизирует количество кликов до нужной информации. Это не только улучшает юзабилити, но и способствует повышению конверсии, так как пользователи легче совершают целевые действия.
Кроме того, грамотно организованная структура сайта способствует лучшей индексации страниц поисковыми системами, что положительно сказывается на SEO. Четкая и логичная иерархия позволяет не только улучшить пользовательский опыт, но и повысить видимость сайта в поисковых системах, что в конечном итоге ведет к увеличению трафика и продаж.

Разработка интерактивного прототипа сайта
Создание интерактивного прототипа сайта — важный этап в процессе его разработки, который позволяет визуализировать идеи и концепции еще до начала программирования. Прототип служит основой для тестирования пользовательского пути, что помогает выявить и устранить возможные проблемы на ранних стадиях. Это значительно экономит время и ресурсы, а также обеспечивает более качественный конечный продукт.
Наша команда с 15-летним опытом работы в digital-маркетинге понимает, что успешный сайт должен отвечать потребностям пользователей. Мы тщательно анализируем целевую аудиторию и создаем прототипы, которые учитывают их предпочтения и поведение. Это позволяет нам не только улучшить пользовательский опыт, но и повысить конверсию, превращая посетителей в клиентов.
Кроме того, при создании прототипа мы учитываем аспекты SEO, что помогает сайту занимать высокие позиции в поисковых системах. Креативный подход и внимание к деталям делают наш процесс уникальным, а итоговый сайт — эффективным инструментом для достижения ваших бизнес-целей. Мы уверены, что качественный прототип — залог успешного проекта.
Разработка яркого дизайна в соответствии с целями заказчика
В нашей студии мы создаем уникальные веб-решения, которые не просто привлекают внимание, но и эффективно решают бизнес-задачи наших клиентов. С более чем 20-летним опытом в интернет-дизайне, мы понимаем, что каждый проект требует индивидуального подхода, основанного на целях и ценностях заказчика.
Креативный дизайн — не просто красивые картинки. Это инструмент, который помогает пользователю интуитивно понять, что ему нужно сделать. Например, использование ярких кнопок с четкими призывами к действию и продуманная навигация позволяют пользователям легко находить информацию и совершать покупки. Мы применяем психологию восприятия, чтобы создать эмоциональную связь с аудиторией, что способствует повышению лояльности и, в конечном итоге, конверсии.
Мы учитываем особенности целевой аудитории и адаптируем визуальные элементы в соответствии с их предпочтениями. Например, для молодежной аудитории мы можем использовать яркие цвета и динамичные анимации, а для более зрелой — сдержанный и элегантный подход. Это помогает не только привлечь внимание, но и создать комфортную атмосферу, способствующую принятию решений.
Каждый проект — история, и мы помогаем вам ее рассказать. Мы разрабатываем визуальные концепции, которые отражают уникальность вашего бренда и его ценности. От иконок до шрифтов — все элементы дизайна работают на достижение общей цели. Мы стремимся к тому, чтобы каждое взаимодействие пользователя с вашим сайтом вызывало положительные эмоции и приводило к желаемому результату.
Доверьтесь нам, и мы создадим для вас не просто сайт, а мощный инструмент для достижения ваших бизнес-целей.
Несколько примеров наших проектов
Что вы получите при заказе сайта
Заказывая корпоративный сайт в SDD Creative Studio, вы получаете не просто веб-страницу, а мощный инструмент для достижения бизнес-целей. Мы начинаем с глубокого анализа целевой аудитории, что позволяет нам понять потребности ваших клиентов и адаптировать контент под их запросы. Это обеспечивает более высокую вовлеченность и доверие к вашему бренду.
Структурирование контента — важный этап, который мы выполняем с учетом лучших практик. Мы создаем логичную и интуитивно понятную навигацию, позволяющую пользователям легко находить нужную информацию. Это, в свою очередь, улучшает юзабилити и способствует увеличению времени, проведенного на сайте.
Мы разработаем яркий и современный дизайн, который будет выделять вашу компанию на фоне конкурентов. Использование Bootstrap 3 позволяет обеспечить мобильную адаптивность, что критически важно в условиях растущего числа пользователей мобильных устройств. Ваш сайт будет выглядеть безупречно на любых экранах и устройствах.
В качестве основы мы используем современные и проверенные системы управления контентом, такие как "Битрикс - стандарт", что обеспечивает надежность и простоту в управлении. С помощью системы онлайн-консультаций вы сможете поддерживать связь с клиентами в реальном времени, что повышает уровень сервиса и удовлетворенность пользователей.
Мы также уделяем внимание SEO и маркетингу, чтобы ваш сайт занимал высокие позиции в поисковых системах и привлекал целевой трафик. Это приводит к высокой конверсии и, как следствие, увеличению продаж. В дополнение, мы предоставляем архив с сайтом, что позволяет вам всегда иметь доступ к предыдущим версиям и контенту.
С SDD Creative Studio ваш корпоративный сайт станет не только визитной карточкой, но и эффективным инструментом для роста бизнеса.

Технические особенности создания сайта
Создание веб-проекта требует внимательного подхода к техническим аспектам, которые напрямую влияют на его функциональность и пользовательский опыт. Одним из ключевых элементов является реализация анимаций и динамических элементов. Они не только делают интерфейс более привлекательным, но и помогают пользователю лучше ориентироваться на сайте. Использование современных библиотек и фреймворков позволяет создавать плавные переходы и интерактивные элементы, что значительно улучшает общее восприятие ресурса.
Не менее важным аспектом является интеграция форм обратной связи и онлайн-заявок. Это позволяет пользователям легко взаимодействовать с компанией, оставляя свои контактные данные или задавая вопросы. Разработка таких форм требует внимания к деталям: нужно обеспечить их простоту и доступность, а также гарантировать безопасность передаваемых данных. Использование AJAX-технологий позволяет отправлять данные без перезагрузки страницы, что делает процесс более удобным и быстрым для пользователей.
Загрузка данных также играет важную роль в создании эффективного веб-решения. Оптимизация скорости загрузки страниц и выбор правильных форматов для изображений и других медиафайлов существенно влияют на производительность сайта. Здесь важен индивидуальный подход: каждая компания имеет свои требования и ожидания, и мы уделяем внимание каждому проекту, чтобы обеспечить наилучшие результаты.
Наконец, UI/UX решения являются основой успешного веб-проекта. Мы стремимся создать интуитивно понятный интерфейс, который будет не только красивым, но и функциональным. Понимание потребностей целевой аудитории и применение современных тенденций в дизайне позволяют нам достигать высокого уровня реализации, что, в свою очередь, способствует росту конверсии и удовлетворенности клиентов.

Порядок разработки сайта в компании SDD Creative Studio
В SDD Creative Studio мы понимаем, что разработка сайта компании под ключ — не просто создание веб-страницы, а комплексный процесс, требующий тщательного подхода и внимания к деталям. Мы начинаем с анализа потребностей клиента, чтобы понять его цели, целевую аудиторию и уникальные предложения. Это позволяет нам создать стратегию, которая будет соответствовать ожиданиям и задачам бизнеса.
Работа по договору — основа нашего взаимодействия. Мы гарантируем прозрачность на каждом этапе проекта, чтобы клиент всегда был в курсе текущего статуса и мог вносить изменения по мере необходимости. После этого мы переходим к проработке семантики, где исследуем ключевые слова и фразы, которые помогут привлечь целевую аудиторию и улучшить видимость сайта в поисковых системах.
Следующий этап — построение эффективной структуры сайта. Мы создаем логичную и интуитивно понятную навигацию, которая облегчает пользователям поиск нужной информации. Наши опытные верстальщики и программисты работают над тем, чтобы сайт был не только красивым, но и функциональным. Мы применяем современные технологии и подходы к дизайну, создавая уникальный визуальный облик, который отражает индивидуальность вашего бренда.
После завершения разработки мы проводим тестирование, чтобы убедиться, что сайт работает без сбоев и соответствует всем требованиям. На этапе оптимизации мы улучшаем скорость загрузки и адаптивность, чтобы обеспечить пользователям лучший опыт. Наконец, мы запускаем проект, предоставляя клиенту все необходимые инструменты для дальнейшего управления сайтом. В SDD Creative Studio мы уверены, что системный и надежный подход к разработке сайтов — залог успеха вашего бизнеса в онлайн-пространстве.
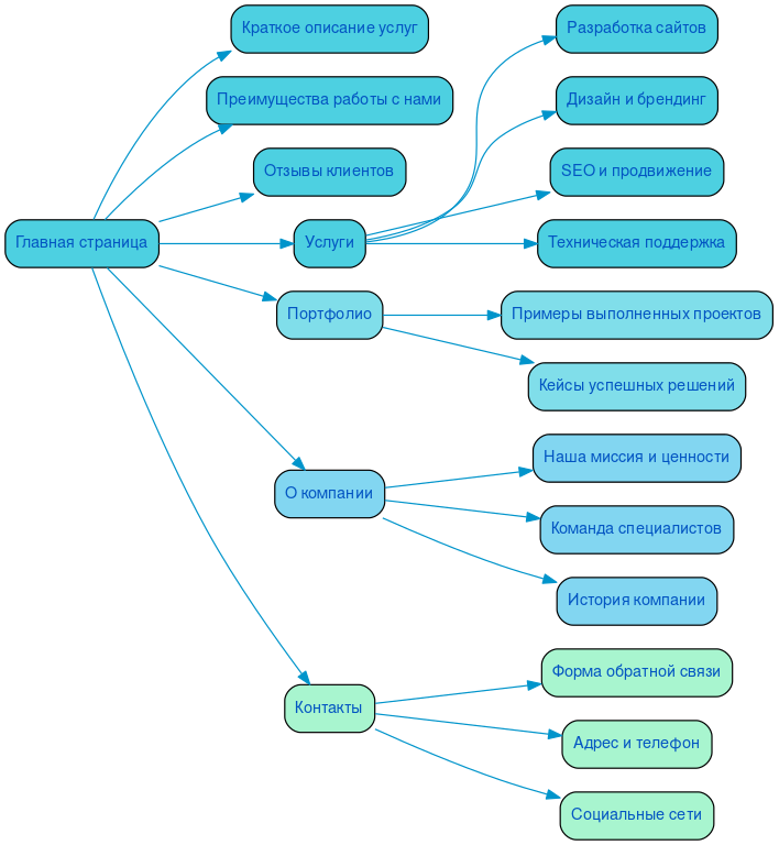
Ниже вы можете ознакомиться с картой проекта - наглядно показываем процесс разработки сайта и всех участников с нашей стороны.