Разработка сайта компании в Перми: как создать успешный онлайн-образ компании и привлечь новых клиентов?
Создание веб-ресурсов в нашем регионе требует особого подхода, учитывающего специфику местного рынка и потребностей клиентов. Мы понимаем, что сайт — не просто визитка в интернете, а мощный инструмент для привлечения клиентов и увеличения продаж. Наша команда использует современные технологии и методологии, чтобы обеспечить высокое качество и эффективность конечного продукта.
В процессе разработки мы акцентируем внимание на юзабилити и адаптивности. Сайты, созданные нами, отлично отображаются на любых устройствах, что важно в условиях растущей мобильности пользователей. Мы применяем актуальные фреймворки и системы управления контентом, которые позволяют легко обновлять и масштабировать сайт в будущем.
Кроме того, мы уделяем особое внимание SEO-оптимизации на этапе разработки. Это позволяет нашим клиентам занимать высокие позиции в поисковых системах с самого начала. Мы интегрируем все необходимые инструменты для аналитики и мониторинга, чтобы вы могли отслеживать эффективность вашего сайта и вносить необходимые коррективы.
Работа с нами — не только создание сайта, но и партнерство на всех этапах. Мы учитываем ваши пожелания и бизнес-цели, что позволяет нам предлагать решения, максимально соответствующие вашим требованиям. Наша цель — помочь вашему бизнесу расти и развиваться, предоставляя качественные веб-решения, которые действительно работают.
Выбирая нашу студию, вы получаете не просто сайт, а эффективный инструмент для достижения ваших целей. Мы стремимся к тому, чтобы каждый проект был успешным и приносил реальную пользу нашим клиентам.

Преимущества онлайн-присутствия
В современном мире наличие сайта для бизнеса стало неотъемлемой частью успешной стратегии. Продуманный и функциональный сайт позволяет компаниям значительно расширить свой охват. С его помощью вы можете привлечь новых клиентов не только из вашего региона, но и за его пределами, что особенно актуально для бизнеса в Пермском крае.
Кроме того, сайт обеспечивает круглосуточную доступность информации о ваших товарах и услугах. Потенциальные клиенты могут ознакомиться с предложениями и сделать выбор в любое время, что увеличивает вероятность покупки. В условиях конкуренции такой подход помогает выделиться на фоне других компаний и привлекать больше внимания к вашему бизнесу.
Наконец, наличие качественного сайта способствует формированию доверия к вашему бренду. Профессионально оформленный ресурс с актуальной информацией и отзывами клиентов создает положительный имидж и уверенность у пользователей. В итоге, разработка сайта компании Пермь становится важным шагом для достижения успеха и роста вашего бизнеса.

Маркетинговое исследование сайтов конкурентов
В современном цифровом пространстве анализ конкурентов является неотъемлемой частью успешной стратегии для создания сайта. Мы исследуем веб-ресурсы ваших соперников, чтобы выявить их сильные и слабые стороны, определить наиболее эффективные маркетинговые подходы и понять, какие элементы дизайна и контента работают лучше всего. Это позволяет нам создать уникальное предложение, которое выделит ваш проект среди аналогичных.
Изучая сайты конкурентов, мы обращаем внимание на такие аспекты, как структура навигации, пользовательский интерфейс, контент и SEO-оптимизация. Это дает нам возможность не только избежать распространенных ошибок, но и использовать лучшие практики, что в итоге способствует повышению конверсии вашего сайта. Мы стремимся к тому, чтобы каждая деталь работала на результат, создавая креативные и эффективные решения.
С нашим опытом в маркетинге более 15 лет и глубоким пониманием потребностей SEO, мы обеспечим вам конкурентное преимущество. Анализ конкурентов — не просто исследование, а стратегический шаг на пути к созданию успешного проекта, который будет привлекать клиентов и способствовать росту вашего бизнеса.

Разработка структуры сайта
Эффективная структура сайта — основа, на которой строится его успех. Правильное распределение разделов и логика навигации влияют на удобство использования и восприятие информации. Пользователи должны быстро находить нужные им данные, что напрямую связано с их поведением на сайте и, как следствие, с конверсией.
Продуманная структура не только улучшает юзабилити, но и способствует оптимизации для поисковых систем. Четко организованные разделы и логичные пути навигации помогают поисковым роботам индексировать контент, что повышает видимость сайта в результатах поиска.
Важно учитывать пользовательские сценарии: понимание того, как посетители взаимодействуют с сайтом, позволяет создать интуитивно понятный интерфейс. Каждый элемент должен вести к цели — будь то покупка, подписка на рассылку или заполнение формы. Таким образом, структура сайта становится ключевым фактором в достижении бизнес-целей.

Разработка интерактивного прототипа сайта
Создание интерактивного прототипа сайта — ключевой этап в процессе его разработки, который позволяет визуализировать структуру и функционал будущего ресурса. На этом этапе мы фокусируемся на тестировании пользовательского пути, что помогает выявить возможные проблемы и улучшить навигацию, прежде чем перейти к кодированию. Такой подход значительно снижает риски и затраты на доработки в дальнейшем.
Прототипирование позволяет учитывать потребности SEO с самого начала, что способствует лучшей индексации и повышению видимости сайта в поисковых системах. Мы интегрируем креативные решения, основанные на 15-летнем опыте работы в digital-сфере, что позволяет создавать уникальные и эффективные интерфейсы, соответствующие современным трендам.
Используя интерактивные прототипы, мы можем быстро вносить изменения и тестировать различные варианты дизайна и контента, что в конечном итоге приводит к повышению конверсии. Это позволяет нам создавать не просто красивые, но и функциональные сайты, которые эффективно решают задачи бизнеса и удовлетворяют потребности пользователей.
Разработка яркого дизайна в соответствии с целями заказчика
В нашем подходе к созданию интернет-проектов мы ставим акцент на креативность и индивидуальность. Более 20 лет опыта в интернет-дизайне позволяет нам разрабатывать уникальные решения, которые не просто привлекают внимание, но и эффективно решают задачи наших клиентов. Мы понимаем, что каждый бизнес имеет свои цели и особенности, и именно это определяет наш творческий процесс.
Яркий и запоминающийся дизайн — не просто эстетика. Он должен вызывать эмоции и вовлекать пользователя в взаимодействие с вашим брендом. Мы создаем визуальные решения, которые помогают пользователю интуитивно понять, что ему нужно сделать: будь то покупка товара, заполнение формы или подписка на рассылку. Например, использование контрастных цветов и четкой типографики в ключевых местах страницы направляет внимание посетителя туда, где это необходимо, увеличивая вероятность целевого действия.
Мы также применяем подходы, основанные на психологии восприятия. Элементы дизайна, такие как кнопки призыва к действию, размещенные на стратегически важных местах, и использование визуальных метафор, помогают пользователю легко ориентироваться и принимать решения. Кроме того, мы активно используем анимацию и интерактивные элементы, чтобы сделать взаимодействие с сайтом более увлекательным и запоминающимся.
Каждый проект для нас — возможность создать что-то уникальное, что будет отражать индивидуальность вашего бизнеса и способствовать росту конверсии. Мы стремимся не просто к созданию красивого сайта, а к разработке эффективного инструмента, который поможет вам достигать ваших бизнес-целей и укреплять связь с вашей аудиторией.
Несколько примеров наших проектов
Что вы получите при заказе сайта
Заказывая корпоративный сайт в SDD Creative Studio, вы получаете не просто веб-страницу, а мощный инструмент для достижения бизнес-целей. Мы начинаем с глубокого анализа целевой аудитории, чтобы понять потребности и предпочтения ваших клиентов. Это позволяет нам создать сайт, который будет не только привлекать внимание, но и действительно работать на вас.
Структурирование контента — ключевой этап, который мы тщательно прорабатываем. Мы создаем логичную и удобную навигацию, что способствует улучшению юзабилити. Ваши посетители смогут легко находить нужную информацию, а это, в свою очередь, повышает вероятность конверсии. Удобный функционал, который мы внедряем, делает взаимодействие с сайтом комфортным и интуитивно понятным.
Яркий дизайн — не только эстетика, но и способ выделиться на фоне конкурентов. Мы используем современные технологии, такие как Bootstrap 3, чтобы обеспечить мобильный адаптив и великолепный внешний вид на любых устройствах. Ваш сайт будет выглядеть привлекательно как на компьютерах, так и на смартфонах.
Мы работаем с проверенными системами управления, включая "Битрикс - стандарт", что гарантирует надежность и простоту в администрировании. Вы сможете легко обновлять контент и управлять сайтом без необходимости в технических знаниях.
Внедрение системы онлайн-консультаций поможет вам поддерживать связь с клиентами в реальном времени, что значительно улучшает клиентский сервис. Наша команда также позаботится о SEO и маркетинге, чтобы ваш сайт занимал высокие позиции в поисковых системах и привлекал целевой трафик.
Наконец, мы предоставляем архив с сайтом, что обеспечивает безопасность ваших данных и возможность восстановления в случае необходимости. С SDD Creative Studio вы получаете не просто сайт, а надежного партнера для роста вашего бизнеса.

Технические особенности создания сайта
Создание веб-ресурсов требует особого внимания к техническим аспектам, которые напрямую влияют на пользовательский опыт и общую эффективность сайта. Одним из ключевых элементов является реализация анимаций и динамических эффектов, которые делают интерфейс более интерактивным и привлекательным. Правильное использование анимации не только улучшает визуальную составляющую, но и помогает пользователю лучше ориентироваться на сайте, подчеркивая важные элементы и действия.
Важной частью функционала современных веб-сайтов являются формы обратной связи и онлайн обращения. Эти инструменты позволяют пользователям легко взаимодействовать с компанией, задавать вопросы и оставлять заявки. Мы уделяем особое внимание их разработке, обеспечивая простоту заполнения, интуитивно понятный интерфейс и быструю обработку данных. Это способствует повышению уровня конверсии и укреплению связи с клиентами.
Загрузка данных также играет ключевую роль в создании эффективного веб-ресурса. Мы применяем современные технологии для оптимизации этого процесса, что позволяет значительно сократить время ожидания и улучшить общую производительность сайта. Важно, чтобы каждая страница загружалась быстро, даже при наличии большого объема информации, что в свою очередь положительно сказывается на SEO-позициях и удовлетворенности пользователей.
Не менее значимыми являются решения в области UI/UX, которые разрабатываются с учетом индивидуальных потребностей каждого клиента. Мы стремимся создать уникальный дизайн, который будет не только красивым, но и удобным в использовании. Внимание к деталям, продуманная навигация и адаптивность под различные устройства – все это способствует созданию качественного продукта, который отвечает современным требованиям и ожиданиям пользователей.

Порядок разработки сайта в компании SDD Creative Studio
Разработка сайта компании Пермь в компании SDD Creative Studio начинается с тщательного анализа потребностей клиента. Мы проводим детальные консультации, чтобы понять цели и задачи вашего бизнеса, а также целевую аудиторию. Это позволяет нам создать индивидуальное предложение, которое будет соответствовать вашим ожиданиям.
Следующий этап — работа по договору. Мы гарантируем прозрачность на каждом этапе сотрудничества, фиксируя все условия и сроки в официальном документе. Это создает надежную основу для дальнейшей работы и позволяет избежать недоразумений.
После этого мы приступаем к проработке семантики, определяя ключевые слова и фразы, которые помогут вашему сайту занять высокие позиции в поисковых системах. Этот этап важен для формирования контента и общей стратегии продвижения.
На основе собранной информации мы строим эффективную структуру сайта. Это включает в себя создание логичной навигации, которая обеспечит пользователям легкий доступ к необходимой информации. Опытные верстальщики и программисты нашей команды используют современные технологии, чтобы реализовать проект с высокой степенью надежности и функциональности.
Современный дизайн — не только эстетика, но и удобство использования. Мы разрабатываем визуальные решения, которые отражают индивидуальность вашего бренда и способствуют созданию положительного пользовательского опыта.
Перед запуском проекта мы проводим тестирование, чтобы убедиться в корректной работе всех функций и отсутствии ошибок. Оптимизация сайта также входит в наш процесс — мы настраиваем скорость загрузки и адаптивность для различных устройств.
В завершение мы запускаем проект, предоставляя вам полностью готовый к работе сайт, который соответствует всем современным стандартам. Мы уверены в качестве нашей работы и готовы поддерживать вас на всех этапах развития вашего онлайн-присутствия.
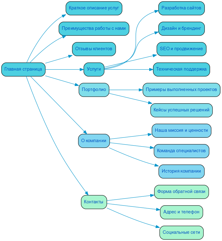
Ниже вы можете ознакомиться с картой проекта - наглядно показываем процесс разработки сайта и всех участников с нашей стороны.