Разработка сайта колледжа: как создать эффективную онлайн-платформу для привлечения студентов и повышения имиджа учебного заведения
Создание веб-ресурсов для образовательных учреждений требует глубокого понимания специфики их работы и потребностей целевой аудитории. Мы учитываем особенности колледжей, таких как необходимость в информировании абитуриентов, поддержании связи с текущими студентами и выпускниками, а также представлении учебных программ и мероприятий. Наша команда разрабатывает сайты, которые не просто выглядят привлекательно, но и эффективно выполняют свои функции.
Современные технологии позволяют интегрировать интерактивные элементы, такие как онлайн-запись на курсы, виртуальные туры по кампусу и доступ к учебным материалам. Мы используем адаптивный дизайн, чтобы ваши страницы корректно отображались на любых устройствах, что особенно важно для молодежной аудитории, привыкшей к мобильным технологиям. Каждое решение, которое мы принимаем, направлено на улучшение пользовательского опыта.
Одним из ключевых аспектов нашего подхода является создание контента, который отвечает запросам пользователей. Мы помогаем колледжам формировать уникальное предложение, выделяющее их среди конкурентов. Наша команда работает над SEO-оптимизацией, чтобы сайт был видим в поисковых системах и привлекал целевую аудиторию. Мы также внедряем системы управления контентом, которые позволяют сотрудникам колледжа легко обновлять информацию и поддерживать сайт актуальным.
Мы понимаем, что сайт — не просто визитка, а мощный инструмент для привлечения студентов и формирования имиджа учебного заведения. Наша цель — создать ресурс, который будет способствовать развитию вашего колледжа, помогая вам достигать поставленных целей и поддерживать связь с вашими студентами и партнерами.

Преимущества онлайн-присутствия
В современном мире наличие качественного веб-сайта — не просто необходимость, а важный элемент успешной стратегии любой образовательной организации. Онлайн-присутствие позволяет колледжу значительно расширить свою аудиторию, привлекая студентов из разных регионов и даже стран. Это особенно актуально в условиях глобализации, когда конкуренция за талантливых абитуриентов возрастает.
Кроме того, продуманный и функциональный сайт обеспечивает доступность информации о курсах, программах и мероприятиях. Студенты и их родители могут в любое время получить актуальные данные, что повышает уровень удовлетворенности и вовлеченности. Это создает положительный имидж колледжа и способствует формированию сообщества вокруг учебного заведения.
Наконец, наличие профессионально разработанного сайта способствует формированию доверия. Современный дизайн, удобная навигация и наличие актуальной информации подчеркивают серьезный подход колледжа к обучению и взаимодействию с потенциальными студентами. Таким образом, разработка сайта колледжа становится ключевым шагом для достижения успеха в образовательной сфере.

Маркетинговое исследование сайтов конкурентов
При создании онлайн-платформы для образовательного учреждения важно учитывать конкурентную среду. Анализ сайтов аналогичных колледжей позволяет выявить сильные и слабые стороны конкурентов, а также определить эффективные маркетинговые стратегии. Мы исследуем дизайн, структуру контента, пользовательский опыт и методы привлечения аудитории, чтобы понять, что работает лучше всего в данной нише.
Такой подход помогает нам не только создать уникальный и привлекательный сайт, но и достичь высоких показателей конверсии. Учитывая многолетний опыт в digital-маркетинге, мы знаем, как важно адаптировать проект под потребности целевой аудитории. В процессе анализа мы обращаем внимание на SEO-оптимизацию, что позволяет повысить видимость сайта в поисковых системах и привлечь больше потенциальных студентов.
В результате, наш практический подход к исследованию конкурентов закладывает основу для успешного проекта, который будет соответствовать современным стандартам и ожиданиям пользователей. Мы нацелены на создание креативного решения, которое не только выделит вас на фоне конкурентов, но и обеспечит рост вашего образовательного учреждения.

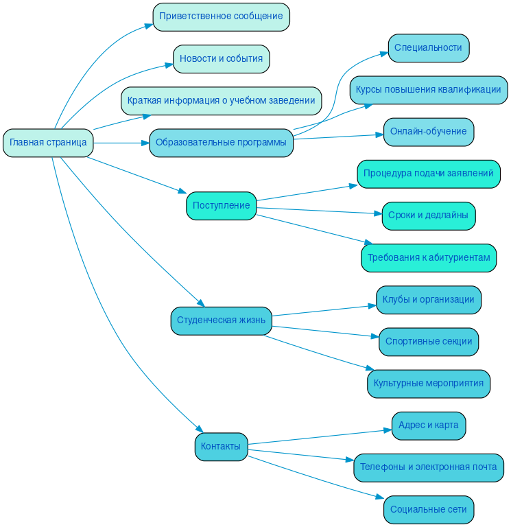
Разработка структуры сайта
Создание веб-ресурса для образовательного учреждения требует особого внимания к структуре. Четкая и логичная организация разделов помогает пользователям быстро находить необходимую информацию, что значительно повышает уровень удобства. Например, разделение на категории, такие как «Учебные программы», «Новости» и «Контакты», позволяет избежать путаницы и облегчает навигацию.
Кроме того, продуманная структура напрямую влияет на юзабилити и SEO. Поисковые системы ценят сайты с ясной и логичной архитектурой, что может повысить их видимость в результатах поиска. Если пользователи легко ориентируются на сайте, это увеличивает вероятность их взаимодействия с контентом и, как следствие, конверсии. Правильное размещение информации и удобные пользовательские сценарии способствуют тому, что посетители остаются на сайте дольше и возвращаются снова.

Разработка интерактивного прототипа сайта
Создание интерактивного прототипа сайта — ключевой этап, который позволяет визуализировать структуру и функциональность будущего ресурса. На этом этапе мы учитываем все потребности целевой аудитории, что позволяет нам создать интуитивно понятный пользовательский путь. Прототипирование помогает выявить возможные проблемы на ранних стадиях, что значительно снижает риски при разработке и экономит время и ресурсы.
Тестирование прототипа с реальными пользователями дает ценную обратную связь, позволяя внести необходимые изменения до начала разработки. Это обеспечивает более высокий уровень удовлетворенности конечных пользователей и, как следствие, способствует повышению конверсии. Мы понимаем, что для образовательных учреждений важно не только привлечение студентов, но и создание комфортной среды для их обучения.
Учитывая наш 15-летний опыт в digital-маркетинге, мы также интегрируем SEO-стратегии на этапе прототипирования. Это позволяет заранее оптимизировать структуру сайта для поисковых систем, что в будущем увеличивает видимость ресурса в интернете. Креативный подход и внимание к деталям делают наши решения эффективными и современными, что помогает колледжам выделяться на фоне конкурентов.
Разработка яркого дизайна в соответствии с целями заказчика
Создание уникального веб-решения для образовательных учреждений требует глубокого понимания их целей и задач. Наша команда с более чем 20-летним опытом в интернет-дизайне знает, как превратить идеи в яркие визуальные концепции, которые не только привлекают внимание, но и эффективно выполняют поставленные задачи.
Креативный подход к дизайну позволяет выделить колледж среди конкурентов. Мы разрабатываем индивидуальные визуальные решения, которые отражают уникальность учебного заведения и его ценности. Например, использование ярких цветовых схем и оригинальных шрифтов может создать атмосферу, соответствующую духу колледжа и привлечь целевую аудиторию. Каждый элемент дизайна настраивается под конкретные цели, будь то привлечение абитуриентов или информирование о курсах и мероприятиях.
Эмоциональная подача контента играет ключевую роль в вовлечении пользователей. Мы используем визуальные истории, которые вызывают интерес и желание узнать больше. Например, с помощью интерактивных элементов, таких как анимации и видеоролики, мы создаем захватывающий опыт, который помогает пользователям лучше понять, что предлагает учебное заведение.
Высокая конверсия достигается через продуманный пользовательский интерфейс. Удобная навигация, логичное расположение информации и четкие призывы к действию способствуют тому, чтобы посетители сайта легко находили нужную информацию и совершали целевые действия – будь то регистрация на курсы или подача заявки на поступление. Мы анализируем поведение пользователей и адаптируем дизайн, чтобы обеспечить максимальную эффективность.
Таким образом, наш опыт и креативный подход позволяют создавать веб-решения, которые не только выглядят привлекательно, но и работают на результат, помогая образовательным учреждениям достигать своих целей.
Несколько примеров наших проектов
Что вы получите при заказе сайта
Заказывая корпоративный сайт в SDD Creative Studio, вы получаете не просто веб-страницу, а мощный инструмент для развития вашего бизнеса. Мы начинаем с глубокого анализа целевой аудитории, что позволяет нам понять потребности и ожидания ваших клиентов. Это знание служит основой для структурирования контента, который будет максимально эффективен и понятен вашей аудитории.
Мы создаем яркий дизайн, который не только привлечет внимание, но и подчеркнет индивидуальность вашего бренда. Все наши сайты адаптированы для мобильных устройств, что обеспечивает комфортный доступ к информации с любого устройства. Используя Bootstrap 3, мы гарантируем, что ваш сайт будет выглядеть стильно и современно на всех экранах.
Удобный функционал и высокая юзабилити — то, что мы ставим в приоритет. Мы разрабатываем сайты на современных проверенных CMS, включая CMS Битрикс, что обеспечивает надежность и простоту в управлении контентом. Вы сможете легко обновлять информацию и добавлять новые разделы без необходимости в технических знаниях.
Интеграция системы онлайн-консультаций позволит вам оперативно взаимодействовать с клиентами, что повысит уровень обслуживания и доверия к вашему бизнесу. Мы также уделяем особое внимание SEO и маркетингу, разрабатывая стратегии, которые помогут вам добиться высокой конверсии и привлечь больше клиентов.
В дополнение ко всему, мы предоставляем архив с сайтом, что обеспечивает возможность быстрого восстановления данных в случае необходимости. С SDD Creative Studio ваш корпоративный сайт станет надежным инструментом для достижения бизнес-целей и развития вашего бренда.

Технические особенности создания сайта
Создание веб-ресурса для образовательного учреждения требует особого подхода и внимательного отношения к техническим аспектам. Одним из ключевых элементов является реализация анимаций и динамических элементов, которые делают интерфейс более интерактивным и привлекательным для пользователей. Правильно подобранные анимации не только улучшают визуальное восприятие, но и помогают пользователю легче ориентироваться в структуре сайта, делая его навигацию интуитивно понятной.
Не менее важным аспектом является внедрение функционала для онлайн-обращений и форм обратной связи. Это позволяет студентам и потенциальным абитуриентам быстро получать необходимую информацию и задавать вопросы. Мы уделяем особое внимание разработке интуитивно понятных форм, которые минимизируют время на заполнение и обеспечивают высокую конверсию. Использование современных технологий для обработки данных и интеграции с внутренними системами учреждения обеспечивает надежность и безопасность при работе с личной информацией пользователей.
Загрузка данных – это еще один важный элемент, который требует тщательной проработки. Оптимизация скорости загрузки страниц и обеспечение высокой производительности сайта критически важны для удержания внимания пользователей. Мы используем передовые методики и инструменты для оптимизации изображений и кода, что позволяет значительно улучшить время отклика сайта.
Наконец, особое внимание уделяется UI/UX решениям. Мы стремимся создать уникальный и запоминающийся дизайн, который отражает индивидуальность учебного заведения. Каждая деталь, от цветовой палитры до шрифтов, прорабатывается с учетом целевой аудитории и целей проекта. Такой подход позволяет создать не просто сайт, а полноценный инструмент для взаимодействия с пользователями, который будет соответствовать самым высоким стандартам качества.

Порядок разработки сайта в компании SDD Creative Studio
Разработка сайта колледжа в компании SDD Creative Studio начинается с тщательного анализа потребностей клиента. Мы проводим детальные интервью и опросы, чтобы понять цели и задачи, которые стоят перед образовательным учреждением. Это позволяет нам создать базу для дальнейшей работы и гарантирует, что конечный продукт будет соответствовать ожиданиям.
После этого мы заключаем договор, который четко фиксирует все условия сотрудничества, включая сроки и этапы разработки. Это создает основу для прозрачности в процессе и позволяет клиенту быть уверенным в надежности нашего подхода.
Следующим шагом является проработка семантики. Мы анализируем целевую аудиторию, чтобы выявить ключевые слова и фразы, которые помогут привлечь студентов и их родителей. Это важный этап, который влияет на видимость сайта в поисковых системах.
Построение эффективной структуры сайта — еще один ключевой момент. Мы разрабатываем логичную навигацию и удобный интерфейс, чтобы пользователи могли легко находить необходимую информацию. На этом этапе работают наши опытные верстальщики и программисты, которые обеспечивают высокое качество кода и адаптивность сайта для различных устройств.
Современный дизайн, который мы создаем, соответствует актуальным трендам и предпочтениям целевой аудитории. Он не только привлекателен, но и функционален, что способствует лучшему восприятию информации.
После завершения разработки мы проводим тестирование, чтобы выявить и устранить возможные ошибки. Это гарантирует, что сайт будет работать без сбоев. На завершающем этапе мы занимаемся оптимизацией и запуском проекта, что позволяет обеспечить его высокую производительность и стабильность. Мы уверены, что такой системный и надежный подход к разработке сайта колледжа приведет к успешному результату.
Ниже вы можете ознакомиться с картой проекта - наглядно показываем процесс разработки сайта и всех участников с нашей стороны.