Разработка сайта для клининговой компании: как создать онлайн-присутствие, которое привлечет клиентов и увеличит прибыль
Создание веб-ресурса для компании, занимающейся уборкой, требует особого внимания к функциональности и пользовательскому опыту. Важно, чтобы сайт не только привлекал клиентов, но и обеспечивал легкость навигации, что способствует повышению конверсии. Мы применяем современные технологии, такие как адаптивный дизайн и оптимизация под мобильные устройства, чтобы ваш сайт был доступен в любое время и на любом устройстве.
Клиенты, выбирая услуги уборки, ищут информацию о ценах, услугах и отзывах. Поэтому мы акцентируем внимание на создании информативных страниц с четким описанием услуг и простыми формами для обратной связи. Внедрение системы онлайн-бронирования и калькулятора стоимости позволяет пользователям быстро получить нужную информацию и сделать заказ без лишних усилий.
Особое внимание уделяется SEO-оптимизации. Мы настраиваем сайт таким образом, чтобы он занимал высокие позиции в поисковых системах. Это достигается за счет анализа ключевых запросов, создания качественного контента и оптимизации метатегов. Мы понимаем, что для клининговых компаний важна локальная видимость, поэтому внедряем стратегии, направленные на привлечение клиентов из вашего региона.
Наша команда имеет богатый опыт работы с различными проектами, что позволяет нам предлагать индивидуальные решения, учитывающие специфику бизнеса. Мы не просто разрабатываем сайты, а создаем эффективные инструменты для роста вашего бизнеса. С нами вы получите не только красивый, но и функциональный ресурс, который будет работать на вас.

Преимущества онлайн-присутствия
В современном мире наличие сайта — не просто необходимость, а ключевой элемент успешного бизнеса. Особенно это актуально для клининговых компаний, которые стремятся привлечь новых клиентов и удержать старых. Продуманный и функциональный сайт позволяет значительно увеличить охват аудитории. Благодаря SEO-оптимизации и правильной структуре контента, ваш бизнес сможет находиться на первых страницах поисковых систем, что привлечет больше посетителей и потенциальных клиентов.
Кроме того, сайт обеспечивает доступность услуг 24/7. Клиенты могут ознакомиться с вашим предложением, ценами и оставить заявку в любое время, что значительно увеличивает шансы на получение заказа. Такой подход не только удобен для пользователей, но и позволяет вам оперативно реагировать на запросы, что в свою очередь способствует повышению уровня сервиса.
Наконец, наличие профессионально разработанного сайта формирует доверие к вашему бизнесу. Клиенты склонны выбирать компании с качественным онлайн-присутствием, так как это создает впечатление надежности и профессионализма. Разработка сайта клининговой компании станет важным шагом на пути к успешному развитию вашего бизнеса.

Маркетинговое исследование сайтов конкурентов
Анализ сайтов конкурентов — важный этап в создании веб-ресурса для клининговой компании. Этот процесс включает в себя изучение дизайна, структуры, контента и маркетинговых стратегий конкурентов. Мы детально анализируем, какие элементы привлекают внимание клиентов, какие предложения наиболее эффективны и как конкуренты взаимодействуют с целевой аудиторией.
Цель такого исследования — не просто скопировать успешные решения, а выявить уникальные возможности для вашего проекта. Мы находим слабые места в стратегиях конкурентов и используем эти данные для создания креативного и эффективного сайта, который будет выделяться на фоне остальных. Благодаря нашему 15-летнему опыту в digital-маркетинге, мы знаем, как сделать ваш ресурс не только привлекательным, но и высококонверсионным.
Кроме того, мы учитываем потребности SEO, чтобы ваш сайт не только привлекал пользователей, но и занимал высокие позиции в поисковых системах. Такой комплексный подход позволяет нам разрабатывать решения, которые действительно работают и приводят к росту вашего бизнеса. Вместе мы создадим ресурс, который станет мощным инструментом для привлечения и удержания клиентов.

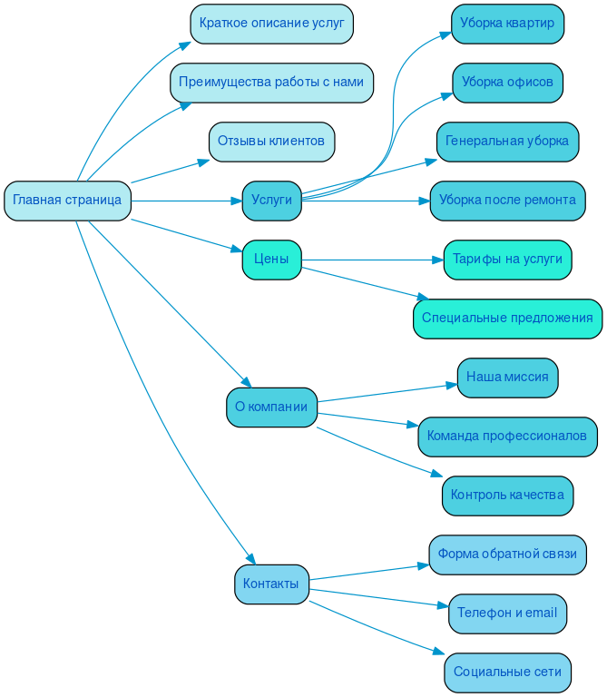
Разработка структуры сайта
Создание веб-ресурса для клинингового бизнеса требует особого внимания к структуре, поскольку она напрямую влияет на удобство использования и эффективность сайта. Четкая и логичная архитектура облегчает навигацию, позволяя пользователям быстро находить нужную информацию, что критично для повышения конверсии. Например, выделение отдельных разделов для услуг, цен и отзывов помогает клиентам быстро ориентироваться и принимать решение о заказе.
Кроме того, продуманная структура сайта способствует улучшению SEO. Правильное распределение контента по разделам и использование ключевых слов в заголовках и подзаголовках помогает поисковым системам индексировать страницы, что увеличивает видимость ресурса в результатах поиска. Таким образом, логика построения разделов не только улучшает пользовательский опыт, но и способствует привлечению новых клиентов через органический трафик.

Разработка интерактивного прототипа сайта
Создание интерактивного прототипа сайта — ключевой этап в процессе проектирования, который позволяет визуализировать структуру и функциональность будущего ресурса. На этом этапе мы тщательно прорабатываем пользовательский путь, что дает возможность заранее выявить и устранить потенциальные проблемы в навигации. Такой подход обеспечивает интуитивно понятный интерфейс, что в свою очередь значительно повышает конверсию.
С помощью прототипирования мы можем тестировать различные сценарии взаимодействия пользователей с сайтом. Это позволяет не только улучшить пользовательский опыт, но и адаптировать контент под потребности целевой аудитории, что особенно важно для клининговых услуг. Учет SEO-факторов на этапе проектирования также играет важную роль, так как позволяет заранее оптимизировать структуру сайта под поисковые системы.
С нашим 15-летним опытом в digital-маркетинге мы понимаем, как креативные решения могут выделить ваш проект на фоне конкурентов. Интерактивный прототип — не просто макет, а мощный инструмент, который помогает нам создавать эффективные и привлекательные сайты, способные приносить реальную пользу вашему бизнесу.
Разработка яркого дизайна в соответствии с целями заказчика
В нашем подходе к созданию веб-решений для клининговых компаний мы акцентируем внимание на уникальности и креативности. Каждый проект начинается с глубокого понимания целей и задач клиента. Мы разрабатываем дизайн, который не просто привлекает внимание, но и вызывает эмоции, формируя доверие к вашему бренду. Яркие визуальные элементы, продуманная цветовая палитра и интуитивно понятная навигация создают атмосферу, способствующую вовлечению пользователей.
Клиенты, заходя на ваш сайт, должны сразу чувствовать профессионализм и надежность. Мы используем элементы, которые подчеркивают вашу индивидуальность, такие как оригинальные иконки, уникальные шрифты и качественные изображения. Например, использование фотографий вашей команды в процессе работы создает личный контакт и помогает потенциальным клиентам увидеть, кто стоит за услугами, которые они собираются заказать.
Важно, чтобы каждый элемент дизайна вел пользователя к нужному действию — будь то заполнение формы обратной связи, заказ услуги или звонок. Мы применяем принципы поведенческой психологии, чтобы сделать кнопки «Заказать» и «Позвонить» не только заметными, но и привлекательными. Подсветка активных элементов, использование контрастных цветов и четкие призывы к действию помогают пользователям легко ориентироваться и принимать решения.
С помощью нашего многолетнего опыта в интернет-дизайне мы создаем не просто сайты, а эффективные инструменты для бизнеса. Каждый проект становится уникальным, отражая специфику и ценности клиента, что способствует высокой конверсии и росту лояльности. Мы уверены, что яркий и продуманный дизайн способен не только привлечь внимание, но и удержать его, превращая посетителей в постоянных клиентов.
Несколько примеров наших проектов
Что вы получите при заказе сайта
Заказывая корпоративный сайт в SDD Creative Studio, вы получаете не просто интернет-страницу, а мощный инструмент для развития вашего бизнеса. Мы начинаем с глубокого анализа целевой аудитории, чтобы понять, кто ваши клиенты и что они ищут. Это позволяет нам создать сайт, который будет не только привлекательным, но и максимально эффективным.
Структурирование контента — еще один ключевой момент. Мы помогаем организовать информацию так, чтобы пользователи могли быстро находить то, что им нужно. Яркий дизайн, созданный с учетом последних трендов, привлечет внимание и оставит положительное впечатление о вашем бренде.
Мобильная адаптивность — не просто тренд, а необходимость. Все наши сайты создаются с использованием Bootstrap 3, что обеспечивает корректное отображение на любых устройствах. Таким образом, ваши клиенты смогут легко взаимодействовать с сайтом, независимо от того, где они находятся.
Мы уделяем особое внимание юзабилити и удобному функционалу. Это значит, что ваш сайт будет интуитивно понятным и простым в использовании, что способствует высокой конверсии. Современные проверенные CMS, такие как система управления сайтом "Битрикс - малый бизнес", обеспечивают надежность и легкость в администрировании.
Дополнительно мы интегрируем систему онлайн-консультаций, что позволяет вашим клиентам мгновенно получать ответы на вопросы. Мы также позаботимся о SEO и маркетинге, чтобы ваш сайт занимал высокие позиции в поисковых системах и привлекал целевой трафик.
Наконец, вы получите архив с сайтом, что обеспечит вам доступ к его предыдущим версиям и позволит в любой момент восстановить необходимую информацию. С SDD Creative Studio ваш корпоративный сайт станет надежным партнером в достижении бизнес-целей.

Технические особенности создания сайта
Создание веб-ресурса для компании, занимающейся уборкой, требует особого внимания к техническим аспектам, которые обеспечивают не только функциональность, но и привлекательность сайта для пользователей. Важным элементом является использование анимаций и динамических элементов, которые помогают удерживать внимание посетителей. Например, плавные переходы между страницами и интерактивные элементы делают взаимодействие с сайтом более увлекательным и информативным.
Ключевым аспектом является интеграция онлайн-обращений и форм обратной связи. Простота и удобство заполнения таких форм значительно повышают вероятность того, что пользователь оставит свои контактные данные. Мы разрабатываем интуитивно понятные интерфейсы, которые позволяют легко и быстро отправлять запросы, что особенно важно для клиентов, нуждающихся в срочных услугах. Уделяя внимание каждому элементу, мы создаем решения, которые способствуют повышению конверсии.
Загрузка данных также играет важную роль в обеспечении быстродействия и надежности веб-ресурса. Мы применяем современные технологии оптимизации, чтобы гарантировать, что пользователи получают информацию мгновенно, без задержек. Это особенно актуально для сервисов, где пользователи ожидают оперативной реакции на свои запросы.
Наконец, мы акцентируем внимание на UI/UX решениях, которые формируют общее восприятие сайта. Индивидуальный подход к каждому проекту позволяет нам учитывать специфику бизнеса и предпочтения целевой аудитории. Мы стремимся создать не просто сайт, а полноценный инструмент, который будет эффективно решать задачи клиента и способствовать развитию его бизнеса.

Порядок разработки сайта в компании SDD Creative Studio
Разработка сайта клининговой компании в SDD Creative Studio начинается с тщательного анализа потребностей клиента. Мы проводим детальное интервью, чтобы понять цели бизнеса, целевую аудиторию и уникальные предложения, которые отличают вас от конкурентов. Это позволяет нам создать основу для дальнейшей работы.
Следующий этап — работа по договору. Мы заключаем официальный контракт, в котором фиксируем все ключевые моменты проекта: сроки, стоимость, этапы разработки и ответственность сторон. Это обеспечивает прозрачность и доверие на протяжении всего процесса.
После этого мы занимаемся проработкой семантики. Мы анализируем ключевые слова и фразы, которые будут использоваться на сайте, чтобы обеспечить его видимость в поисковых системах. Это важный шаг для привлечения целевой аудитории.
Затем мы переходим к построению эффективной структуры сайта. Мы разрабатываем логичную навигацию и распределяем информацию так, чтобы пользователи могли легко находить нужные услуги. Это улучшает пользовательский опыт и способствует конверсии.
Наши опытные верстальщики и программисты воплощают в жизнь задуманное, используя современные технологии. Мы уделяем особое внимание адаптивности и кроссбраузерности, чтобы сайт работал корректно на всех устройствах.
Современный дизайн — не только эстетика, но и функциональность. Мы создаем визуально привлекательные интерфейсы, которые подчеркивают индивидуальность вашей клининговой компании и делают сайт удобным для пользователей.
На этапе тестирования мы проверяем все аспекты работы сайта: от функциональности до скорости загрузки. Это позволяет выявить и устранить возможные ошибки до запуска проекта.
После завершения всех этапов мы проводим оптимизацию сайта для поисковых систем и запускаем проект. Мы гарантируем надежность и системность на каждом этапе, чтобы ваш сайт стал эффективным инструментом для развития бизнеса.
Ниже вы можете ознакомиться с картой проекта - наглядно показываем процесс разработки сайта и всех участников с нашей стороны.