Разработка сайта каталога: как создать эффективный инструмент для вашего бизнеса?
Создание сайта для представления товаров и услуг требует особого подхода, который сочетает в себе удобство навигации, функциональность и привлекательный дизайн. В нашей студии мы понимаем, что такой ресурс должен не только демонстрировать ассортимент, но и обеспечивать пользователям легкий доступ к информации. Это достигается за счет продуманной структуры, позволяющей быстро находить нужные категории и товары.
Мы применяем современные технологии, такие как адаптивный дизайн, чтобы ваш сайт выглядел отлично на любых устройствах. Это особенно важно, учитывая растущее число пользователей мобильных устройств. Кроме того, мы интегрируем поисковые системы и фильтры, что упрощает поиск и повышает удовлетворенность клиентов. Наша команда уделяет внимание каждой детали, от оптимизации загрузки страниц до реализации удобных форм обратной связи.
Одним из ключевых аспектов является создание системы управления контентом (CMS), которая позволяет вам самостоятельно обновлять информацию о товарах и услугах. Это дает возможность быстро реагировать на изменения в ассортименте и поддерживать актуальность данных. Мы также предлагаем интеграцию с системами учета, что упрощает управление запасами и заказами.
Сотрудничая с нами, вы получаете не просто сайт, а мощный инструмент для бизнеса, который помогает привлекать клиентов и увеличивать продажи. Мы фокусируемся на ваших потребностях и целях, чтобы создать уникальный продукт, который будет выделяться на фоне конкурентов. Наша цель — обеспечить вам максимальную ценность и результативность, используя передовые решения и индивидуальный подход к каждому проекту.

Преимущества онлайн-присутствия
В современном бизнесе наличие продуманного и функционального сайта является ключевым фактором успеха. Онлайн-присутствие позволяет компаниям значительно увеличить охват аудитории. С помощью сайта вы можете представить свои товары и услуги миллионам пользователей по всему миру, что невозможно сделать с помощью традиционных каналов маркетинга. Чем больше людей узнают о вашем бизнесе, тем выше вероятность привлечения новых клиентов.
Кроме того, доступность информации играет важную роль. Ваш сайт работает 24/7, что дает потенциальным клиентам возможность ознакомиться с вашим предложением в любое время. Это особенно актуально в условиях быстроменяющегося рынка, где пользователи ожидают мгновенного доступа к информации. Чем проще и удобнее будет пользователю найти нужные ему товары, тем выше вероятность его обращения именно к вам.
Наконец, наличие качественного сайта способствует формированию доверия к вашему бренду. Современные пользователи ожидают, что компании будут представлены в интернете, и отсутствие сайта может вызвать сомнения в надежности бизнеса. Инвестиции в разработку сайта каталога помогут вам создать профессиональный имидж и укрепить доверие клиентов.

Маркетинговое исследование сайтов конкурентов
Создание эффективного каталога товаров или услуг начинается с глубокого анализа конкурентов в интернете. Мы внимательно изучаем сайты, которые уже успешно работают в вашей нише, чтобы выявить их сильные и слабые стороны. Это позволяет нам понять, какие элементы дизайна, контента и функционала привлекают внимание пользователей и способствуют конверсии.
В процессе исследования мы анализируем структуру сайтов, навигацию, использование ключевых слов и стратегий SEO. Это дает нам представление о том, как конкуренты взаимодействуют с клиентами и какие маркетинговые приемы работают лучше всего. Такой подход помогает избежать распространенных ошибок и использовать проверенные решения, адаптируя их под уникальные потребности вашего бизнеса.
Наш опыт в маркетинге, который насчитывает более 15 лет, позволяет нам создавать креативные и результативные проекты. Мы ориентируемся на высокую конверсию и учитываем все аспекты SEO, чтобы ваш каталог не только привлекал пользователей, но и превращал их в клиентов. Понимание конкурентной среды — залог успешного старта и дальнейшего развития вашего онлайн-бизнеса.

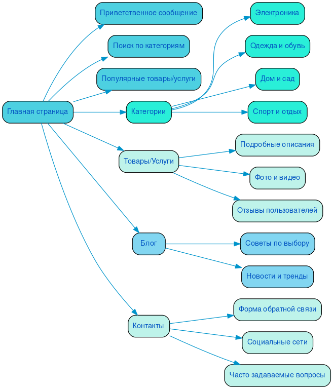
Разработка структуры сайта
Создание каталога товаров или услуг требует тщательной проработки структуры сайта, так как от этого зависит не только удобство пользователей, но и эффективность всей платформы. Логика построения разделов должна соответствовать ожиданиям целевой аудитории, что позволяет быстро находить нужную информацию и повышает вероятность конверсии.
Удобная навигация и четкая иерархия категорий облегчают пользователям процесс поиска и сравнения товаров, что напрямую влияет на их решение о покупке. Если структура интуитивно понятна, пользователи остаются на сайте дольше, что снижает показатель отказов.
Кроме того, продуманная архитектура сайта положительно сказывается на SEO. Правильное распределение ключевых слов по разделам и оптимизированные URL способствуют лучшему индексированию страниц поисковыми системами, что увеличивает видимость сайта в результатах поиска. Таким образом, грамотно организованная структура является основой успешного онлайн-бизнеса.

Разработка интерактивного прототипа сайта
Создание интерактивного прототипа сайта — ключевой этап, который позволяет визуализировать структуру и функциональность будущего проекта. В нашем опыте, который насчитывает более 15 лет, мы убедились, что на этом этапе можно не только оценить пользовательский путь, но и протестировать его на реальных пользователях. Это позволяет выявить узкие места и оптимизировать навигацию еще до начала разработки.
Прототипирование дает возможность увидеть, как элементы интерфейса взаимодействуют друг с другом, что способствует креативному подходу к дизайну и функционалу. Мы учитываем потребности SEO на этом этапе, интегрируя ключевые слова и элементы, которые повысят видимость сайта в поисковых системах. Это важно для достижения высоких позиций в результатах поиска.
Наша команда использует передовые инструменты для создания прототипов, что позволяет не только визуализировать идеи, но и собирать обратную связь от пользователей. Такой подход значительно повышает конверсию, так как мы можем адаптировать проект под реальные потребности целевой аудитории. В результате, финальный продукт становится не только эстетически привлекательным, но и высокоэффективным инструментом для вашего бизнеса.
Разработка яркого дизайна в соответствии с целями заказчика
В нашем агентстве с более чем 20-летним опытом в интернет-дизайне мы понимаем, что создание сайта — не просто задача, а возможность воплотить уникальную концепцию вашего бизнеса. Каждый проект начинается с глубокого изучения целей и ценностей заказчика, что позволяет нам создать дизайн, который не просто привлекает внимание, но и вызывает эмоциональный отклик у пользователей.
Креативный подход к визуальному оформлению помогает выделить ваш продукт среди конкурентов. Мы используем яркие цвета, оригинальные шрифты и нестандартные графические элементы, чтобы создать запоминающийся образ, который будет ассоциироваться с вашим брендом. Например, для одного из наших клиентов в сфере моды мы разработали визуальную концепцию, основанную на минимализме и ярких акцентах, что позволило увеличить вовлеченность пользователей и повысить количество заказов.
Дизайн, ориентированный на пользователя, помогает ему легко находить нужную информацию и совершать целевые действия. Мы применяем принципы UX-дизайна, чтобы каждая кнопка, каждая страница работали на вашу конверсию. Например, использование контрастных цветов для кнопок «Купить» или «Записаться» и интуитивно понятной навигации существенно повышает шансы на успешное взаимодействие. Мы также интегрируем элементы геймификации, которые делают процесс выбора продукта более увлекательным и вовлекающим.
Каждый проект — новая история, и мы стремимся рассказать её так, чтобы она запомнилась. Дизайн, который мы создаём, не просто красив — он эффективен. Мы уверены, что успешный сайт способен не только привлечь внимание, но и вдохновить пользователей на действия, которые приведут к росту вашего бизнеса.
Несколько примеров наших проектов
Что вы получите при заказе сайта
Обращаясь в SDD Creative Studio, вы получаете не просто сайт, а мощный инструмент для достижения бизнес-целей. Мы начинаем с глубокого анализа целевой аудитории, что позволяет нам понять потребности ваших клиентов и создать продукт, который будет им действительно интересен.
Структурирование контента – это следующий шаг, который мы осуществляем с особым вниманием. Мы помогаем организовать информацию так, чтобы она была доступна и понятна, что значительно повышает юзабилити вашего сайта. Удобный функционал обеспечит комфортное взаимодействие пользователей с ресурсом, а яркий дизайн привлечет внимание и создаст положительное первое впечатление.
Мы используем мобильный адаптив, чтобы ваш сайт выглядел отлично на любых устройствах. Это особенно важно в современном мире, где значительная часть трафика приходит с мобильных телефонов. В нашей работе мы применяем Bootstrap 3, что гарантирует быструю и качественную адаптацию под разные экраны.
Мы работаем только с современными проверенными CMS, включая систему управления сайтом "Битрикс - малый бизнес". Это обеспечит вам надежность и простоту в управлении контентом. Также мы интегрируем систему онлайн-консультаций, что позволит вашим клиентам быстро получать ответы на вопросы и повышать уровень сервиса.
Не забываем мы и о SEO и маркетинге. Наши специалисты помогут вам достичь высокой конверсии, благодаря правильной оптимизации и продвижению сайта. В дополнение, вы получите архив с сайтом, что обеспечит сохранность всех данных и возможность быстрого восстановления в случае необходимости.
С SDD Creative Studio ваш корпоративный сайт станет не просто визитной карточкой, а эффективным инструментом для роста и развития вашего бизнеса.

Технические особенности создания сайта
Создание сайта, который служит каталогом товаров или услуг, требует тщательного подхода к техническим аспектам. Важно учитывать, что именно от реализации этих аспектов зависит не только функциональность, но и общее восприятие ресурса пользователями. Анимации и динамика играют ключевую роль в создании привлекательного интерфейса. Использование плавных переходов и интерактивных элементов помогает удерживать внимание посетителей, а также делает процесс навигации более интуитивным и комфортным.
Онлайн-обращения и формы обратной связи являются важными компонентами, которые обеспечивают взаимодействие с клиентами. Правильная реализация этих элементов позволяет не только собрать необходимую информацию, но и создать у посетителей ощущение индивидуального подхода. Мы уделяем особое внимание адаптивности форм, чтобы они легко заполнялись на любых устройствах, что критически важно в условиях современного рынка.
Загрузка данных — еще один важный аспект, который необходимо учитывать при создании каталога. Эффективные решения по интеграции с базами данных и API позволяют обеспечить быструю и стабильную работу сайта, что, в свою очередь, способствует повышению удовлетворенности пользователей. Мы используем современные технологии и подходы для оптимизации загрузки информации, что позволяет минимизировать время ожидания.
UI/UX решения — не просто стильный дизайн, но и продуманная архитектура, которая позволяет пользователям легко находить нужную информацию. Мы всегда стремимся к тому, чтобы каждый элемент интерфейса был логичным и удобным, а пользовательский опыт — максимально позитивным. Внимание к деталям и индивидуальный подход к каждому проекту позволяют создавать решения, которые отвечают уникальным потребностям наших клиентов и их целевой аудитории.

Порядок разработки сайта в компании SDD Creative Studio
В компании SDD Creative Studio мы придерживаемся четкого и системного подхода к разработке сайта каталога, что позволяет нам обеспечивать высокое качество и прозрачность на каждом этапе проекта. Первым шагом является анализ потребностей клиента. Мы внимательно изучаем бизнес, целевую аудиторию и ключевые цели, чтобы создать продукт, который действительно будет решать задачи заказчика.
После этого мы заключаем договор, в котором четко прописываем все условия сотрудничества. Это позволяет избежать недопонимания и обеспечивает надежность на протяжении всего проекта. Далее мы приступаем к проработке семантики, что включает в себя исследование ключевых слов и фраз, которые помогут привлечь целевых посетителей на сайт.
Следующий этап — построение эффективной структуры сайта. Мы создаем логичную и удобную навигацию, которая поможет пользователям легко находить нужную информацию. На этом этапе работают наши опытные верстальщики и программисты, которые обеспечивают техническую реализацию всех задумок, делая сайт не только красивым, но и функциональным.
Современный дизайн — еще одна важная часть нашей работы. Мы разрабатываем уникальные визуальные решения, которые отражают индивидуальность вашего бренда и делают сайт привлекательным для пользователей. После завершения разработки мы проводим тестирование, чтобы выявить и устранить возможные ошибки, а также обеспечить корректную работу всех функций.
На заключительном этапе мы занимаемся оптимизацией сайта для поисковых систем и запускаем проект в работу. Мы уверены, что наш системный подход и акцент на прозрачности делают разработку сайта каталога в SDD Creative Studio надежным и эффективным процессом, который приносит результаты.
Ниже вы можете ознакомиться с картой проекта - наглядно показываем процесс разработки сайта и всех участников с нашей стороны.