Разработка сайта каталога в Санкт-Петербурге: как создать эффективный инструмент для вашего бизнеса
Создание интернет-каталога — не просто задача, а комплексный процесс, который требует глубокого понимания потребностей бизнеса и его клиентов. Мы в нашей студии осознаем, что каталог должен не только представлять товары или услуги, но и обеспечивать удобство навигации, быструю загрузку страниц и адаптивность к различным устройствам. Важно, чтобы пользовательский интерфейс был интуитивно понятным, а дизайн — привлекательным.
Используя современные технологии, такие как CMS, мы создаем гибкие и масштабируемые решения, которые легко адаптируются под изменения в ассортименте и потребностях бизнеса. Наша команда уделяет особое внимание SEO-оптимизации, что позволяет обеспечить высокие позиции в поисковых системах и привлечь целевую аудиторию. Мы интегрируем мощные инструменты аналитики, чтобы наши клиенты могли отслеживать эффективность своего каталога и вносить коррективы в стратегию.
Важным аспектом нашей работы является индивидуальный подход к каждому проекту. Мы проводим детальный анализ рынка и конкурентов, чтобы предложить уникальные решения, которые выделят вас среди прочих. Наша цель — не просто создать красивый сайт, а обеспечить его функциональность и эффективность в достижении бизнес-целей.
С нами вы получаете надежного партнера, который понимает, как важен качественный интернет-каталог для успеха вашего бизнеса. Мы готовы предложить комплексные решения, которые помогут вам не только представить свой продукт, но и сделать его доступным для широкой аудитории. Сотрудничая с нами, вы можете быть уверены, что ваш каталог станет мощным инструментом для роста и развития вашего дела.

Преимущества онлайн-присутствия
В современном бизнесе наличие качественного веб-сайта является необходимостью. Продуманный и функциональный сайт не только представляет вашу компанию, но и становится эффективным инструментом для привлечения новых клиентов. В условиях высокой конкуренции важно, чтобы ваш бизнес был доступен в любое время и в любом месте. Сайт позволяет потенциальным клиентам ознакомиться с вашими товарами или услугами 24/7, что значительно увеличивает охват аудитории.
Кроме того, наличие сайта способствует формированию доверия к вашему бренду. Современные пользователи ожидают, что компании будут представлены в интернете. Профессионально оформленный сайт с актуальной информацией и отзывами клиентов создает положительный имидж и повышает лояльность. Важно помнить, что многие покупатели сначала исследуют информацию онлайн, прежде чем принять решение о покупке.
Также, сайт каталога может служить платформой для маркетинга и рекламы. Вы можете использовать SEO и контекстную рекламу для привлечения целевой аудитории, что в свою очередь увеличивает шансы на конверсию. Таким образом, разработка сайта каталога в Санкт-Петербурге становится важным шагом для успешного развития вашего бизнеса.

Маркетинговое исследование сайтов конкурентов
Создание эффективного интернет-каталога начинается с глубокого анализа конкурентной среды. Мы изучаем сайты ваших соперников, чтобы выявить их сильные и слабые стороны, а также определить лучшие практики, которые можно адаптировать под ваши нужды. Этот процесс включает в себя анализ структуры сайтов, контента, пользовательского опыта и маркетинговых стратегий, что позволяет нам понять, как привлечь и удержать целевую аудиторию.
Зачем это нужно вам? Понимание конкурентного ландшафта помогает нам не только избежать распространенных ошибок, но и создать уникальное предложение, которое выделит ваш каталог на фоне других. Исследование позволяет определить ключевые слова и фразы, которые используют ваши конкуренты, что значительно улучшает SEO-оптимизацию вашего проекта. Мы применяем более чем 15-летний опыт в маркетинге, чтобы гарантировать, что ваш сайт будет не только креативным, но и высоко конверсионным.
Мы ориентируемся на результат, создавая решения, которые соответствуют потребностям вашего бизнеса и ожиданиям пользователей. Каждый этап нашего анализа направлен на то, чтобы обеспечить максимальную эффективность вашего интернет-каталога и помочь вам достичь поставленных бизнес-целей.

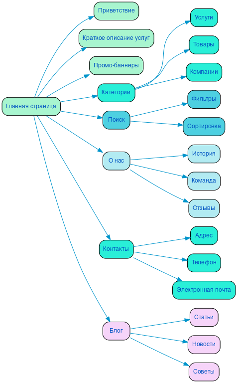
Разработка структуры сайта
Создание каталога товаров или услуг требует тщательного подхода к структуре сайта. Правильно организованные разделы позволяют пользователям быстро находить нужную информацию, что напрямую влияет на их опыт взаимодействия с ресурсом. Логика построения категорий и подкатегорий должна соответствовать ожиданиям целевой аудитории, учитывая типичные пользовательские сценарии.
Эффективная структура не только улучшает юзабилити, но и способствует повышению видимости в поисковых системах. Хорошо продуманные URL, мета-теги и внутренние ссылки помогают поисковым ботам быстрее индексировать страницы, что положительно сказывается на SEO. Кроме того, оптимизированная навигация ведет к увеличению конверсии: пользователи с меньшими усилиями находят товары, что повышает вероятность покупки.
В итоге, продуманная архитектура сайта является ключевым элементом, который определяет успех вашего онлайн-проекта и его способность привлекать и удерживать клиентов.

Разработка интерактивного прототипа сайта
Создание интерактивного прототипа сайта — ключевой этап в проектировании эффективного каталога. На этом этапе мы визуализируем структуру и функциональность, что позволяет клиентам и команде разработчиков увидеть, как будет выглядеть конечный продукт. Прототип помогает избежать недоразумений и позволяет оперативно вносить изменения на ранних стадиях, что значительно экономит время и ресурсы.
Одним из основных преимуществ прототипирования является возможность тестирования пользовательского пути. Мы проводим тесты с реальными пользователями, что позволяет выявить слабые места в навигации и интерфейсе. Это, в свою очередь, способствует повышению конверсии, так как мы можем адаптировать сайт под реальные потребности пользователей, делая его более интуитивным и удобным.
Кроме того, мы учитываем требования SEO еще на этапе прототипирования. Это позволяет закладывать в структуру сайта оптимизированные элементы, которые помогут в дальнейшем продвигать каталог в поисковых системах. С 15-летним опытом в digital-маркетинге мы успешно соединяем креатив и стратегический подход, создавая решения, которые действительно работают и приносят результат.
Разработка яркого дизайна в соответствии с целями заказчика
Создание сайта каталога — не просто задача по размещению товаров и услуг в интернете, а возможность рассказать историю вашего бренда. Мы понимаем, что каждый проект уникален, поэтому подходим к дизайну с креативной точки зрения, учитывая цели и ценности вашего бизнеса. С более чем 20-летним опытом в интернет-дизайне, мы знаем, как сделать так, чтобы ваш сайт выделялся на фоне конкурентов.
Яркий и запоминающийся дизайн — не только визуальная привлекательность, но и инструмент для вовлечения пользователей. Мы разрабатываем интерфейсы, которые не только радуют глаз, но и направляют пользователя по логической цепочке взаимодействия. Например, использование эмоциональных изображений и видеоконтента может помочь создать связь между вашим продуктом и потенциальным клиентом, побуждая его к действию.
Мы применяем принципы UX-дизайна, чтобы сделать навигацию интуитивно понятной. Каждый элемент на странице, от кнопок до шрифтов, играет свою роль в том, чтобы направить пользователя к желаемому действию. Например, яркие CTA-кнопки (призывы к действию) в сочетании с продуманной цветовой палитрой могут значительно повысить уровень конверсии. Мы также учитываем адаптивность дизайна, чтобы ваш сайт выглядел великолепно на любых устройствах, что особенно важно в эпоху мобильных технологий.
Наша цель — не просто создать сайт, а сделать его мощным инструментом для вашего бизнеса. Мы работаем с вами на каждом этапе, чтобы гарантировать, что конечный продукт не только соответствует вашим ожиданиям, но и превосходит их. Давайте вместе создадим что-то уникальное, что привлечет внимание ваших клиентов и поможет достигнуть высоких результатов.
Несколько примеров наших проектов
Что вы получите при заказе сайта
Заказывая корпоративный сайт в SDD Creative Studio, вы получаете не просто онлайн-площадку, а мощный инструмент для достижения бизнес-целей. Мы начинаем с глубокого анализа целевой аудитории, что позволяет нам создать сайт, который будет не только привлекать внимание, но и удовлетворять потребности ваших клиентов.
Структурирование контента — ключевой этап в нашей работе. Мы поможем вам организовать информацию так, чтобы пользователи могли легко находить нужные разделы и услуги. Яркий дизайн, разработанный с учетом вашего бренда, выделит вас среди конкурентов и создаст положительное первое впечатление.
Мы используем современные технологии, включая Bootstrap 3, что обеспечивает мобильный адаптив и безупречное отображение вашего сайта на любых устройствах. Это важно, так как все больше пользователей заходят в интернет с мобильных телефонов и планшетов.
Удобный функционал и юзабилити — не просто слова для нас. Мы создаем интерфейсы, которые интуитивно понятны и просты в использовании. Вы сможете управлять своим сайтом с помощью современных проверенных CMS, включая систему управления сайтом "Битрикс - стандарт", которая обеспечивает надежность и безопасность.
Мы также внедряем систему онлайн-консультаций, что позволяет вашим клиентам получать необходимую информацию в режиме реального времени, повышая уровень обслуживания и доверия к вашему бизнесу.
Не забываем о SEO и маркетинге. Наши решения помогут вам достичь высокой конверсии, привлекая больше клиентов и увеличивая продажи. В конце проекта вы получите архив с сайтом, что обеспечит вам доступ к всем материалам и данным. С SDD Creative Studio ваш корпоративный сайт станет надежным партнером в развитии бизнеса.

Технические особенности создания сайта
Создание веб-ресурса, который будет служить каталогом товаров или услуг, требует тщательной проработки технических аспектов. Каждый элемент, от анимаций до форм обратной связи, играет ключевую роль в формировании пользовательского опыта. Важно обеспечить плавность анимаций и динамических элементов, чтобы пользователь мог легко ориентироваться в каталоге. Анимации не только делают интерфейс более привлекательным, но и помогают акцентировать внимание на важных категориях и товарах.
Онлайн обращения и формы обратной связи — важные инструменты для взаимодействия с клиентами. Мы разрабатываем интуитивно понятные формы, которые упрощают процесс связи с вашей компанией. Каждая форма адаптируется под уникальные потребности бизнеса, обеспечивая легкость заполнения и минимизируя количество шагов для пользователя. Это способствует повышению конверсии и улучшению качества взаимодействия с клиентами.
Загрузка данных также требует особого внимания. Мы используем современные технологии для обеспечения быстрой и эффективной интеграции с базами данных, что позволяет пользователям мгновенно получать актуальную информацию. Это особенно важно для каталогов, где объем информации может быть значительным. Тщательная оптимизация запросов и использование кэширования помогают минимизировать время загрузки страниц и улучшить общую производительность сайта.
UI/UX решения, которые мы применяем, основаны на глубоком анализе целевой аудитории и ее предпочтений. Индивидуальный подход к каждому проекту позволяет создать интерфейс, который будет не только функциональным, но и эстетически привлекательным. Мы уделяем внимание каждой детали, начиная от цветовой гаммы и заканчивая расположением элементов на странице, чтобы обеспечить максимальный комфорт для пользователей и повысить эффективность вашего бизнеса.

Порядок разработки сайта в компании SDD Creative Studio
Разработка сайта каталога в Санкт-Петербурге в компании SDD Creative Studio начинается с тщательного анализа потребностей клиента. Мы внимательно изучаем бизнес-модель, целевую аудиторию и конкурентное окружение, чтобы создать продукт, который будет максимально соответствовать ожиданиям и требованиям заказчика.
После этого мы заключаем договор, который четко фиксирует все условия сотрудничества, сроки выполнения работ и бюджет. Мы уверены, что прозрачность на этом этапе закладывает основу для надежного партнерства.
Следующий этап — проработка семантики. Мы анализируем ключевые слова и фразы, которые помогут вашему сайту занять высокие позиции в поисковых системах. На основе собранной информации мы строим эффективную структуру сайта, которая обеспечит удобство навигации и легкость поиска информации для пользователей.
В нашей команде работают опытные верстальщики и программисты, которые создают функциональный и адаптивный сайт, соответствующий современным стандартам. Мы уделяем особое внимание дизайну, чтобы он не только привлекал внимание, но и был интуитивно понятен для пользователей.
После завершения разработки мы проводим тестирование, чтобы выявить и устранить возможные ошибки, а также проверить корректность работы всех функций. На этапе оптимизации мы настраиваем сайт для достижения максимальной скорости загрузки и удобства использования.
Наконец, мы запускаем проект, готовый к работе и привлечению клиентов. В SDD Creative Studio мы гарантируем системный подход и надежность на каждом этапе разработки, чтобы ваш сайт каталога стал эффективным инструментом для бизнеса.
Ниже вы можете ознакомиться с картой проекта - наглядно показываем процесс разработки сайта и всех участников с нашей стороны.