Разработка сайта каталога в СПб: как создать эффективный инструмент для вашего бизнеса
Создание интернет-каталогов требует особого подхода и глубокого понимания потребностей бизнеса. Наша студия предлагает комплексные решения, которые помогают эффективно представить товары и услуги в онлайн-пространстве. Мы учитываем специфику вашего рынка и целевой аудитории, чтобы разработать функциональный и интуитивно понятный интерфейс.
Используя современные технологии, мы обеспечиваем высокую скорость загрузки страниц и адаптивность под различные устройства. Это позволяет пользователям комфортно взаимодействовать с каталогом, что, в свою очередь, способствует повышению конверсии. Мы интегрируем мощные инструменты для фильтрации и поиска, что делает процесс выбора товаров простым и удобным.
Одной из ключевых особенностей нашего подхода является акцент на SEO-оптимизацию с самого начала разработки. Мы создаем структуру сайта, которая соответствует требованиям поисковых систем, что помогает вашему каталогу занимать высокие позиции в результатах поиска. Это приводит к увеличению органического трафика и, как следствие, к росту продаж.
Также мы предлагаем индивидуальные решения по интеграции с CRM-системами и другими инструментами для управления бизнесом. Это позволяет автоматизировать процессы и улучшить взаимодействие с клиентами. Наша команда профессионалов готова сопровождать вас на всех этапах — от концепции до запуска и дальнейшего обслуживания сайта.
Выбирая нашу студию, вы получаете не просто сайт, а эффективный инструмент для развития вашего бизнеса в онлайн-пространстве. Мы стремимся к созданию уникальных проектов, которые соответствуют вашим целям и задачам, обеспечивая максимальную отдачу от инвестиций.

Преимущества онлайн-присутствия
В современном мире наличие качественного веб-сайта — не просто необходимость, а важный инструмент для успешного ведения бизнеса. Для компаний, работающих в Санкт-Петербурге, наличие продуманного и функционального сайта каталога открывает новые горизонты и возможности. Во-первых, онлайн-присутствие значительно увеличивает охват аудитории. Потенциальные клиенты могут найти ваш бизнес в любое время и с любого устройства, что делает ваш товар или услугу доступными для широкой аудитории.
Во-вторых, наличие сайта улучшает доступность информации о ваших продуктах или услугах. Клиенты могут легко ознакомиться с ассортиментом, ценами и характеристиками, что упрощает процесс принятия решения о покупке. Это особенно важно в условиях высокой конкуренции, когда каждая деталь может сыграть решающую роль.
Наконец, качественный сайт способствует повышению доверия к вашему бизнесу. Профессиональный дизайн, удобная навигация и актуальная информация формируют положительный имидж и показывают, что вы заботитесь о своих клиентах. Таким образом, разработка сайта каталога СПб становится ключевым шагом на пути к успешному развитию вашего бизнеса.

Маркетинговое исследование сайтов конкурентов
Создание эффективного каталога товаров или услуг начинается с глубокого анализа конкурентов в интернете. Этот процесс включает изучение их сайтов, структуры контента, пользовательского опыта и маркетинговых стратегий. Мы исследуем, как конкуренты привлекают и удерживают клиентов, какие ключевые слова используют для SEO, и какие элементы дизайна способствуют высокой конверсии.
Зачем это нужно вам? Понимание сильных и слабых сторон конкурентов позволяет нам разработать уникальное предложение, которое выделит ваш проект на фоне других. Мы не просто копируем успешные решения, а адаптируем их под ваши цели и потребности, создавая креативные и эффективные решения, которые действительно работают.
С нашим опытом в маркетинге более 15 лет мы знаем, как превратить анализ конкурентов в мощный инструмент для достижения ваших бизнес-целей. Мы ориентированы на результат, и каждое наше решение направлено на повышение конверсии и улучшение пользовательского опыта. Это позволяет нам создавать не просто сайты, а полноценные маркетинговые инструменты, которые помогут вам успешно конкурировать на рынке.

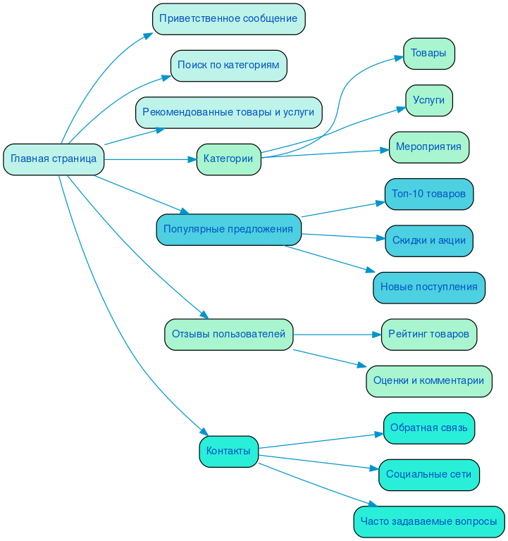
Разработка структуры сайта
Создание каталога товаров или услуг требует особого внимания к структуре сайта. Правильная организация разделов и подкаталогов помогает пользователям быстро находить нужную информацию, что напрямую влияет на их опыт взаимодействия с ресурсом.
Логика построения разделов должна соответствовать пользовательским сценариям: важно учитывать, как посетители будут искать товары. Например, если у вас есть несколько категорий, стоит продумать иерархию, чтобы пользователи могли легко переходить от общего к частному. Это не только улучшает юзабилити, но и способствует увеличению конверсии.
Кроме того, грамотно структурированный сайт положительно сказывается на SEO. Поисковые системы предпочитают ресурсы с четкой навигацией, что способствует лучшему ранжированию. В итоге, продуманная структура становится основой для успешного продвижения и удовлетворенности пользователей.

Разработка интерактивного прототипа сайта
Создание интерактивного прототипа сайта — важный шаг на пути к успешному онлайн-ресурсу. Прототип позволяет визуализировать структуру и функционал будущего проекта, что дает возможность команде и клиенту увидеть, как будет выглядеть конечный продукт. Это не просто эскиз, а полноценный инструмент для тестирования пользовательского пути, который помогает выявить возможные проблемы на ранних этапах.
Тестирование прототипа с реальными пользователями позволяет собрать ценную обратную связь и внести необходимые изменения до начала разработки. Это значительно снижает риски и затраты, обеспечивая более высокую конверсию на финальном сайте. Мы учитываем потребности SEO на этапе прототипирования, что позволяет заранее продумать структуру и контент, способствующий продвижению в поисковых системах.
С нашим 15-летним опытом в digital-маркетинге и веб-разработке мы знаем, как сочетать креативный подход с практическими решениями. Мы создаем прототипы, которые не только выглядят привлекательно, но и работают эффективно, обеспечивая максимальную отдачу от инвестиций. Доверьте нам создание вашего интернет-ресурса, и мы превратим ваши идеи в реальность.
Разработка яркого дизайна в соответствии с целями заказчика
В нашем подходе к созданию каталогов мы ставим на первое место уникальность и креативность, что позволяет выделить ваш бизнес на фоне конкурентов. С более чем 20-летним опытом в интернет-дизайне, мы понимаем, как важна эмоциональная связь с пользователем. Каждый элемент дизайна продуман так, чтобы вызвать нужные эмоции и побудить к действию.
Мы начинаем с глубокого анализа целей вашего бизнеса и потребностей целевой аудитории. Это позволяет нам создать не просто красивый, но и функциональный интерфейс, который будет вести пользователя к желаемым действиям. Например, использование ярких акцентов и контрастных цветов помогает выделить ключевые элементы, такие как кнопки "Купить" или "Заказать консультацию". Таким образом, мы направляем внимание посетителей на те действия, которые важны для достижения ваших бизнес-целей.
Кроме того, мы применяем адаптивный дизайн, который обеспечивает комфортный доступ к вашему каталогу с любых устройств. Это важно, поскольку пользователи все чаще совершают покупки с мобильных телефонов. Мы создаем интуитивно понятные навигационные системы, которые позволяют легко находить нужные товары, а также внедряем элементы геймификации, чтобы сделать процесс взаимодействия более увлекательным.
Каждый проект — индивидуальная история, и мы стремимся сделать так, чтобы ваш каталог не только информировал, но и вдохновлял пользователей. Мы уверены, что яркий и продуманный дизайн — ключ к высокой конверсии и успешному продвижению вашего бизнеса в интернете.
Несколько примеров наших проектов
Что вы получите при заказе сайта
Заказывая корпоративный сайт в SDD Creative Studio, вы получаете не просто онлайн-ресурс, а мощный инструмент для достижения ваших бизнес-целей. Мы начинаем с глубокого анализа целевой аудитории, что позволяет нам понять потребности ваших клиентов и создать сайт, который будет максимально эффективным.
Структурирование контента — ключ к успешному взаимодействию с пользователями. Мы разрабатываем логическую и удобную навигацию, чтобы посетители могли легко находить нужную информацию. Яркий дизайн, который мы создаем, не только привлекает внимание, но и отражает уникальность вашего бренда, создавая положительное первое впечатление.
Сайты, которые мы создаем, полностью адаптированы для мобильных устройств. Используя Bootstrap 3, мы гарантируем, что ваш ресурс будет одинаково удобен для пользователей на любых экранах, что значительно увеличивает юзабилити и, как следствие, конверсию.
Мы работаем с современными проверенными CMS, включая систему управления сайтом "Битрикс - малый бизнес". Это обеспечивает вам удобный функционал и простоту в управлении контентом. Кроме того, мы внедряем систему онлайн-консультаций, что позволяет вам оперативно взаимодействовать с клиентами и повышать уровень сервиса.
Не забываем и о важности SEO и маркетинга. Мы оптимизируем ваш сайт для поисковых систем, что способствует его видимости и привлечению новых клиентов. В результате вы получаете ресурс, который не только выглядит привлекательно, но и работает на вас, обеспечивая высокую конверсию.
В дополнение, мы предоставляем архив с сайтом, что позволяет вам сохранять важные данные и изменения, обеспечивая надежность и безопасность вашего проекта. С SDD Creative Studio ваш корпоративный сайт станет вашим надежным партнером в бизнесе.

Технические особенности создания сайта
Создание сайта, который эффективно выполняет функции каталога, требует тщательного подхода к техническим аспектам. Важным элементом является анимация и динамика интерфейса. Правильно подобранные анимационные эффекты не только привлекают внимание пользователей, но и делают взаимодействие с сайтом более интуитивным. Анимация может использоваться для плавного перехода между страницами, визуального выделения элементов и улучшения восприятия информации. Это создает эффект "живого" сайта, который удерживает интерес посетителей.
Онлайн-обращения и формы обратной связи являются ключевыми инструментами для взаимодействия с клиентами. Мы реализуем гибкие и удобные формы, которые позволяют пользователям быстро отправлять запросы или оставлять отзывы. Важно, чтобы эти формы были не только функциональными, но и эстетически привлекательными, что способствует увеличению конверсии. Мы уделяем особое внимание валидации данных и безопасности, чтобы обеспечить надежность и защиту личной информации пользователей.
Загрузка данных — еще один критически важный аспект. Мы применяем современные технологии для обеспечения быстрой и эффективной загрузки информации. Это включает использование AJAX для асинхронной загрузки контента, что позволяет пользователям получать актуальные данные без перезагрузки страницы. Такой подход значительно улучшает пользовательский опыт и способствует более глубокому вовлечению в контент.
Не менее важным является внимание к UI/UX решениям. Мы разрабатываем интерфейсы, которые соответствуют современным стандартам и требованиям пользователей. Индивидуальный подход к каждому проекту позволяет нам учитывать особенности бизнеса клиента и его целевую аудиторию. В результате мы создаем сайты, которые не только привлекают, но и удерживают пользователей, обеспечивая высокий уровень удовлетворенности и лояльности.

Порядок разработки сайта в компании SDD Creative Studio
Разработка сайта каталога СПб в компании SDD Creative Studio начинается с тщательного анализа потребностей клиента. Мы стремимся понять вашу целевую аудиторию, специфику бизнеса и ключевые цели проекта. Это позволяет нам создать основу для дальнейшей работы и гарантировать, что конечный продукт будет соответствовать вашим ожиданиям.
После анализа мы заключаем договор, который фиксирует все условия сотрудничества, включая сроки, стоимость и этапы разработки. Это обеспечивает прозрачность и позволяет избежать недоразумений на протяжении всего проекта.
Следующим этапом является проработка семантики. Мы исследуем ключевые слова и фразы, которые помогут вашему сайту занять высокие позиции в поисковых системах. Это важный шаг для привлечения целевого трафика и увеличения видимости вашего каталога.
Построение эффективной структуры сайта – еще один ключевой этап. Мы создаем логичное и удобное для пользователя меню, которое позволяет легко находить нужные товары или услуги. Это улучшает пользовательский опыт и способствует увеличению конверсии.
В нашей команде работают опытные верстальщики и программисты, которые используют современные технологии для реализации проекта. Мы гарантируем, что сайт будет адаптивным и быстро загружаемым, что важно для пользователей с различных устройств.
Современный дизайн, созданный с учетом последних трендов, обеспечит привлекательный внешний вид вашего каталога. Мы учитываем все нюансы, чтобы сайт не только выглядел хорошо, но и был функциональным.
Перед запуском проекта мы проводим тестирование, чтобы выявить и исправить возможные ошибки. Оптимизация сайта включает в себя улучшение скорости загрузки и SEO-параметров. После всех проверок и доработок мы запускаем проект, предоставляя вам надежный инструмент для развития вашего бизнеса.
Ниже вы можете ознакомиться с картой проекта - наглядно показываем процесс разработки сайта и всех участников с нашей стороны.