Разработка сайта интернет-системы: как создать эффективный онлайн-инструмент для вашего бизнеса
Создание веб-решений для бизнеса требует глубокого понимания не только технологий, но и потребностей пользователей. Наша студия фокусируется на разработке комплексных интернет-платформ, которые эффективно решают задачи клиентов и обеспечивают удобство для конечных пользователей. Мы используем современные технологии, такие как микросервисы, облачные решения и адаптивный дизайн, чтобы обеспечить высокую производительность и масштабируемость ваших проектов.
Ключевым аспектом нашего подхода является интеграция различных систем и сервисов. Мы разрабатываем решения, которые легко взаимодействуют с существующими инструментами, будь то CRM, ERP или другие бизнес-приложения. Это позволяет создавать единое информационное пространство, где все компоненты работают синхронно, что значительно повышает эффективность бизнес-процессов.
Мы уделяем особое внимание пользовательскому опыту. Наша команда UX/UI-дизайнеров разрабатывает интуитивно понятные интерфейсы, которые делают взаимодействие с платформой простым и приятным. Мы проводим тестирование на разных этапах разработки, чтобы убедиться, что конечный продукт соответствует ожиданиям пользователей и решает их реальные задачи.
Наша ценность заключается в индивидуальном подходе к каждому проекту. Мы не просто создаем сайты, а строим долгосрочные решения, которые помогают вашему бизнесу расти и адаптироваться к изменениям на рынке. С нами вы получаете не просто разработчиков, а партнеров, готовых поддерживать вас на каждом этапе — от идеи до запуска и дальнейшего развития вашего интернет-ресурса.

Преимущества онлайн-присутствия
В современном мире наличие качественного сайта — не просто необходимость, а важный фактор успеха для бизнеса. Прежде всего, продуманный и функциональный сайт позволяет значительно увеличить охват аудитории. С его помощью вы можете привлечь клиентов не только из своего региона, но и из других городов и стран, что открывает новые горизонты для роста и развития.
Кроме того, доступность информации о вашем бизнесе 24/7 является одним из ключевых преимуществ онлайн-присутствия. Потенциальные клиенты могут в любое время ознакомиться с вашими услугами или товарами, что способствует быстрому принятию решения о покупке. Это особенно актуально в условиях высокой конкуренции, когда каждая деталь имеет значение.
Наконец, наличие профессионально разработанного сайта способствует формированию доверия к вашему бренду. Пользователи чаще выбирают компании с качественным онлайн-присутствием, так как это свидетельствует о серьезном подходе к бизнесу и уважении к клиентам. Таким образом, Разработка сайта интернет системы становится неотъемлемой частью успешной бизнес-стратегии.

Маркетинговое исследование сайтов конкурентов
В условиях высокой конкуренции на цифровом рынке критически важно понимать, как работают ваши соперники. Анализ интернет-ресурсов конкурентов — глубокое исследование их веб-сайтов, стратегий продвижения и пользовательского опыта. Мы изучаем ключевые аспекты, такие как структура сайта, контент, используемые маркетинговые инструменты и подходы к SEO. Это позволяет выявить сильные и слабые стороны конкурентов и определить, что работает в вашей нише.
Зачем это нужно вам? Понимание конкурентной среды помогает не только избежать распространённых ошибок, но и найти уникальные возможности для вашего проекта. Мы ориентируемся на практический подход, который позволяет создавать креативные решения, способствующие высокой конверсии. С нашим опытом в маркетинге более 15 лет мы точно знаем, как адаптировать лучшие практики под ваши нужды и требования.
Анализ конкурентов — не просто сбор информации, это стратегический шаг к созданию эффективного интернет-ресурса, который будет выделяться на фоне остальных. Мы учитываем все аспекты SEO, чтобы ваш сайт не только привлекал, но и удерживал пользователей, превращая их в лояльных клиентов.

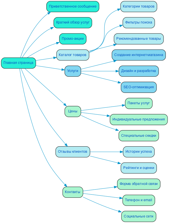
Разработка структуры сайта
Эффективная структура веб-ресурса — не просто набор страниц, а продуманная система, которая обеспечивает пользователям легкий доступ к информации. Каждый раздел сайта должен логично следовать за предыдущим, создавая естественный поток навигации. Это позволяет пользователям быстро находить нужные им данные, что значительно повышает уровень удовлетворенности и, как следствие, конверсии.
Удобная навигация напрямую влияет на юзабилити. Если пользователь не может быстро разобраться в структуре сайта, он, скорее всего, уйдет, не дождавшись завершения своей задачи. Кроме того, грамотно организованный контент способствует улучшению SEO-позиционирования. Поисковые системы предпочитают сайты с четкой и логичной структурой, что помогает повысить видимость ресурса в результатах поиска.
Таким образом, продуманная архитектура сайта — основа, на которой строится его эффективность и удобство для пользователей.

Разработка интерактивного прототипа сайта
Создание интерактивного прототипа сайта — ключевой этап в формировании успешного веб-решения. Этот процесс позволяет визуализировать структуру и функционал будущего проекта, что значительно упрощает взаимодействие с клиентом на ранних стадиях. Наша команда с 15-летним опытом в digital-маркетинге знает, как важно на этом этапе учитывать все потребности и пожелания заказчика.
Прототипирование помогает тестировать пользовательский путь, выявляя узкие места и оптимизируя навигацию. Это позволяет не только улучшить пользовательский опыт, но и повысить конверсию, так как мы можем заранее увидеть, как пользователи будут взаимодействовать с сайтом. Каждый элемент интерфейса продумывается с точки зрения удобства и эффективности.
Кроме того, на этапе создания прототипа мы учитываем требования SEO, что обеспечивает высокие позиции в поисковых системах с момента запуска. Креативный подход к дизайну и функционалу позволяет нам создавать уникальные решения, которые выделяются на фоне конкурентов. В результате, интерактивный прототип становится не просто черновиком, а мощным инструментом для достижения бизнес-целей клиента.
Разработка яркого дизайна в соответствии с целями заказчика
В нашем подходе к созданию уникальных интернет-проектов мы ставим во главу угла креативность и индивидуальность. С более чем 20-летним опытом в области интернет-дизайна, мы понимаем, как важен визуальный язык для достижения целей бизнеса. Каждый проект начинается с глубокого анализа задач заказчика и его целевой аудитории, что позволяет нам создавать дизайн, который не только привлекает внимание, но и вовлекает пользователей в взаимодействие.
Яркие и запоминающиеся решения — не просто эстетика, а инструмент для достижения высоких показателей конверсии. Мы используем цветовые схемы, типографику и графику, которые соответствуют имиджу бренда и вызывают нужные эмоции. Например, для интернет-магазина мы можем разработать динамичные элементы, которые подчеркивают акционные предложения, создавая ощущение срочности и побуждая пользователя к действию.
Наши дизайнеры активно применяют принципы юзабилити, чтобы каждый элемент интерфейса способствовал интуитивному восприятию. Четкая навигация, логичное размещение кнопок и адаптивный дизайн — все это помогает пользователю легко находить нужную информацию и совершать целевые действия, будь то покупка, регистрация или подписка на рассылку.
Мы также ориентируемся на создание эмоциональной связи с пользователем. Например, использование анимаций и интерактивных элементов не только оживляет интерфейс, но и создает положительный опыт взаимодействия. Такой подход не только удерживает внимание, но и способствует формированию лояльности к бренду.
В результате, наш дизайн становится не просто красивым, а эффективным инструментом, который помогает бизнесу достигать своих целей, увеличивая конверсии и укрепляя позиции на рынке.
Несколько примеров наших проектов
Что вы получите при заказе сайта
Заказывая корпоративный сайт в SDD Creative Studio, вы получаете не просто онлайн-представительство, а мощный инструмент для развития вашего бизнеса. Мы начинаем с глубокого анализа целевой аудитории, что позволяет понять потребности ваших клиентов и адаптировать контент под их интересы.
Структурирование контента — важный этап, который обеспечивает логичное и удобное размещение информации. Мы создаем яркий дизайн, который отражает уникальность вашего бренда и притягивает внимание. Используя Bootstrap 3, мы гарантируем, что ваш сайт будет выглядеть привлекательно на любых устройствах благодаря мобильной адаптивности.
Юзабилити — наш приоритет. Мы разрабатываем удобный функционал, который делает взаимодействие с сайтом интуитивно понятным. Современные проверенные CMS, такие как система управления сайтом "Битрикс - стандарт", обеспечивают простоту в управлении контентом и легкость в обновлении информации.
Внедрение системы онлайн-консультаций позволит вам мгновенно взаимодействовать с клиентами, что способствует повышению уровня обслуживания и доверия. Мы также уделяем внимание SEO и маркетингу, чтобы ваш сайт занимал высокие позиции в поисковых системах и привлекал целевой трафик.
Высокая конверсия — одна из наших главных задач. Мы создаем сайты, которые не только информируют, но и побуждают к действию. Каждый проект включает архив с сайтом, что обеспечивает безопасность и доступность ваших данных в любое время.
С SDD Creative Studio ваш корпоративный сайт станет неотъемлемой частью успешной стратегии развития бизнеса, открывая новые горизонты для роста и взаимодействия с клиентами.

Технические особенности создания сайта
Создание современного веб-ресурса требует глубокого понимания технических аспектов, которые обеспечивают его функциональность и привлекательность. Важным элементом является реализация анимаций и динамических эффектов, которые не только привлекают внимание пользователя, но и делают взаимодействие с сайтом более интуитивным. Использование современных библиотек и фреймворков позволяет создавать плавные переходы и визуальные эффекты, которые подчеркивают индивидуальность проекта и способствуют лучшему восприятию информации.
Одной из ключевых задач является интеграция онлайн-обращений и форм обратной связи. Эти элементы должны быть не только удобными, но и эффективными. Мы разрабатываем адаптивные формы, которые легко заполняются на любых устройствах, а также обеспечиваем надежную обработку данных. Важно, чтобы каждый пользователь чувствовал себя услышанным, а его запросы обрабатывались максимально быстро и качественно.
Загрузка данных также играет значительную роль в общем восприятии сайта. Мы применяем оптимизированные подходы к работе с базами данных и API, что позволяет обеспечить быструю и стабильную загрузку контента. Это особенно актуально для проектов с большим объемом информации, где скорость отклика может существенно повлиять на пользовательский опыт.
Не менее важным аспектом является создание удобного интерфейса и продуманного пользовательского опыта. Мы уделяем особое внимание деталям, разрабатывая уникальные решения, которые соответствуют потребностям целевой аудитории. Индивидуальный подход к каждому проекту позволяет нам создавать не просто сайты, а полноценные инструменты, способствующие развитию бизнеса и улучшению взаимодействия с клиентами.

Порядок разработки сайта в компании SDD Creative Studio
В SDD Creative Studio мы понимаем, что качественная разработка сайта интернет системы — не просто набор технических задач, а комплексный процесс, требующий внимательного подхода к каждому этапу. Мы начинаем с анализа потребностей клиента. На этом этапе мы внимательно изучаем бизнес, целевую аудиторию и конкурентную среду, чтобы создать продукт, который действительно решает задачи клиента.
Следующий шаг — работа по договору. Мы открыто обсуждаем все условия сотрудничества, чтобы у клиента не возникло вопросов по срокам, бюджету и объему работ. Прозрачность на этом этапе закладывает основу для доверительных отношений.
После этого мы переходим к проработке семантики. Мы исследуем ключевые слова и фразы, которые будут использоваться для привлечения целевой аудитории, что позволяет нам создавать контент, соответствующий запросам пользователей.
Построение эффективной структуры сайта — важный этап, который обеспечивает удобство навигации и логичное распределение информации. Мы уделяем внимание каждой детали, чтобы пользователи могли легко находить нужные им разделы.
Наша команда состоит из опытных верстальщиков и программистов, которые используют передовые технологии для создания функциональных и адаптивных решений. При этом современный дизайн, который мы разрабатываем, не только привлекает внимание, но и соответствует принципам юзабилити.
Завершив разработку, мы проводим тестирование, чтобы выявить и устранить возможные ошибки. Оптимизация сайта для поисковых систем и улучшение его производительности — завершающий аккорд перед запуском проекта. В SDD Creative Studio мы гарантируем надежность и системность на каждом этапе, чтобы ваш проект стал успешным и приносил результаты.
Ниже вы можете ознакомиться с картой проекта - наглядно показываем процесс разработки сайта и всех участников с нашей стороны.