Разработка сайта интернет-магазина: как создать успешный онлайн-бизнес с нуля
Создание платформы для онлайн-торговли требует глубокого понимания специфики электронной коммерции. Мы предлагаем комплексный подход, который сочетает в себе передовые технологии и индивидуальные решения, адаптированные под уникальные бизнес-потребности наших клиентов.
В процессе разработки мы учитываем все ключевые аспекты: от удобства пользовательского интерфейса до интеграции с системами управления запасами и платежными шлюзами. Наша команда использует современные фреймворки и инструменты, что позволяет обеспечить высокую производительность и безопасность вашего интернет-магазина. Мы уделяем особое внимание мобильной адаптивности, так как значительная часть пользователей предпочитает совершать покупки с мобильных устройств.
Одной из наших главных ценностей является возможность быстрого реагирования на изменения рынка. Мы предлагаем гибкие решения, которые легко масштабируются в зависимости от роста бизнеса. Это позволяет нашим клиентам не только эффективно запускать свои проекты, но и адаптироваться к новым условиям без значительных затрат времени и ресурсов.
Кроме того, мы активно применяем методы SEO-оптимизации на этапе разработки, чтобы ваш магазин был виден в поисковых системах с самого начала. Это включает в себя создание семантического ядра, оптимизацию контента и технические настройки, что способствует привлечению целевой аудитории.
Мы понимаем, что успех вашего бизнеса зависит не только от качества продукта, но и от того, насколько удобно и приятно пользователям совершать покупки. Поэтому мы ставим клиента в центр нашего процесса, создавая решения, которые отвечают его потребностям и ожиданиям.

Преимущества онлайн-присутствия
В современном мире наличие интернет-магазина — не просто тренд, а необходимость для любого бизнеса. Первое и главное преимущество онлайн-присутствия заключается в увеличении охвата аудитории. С помощью сайта вы можете привлекать клиентов не только из вашего города, но и из других регионов и стран. Это открывает новые горизонты для роста и расширения вашего бизнеса.
Вторым важным аспектом является доступность. Интернет-магазин работает круглосуточно, что позволяет вашим клиентам совершать покупки в любое время. Это особенно актуально для занятых людей, которые предпочитают делать покупки в удобное для них время, не зависимо от графика работы вашего магазина. Таким образом, вы можете значительно увеличить количество продаж.
Наконец, наличие профессионально разработанного сайта формирует доверие к вашему бренду. Современный и удобный интерфейс, а также качественное содержание создают положительное впечатление у пользователей, что способствует их лояльности. Инвестируя в разработку сайта интернет-магазина, вы обеспечиваете своему бизнесу конкурентные преимущества и возможность успешного развития в цифровом пространстве.

Маркетинговое исследование сайтов конкурентов
Создание эффективного интернет-магазина начинается с глубокого анализа конкурентов. Мы тщательно исследуем их сайты, чтобы выявить сильные и слабые стороны, а также понять, какие стратегии приводят к успеху. Это включает в себя изучение дизайна, функциональности, контента, методов привлечения клиентов и показателей конверсии.
Зачем это нужно вам? Во-первых, понимание конкурентной среды позволяет избежать распространённых ошибок и внедрить лучшие практики, которые уже доказали свою эффективность. Мы анализируем, какие ключевые слова используют конкуренты, как организованы их рекламные кампании и какие предложения вызывают наибольший интерес у целевой аудитории.
Такой подход позволяет не только создать креативный и привлекательный сайт, но и обеспечить его высокую конверсию. Мы опираемся на более чем 15-летний опыт в маркетинге и учитываем потребности SEO, чтобы ваш интернет-магазин не только привлекал внимание, но и занимал высокие позиции в поисковых системах. Результат — не просто красивый сайт, а инструмент, который эффективно работает на ваш бизнес и приносит прибыль.

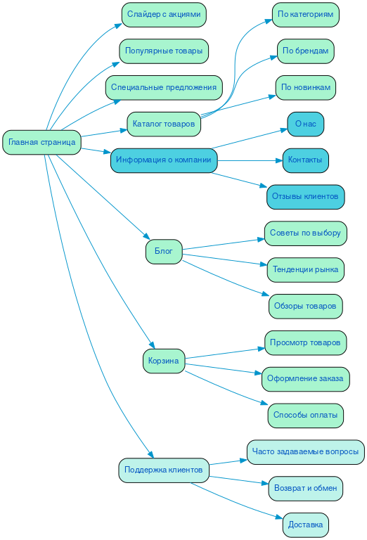
Разработка структуры сайта
Эффективная структура интернет-магазина — основа его успешного функционирования. Логичное расположение разделов и категорий позволяет пользователям быстро находить нужные товары, что значительно повышает уровень юзабилити. Правильная навигация не только улучшает пользовательский опыт, но и способствует увеличению конверсии, так как покупатели меньше устают от поиска и быстрее принимают решение о покупке.
При проектировании структуры важно учитывать пользовательские сценарии: от первой встречи с сайтом до финальной покупки. Грамотно выстроенные категории и фильтры помогают пользователю легко ориентироваться, что снижает вероятность отказов. Кроме того, продуманная структура положительно влияет на SEO, так как поисковые системы ценят четкую и логичную иерархию страниц, что улучшает видимость магазина в результатах поиска.

Разработка интерактивного прототипа сайта
Создание интерактивного прототипа — ключевой этап в проектировании онлайн-магазина, который позволяет визуализировать структуру и функционал будущего сайта. На этом этапе мы фокусируемся на пользовательском пути, что позволяет заранее выявить и устранить потенциальные проблемы. Прототип служит основой для тестирования интерфейса, что дает возможность собрать обратную связь от реальных пользователей и внести необходимые корректировки до начала разработки.
Визуализация помогает не только увидеть, как будет выглядеть конечный продукт, но и оценить, насколько удобно пользователям будет взаимодействовать с ним. Мы учитываем все аспекты, включая потребности в поисковой оптимизации, что способствует повышению видимости сайта в поисковых системах и, как следствие, увеличению трафика.
С нашим 15-летним опытом в digital-маркетинге, мы знаем, как креативные решения могут повысить конверсию. Каждый прототип мы разрабатываем с учетом специфики вашего бизнеса и целевой аудитории, что позволяет создать уникальный и эффективный продукт. Интерактивный прототип — не просто черновик, а мощный инструмент, который значительно влияет на успех вашего интернет-проекта.
Разработка яркого дизайна в соответствии с целями заказчика
Создание онлайн-магазина — не просто технический процесс, а искусство, которое требует глубокого понимания целей бизнеса и потребностей пользователей. За более чем 20 лет работы в сфере интернет-дизайна мы научились превращать идеи наших клиентов в яркие визуальные истории, которые не только привлекают внимание, но и побуждают к действию.
Креативный подход к дизайну позволяет выделить ваш проект на фоне конкурентов. Мы разрабатываем уникальные визуальные концепции, которые отражают индивидуальность вашего бренда. Используя цветовые палитры, шрифты и элементы графики, мы создаем атмосферу, способствующую вовлечению пользователей. Например, использование контрастных цветов для кнопок «Купить» или «Добавить в корзину» делает их заметными и интуитивно понятными, что значительно повышает вероятность совершения покупки.
Эмоциональная подача контента — еще один ключевой аспект. Мы знаем, что пользователи принимают решения на основе эмоций, поэтому мы внедряем элементы storytelling в дизайн. Это может быть использование качественных изображений товаров в контексте, который вызывает положительные ассоциации, или создание интерактивных элементов, которые делают процесс покупки увлекательным. Например, возможность «примерить» одежду на виртуальной модели или увидеть, как мебель будет выглядеть в интерьере, помогает пользователю представить продукт в своей жизни.
Кроме того, мы фокусируемся на высокой конверсии, используя аналитические данные для оптимизации пользовательского пути. Мы проводим A/B тестирования различных элементов дизайна, чтобы понять, что именно работает лучше для вашей аудитории. Каждый элемент интерфейса, от навигации до оформления форм, разрабатывается с учетом максимального удобства и простоты, что способствует увеличению числа успешных транзакций.
Несколько примеров наших проектов
Что вы получите при заказе сайта
Заказывая корпоративный сайт в SDD Creative Studio, вы получаете не просто страницу в интернете, а мощный инструмент для развития вашего бизнеса. Мы начинаем с глубокого анализа целевой аудитории, чтобы понять потребности и предпочтения ваших клиентов. Это позволяет нам создать сайт, который будет действительно востребован и эффективен.
Структурирование контента — ключевой этап в нашей работе. Мы обеспечим логичную и удобную навигацию, что значительно упростит пользователям поиск необходимой информации. Яркий дизайн, разработанный с учетом корпоративного стиля, привлечет внимание и создаст положительное первое впечатление о вашей компании.
Все наши проекты адаптированы для мобильных устройств, что обеспечивает комфортный доступ к сайту с любых гаджетов. Мы используем Bootstrap 3, чтобы гарантировать кроссбраузерность и адаптивность, что важно в условиях современного рынка.
Мы уделяем особое внимание юзабилити и удобному функционалу. Ваш сайт будет прост в использовании, что способствует высокой конверсии и увеличению числа клиентов. Мы предлагаем современные проверенные CMS, включая систему управления сайтом "Битрикс - малый бизнес", что обеспечивает гибкость и надежность вашего ресурса.
Для повышения эффективности взаимодействия с клиентами мы интегрируем систему онлайн-консультаций. Это позволит вашим посетителям быстро получать ответы на вопросы, что также способствует росту конверсии.
Кроме того, мы обеспечиваем SEO и маркетинг, что поможет вашему сайту занять высокие позиции в поисковых системах. Мы создаем архив с сайтом, что позволяет отслеживать изменения и анализировать эффективность. Выбирая SDD Creative Studio, вы инвестируете в успешное будущее вашего бизнеса.

Технические особенности создания сайта
Создание интернет-магазина требует тщательного подхода к техническим аспектам, которые обеспечивают успешную работу платформы и комфортное взаимодействие пользователей. Важным элементом является внедрение анимаций и динамических элементов, которые не только улучшают визуальное восприятие, но и способствуют более интуитивному взаимодействию с интерфейсом. Правильное использование анимаций помогает выделить ключевые действия, такие как добавление товара в корзину или переход к оформлению заказа, что значительно повышает конверсию.
Онлайн-обращения и формы обратной связи играют ключевую роль в взаимодействии с клиентами. Мы уделяем особое внимание их реализации, чтобы гарантировать простоту и удобство использования. Каждая форма разрабатывается с учетом специфики бизнеса и целевой аудитории, что позволяет минимизировать количество шагов, необходимых для отправки запроса, и повышает вероятность получения обратной связи от пользователей.
Загрузка данных — еще один критически важный аспект, который влияет на производительность и скорость работы платформы. Мы используем современные технологии и оптимизированные алгоритмы для обеспечения быстрой загрузки контента, что особенно важно в условиях высокой конкуренции. Это позволяет пользователям не терять время и сосредоточиться на выборе товаров, а не на ожидании загрузки страниц.
Наконец, решения в области UI/UX являются основой успешного интернет-магазина. Мы понимаем, что каждый проект уникален, и поэтому применяем индивидуальный подход к дизайну и функционалу. Внимание к деталям, понимание потребностей пользователей и современные тренды в дизайне позволяют нам создавать интерфейсы, которые не только эстетически привлекательны, но и максимально удобны для конечного пользователя. Каждый элемент продуман до мелочей, чтобы обеспечить бесшовный и приятный опыт покупок.

Порядок разработки сайта в компании SDD Creative Studio
В компании SDD Creative Studio мы придерживаемся четкого и системного подхода к разработке сайта интернет магазина, что позволяет нам создавать качественные и эффективные решения для наших клиентов. Каждый проект начинается с анализа потребностей клиента. На этом этапе мы тщательно изучаем бизнес-модель, целевую аудиторию и конкурентную среду, чтобы понять, какие функции и возможности должны быть реализованы на сайте.
После этого мы заключаем договор, который фиксирует все условия сотрудничества. Прозрачность на этом этапе обеспечивает доверие и уверенность клиента в том, что все его пожелания будут учтены. Далее мы переходим к проработке семантики. Мы подбираем ключевые слова и фразы, которые будут способствовать продвижению сайта в поисковых системах и привлечению целевой аудитории.
Следующий этап — построение эффективной структуры сайта. Мы разрабатываем логичную навигацию, которая обеспечит пользователям удобный доступ ко всем разделам интернет-магазина. Затем наши опытные верстальщики и программисты начинают реализацию проекта, создавая функционал, который соответствует современным требованиям и стандартам. Мы уделяем особое внимание дизайну, чтобы он был не только привлекательным, но и удобным для пользователей.
После завершения разработки мы проводим тестирование, чтобы выявить и устранить возможные ошибки. Этот этап критически важен для обеспечения надежности и стабильности работы сайта. Наконец, мы осуществляем оптимизацию и запуск проекта, гарантируя, что интернет-магазин готов к работе и способен эффективно выполнять поставленные задачи. Мы стремимся к тому, чтобы каждый наш клиент был доволен результатом, и его бизнес процветал благодаря качественно разработанному интернет-магазину.
Ниже вы можете ознакомиться с картой проекта - наглядно показываем процесс разработки сайта и всех участников с нашей стороны.