Разработка сайта интернет-магазина под ключ: ваш путь к успешному онлайн-бизнесу!
Создание интернет-магазина требует глубокого понимания специфики онлайн-торговли и современных технологий. Мы предлагаем комплексный подход, который охватывает все этапы — от анализа потребностей до запуска и дальнейшей поддержки. Наша команда использует проверенные решения и современные платформы, такие как WooCommerce, Shopify и Magento, что позволяет обеспечить высокую производительность и безопасность вашего магазина.
Особое внимание мы уделяем пользовательскому опыту. Каждый элемент интерфейса разрабатывается с акцентом на удобство навигации и простоту оформления заказа. Мы понимаем, что первое впечатление критично, и стремимся сделать так, чтобы посетители вашего сайта превращались в клиентов. Используя адаптивный дизайн, мы гарантируем, что ваш магазин будет отлично выглядеть и работать на любых устройствах.
Наша команда также фокусируется на интеграции с различными системами управления контентом, CRM и ERP, что позволяет автоматизировать процессы и повысить эффективность работы. Мы предлагаем решения для SEO-оптимизации, чтобы ваш интернет-магазин был заметен в поисковых системах и привлекал целевую аудиторию.
Ценность нашего подхода заключается в индивидуальном подходе к каждому проекту. Мы не просто создаем сайт — мы строим бизнес, учитывая специфические потребности и цели клиента. Постоянное взаимодействие на всех этапах разработки позволяет нам гибко реагировать на изменения и быстро вносить коррективы. Вы получаете не просто интернет-магазин, а мощный инструмент для роста вашего бизнеса.

Преимущества онлайн-присутствия
В современном мире наличие интернет-магазина стало неотъемлемой частью успешного бизнеса. Первое, что стоит отметить, это возможность значительно увеличить охват аудитории. Сайт позволяет вам выйти за пределы локального рынка и привлечь клиентов со всего мира, что открывает новые горизонты для роста и увеличения продаж.
Кроме того, интернет-магазин обеспечивает круглосуточную доступность ваших товаров и услуг. Потенциальные клиенты могут совершать покупки в любое время, что значительно повышает вероятность завершения сделки. Это особенно актуально в условиях быстроменяющегося рынка, где удобство и скорость имеют решающее значение для потребителей.
Не менее важным аспектом является формирование доверия к вашему бизнесу. Профессионально разработанный сайт с удобным интерфейсом и качественным контентом создает положительный имидж и внушает уверенность клиентам. Они охотнее покупают у тех, кто представлен в интернете, и доверяют брендам с хорошей репутацией. Поэтому, если вы хотите укрепить свои позиции и расширить клиентскую базу, рассмотрите возможность разработки сайта интернет-магазина под ключ.

Маркетинговое исследование сайтов конкурентов
Создание интернет-магазина — не просто технический процесс, а стратегический шаг, требующий глубокого понимания рынка. Одним из ключевых этапов подготовки к запуску является маркетинговое исследование сайтов конкурентов. Мы анализируем, как работают успешные игроки в вашей нише, изучая их дизайн, функционал, контент и подходы к привлечению клиентов.
Зачем это нужно? Понимание сильных и слабых сторон конкурентов позволяет нам выявить лучшие практики и адаптировать их под ваши уникальные потребности. Мы исследуем, какие элементы способствуют высокой конверсии, какие маркетинговые стратегии приносят результаты, а также как конкуренты работают с SEO-оптимизацией. Это знание помогает избежать распространённых ошибок и ускорить выход на рынок.
Наш опыт в digital-маркетинге, который насчитывает более 15 лет, позволяет нам не только создавать креативные решения, но и фокусироваться на результатах. Мы разрабатываем интернет-магазины, которые не просто привлекают внимание, но и эффективно конвертируют посетителей в покупателей. С помощью тщательного анализа конкурентов мы закладываем прочный фундамент для успешного развития вашего бизнеса в онлайн-пространстве.

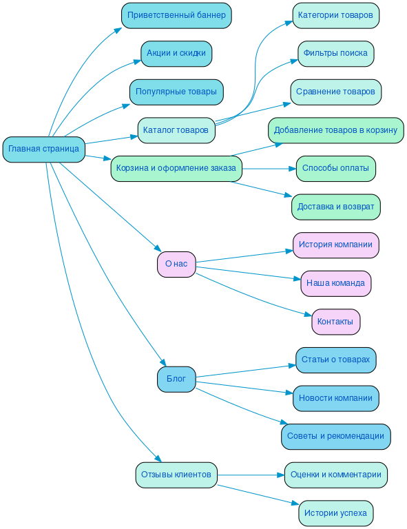
Разработка структуры сайта
Эффективная и удобная структура сайта — не просто визуальный аспект, а фундаментальный элемент, определяющий успех интернет-магазина. Правильно организованные разделы и категории позволяют пользователям легко находить нужные товары, что напрямую влияет на их опыт взаимодействия с сайтом. Логика построения навигации должна учитывать пользовательские сценарии, чтобы минимизировать количество кликов до покупки.
Кроме того, хорошо продуманная структура способствует улучшению SEO-позиций. Поисковые системы ценят сайты с четкой иерархией, что помогает повысить видимость в результатах поиска. Каждый раздел должен быть оптимизирован под конкретные ключевые запросы, что увеличивает шансы привлечения целевой аудитории.
Таким образом, продуманная структура не только улучшает юзабилити, но и непосредственно влияет на конверсию, превращая посетителей в покупателей. Инвестиции в качественное проектирование сайта оправдываются увеличением продаж и ростом лояльности клиентов.

Разработка интерактивного прототипа сайта
Создание интернет-магазина начинается с важного этапа — разработки интерактивного прототипа. Этот инструмент позволяет визуализировать структуру и функциональность будущего сайта еще до его программирования. Прототип помогает команде и клиенту увидеть, как будет выглядеть пользовательский интерфейс, и определить, насколько удобно пользователям будет взаимодействовать с сайтом.
Тестирование пользовательского пути на этапе прототипирования позволяет выявить потенциальные проблемы и улучшить навигацию. Это критически важно для повышения конверсии: чем проще и интуитивнее будет путь клиента от захода на сайт до совершения покупки, тем выше вероятность успешной сделки. Мы учитываем потребности SEO уже на этом этапе, что помогает создать сайт, который не только привлекает пользователей, но и хорошо индексируется поисковыми системами.
С нашим 15-летним опытом в digital-маркетинге мы понимаем, как важно сочетать креатив и функциональность. Мы разрабатываем прототипы, которые отражают индивидуальность вашего бренда и соответствуют ожиданиям целевой аудитории. Это заложит прочный фундамент для успешного интернет-магазина, который будет работать на вас.
Разработка яркого дизайна в соответствии с целями заказчика
Создание интернет-магазина — не просто технический процесс, а искусство, требующее глубокого понимания потребностей вашего бизнеса и целевой аудитории. За более чем 20 лет работы в сфере интернет-дизайна мы научились превращать идеи в уникальные визуальные решения, которые не только привлекают внимание, но и побуждают к действию.
Яркий и запоминающийся дизайн — первый шаг к установлению эмоциональной связи с пользователями. Мы разрабатываем интерфейсы, которые не только радуют глаз, но и интуитивно понятны. Например, использование контрастных цветов и четкой типографики помогает выделить ключевые элементы, такие как кнопки "Купить" или "Добавить в корзину". Это позволяет пользователям легко ориентироваться и совершать покупки без лишних усилий.
Креативные решения, такие как анимации и интерактивные элементы, делают процесс покупок более увлекательным. Они не только удерживают внимание, но и создают положительный опыт взаимодействия с вашим брендом. Мы уделяем внимание каждой детали — от выбора шрифтов до расположения изображений товаров — чтобы каждая страница работала на вашу конверсию.
Индивидуальный подход к каждому проекту позволяет нам реализовать уникальные идеи, которые отражают суть вашего бизнеса. Мы анализируем целевую аудиторию и разрабатываем дизайн, который соответствует ее ожиданиям и предпочтениям. Например, если ваша аудитория — молодежь, мы можем использовать яркие цвета и современные шрифты, чтобы создать динамичную атмосферу, способствующую активным покупкам.
В итоге, наш опыт и креативный подход позволяют нам создавать интернет-магазины, которые не только выглядят привлекательно, но и эффективно выполняют свою основную задачу — превращают посетителей в покупателей.
Несколько примеров наших проектов
Что вы получите при заказе сайта
Заказывая корпоративный сайт в SDD Creative Studio, вы получаете не просто веб-страницу, а мощный инструмент для бизнеса. Мы начинаем с детального анализа целевой аудитории, что позволяет нам создать сайт, который отвечает потребностям ваших клиентов и способствует увеличению продаж.
Структурирование контента — ключевой этап в процессе создания сайта. Мы помогаем организовать информацию так, чтобы она была максимально доступна и понятна вашим посетителям. Это, в свою очередь, повышает юзабилити и делает взаимодействие с сайтом комфортным и эффективным.
Яркий дизайн, разработанный с учетом последних трендов, привлечет внимание клиентов и создаст положительное первое впечатление о вашей компании. Мы используем Bootstrap 3 для обеспечения мобильной адаптивности, что гарантирует корректное отображение вашего сайта на всех устройствах — от смартфонов до настольных компьютеров.
Наши решения включают удобный функционал, который легко интегрируется с современными проверенными CMS, включая CMS Битрикс. Это обеспечивает простоту управления контентом и позволяет вам легко обновлять информацию на сайте без необходимости в технических знаниях.
Система онлайн-консультаций, которую мы внедряем, позволяет вашим клиентам быстро получать ответы на вопросы, что значительно повышает уровень обслуживания и, как следствие, конверсию. Мы также уделяем внимание SEO и маркетингу, чтобы ваш сайт был виден в поисковых системах и привлекал целевую аудиторию.
В результате вы получаете не только красивый и функциональный сайт, но и инструмент, который способствует росту вашего бизнеса. Вся информация о вашем проекте будет сохранена в архиве с сайтом, что позволяет легко вносить изменения и обновления в будущем.

Технические особенности создания сайта
Создание полноценного интернет-магазина требует внимательного подхода к техническим аспектам, которые обеспечивают его эффективное функционирование и удовлетворение потребностей пользователей. Важным элементом является реализация анимаций и динамики, которые не только делают интерфейс более привлекательным, но и улучшают взаимодействие с сайтом. Плавные переходы, эффектные всплывающие окна и интерактивные элементы помогают пользователям легко ориентироваться в каталоге товаров и повышают общее впечатление от посещения.
Онлайн обращения и формы обратной связи играют ключевую роль в поддержке коммуникации с клиентами. Мы уделяем особое внимание их интеграции, обеспечивая простоту и доступность для пользователей. Формы должны быть интуитивно понятными, а процесс отправки запросов — максимально быстрым. Это позволяет не только повысить уровень обслуживания, но и собирать ценную информацию о потребностях клиентов, что в дальнейшем способствует улучшению сервиса.
Загрузка данных — еще один важный аспект, который требует тщательной проработки. Мы используем современные технологии для оптимизации скорости загрузки страниц и минимизации времени ожидания. Это критично для интернет-магазинов, так как каждая секунда задержки может оттолкнуть потенциального покупателя. Эффективные решения по кэшированию и оптимизации изображений позволяют обеспечить быструю доступность контента.
Наконец, UI/UX решения — то, что делает сайт не только функциональным, но и удобным для пользователя. Мы разрабатываем индивидуальные интерфейсы, ориентируясь на целевую аудиторию и особенности бизнеса. Внимание к деталям, таким как цветовая палитра, шрифты и расположение элементов, помогает создать гармоничное пространство, где клиент чувствует себя комфортно и уверенно. Такой подход обеспечивает высокую конверсию и лояльность клиентов, что в конечном итоге ведет к успеху вашего бизнеса.

Порядок разработки сайта в компании SDD Creative Studio
В компании SDD Creative Studio мы придерживаемся четкого порядка разработки сайта интернет магазина под ключ, обеспечивая прозрачность и надежность на каждом этапе. Первым шагом является анализ потребностей клиента. Мы детально изучаем бизнес, целевую аудиторию и конкурентную среду, чтобы понять, какие функции и решения будут наиболее эффективными для вашего интернет-магазина.
После этого мы приступаем к работе по договору, где фиксируем все согласованные условия и сроки. Это позволяет избежать недопонимания и гарантирует выполнение всех обязательств с нашей стороны. Далее мы занимаемся проработкой семантики, определяя ключевые запросы, которые помогут вашему сайту занять высокие позиции в поисковых системах.
Следующий этап — построение эффективной структуры сайта. Мы разрабатываем логичную навигацию и распределяем контент так, чтобы пользователи могли легко находить нужные товары. Опытные верстальщики и программисты SDD Creative Studio создают качественный код и адаптивный интерфейс, что обеспечивает безупречную работу сайта на всех устройствах.
Современный дизайн — важный аспект нашего подхода. Мы разрабатываем уникальный визуальный стиль, который отражает индивидуальность вашего бренда и привлекает внимание покупателей. После завершения разработки мы проводим тестирование, выявляя и устраняя возможные ошибки, чтобы гарантировать безупречный пользовательский опыт.
Завершающим этапом является оптимизация и запуск проекта. Мы настраиваем все необходимые инструменты для отслеживания эффективности и анализа поведения пользователей. Таким образом, мы обеспечиваем не только качественную разработку, но и дальнейшую поддержку вашего интернет-магазина, что делает SDD Creative Studio надежным партнером в мире цифровых технологий.
Ниже вы можете ознакомиться с картой проекта - наглядно показываем процесс разработки сайта и всех участников с нашей стороны.