Разработка сайта интернет-магазина под ключ: узнайте, сколько это стоит и как не ошибиться в выборе!
Создание интернет-магазина — не просто задача по разработке сайта, а комплексный процесс, который включает в себя множество технологий и стратегий. В нашей студии мы понимаем, что каждый проект уникален, и подходим к нему с учетом специфики вашего бизнеса и потребностей целевой аудитории.
Мы используем современные платформы и инструменты, которые обеспечивают высокую производительность и безопасность вашего интернет-магазина. Наша команда разработчиков владеет последними технологиями, такими как адаптивный дизайн, оптимизация для мобильных устройств и интеграция с различными платежными системами. Это позволяет создать удобный и функциональный интерфейс, который будет привлекать и удерживать клиентов.
Одной из ключевых особенностей нашего подхода является внимание к пользовательскому опыту. Мы проводим анализ целевой аудитории и разрабатываем интерфейс, который максимально удовлетворяет потребности пользователей. Это включает в себя интуитивную навигацию, быстрый доступ к товарам и простую процедуру оформления заказа. Чем удобнее ваш интернет-магазин, тем выше вероятность конверсии.
Кроме того, мы предлагаем комплексные решения по SEO-оптимизации, что помогает вашему магазину занимать высокие позиции в поисковых системах. Это важно для привлечения органического трафика и увеличения продаж. Наша команда также готова предложить поддержку и сопровождение после запуска проекта, чтобы обеспечить его успешное функционирование и развитие.
Работая с нами, вы получаете не просто сайт, а мощный инструмент для роста вашего бизнеса в интернете, который будет развиваться вместе с вами. Мы стремимся создать качественный продукт, который оправдает ваши ожидания и поможет достигнуть поставленных целей.

Преимущества онлайн-присутствия

Маркетинговое исследование сайтов конкурентов
Создание интернет-магазина требует не только технических навыков, но и глубокого понимания рынка. Одним из ключевых этапов этого процесса является маркетинговое исследование сайтов конкурентов. Мы анализируем, как они представляют свои товары, какие стратегии используют для привлечения клиентов и какие методы повышения конверсии применяют. Это позволяет нам выявить сильные и слабые стороны конкурентов, а также определить лучшие практики в вашей нише.
Зачем это нужно вам? Глубокое понимание конкурентной среды помогает избежать распространённых ошибок и использовать успешные решения, что значительно увеличивает шансы на успех вашего проекта. Мы настраиваем ваш интернет-магазин с учётом реальных потребностей целевой аудитории и актуальных трендов, что обеспечивает креативный подход и высокую конверсию.
С нашим опытом в digital-маркетинге более 15 лет, мы знаем, как важен SEO для успешного продвижения. Мы учитываем все аспекты: от структуры сайта до контента, чтобы ваш интернет-магазин не только привлекал, но и удерживал клиентов. Понимание конкурентной среды — наш ключ к созданию эффективного и прибыльного проекта для вас.

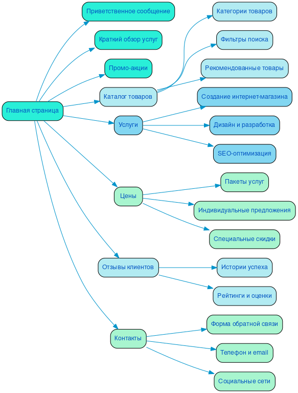
Разработка структуры сайта
Эффективная структура интернет-магазина — не просто вопрос дизайна, а основа его функциональности и успеха. Правильное распределение разделов и логика навигации помогают пользователям быстро находить нужные товары, что напрямую влияет на их опыт и удовлетворение. Если структура запутанная, вероятность того, что посетитель покинет сайт, возрастает, что негативно сказывается на конверсии.
Кроме того, продуманная архитектура сайта улучшает его видимость в поисковых системах. Четкое и логичное построение разделов позволяет поисковикам легче индексировать страницы, что способствует повышению позиций в результатах поиска. Упрощение пользовательских сценариев, таких как процесс оформления заказа, также играет ключевую роль в увеличении продаж.
Таким образом, уделяя внимание структуре интернет-магазина, вы не только улучшаете юзабилити, но и создаете условия для роста бизнеса, повышая его конкурентоспособность.

Разработка интерактивного прототипа сайта
Создание интерактивного прототипа сайта — важный этап в процессе разработки интернет-магазина. Он позволяет визуализировать структуру и функционал будущего ресурса, что существенно упрощает понимание проекта как для команды разработчиков, так и для клиента. Прототип служит основой для обсуждения и внесения правок на начальных этапах, что экономит время и ресурсы в дальнейшем.
Тестирование пользовательского пути на прототипе помогает выявить возможные проблемы и улучшить навигацию, что в свою очередь способствует повышению конверсии. Мы учитываем потребности пользователей и адаптируем интерфейс так, чтобы каждый шаг покупки был интуитивно понятен и удобен.
Кроме того, на этапе создания прототипа мы интегрируем SEO-оптимизацию, что позволяет заранее продумать структуру сайта и его контент. Это обеспечивает более высокие позиции в поисковых системах и привлечение целевой аудитории. С нашим 15-летним опытом в digital-маркетинге мы знаем, как сочетать креативные решения с эффективными стратегиями, чтобы ваш интернет-магазин не только выглядел привлекательно, но и работал на результат.
Разработка яркого дизайна в соответствии с целями заказчика
Создание интернет-магазина — не просто вопрос функциональности, это искусство, которое требует глубокого понимания потребностей целевой аудитории. В нашей web-студии, с более чем 20-летним опытом в интернет-дизайне, мы знаем, как важен индивидуальный подход к каждому проекту. Мы стремимся не просто создать сайт, а разработать яркое визуальное решение, которое будет вызывать эмоции и вовлекать пользователя в процесс покупки.
Креатив — сердце нашего дизайна. Мы анализируем цели заказчика и трансформируем их в уникальные визуальные концепции. Например, для магазина модной одежды мы можем использовать динамичные изображения и интерактивные элементы, которые создают атмосферу стиля и трендов. Это не только привлекает внимание, но и помогает пользователю быстро ориентироваться в ассортименте, что значительно увеличивает вероятность покупки.
Эмоциональная подача играет ключевую роль в принятии решения о покупке. Мы используем цветовые палитры и шрифты, которые вызывают нужные ассоциации и подчеркивают уникальность бренда. Например, для магазина экологически чистых товаров мы можем выбрать натуральные оттенки и минималистичный дизайн, что создаст доверительную атмосферу и подчеркнет ценности клиента.
Каждый элемент интерфейса продуман до мелочей. Мы внедряем интуитивно понятные навигационные решения и акцентируем внимание на кнопках призыва к действию. Это позволяет пользователю легко находить нужные товары и совершать покупку без лишних усилий. Мы понимаем, что успешный интернет-магазин — не только красивая оболочка, но и высокая конверсия, основанная на продуманном пользовательском опыте.
Несколько примеров наших проектов
Что вы получите при заказе сайта
Заказывая корпоративный сайт в SDD Creative Studio, вы получаете не просто веб-страницу, а мощный инструмент для развития вашего бизнеса. Мы начинаем с глубокого анализа целевой аудитории, что позволяет нам понять, кто ваши клиенты и как лучше всего удовлетворить их потребности.
Наш подход к структурированию контента обеспечивает логичное и удобное представление информации. Это не только улучшает восприятие вашего сайта, но и способствует повышению юзабилити. Мы создаем яркий дизайн, который выделяет вашу компанию на фоне конкурентов и запоминается вашим клиентам.
Все наши сайты адаптированы для мобильных устройств, что гарантирует комфортный доступ к вашему контенту на любых экранах. Мы используем Bootstrap 3 для создания отзывчивых интерфейсов, что позволяет обеспечить высокую скорость загрузки и стабильную работу сайта.
При разработке мы применяем современные и проверенные CMS, включая систему управления сайтом "Битрикс - стандарт", что обеспечивает надежность и безопасность вашего ресурса. Удобный функционал, который мы интегрируем, включает систему онлайн-консультаций, что позволяет вам оперативно взаимодействовать с клиентами и повышать уровень сервиса.
Мы также уделяем внимание SEO и маркетингу, что способствует высокой конверсии и привлечению новых клиентов. Наша команда обеспечит вас всеми необходимыми инструментами для продвижения вашего бизнеса в интернете.
Кроме того, мы предоставляем архив с сайтом, что позволяет вам в любой момент восстановить предыдущие версии и избежать потери важной информации. С SDD Creative Studio ваш корпоративный сайт станет неотъемлемой частью успешной стратегии развития вашего бизнеса.

Технические особенности создания сайта
Создание интернет-магазина требует глубокого понимания технических аспектов, которые играют ключевую роль в успешной реализации проекта. Каждый элемент сайта должен быть продуман до мелочей, чтобы обеспечить пользователям комфортный и интуитивно понятный интерфейс. Важной составляющей является анимация и динамика: плавные переходы и визуальные эффекты не только улучшают восприятие контента, но и способствуют более активному взаимодействию с пользователем.
Онлайн-обращения и формы обратной связи — не просто функциональные элементы, а инструменты для построения доверительных отношений с клиентами. Мы внедряем современные решения, которые обеспечивают быструю и удобную связь с вашей аудиторией. Это позволяет не только оперативно реагировать на запросы, но и анализировать поведение пользователей для дальнейшего улучшения сервиса.
Загрузка данных также является критически важным аспектом. Мы используем оптимизированные алгоритмы и технологии, которые позволяют минимизировать время загрузки страниц. Это не только улучшает пользовательский опыт, но и positively влияет на SEO-позиции вашего магазина. Быстрая загрузка страниц способствует снижению уровня отказов и увеличению времени, проведенного на сайте.
Наконец, внимание к UI/UX решениям позволяет нам создавать уникальные и привлекательные интерфейсы, которые соответствуют современным трендам и ожиданиям пользователей. Индивидуальный подход к каждому проекту помогает нам учитывать специфические требования бизнеса и целевой аудитории, что в конечном итоге приводит к созданию успешного интернет-магазина, способного выделяться среди конкурентов.

Порядок разработки сайта в компании SDD Creative Studio
В компании SDD Creative Studio мы понимаем, что разработка сайта интернет магазина под ключ цена — важный аспект для наших клиентов. Поэтому мы предлагаем прозрачный и системный подход к каждому проекту, начиная с анализа потребностей клиента. На этом этапе мы внимательно изучаем ваши цели, целевую аудиторию и конкурентную среду, чтобы создать максимально эффективное решение.
Следующий этап — работа по договору. Мы предоставляем четкие условия и гарантии, чтобы вы могли быть уверены в надежности нашего сотрудничества. После этого начинается проработка семантики, где мы определяем ключевые слова и фразы, которые помогут вашему интернет-магазину занять высокие позиции в поисковых системах.
Построение эффективной структуры сайта — важный шаг, который позволяет пользователям удобно ориентироваться и быстро находить нужные товары. На этом этапе мы также привлекаем опытных верстальщиков и программистов, которые обеспечивают качественное исполнение всех технических аспектов проекта.
Современный дизайн — не только эстетика, но и функциональность. Мы разрабатываем уникальный визуальный стиль, который соответствует вашему бренду и привлекает внимание целевой аудитории. После завершения дизайна мы проводим тестирование, чтобы выявить и устранить возможные ошибки, а также проверить удобство использования сайта.
На завершающем этапе мы занимаемся оптимизацией и запуском проекта. Мы гарантируем, что ваш интернет-магазин будет готов к работе и обеспечит вам стабильный поток клиентов. В SDD Creative Studio мы стремимся к тому, чтобы каждый проект был выполнен с максимальной тщательностью и профессионализмом, что подтверждает нашу репутацию надежного партнера в сфере digital-маркетинга.
Ниже вы можете ознакомиться с картой проекта - наглядно показываем процесс разработки сайта и всех участников с нашей стороны.