Разработка сайта интернет-магазина одежды: как создать стильный и прибыльный проект для вашего бизнеса
Создание онлайн-платформы для продажи одежды требует особого внимания к технологиям и пользовательскому опыту. Мы понимаем, что успешный интернет-магазин — не просто витрина товаров, а комплексное решение, которое должно привлекать и удерживать клиентов. Наша студия применяет современные подходы к разработке, основываясь на глубоких знаниях в области e-commerce.
Одной из ключевых особенностей нашего подхода является адаптивный дизайн. Мы разрабатываем интерфейсы, которые отлично выглядят и удобно функционируют на всех устройствах — от десктопов до мобильных телефонов. Это важно, поскольку значительная часть пользователей делает покупки именно с мобильных устройств. Мы также уделяем внимание скорости загрузки страниц, что критично для удержания посетителей и снижения показателя отказов.
Внедряя системы управления контентом (CMS), мы обеспечиваем простоту обновления ассортимента и управления заказами. Это позволяет нашим клиентам самостоятельно добавлять новые коллекции и управлять акциями без необходимости в технических знаниях. Мы также интегрируем платежные системы, обеспечивая безопасность и удобство транзакций.
Кроме того, мы акцентируем внимание на SEO-оптимизации с самого начала разработки. Это позволяет интернет-магазину занимать высокие позиции в поисковых системах, что увеличивает его видимость и привлекает целевую аудиторию. Наша команда также предлагает аналитику и поддержку, чтобы вы могли отслеживать эффективность и вносить изменения в стратегию.
С нами вы получите не просто сайт, а мощный инструмент для роста вашего бизнеса в онлайн-пространстве, который будет адаптироваться под изменения рынка и потребности клиентов.

Преимущества онлайн-присутствия
В современном мире наличие интернет-магазина стало неотъемлемой частью успешного бизнеса, особенно в сфере продажи одежды. Продуманный и функциональный сайт позволяет значительно увеличить охват аудитории. С помощью онлайн-присутствия вы можете привлекать клиентов не только из вашего региона, но и из других городов и стран, что открывает новые горизонты для роста продаж.
Кроме того, интернет-магазин обеспечивает круглосуточную доступность. Ваши клиенты могут совершать покупки в любое время, что особенно важно для занятых людей, у которых нет времени на посещение физических магазинов. Это создает удобство и повышает шансы на совершение покупки.
Не стоит забывать и о доверии. Качественный сайт с профессиональным дизайном и простым интерфейсом внушает доверие клиентам. Они с большей вероятностью выберут ваш магазин, если увидят, что вы инвестируете в свой бизнес и заботитесь о своем имидже. В итоге, разработка сайта интернет магазина одежды становится ключевым шагом для достижения успеха в конкурентной среде.

Маркетинговое исследование сайтов конкурентов
Создание интернет-магазина одежды требует глубокого понимания рынка и поведения целевой аудитории. Одним из ключевых этапов этого процесса является тщательное исследование сайтов конкурентов. Мы анализируем их стратегии, дизайн, функциональность и контент, чтобы выявить сильные и слабые стороны. Это позволяет нам не только избежать распространённых ошибок, но и использовать успешные практики в вашем проекте.
Изучая конкурентов, мы обращаем внимание на их подход к пользовательскому опыту, структуре каталогов, методам продвижения и взаимодействию с клиентами. Такой анализ помогает определить, какие элементы вызывают высокий интерес и конверсию, а также какие маркетинговые ходы работают наиболее эффективно. В результате, мы создаём уникальное предложение, которое выделяет ваш магазин на фоне остальных.
Наш опыт в digital-маркетинге более 15 лет позволяет нам не просто следовать трендам, но и предлагать креативные решения, которые приводят к высокой конверсии. Мы учитываем все аспекты SEO, чтобы ваш сайт не только привлекал внимание, но и занимал высокие позиции в поисковых системах. Таким образом, маркетинговое исследование конкурентов становится основой для успешного и прибыльного интернет-магазина.

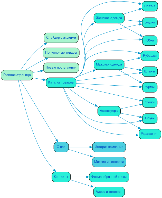
Разработка структуры сайта
Создание интернет-магазина одежды требует тщательной проработки структуры, которая станет основой удобства для пользователей и эффективности работы сайта. Логичное распределение разделов и категорий позволяет посетителям быстро находить нужные товары, что значительно повышает уровень юзабилити. Например, четкое выделение разделов для мужчин, женщин и детей, а также подкатегорий по типу одежды, помогает избежать путаницы и ускоряет процесс выбора.
Кроме того, хорошо организованная структура сайта положительно сказывается на SEO. Поисковые системы учитывают, насколько логично и удобно размещены страницы, что влияет на ранжирование. Правильная навигация и ясные пути к конверсии способствуют увеличению времени, проведенного пользователями на сайте, и, как следствие, повышению вероятности покупки.
Таким образом, продуманная архитектура интернет-магазина — не просто удобство для клиента, но и стратегический шаг для достижения высоких позиций в поисковой выдаче.

Разработка интерактивного прототипа сайта
Создание интерактивного прототипа сайта — важный этап на пути к успешному онлайн-магазину одежды. Прототип позволяет визуализировать концепцию, структуру и функционал, что помогает не только команде разработчиков, но и клиентам увидеть, как будет выглядеть конечный продукт.
На этапе прототипирования мы тестируем пользовательский путь, выявляя возможные узкие места и улучшая навигацию. Это критически важно для повышения конверсии: чем проще и интуитивнее будет путь клиента от входа на сайт до покупки, тем выше вероятность завершения сделки. Мы учитываем поведение пользователей и адаптируем интерфейс, чтобы он соответствовал их ожиданиям.
Кроме того, мы интегрируем требования SEO на ранних этапах разработки. Это позволяет избежать проблем с видимостью вашего магазина в поисковых системах, что является ключевым фактором для привлечения трафика. Наша команда с 15-летним опытом в digital-маркетинге применяет креативные решения, которые делают ваш проект уникальным и запоминающимся.
Таким образом, качественный прототип — основа для создания успешного интернет-магазина, который не только привлекает, но и удерживает клиентов.
Разработка яркого дизайна в соответствии с целями заказчика
Создание онлайн-платформы для торговли одеждой требует не только технической экспертизы, но и глубокого понимания потребностей целевой аудитории. Наша команда с более чем 20-летним опытом в интернет-дизайне знает, как превратить идеи заказчика в уникальный и запоминающийся визуальный опыт, который привлечет внимание и удержит пользователей.
Креативный подход к дизайну позволяет нам разработать интерфейс, который не просто красив, но и функционален. Мы понимаем, что каждый элемент — от цветовой палитры до шрифтов и изображений — должен работать на достижение бизнес-целей. Например, использование ярких акцентов на кнопках «Купить» и «Добавить в корзину» помогает направить внимание пользователя и повышает вероятность совершения покупки. Эмоциональная подача контента, основанная на актуальных трендах и предпочтениях целевой аудитории, создает атмосферу, которая способствует вовлечению и формирует лояльность к бренду.
Мы также применяем принципы юзабилити для оптимизации пользовательского пути. Четкая навигация и интуитивно понятный интерфейс помогают пользователям легко находить нужные товары, что повышает конверсию. Например, интеграция фильтров по стилю, размеру и цене позволяет быстро сузить выбор, что значительно увеличивает вероятность покупки.
Каждый проект для нас уникален. Мы внимательно слушаем заказчика, чтобы понять его видение и цели, и создаем дизайн, который отражает индивидуальность бренда. Наша задача — не просто создать сайт, а сделать его эффективным инструментом для достижения коммерческих целей, который будет работать на вас и вдохновлять ваших клиентов.
Несколько примеров наших проектов
Что вы получите при заказе сайта
При заказе корпоративного сайта в SDD Creative Studio вы получаете комплексный подход к созданию вашего онлайн-присутствия. Мы начинаем с глубокого анализа целевой аудитории, что позволяет нам точно понять потребности ваших клиентов и адаптировать сайт под их интересы. Это гарантирует, что ваш ресурс будет не просто красивым, но и эффективным инструментом для бизнеса.
Мы уделяем особое внимание структурированию контента, чтобы информация на сайте была доступной и легко воспринимаемой. Яркий дизайн, который мы создаем, не только привлекает внимание, но и способствует формированию положительного имиджа вашей компании. Используя Bootstrap 3, мы обеспечиваем мобильную адаптивность сайта, что позволяет пользователям комфортно взаимодействовать с ресурсом на любых устройствах.
Юзабилити является одним из ключевых аспектов нашей работы. Мы разрабатываем удобный функционал, который делает навигацию по сайту интуитивно понятной. Сайты, созданные на современных проверенных CMS, таких как CMS Битрикс, обладают высокой производительностью и надежностью, что обеспечивает бесперебойную работу вашего ресурса.
Кроме того, мы внедряем систему онлайн-консультаций, что позволяет вашим клиентам получать оперативные ответы на вопросы и повышает уровень сервиса. Мы также акцентируем внимание на SEO и маркетинге, что способствует высокой конверсии и привлечению новых клиентов.
После завершения проекта вы получите архив с сайтом, что позволит вам в любой момент обратиться к его исходным данным. С SDD Creative Studio ваш корпоративный сайт станет не только визитной карточкой, но и мощным инструментом для достижения бизнес-целей.

Технические особенности создания сайта
Создание интернет-магазина одежды требует глубокого понимания технических аспектов, которые обеспечивают не только функциональность, но и привлекательность ресурса. Важную роль в этом процессе играют анимации и динамика интерфейса. Правильно подобранные анимации делают взаимодействие пользователя с сайтом более интуитивным и увлекательным. Например, плавные переходы между страницами и анимация кнопок при наведении создают ощущение живого и отзывчивого интерфейса, что значительно повышает уровень удовлетворенности клиентов.
Не менее важным аспектом являются онлайн-обращения и формы обратной связи. Мы внедряем современные решения, позволяющие пользователям легко и быстро связываться с поддержкой или оставлять отзывы. Интеграция чатов и форм с возможностью загрузки изображений обеспечивает оперативное решение вопросов и улучшает взаимодействие с клиентами. Это также позволяет нам собирать ценную информацию о предпочтениях пользователей и адаптировать предложения под их нужды.
Загрузка данных – это еще один ключевой момент, на который стоит обратить внимание. Мы используем оптимизированные алгоритмы и технологии кэширования, что позволяет эффективно обрабатывать большие объемы информации, обеспечивая быструю загрузку страниц. Это критически важно для интернет-магазина, где скорость работы сайта напрямую влияет на конверсию и удержание клиентов.
При проектировании интерфейса мы уделяем особое внимание UI/UX решениям. Индивидуальный подход к каждому проекту позволяет создавать уникальные и удобные интерфейсы, которые отвечают требованиям целевой аудитории. Мы проводим детальные исследования, чтобы понять, какие элементы дизайна и навигации будут наиболее эффективными для конкретного бизнеса. Такой уровень реализации гарантирует, что каждый аспект сайта будет продуман до мелочей, создавая гармоничное и эффективное пользовательское взаимодействие.

Порядок разработки сайта в компании SDD Creative Studio
Разработка сайта интернет магазина одежды в компании SDD Creative Studio начинается с тщательного анализа потребностей клиента. Мы внимательно изучаем целевую аудиторию, конкурентное окружение и уникальные торговые предложения, чтобы создать проект, который будет максимально эффективным и востребованным.
После анализа мы заключаем договор, в котором четко прописываем все этапы работы, сроки и бюджет. Это позволяет нам обеспечить прозрачность и доверие на протяжении всего процесса разработки. Мы стремимся к системности в каждом шаге, чтобы гарантировать высокое качество конечного продукта.
Следующим этапом является проработка семантики. Мы создаем список ключевых слов и фраз, которые помогут вашему интернет-магазину занять высокие позиции в поисковых системах. Это важный шаг, который закладывает основу для дальнейшей работы.
Далее мы строим эффективную структуру сайта, учитывая удобство навигации и пользовательский опыт. Это позволяет потенциальным покупателям легко находить нужные товары и совершать покупки без лишних усилий.
На этапе разработки мы привлекаем опытных верстальщиков и программистов, которые обеспечивают высокое качество кода и адаптивность сайта для различных устройств. Современный дизайн, который мы предлагаем, не только привлекает внимание, но и соответствует последним трендам, создавая уникальный имидж вашего бренда.
После завершения разработки мы проводим тестирование, чтобы выявить и устранить возможные ошибки. На этом этапе также осуществляется оптимизация сайта для повышения его скорости и удобства использования. Наконец, мы запускаем проект, обеспечивая его стабильную работу и поддержку. Мы гарантируем надежность и высокие результаты, чтобы ваш интернет-магазин одежды стал успешным и прибыльным.
Ниже вы можете ознакомиться с картой проекта - наглядно показываем процесс разработки сайта и всех участников с нашей стороны.