Разработка сайта интернет-магазина: как создать эффективную интернет-систему для вашего бизнеса
Создание эффективного онлайн-магазина требует глубокого понимания не только технологий, но и специфики бизнеса. Наша студия предлагает комплексный подход к разработке платформы, которая будет не просто витриной, а полноценной системой для управления продажами и взаимодействия с клиентами.
Мы используем современные решения, такие как CMS и фреймворки, которые позволяют быстро разрабатывать и масштабировать проекты. Это обеспечивает высокую производительность и адаптивность под любые требования рынка. Интеграция с популярными платежными системами и службами доставки делает процесс покупки удобным и безопасным для пользователей.
Одной из ключевых особенностей нашего подхода является внимание к пользовательскому опыту. Мы проводим детальные исследования целевой аудитории, чтобы понять, какие функции и интерфейсы будут наиболее удобными. Это позволяет нам создавать интуитивно понятные интерфейсы, которые способствуют увеличению конверсии и удержанию клиентов.
Наша команда также акцентирует внимание на SEO-оптимизации с самого начала разработки. Это обеспечивает высокие позиции в поисковых системах и привлекает целевой трафик. Мы понимаем, что даже самый красивый сайт не принесет результатов, если его не найдут потенциальные покупатели.
С нами вы получите не просто сайт, а мощный инструмент для развития вашего бизнеса. Мы поддерживаем вас на всех этапах — от идеи до запуска и дальнейшей оптимизации. Наша цель — создать платформу, которая будет работать на вас и помогать достигать поставленных целей.

Преимущества онлайн-присутствия
В современном мире наличие интернет-магазина — не просто тренд, а необходимость для любого бизнеса. Продуманный и функциональный сайт позволяет значительно расширить аудиторию, так как пользователи из разных уголков страны и мира могут легко находить ваши товары и услуги, не выходя из дома. Это особенно актуально в условиях глобализации и увеличения конкуренции.
Кроме того, интернет-магазин обеспечивает круглосуточную доступность вашего бизнеса. Клиенты могут совершать покупки в любое время, что повышает вероятность продаж. Это особенно важно для тех, кто работает в сфере B2C, где удобство и скорость покупки играют ключевую роль в удовлетворении потребностей клиентов.
Наконец, наличие качественного сайта формирует доверие к вашему бренду. Профессионально оформленный интернет-магазин с удобным интерфейсом и безопасными методами оплаты способствует положительному имиджу компании. Клиенты охотнее покупают у тех, кто демонстрирует серьезный подход к своему делу. Таким образом, разработка сайта интернет магазина интернет системы становится важным шагом к успешному развитию вашего бизнеса.

Маркетинговое исследование сайтов конкурентов
Создание эффективного интернет-магазина начинается с глубокого анализа конкурентов. Мы изучаем, как работают ваши соперники в сети, какие стратегии они применяют и какие инструменты используют для привлечения клиентов. Это позволяет нам выявить сильные и слабые стороны их сайтов, а также понять, какие элементы дизайна и контента способствуют высокой конверсии.
Понимание конкурентной среды — ключ к успешному проекту. Мы анализируем не только визуальные аспекты, но и функциональность, юзабилити, а также маркетинговые подходы. Зная, что работает у других, мы можем адаптировать лучшие практики под ваши уникальные потребности, что значительно увеличивает шансы на успех вашего интернет-магазина.
Наш опыт в маркетинге более 15 лет позволяет нам применять креативные решения, которые не только привлекают внимание, но и конвертируют посетителей в покупателей. Мы учитываем все аспекты SEO, чтобы ваш проект был не только красивым, но и видимым в поисковых системах. Таким образом, анализ конкурентов становится основой для создания сайта, который отвечает актуальным требованиям рынка и приносит реальные результаты.

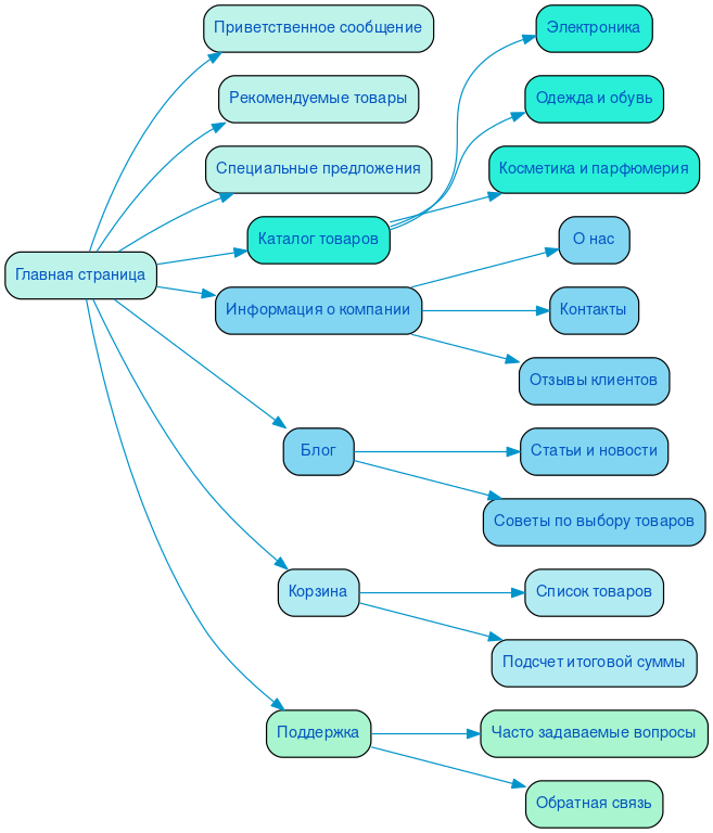
Разработка структуры сайта
Эффективная структура сайта для интернет-магазина — не просто набор страниц, а тщательно продуманная система, которая обеспечивает пользователю интуитивно понятный путь к покупке. Логика построения разделов и их взаимосвязь напрямую влияют на юзабилити: чем проще и понятнее навигация, тем выше вероятность, что посетитель останется на сайте и завершит покупку.
Каждый элемент сайта должен соответствовать пользовательским сценариям, учитывая, как потенциальные покупатели ищут и выбирают товары. Например, продуманные категории и фильтры помогают быстро находить нужные товары, что значительно повышает конверсию. Кроме того, структура сайта играет важную роль в SEO: правильно организованные разделы и внутренние ссылки улучшают индексацию страниц, что в свою очередь способствует повышению видимости в поисковых системах.
Таким образом, продуманная архитектура интернет-магазина не только улучшает пользовательский опыт, но и способствует росту продаж и привлечению новых клиентов.

Разработка интерактивного прототипа сайта
Создание интерактивного прототипа — важный этап в процессе проектирования эффективного веб-решения для вашего бизнеса. На этом этапе мы визуализируем структуру и функционал вашего будущего сайта, что позволяет наглядно увидеть, как будут взаимодействовать пользователи с интерфейсом. Такой подход помогает выявить узкие места и оптимизировать пользовательский путь еще до начала разработки.
Тестирование прототипа с реальными пользователями позволяет собрать ценные отзывы и внести коррективы на ранних стадиях. Это значительно повышает вероятность успешного завершения проекта и улучшает конверсию, ведь мы можем адаптировать интерфейс под реальные потребности целевой аудитории. Мы учитываем все аспекты, включая потребности SEO, чтобы ваш сайт не только выглядел привлекательно, но и занимал высокие позиции в поисковых системах.
С нашим 15-летним опытом в digital-маркетинге и веб-разработке мы гарантируем креативные и эффективные решения, которые помогут вашему бизнесу выделиться на фоне конкурентов. Интерактивные прототипы — не просто черновики, это мощный инструмент для достижения ваших целей и создания качественного продукта, который будет востребован на рынке.
Разработка яркого дизайна в соответствии с целями заказчика
В мире онлайн-торговли успешный дизайн — не просто визуальная привлекательность, а мощный инструмент, который помогает пользователю совершить нужное действие. Мы понимаем, что каждый проект уникален, и именно поэтому мы создаем индивидуальные решения, которые соответствуют целям наших клиентов. С более чем 20-летним опытом в интернет-дизайне, мы знаем, как сделать так, чтобы ваш сайт не только привлекал внимание, но и побуждал к действию.
Креативный подход к дизайну позволяет нам создавать яркие и запоминающиеся интерфейсы, которые выделяются на фоне конкурентов. Мы используем эмоциональную подачу, чтобы установить связь с пользователями. Например, при разработке визуальных элементов мы учитываем цвета, шрифты и изображения, которые вызывают положительные эмоции и способствуют формированию доверия. Это важно для создания комфортной атмосферы, в которой пользователь чувствует себя уверенно и готов к покупке.
Каждый элемент на сайте играет свою роль в процессе вовлечения. Мы разрабатываем интуитивно понятные навигационные системы, которые помогают пользователям легко находить нужные товары. Применение принципов UX-дизайна позволяет минимизировать количество шагов, необходимых для совершения покупки, что значительно увеличивает конверсию. Например, мы можем использовать яркие кнопки призыва к действию, которые выделяются на фоне остального контента, или внедрять анимации, которые направляют внимание пользователя к ключевым предложениям.
Таким образом, наш подход к дизайну — не просто создание красивого сайта, а разработка эффективной системы, которая помогает вашим клиентам легко и быстро совершать покупки, а вам — достигать бизнес-целей. Мы готовы воплотить в жизнь ваши идеи и создать уникальный продукт, который будет работать на вас.
Несколько примеров наших проектов
Что вы получите при заказе сайта
Заказывая корпоративный сайт в SDD Creative Studio, вы получаете комплексный подход, который начинается с глубокого анализа целевой аудитории. Мы исследуем потребности и предпочтения ваших клиентов, что позволяет нам создать сайт, который будет действительно эффективным и востребованным.
Структурирование контента — один из ключевых этапов нашей работы. Мы организуем информацию так, чтобы пользователи могли легко находить нужные данные, что повышает юзабилити и способствует высокой конверсии. Каждый элемент вашего сайта будет продуман и логично размещён.
Яркий дизайн, который мы создаем, не только привлекает внимание, но и соответствует вашему бренду. Мы используем современные технологии, такие как Bootstrap 3, чтобы обеспечить мобильный адаптив. Ваш сайт будет выглядеть прекрасно на любых устройствах, что крайне важно в условиях растущей мобильности пользователей.
Мы предлагаем удобный функционал, который упрощает взаимодействие с клиентами. Внедрение системы онлайн-консультаций позволяет вашим посетителям быстро получать ответы на вопросы и улучшает их опыт взаимодействия с вашим бизнесом.
Наша команда работает с современными проверенными CMS, включая систему управления сайтом "Битрикс - малый бизнес". Это гарантирует вам стабильность, безопасность и простоту в управлении контентом.
Мы также не забываем о SEO и маркетинге. Наши эксперты оптимизируют сайт для поисковых систем, что поможет вам привлечь больше посетителей и увеличить продажи. В результате, вы получаете не просто сайт, а мощный инструмент для достижения бизнес-целей.
Кроме того, мы предоставляем архив с сайтом, что позволяет вам в любой момент вернуться к предыдущим версиям и изменениям. С SDD Creative Studio вы получаете не только качественный продукт, но и надежного партнера для роста вашего бизнеса.

Технические особенности создания сайта
Создание интернет-магазина требует глубокого понимания технических аспектов веб-разработки, чтобы обеспечить высокую производительность и удобство для пользователей. Важным элементом является анимация и динамика интерфейса. Правильно реализованные анимации не только делают взаимодействие с сайтом более увлекательным, но и помогают пользователям лучше ориентироваться в контенте. Мы уделяем особое внимание плавности переходов и отзывчивости элементов, что создает приятное впечатление и способствует увеличению конверсий.
Ключевым аспектом является интеграция онлайн-обращений и форм обратной связи. Мы разрабатываем интуитивно понятные и простые в использовании формы, которые позволяют клиентам быстро и легко связываться с вами. Это не только повышает уровень доверия, но и способствует созданию положительного имиджа компании. Используя современные технологии, мы обеспечиваем надежную обработку данных и защиту личной информации пользователей.
Загрузка данных — еще один критически важный момент. Оптимизация скорости загрузки страниц напрямую влияет на пользовательский опыт. Мы применяем передовые методы кэширования и минимизации ресурсов, что позволяет значительно сократить время ожидания. В результате, ваши клиенты могут быстро находить нужные товары и совершать покупки без задержек.
Наконец, мы акцентируем внимание на UI/UX решениях, которые учитывают потребности вашей целевой аудитории. Индивидуальный подход к каждому проекту позволяет нам создавать уникальные интерфейсы, которые не только красивы, но и функциональны. Мы стремимся к тому, чтобы каждый элемент дизайна был продуман до мелочей, что обеспечивает гармоничное сочетание эстетики и удобства использования.

Порядок разработки сайта в компании SDD Creative Studio
В компании SDD Creative Studio мы понимаем, что успешная разработка сайта интернет магазина интернет системы начинается с тщательного анализа потребностей клиента. На этом этапе мы детально изучаем бизнес-модель, целевую аудиторию и конкурентную среду, чтобы предложить наиболее эффективные решения. Каждый проект начинается с подписания договора, который фиксирует все условия сотрудничества и гарантирует прозрачность на каждом этапе работы.
Следующим шагом является проработка семантики. Мы собираем ключевые запросы, которые помогут вашему интернет-магазину занять высокие позиции в поисковых системах. На основе полученных данных мы строим эффективную структуру сайта, которая обеспечивает удобную навигацию и максимальную конверсию. Наша команда опытных верстальщиков и программистов работает в тесном сотрудничестве, чтобы реализовать все задуманное в коде, соблюдая современные стандарты и лучшие практики.
Мы придаем большое значение дизайну. Современный и интуитивно понятный интерфейс формирует положительный имидж вашего бренда и способствует удержанию клиентов. После завершения разработки сайт проходит тщательное тестирование, чтобы выявить и устранить возможные ошибки. Мы проверяем функциональность, скорость загрузки и адаптивность для различных устройств.
На финальном этапе мы проводим оптимизацию проекта для достижения максимальной производительности и запускаем сайт в работу. Мы уверены в надежности нашего подхода и стремимся к тому, чтобы каждый клиент оставался доволен результатом. Прозрачность, системность и надежность — вот наши главные принципы в процессе разработки. С SDD Creative Studio ваш интернет-магазин станет успешным и конкурентоспособным на рынке.
Ниже вы можете ознакомиться с картой проекта - наглядно показываем процесс разработки сайта и всех участников с нашей стороны.