Разработка сайта для информационного интернет-ресурса: ключевые шаги к успеху в цифровом мире
Создание информационного веб-ресурса требует глубокого понимания потребностей целевой аудитории и четкого планирования структуры контента. В нашей студии мы акцентируем внимание на разработке сайтов, которые не только информируют, но и вовлекают пользователей. Мы начинаем с анализа рынка и конкурентов, чтобы выявить уникальные преимущества вашего бизнеса и отразить их в дизайне и функционале сайта.
Используя современные технологии, мы обеспечиваем высокую производительность и безопасность ваших веб-ресурсов. Применение адаптивного дизайна позволяет вашему сайту корректно отображаться на любых устройствах, что особенно важно в условиях растущей мобильности пользователей. Мы также внедряем SEO-оптимизацию на этапе разработки, что способствует лучшему ранжированию в поисковых системах и увеличивает видимость вашего контента.
Наша команда уделяет особое внимание удобству навигации и пользовательскому опыту. Мы создаем интуитивно понятные интерфейсы, которые упрощают поиск информации и делают взаимодействие с сайтом приятным. Каждый элемент дизайна продуман с точки зрения функциональности и эстетики, что позволяет пользователям легко находить нужные им сведения.
Мы понимаем, что каждый проект уникален, и подходим к каждому клиенту индивидуально. Наша цель — создать сайт, который будет не только красивым, но и эффективным инструментом для достижения бизнес-целей. Мы работаем в тесном сотрудничестве с клиентами на всех этапах разработки, обеспечивая прозрачность процесса и высокое качество конечного продукта.

Преимущества онлайн-присутствия
В современном мире наличие информационного интернет-сайта стало неотъемлемой частью успешного бизнеса. Первое и самое важное преимущество — значительно увеличенный охват аудитории. Сайт позволяет представлять ваши товары или услуги не только локально, но и на международном уровне, что открывает новые горизонты для привлечения клиентов.
Кроме того, доступность информации 24/7 делает ваш бизнес более привлекательным для потенциальных клиентов. Люди могут ознакомиться с вашими предложениями в любое время, что способствует быстрому принятию решения о покупке. Это особенно важно в условиях высокой конкуренции, когда каждая деталь может сыграть решающую роль.
Наконец, продуманный и функциональный сайт формирует доверие к вашему бизнесу. Современные пользователи ожидают видеть профессиональный и удобный интерфейс, который демонстрирует вашу компетентность и серьезный подход к делу. Такой сайт становится не только витриной вашего бизнеса, но и инструментом для укрепления репутации. Поэтому разработка сайта информационного интернет сайта является важным шагом для достижения успеха в цифровом пространстве.

Маркетинговое исследование сайтов конкурентов
Создание эффективного информационного сайта требует глубокого понимания рынка и конкурентной среды. Мы проводим всесторонний анализ сайтов ваших конкурентов, чтобы выявить их сильные и слабые стороны. Это позволяет нам определить, какие стратегии работают лучше всего, а какие области нуждаются в улучшении. Мы изучаем не только дизайн и функциональность, но и контент, SEO-позиции, пользовательский опыт и маркетинговые подходы.
Зачем это нужно вам? Понимание конкурентной среды помогает не просто следовать трендам, а задавать их. Мы стремимся к тому, чтобы ваш проект выделялся на фоне других, привлекая целевую аудиторию и обеспечивая высокую конверсию. С учетом нашего 15-летнего опыта в маркетинге, мы разрабатываем креативные решения, которые отвечают на потребности рынка и пользователей.
Анализ конкурентов — не просто сбор данных, а стратегический инструмент, который влияет на каждый аспект вашего будущего сайта. Мы используем полученные инсайты для создания уникального контента и оптимизации структуры сайта, что в конечном итоге способствует достижению ваших бизнес-целей и повышению видимости в поисковых системах.

Разработка структуры сайта
Эффективная структура веб-ресурса — ключевой элемент, определяющий его успешность и удобство для пользователей. Правильное распределение разделов и логика навигации позволяют посетителям быстро находить нужную информацию, что напрямую влияет на их удовлетворенность и желание вернуться. Упрощение пользовательских сценариев, таких как поиск товаров или услуги, способствует повышению конверсии и снижению показателя отказов.
Кроме того, хорошо продуманная структура сайта имеет значительное влияние на SEO. Поисковые системы учитывают иерархию контента и наличие внутренних ссылок при ранжировании страниц. Чем более логично организованы разделы, тем легче поисковым ботам индексировать сайт, что увеличивает шансы на высокие позиции в результатах поиска. В итоге, грамотно выстроенная структура становится основой для успешного взаимодействия пользователя с ресурсом и его видимости в интернете.

Разработка интерактивного прототипа сайта
Создание интерактивного прототипа — важный этап в процессе проектирования веб-ресурса, который позволяет визуализировать структуру и функционал сайта еще до его разработки. Прототип служит основой для тестирования пользовательского пути, что дает возможность выявить узкие места и улучшить навигацию. На этом этапе мы можем проанализировать, как пользователи взаимодействуют с контентом, и внести необходимые изменения для повышения удобства и эффективности использования сайта.
Визуализация концепции помогает клиентам лучше понять, как будет выглядеть финальный продукт. Мы учитываем потребности SEO на этапе проектирования, чтобы обеспечить высокие позиции в поисковых системах с самого начала. Это позволяет не только привлечь трафик, но и повысить конверсию, что является ключевым фактором успеха любого интернет-ресурса.
С учетом 15-летнего опыта нашей компании в сфере цифрового маркетинга и веб-разработки, мы применяем креативные подходы и современные технологии, чтобы создать не просто сайт, а эффективный инструмент для бизнеса. Каждый проект — уникальная история, и мы стремимся сделать ее максимально успешной и результативной.
Разработка яркого дизайна в соответствии с целями заказчика
В современном цифровом мире уникальный и запоминающийся дизайн играет ключевую роль в успешном взаимодействии с пользователями. Наша команда с более чем 20-летним опытом в интернет-дизайне создает визуальные решения, которые не просто привлекают внимание, но и направляют пользователей к нужным действиям. Мы понимаем, что каждый проект уникален, и поэтому разрабатываем индивидуальные концепции, которые отражают цели и ценности наших клиентов.
Креативный подход к дизайну позволяет нам создавать не просто красивые, но и функциональные интерфейсы. Мы используем элементы, которые вовлекают пользователей: яркие кнопки с призывами к действию, интуитивно понятные навигации и эмоциональные визуальные образы. Например, в одном из наших проектов мы использовали анимацию при прокрутке, что создало эффект погружения и удерживало внимание посетителей, что в свою очередь увеличивало конверсию на 30%.
Эмоциональная подача информации — еще один важный аспект нашего дизайна. Мы применяем цветовые палитры, которые вызывают нужные ассоциации, и шрифты, создающие определенное настроение. Это помогает пользователю не только воспринимать информацию, но и чувствовать связь с брендом. В одном из случаев мы разработали сайт для некоммерческой организации, где теплые тона и дружелюбные иллюстрации помогли создать атмосферу доверия и поддержки, что способствовало росту пожертвований.
Мы уверены, что каждый элемент дизайна должен работать на достижение бизнес-целей. Именно поэтому мы тщательно анализируем целевую аудиторию и ее поведение, чтобы создать максимально эффективные решения. Позвольте нам помочь вам преобразовать ваши идеи в яркий и функциональный интернет-ресурс, который будет не только привлекать, но и удерживать пользователей, направляя их к желаемым действиям.
Несколько примеров наших проектов
Что вы получите при заказе сайта
Заказывая корпоративный сайт в SDD Creative Studio, вы получаете комплексное решение, которое полностью соответствует потребностям вашего бизнеса. Мы начинаем с тщательного анализа целевой аудитории, что позволяет нам создать сайт, который будет действительно интересен вашим клиентам и поможет вам выделиться на фоне конкурентов.
Наш подход к структурированию контента гарантирует, что информация будет представлена логично и удобно. Мы разрабатываем яркий дизайн, который привлечет внимание и создаст положительное первое впечатление. Используя современные технологии, такие как Bootstrap 3, мы обеспечиваем мобильную адаптивность, что позволяет вашему сайту отлично выглядеть и функционировать на любых устройствах.
Мы уделяем особое внимание юзабилити, создавая удобный функционал, который обеспечит простоту навигации и комфортное взаимодействие пользователей с вашим сайтом. Вы сможете управлять содержимым с помощью современных проверенных CMS, таких как система "Битрикс - стандарт", что значительно упростит обновление информации.
Интеграция системы онлайн-консультаций позволит вашим клиентам быстро получать ответы на вопросы, что повысит уровень сервиса и доверия к вашему бренду. Мы также внедряем эффективные SEO и маркетинговые стратегии, что приведет к высокой конверсии и увеличению числа клиентов.
Кроме того, мы предоставляем архив с сайтом, чтобы вы всегда могли иметь доступ к предыдущим версиям и данным. Мы уверены, что сотрудничество с SDD Creative Studio станет важным шагом к успеху вашего бизнеса в цифровом пространстве.

Технические особенности создания сайта
Создание веб-ресурса, ориентированного на предоставление информации, требует тщательного внимания к техническим особенностям и нюансам. Важно учитывать, что современный пользователь ожидает не только качественного контента, но и интерактивного взаимодействия с сайтом. Анимации и динамика играют ключевую роль в создании привлекательного интерфейса. Они не просто украшают страницы, но и направляют пользователя, подчеркивая важные элементы и улучшая общее восприятие. Мы уделяем особое внимание плавности переходов и отзывчивости анимаций, чтобы обеспечить безупречный пользовательский опыт.
Онлайн-обращения и формы обратной связи являются важными инструментами для взаимодействия с аудиторией. Мы разрабатываем интуитивно понятные и функциональные формы, которые позволяют пользователям легко оставлять свои запросы и комментарии. Каждая форма проходит тестирование на удобство и доступность, чтобы гарантировать, что ни один потенциальный клиент не останется без ответа. Мы также интегрируем современные решения для обработки данных, чтобы обеспечить быструю и надежную связь с пользователями.
Загрузка данных — еще один важный аспект, который мы учитываем при создании сайта. Мы применяем оптимизированные подходы к работе с базами данных и контентом, чтобы обеспечить быструю загрузку страниц и минимальное время ожидания. Это критически важно для удержания пользователей и улучшения позиций в поисковых системах.
Наконец, мы акцентируем внимание на UI/UX решениях, создавая интерфейсы, которые не только выглядят привлекательно, но и интуитивно понятны. Индивидуальный подход к каждому проекту позволяет нам учитывать уникальные требования и предпочтения клиента, что в конечном итоге приводит к созданию высококачественного продукта, который отвечает всем современным стандартам и ожиданиям пользователей.

Порядок разработки сайта в компании SDD Creative Studio
В SDD Creative Studio мы придерживаемся четкого и прозрачного порядка разработки сайта информационного интернет сайта, что позволяет нам гарантировать высокое качество и надежность на каждом этапе. Начинаем с анализа потребностей клиента, где мы внимательно изучаем бизнес-цели и целевую аудиторию, чтобы понять, какие функции и элементы сайта будут наиболее эффективными. Это позволяет нам создать стратегию, соответствующую вашим ожиданиям.
После этого мы заключаем договор, который четко определяет все условия сотрудничества, включая сроки и бюджет. Это обеспечивает полное понимание взаимных обязательств и исключает возможные недоразумения в процессе работы. Далее мы приступаем к проработке семантики, где исследуем ключевые слова и фразы, чтобы создать контент, который будет не только информативным, но и оптимизированным для поисковых систем.
Построение эффективной структуры сайта — следующий шаг, который включает в себя создание логичной навигации и удобного интерфейса. Наши опытные верстальщики и программисты работают в тесном сотрудничестве, чтобы реализовать технические решения, которые обеспечивают стабильную работу и высокую скорость загрузки страниц. Мы также уделяем внимание современному дизайну, который отражает уникальность вашего бренда и создает положительное первое впечатление на пользователей.
На этапе тестирования мы проверяем все функциональные элементы сайта, устраняем возможные ошибки и оптимизируем производительность. После успешного завершения тестирования мы запускаем проект, обеспечивая его бесперебойную работу. В SDD Creative Studio мы уверены, что системный подход и прозрачность на каждом этапе разработки — залог успешного и долгосрочного сотрудничества с нашими клиентами.
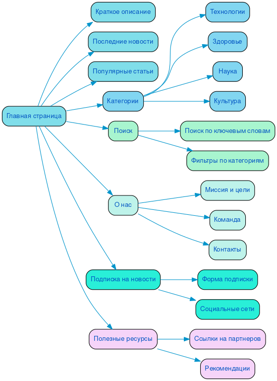
Ниже вы можете ознакомиться с картой проекта - наглядно показываем процесс разработки сайта и всех участников с нашей стороны.