Разработка сайта города: как создать уникальное цифровое пространство для жителей и туристов
Создание веб-ресурса для муниципалитета требует особого подхода, учитывающего уникальные потребности местного сообщества и его жителей. Мы понимаем, что такой проект должен не только представлять информацию, но и служить платформой для взаимодействия граждан с властями, а также поддерживать развитие местного бизнеса.
В нашей студии мы применяем современные технологии, чтобы обеспечить высокую производительность и доступность сайта для всех пользователей. Используем адаптивный дизайн, который гарантирует удобный доступ с любых устройств — от смартфонов до настольных компьютеров. Это особенно важно, учитывая растущую популярность мобильного интернета.
Одной из ключевых особенностей нашего подхода является интеграция с системами управления городскими услугами. Мы разрабатываем функционал, который позволяет гражданам легко получать информацию о государственных услугах, записываться на прием, оставлять отзывы и участвовать в опросах. Это способствует повышению прозрачности и доверия к местным властям.
Кроме того, мы уделяем внимание SEO-оптимизации, чтобы сайт был легко доступен в поисковых системах. Это важно для привлечения внимания к местным событиям, инициативам и бизнесу. Мы также учитываем особенности локального контекста, чтобы контент был актуален и полезен для жителей.
Наша команда имеет богатый опыт в разработке подобных проектов, что позволяет нам предлагать решения, которые не только удовлетворяют текущие потребности, но и имеют потенциал для масштабирования и адаптации в будущем. Мы стремимся создать ресурс, который станет неотъемлемой частью жизни города, способствуя его развитию и улучшая качество жизни его жителей.

Преимущества онлайн-присутствия
В современном мире наличие качественного веб-сайта — не просто необходимость, а важный шаг для успешного развития бизнеса. Продуманный и функциональный сайт позволяет значительно увеличить охват вашей аудитории. По статистике, более 80% пользователей ищут информацию о товарах и услугах в интернете, и если у вас нет онлайн-присутствия, вы рискуете упустить множество потенциальных клиентов.
Кроме того, доступность информации о вашем бизнесе в любое время суток становится ключевым фактором для привлечения клиентов. Сайт позволяет пользователям ознакомиться с вашими предложениями, ценами и контактами, не дожидаясь рабочего времени. Это создает удобство и повышает вероятность того, что клиент выберет именно вашу компанию.
Наконец, наличие качественного сайта способствует формированию доверия к вашему бренду. Профессионально оформленный ресурс с актуальной информацией и отзывами клиентов создает положительный имидж и уверенность в том, что вы — надежный партнер. Таким образом, разработка сайта города является важным шагом для достижения успеха в бизнесе и укрепления позиций на рынке.

Маркетинговое исследование сайтов конкурентов
При создании веб-ресурса для города важным этапом является анализ интернет-присутствия конкурентов. Этот процесс включает в себя изучение их сайтов, функционала, контента, а также маркетинговых стратегий. Мы внимательно оцениваем, как конкуренты привлекают и удерживают посетителей, какие каналы продвижения используют и как организована их работа с клиентами.
Зачем это нужно? Понимание сильных и слабых сторон конкурентов позволяет нам выработать уникальное предложение для вашего проекта. Мы настраиваемся на креативный подход, чтобы выделить ваш сайт среди аналогичных ресурсов, а также разрабатываем стратегии, которые обеспечат высокую конверсию. С учетом нашего 15-летнего опыта в маркетинге, мы знаем, как превратить посетителей в клиентов.
Кроме того, анализ сайтов конкурентов помогает учесть требования поисковых систем, что критично для SEO. Мы выявляем ключевые слова, которые работают в вашей нише, и интегрируем их в контент, чтобы повысить видимость вашего сайта. Такой комплексный подход обеспечивает успешное развитие вашего проекта и достижение поставленных бизнес-целей.

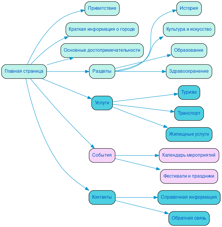
Разработка структуры сайта
Создание веб-ресурса для муниципалитета требует особого внимания к структуре. Эффективная организация разделов и логика навигации определяют, насколько удобно пользователю находить нужную информацию. Четкая и интуитивно понятная структура позволяет избежать путаницы, что существенно повышает юзабилити сайта. Пользовательские сценарии должны быть проработаны так, чтобы каждый посетитель мог легко достичь своей цели — будь то поиск информации о местных услугах, событиях или контактных данных.
Кроме того, продуманная структура непосредственно влияет на SEO. Правильная иерархия страниц и использование ключевых слов в заголовках и подзаголовках способствуют лучшему индексу сайта поисковыми системами. Это, в свою очередь, увеличивает видимость ресурса в поисковых результатах, что приводит к росту трафика и, как следствие, повышению конверсии. Инвестируя время в создание логичной структуры, вы закладываете основу для успешного онлайн-представительства вашего города.

Разработка интерактивного прототипа сайта
Создание интерактивного прототипа сайта — ключевой этап в процессе проектирования, который позволяет визуализировать концепцию и структуру будущего ресурса. На этом этапе мы фокусируемся на пользовательском пути, что позволяет нам тестировать различные сценарии взаимодействия и выявлять узкие места еще до начала разработки.
Используя наш 15-летний опыт, мы создаем прототипы, которые не только выглядят привлекательно, но и эффективно решают задачи пользователей. Это позволяет нам учитывать потребности SEO с самого начала, оптимизируя структуру и контент для поисковых систем. Такой подход значительно повышает шансы на успешное продвижение сайта в будущем.
Интерактивные прототипы позволяют клиентам и пользователям наглядно оценить функциональность и дизайн, что способствует более глубокому пониманию конечного продукта. Это, в свою очередь, ведет к повышению конверсии, так как мы можем внести необходимые изменения до запуска сайта, основываясь на реальных отзывах и тестировании. Креативный подход и внимание к деталям на этапе прототипирования — залог успешного завершения проекта и удовлетворенности наших клиентов.
Разработка яркого дизайна в соответствии с целями заказчика
Создание уникального цифрового пространства для города — не просто задача, а настоящее искусство, требующее глубокого понимания целей клиента и потребностей пользователей. Наша команда с более чем 20-летним опытом в интернет-дизайне знает, как превратить идеи в яркие визуальные решения, которые не только привлекают внимание, но и вовлекают пользователей в активное взаимодействие.
Каждый проект для нас — возможность создать индивидуальный стиль, который отражает характер и культуру города. Мы разрабатываем дизайн, который вызывает эмоции и создает связь с пользователем. Например, использование ярких цветовых палитр и уникальных графических элементов помогает выделить важные акценты и направить внимание на ключевые действия, такие как регистрация на мероприятие или подписка на новости.
Креативный подход к дизайну позволяет не только украсить сайт, но и сделать его функциональным. Мы применяем принципы UX/UI, чтобы каждый элемент интерфейса работал на достижение бизнес-целей клиента. Например, интуитивно понятная навигация и четкие призывы к действию способствуют повышению конверсии, а адаптивный дизайн обеспечивает удобство использования на любых устройствах.
Эмоциональная подача контента также играет ключевую роль. Мы создаем истории, которые резонируют с пользователями, будь то через визуальные элементы, текст или интерактивные компоненты. Это помогает не только удерживать внимание, но и побуждать к действию — будь то участие в жизни города или посещение культурных мероприятий.
В результате, наш подход к дизайну формирует не просто сайт, а живую платформу для общения и взаимодействия, способствующую развитию городской идентичности и повышению вовлеченности жителей и гостей. Мы создаем не только визуально привлекательные решения, но и эффективные инструменты для достижения ваших целей.
Несколько примеров наших проектов
Что вы получите при заказе сайта
Заказывая корпоративный сайт в SDD Creative Studio, вы получаете не просто веб-страницу, а мощный инструмент для достижения бизнес-целей. Мы начинаем с тщательного анализа целевой аудитории, что позволяет нам понять потребности ваших клиентов и предложить им наиболее релевантные решения.
Структурирование контента — ключевой этап, который обеспечивает легкость восприятия информации. Мы создаем четкую навигацию, чтобы пользователи могли быстро находить нужные разделы. Яркий дизайн, разработанный с учетом современных трендов, сделает ваш сайт привлекательным и запоминающимся. Мы используем Bootstrap 3 для создания адаптивных интерфейсов, что гарантирует корректное отображение на любых устройствах — от смартфонов до десктопов.
Мы уделяем особое внимание юзабилити, обеспечивая удобный функционал, который позволит вашим клиентам легко взаимодействовать с сайтом. Использование современных проверенных CMS, включая CMS Битрикс, обеспечивает надежность и простоту в управлении контентом. Внедрение системы онлайн-консультаций позволит вашим клиентам получать ответы на вопросы в реальном времени, что значительно повышает уровень обслуживания.
Для достижения высоких результатов мы интегрируем SEO и маркетинг-стратегии, что способствует увеличению видимости вашего сайта в поисковых системах и, как следствие, высокой конверсии. Мы также предоставляем архив с сайтом, что позволяет вам сохранять исторические данные и отслеживать изменения в контенте.
В SDD Creative Studio мы заботимся о каждом этапе разработки, чтобы ваш корпоративный сайт не только соответствовал современным стандартам, но и приносил ощутимую пользу вашему бизнесу.

Технические особенности создания сайта
Создание веб-платформы для представления города требует особого внимания к техническим аспектам, которые обеспечивают не только визуальную привлекательность, но и функциональность. Одним из ключевых элементов является использование анимаций и динамических эффектов. Они помогают сделать интерфейс более интерактивным и привлекательным для пользователей, создавая ощущение живого и активного пространства. Это особенно важно для городских порталов, где пользователи ищут информацию о событиях, достопримечательностях и услугах.
Не менее важным аспектом является интеграция онлайн-обращений и форм обратной связи. Эти инструменты позволяют жителям и гостям города легко взаимодействовать с администрацией, оставлять отзывы или задавать вопросы. Мы уделяем особое внимание удобству заполнения форм, обеспечивая их простоту и доступность, чтобы каждый пользователь мог без труда донести свою мысль или запрос.
Еще одной важной составляющей является оптимизация загрузки данных. Городской сайт должен быть способен обрабатывать большие объемы информации, такие как карты, расписания мероприятий и базы данных учреждений. Мы применяем современные технологии кэширования и оптимизации изображений, что позволяет значительно сократить время загрузки страниц и улучшить пользовательский опыт.
Наконец, UI/UX решения играют критическую роль в создании интуитивно понятного интерфейса. Мы разрабатываем адаптивные дизайны, которые обеспечивают комфортный доступ с различных устройств, от мобильных телефонов до настольных компьютеров. Индивидуальный подход к каждому проекту позволяет учитывать уникальные потребности и особенности города, что в конечном итоге приводит к созданию эффективного и привлекательного веб-ресурса.

Порядок разработки сайта в компании SDD Creative Studio
В SDD Creative Studio мы понимаем, что создание сайта города — сложный и многоэтапный процесс, требующий тщательной проработки и внимания к деталям. Мы начинаем с анализа потребностей клиента, чтобы понять его цели и задачи, а также учесть особенности целевой аудитории. На этом этапе мы собираем информацию о том, какие функции и возможности должен иметь сайт, чтобы максимально удовлетворить запросы пользователей.
После согласования всех деталей мы приступаем к работе по договору, который четко фиксирует все этапы проекта, сроки и обязательства сторон. Это обеспечивает прозрачность и уверенность в том, что мы движемся в правильном направлении. Далее мы занимаемся проработкой семантики, выбирая ключевые слова и фразы, которые помогут пользователям найти сайт в поисковых системах, а также соответствуют тематике и целям проекта.
Следующий шаг — построение эффективной структуры сайта. Мы разрабатываем логичную навигацию, которая облегчает пользователям поиск информации. Команда опытных верстальщиков и программистов SDD Creative Studio создает качественный код и адаптивный дизайн, что позволяет сайту корректно отображаться на различных устройствах.
Современный дизайн — не только эстетика, но и функциональность. Мы уделяем внимание каждому элементу интерфейса, чтобы сделать его интуитивно понятным. После завершения разработки мы проводим тестирование, выявляя и устраняя возможные ошибки. На завершающем этапе происходит оптимизация сайта для поисковых систем и его запуск. Мы гарантируем надежность и высокое качество на всех этапах, что делает сотрудничество с нами комфортным и эффективным.
Ниже вы можете ознакомиться с картой проекта - наглядно показываем процесс разработки сайта и всех участников с нашей стороны.