Разработка сайта журнала: как создать уникальную платформу для ваших читателей и привлечь новую аудиторию
Создание платформы для публикации контента требует особого подхода, учитывающего специфику медиа. Мы понимаем, что успешный ресурс должен быть не только красивым, но и функциональным. Наша команда использует современные технологии, такие как CMS, которые позволяют легко управлять контентом, а также обеспечивают высокую скорость загрузки страниц и адаптивность под различные устройства.
Одной из ключевых особенностей нашего подхода является внимание к пользовательскому опыту. Мы разрабатываем интуитивно понятные интерфейсы, которые позволяют читателям быстро находить интересующую их информацию. Структура сайта продумывается таким образом, чтобы обеспечить логичное и удобное взаимодействие, что способствует увеличению времени, проведенного на платформе.
Мы также акцентируем внимание на SEO-оптимизации с самого начала разработки. Это позволяет обеспечить высокие позиции в поисковых системах и привлекать целевую аудиторию. Использование метатегов, структурированных данных и оптимизированных изображений — всё это помогает повысить видимость ресурса в интернете.
Кроме того, мы предлагаем интеграцию с социальными сетями и другими платформами для упрощения распространения контента. Это открывает новые возможности для взаимодействия с читателями и увеличивает охват аудитории. Наша команда всегда в курсе последних трендов и технологий, что позволяет нам предлагать актуальные решения для ваших задач.
Сотрудничая с нами, вы получаете не просто сайт, а мощный инструмент для коммуникации с вашей аудиторией. Мы стремимся создать продукт, который будет отвечать вашим целям и ожиданиям, обеспечивая долгосрочный успех вашего медиа-проекта.

Преимущества онлайн-присутствия
В современном мире наличие онлайн-присутствия стало необходимостью для любого бизнеса, включая журналы. Продуманный и функциональный сайт позволяет значительно увеличить охват аудитории, привлекая читателей не только из вашего региона, но и из других стран. Это особенно актуально для журналов, которые могут делиться уникальным контентом, интересным широкой аудитории.
Кроме того, доступность информации играет ключевую роль в привлечении и удержании читателей. Сайт позволяет вашим пользователям легко находить нужные материалы, читать статьи и получать актуальные новости в любое время, что значительно повышает их вовлеченность и лояльность к вашему изданию. В отличие от печатной версии, онлайн-журнал может обновляться в реальном времени, что делает его более актуальным и привлекательным для читателей.
Наконец, наличие качественного сайта способствует формированию доверия к вашему бренду. Профессионально оформленный ресурс с удобной навигацией и актуальным контентом создает положительное впечатление и укрепляет репутацию вашего издания. Все эти факторы подчеркивают важность разработки сайта журнала для успешного ведения бизнеса в цифровую эпоху.

Маркетинговое исследование сайтов конкурентов
Создание онлайн-платформы для журнала требует глубокого понимания текущих трендов и предпочтений целевой аудитории. Важным этапом этого процесса является анализ веб-сайтов конкурентов. Мы исследуем их структуру, контент, пользовательский интерфейс и маркетинговые стратегии, чтобы выявить сильные и слабые стороны. Это позволяет нам не только избежать ошибок, но и использовать успешные практики в вашем проекте.
Зачем это нужно? Понимание конкурентной среды помогает нам определить уникальные предложения для вашего журнала, выделяясь на фоне других. Мы анализируем, какие элементы дизайна и контента привлекают внимание пользователей, а также какие стратегии приводят к высокой конверсии. Это знание позволяет создавать более эффективные решения, которые соответствуют потребностям вашей аудитории.
Наш подход основан на практическом опыте в маркетинге, который насчитывает более 15 лет. Мы ориентированы на результат, учитывая требования SEO, чтобы ваш сайт не только привлекал посетителей, но и превращал их в постоянных читателей. В итоге, глубокий анализ конкурентов становится основой для успешного и креативного проекта, который будет отвечать современным требованиям рынка.

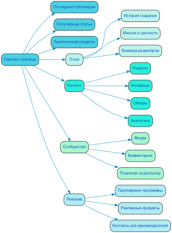
Разработка структуры сайта
Создание онлайн-издания требует тщательного подхода к структуре сайта, поскольку именно она определяет, насколько удобно пользователям взаимодействовать с контентом. Продуманная логика разделов позволяет читателям легко находить интересующие их материалы, что увеличивает время пребывания на сайте и снижает показатель отказов.
Эффективная структура также влияет на SEO: правильно организованные разделы и страницы помогают поисковым системам лучше индексировать контент, что способствует повышению видимости сайта в результатах поиска. Использование четких категорий и тегов облегчает навигацию и улучшает пользовательский опыт.
Учитывая различные пользовательские сценарии, важно предусмотреть пути, по которым посетители могут двигаться по сайту, от ознакомления с последними новостями до подписки на рассылку. Это не только повышает конверсию, но и формирует лояльность аудитории, делая ваш ресурс более привлекательным и удобным для пользователей.

Разработка интерактивного прототипа сайта
Создание интерактивного прототипа сайта — ключевой этап в процессе его формирования, который позволяет визуализировать структуру и функциональность ресурса еще до его разработки. На этом этапе мы тщательно прорабатываем пользовательский путь, чтобы обеспечить интуитивно понятную навигацию и максимальное удобство для посетителей. Это не только улучшает пользовательский опыт, но и способствует повышению конверсии, так как пользователи быстрее находят нужную информацию.
В нашем подходе мы учитываем потребности SEO, что позволяет заранее интегрировать оптимизацию в структуру сайта. Это значительно упрощает дальнейшую работу по продвижению и помогает достигать высоких позиций в поисковых системах. Креативные решения, которые мы внедряем в прототип, делают сайт не только функциональным, но и привлекательным для целевой аудитории.
С 15-летним опытом в digital-маркетинге мы знаем, как важно тестировать прототипы на реальных пользователях. Это позволяет выявить возможные проблемы и внести необходимые коррективы до запуска проекта, что в итоге приводит к более качественному и успешному продукту. Интерактивный прототип — основа, на которой строится успешный сайт, способный эффективно решать задачи бизнеса.
Разработка яркого дизайна в соответствии с целями заказчика
В современном мире, где информация доступна в один клик, важность визуального восприятия становится ключевым фактором успеха. Мы создаем уникальные решения, которые не просто привлекают внимание, но и вовлекают пользователей, заставляя их взаимодействовать с контентом. Наша команда, обладая более чем 20-летним опытом в интернет-дизайне, понимает, что каждый проект требует индивидуального подхода, который отражает цели и ценности заказчика.
Креативный дизайн – это не просто красивые картинки. Это продуманный визуальный язык, который помогает пользователю легко ориентироваться и совершать нужные действия. Мы используем цветовые решения, шрифты и графику, чтобы вызвать определенные эмоции и создать атмосферу, соответствующую тематике проекта. Например, для журналов о культуре и искусстве мы можем использовать насыщенные цвета и художественные элементы, которые подчеркивают креативность и оригинальность контента.
Важно, чтобы каждый элемент дизайна работал на повышение конверсии. Мы проектируем интерфейсы так, чтобы пользователи интуитивно понимали, как взаимодействовать с контентом. Эффективные кнопки призыва к действию, удобные навигационные меню и адаптивные макеты делают процесс чтения и взаимодействия с журналом максимально комфортным. Например, мы можем интегрировать интерактивные элементы, такие как опросы или комментарии, что способствует активному вовлечению аудитории и формирует сообщество вокруг контента.
Каждый проект для нас – это возможность создать нечто уникальное, что будет резонировать с целевой аудиторией. Мы стремимся к тому, чтобы каждый сайт стал не просто платформой для информации, а настоящим инструментом для общения и взаимодействия, который вдохновляет и мотивирует пользователей действовать.
Несколько примеров наших проектов
Что вы получите при заказе сайта
Заказывая корпоративный сайт в SDD Creative Studio, вы получаете не просто онлайн-представительство, а мощный инструмент для развития вашего бизнеса. Мы начинаем с глубокого анализа целевой аудитории, что позволяет нам создать сайт, который действительно отвечает потребностям ваших клиентов.
Структурирование контента — еще один ключевой этап нашего процесса. Мы организуем информацию так, чтобы пользователи легко находили нужные разделы, а вы могли эффективно донести свои предложения. Таким образом, ваш сайт будет не только информативным, но и удобным в навигации.
Яркий дизайн — не просто эстетика. Мы создаем визуальные решения, которые выделят вас на фоне конкурентов и запомнятся вашим клиентам. Каждая деталь продумана с учётом юзабилити, чтобы взаимодействие с сайтом было интуитивно понятным и приятным.
Мы обеспечиваем мобильный адаптив, что позволяет вашему сайту выглядеть великолепно на любых устройствах. С применением Bootstrap 3 мы создаем адаптивные интерфейсы, которые легко подстраиваются под разные экраны, обеспечивая комфортный доступ к информации в любое время и в любом месте.
Используя современные проверенные CMS, включая систему управления сайтом "Битрикс - малый бизнес", мы гарантируем вам удобный функционал и простоту в управлении контентом. Вы сможете самостоятельно обновлять информацию, не прибегая к помощи технических специалистов.
Система онлайн-консультаций поможет вам наладить прямой контакт с клиентами, увеличивая уровень доверия и, как следствие, конверсию. Мы также внедряем SEO и маркетинг-стратегии, которые обеспечивают высокую видимость вашего сайта в поисковых системах.
В результате, вы получаете не только сайт, но и архив с сайтом, который позволит вам отслеживать изменения и анализировать эффективность. С SDD Creative Studio ваш корпоративный сайт станет надежным инструментом для достижения бизнес-целей.

Технические особенности создания сайта
Создание веб-платформы для публикации материалов требует особого внимания к техническим аспектам, которые обеспечивают не только функциональность, но и привлекательность интерфейса. Анимации и динамика играют ключевую роль в удержании внимания пользователей. Мы внедряем современные технологии, такие как CSS и JavaScript, для создания плавных переходов и эффектов, которые делают взаимодействие с контентом более увлекательным и интуитивно понятным.
Онлайн обращения и формы обратной связи являются важными инструментами для взаимодействия с аудиторией. Мы разрабатываем удобные и адаптивные формы, которые позволяют пользователям легко оставлять комментарии, задавать вопросы или подписываться на обновления. Наши решения обеспечивают высокий уровень безопасности и защиты данных, что особенно важно в условиях современного интернета.
Загрузка данных — еще один ключевой аспект, который мы учитываем при создании веб-ресурсов. Мы применяем технологии, которые обеспечивают быструю и эффективную загрузку контента, включая оптимизацию изображений и использование кэширования. Это позволяет пользователям получать доступ к материалам без задержек, что значительно повышает удовлетворенность от использования платформы.
При проектировании интерфейсов мы уделяем особое внимание UI/UX решениям. Наша команда проводит глубокий анализ целевой аудитории и разрабатывает индивидуальные макеты, которые соответствуют ожиданиям пользователей. Мы стремимся к тому, чтобы каждый элемент интерфейса был не только эстетически привлекательным, но и функциональным, что позволяет обеспечить легкость навигации и комфортное взаимодействие с контентом.
Таким образом, наш подход к созданию веб-ресурсов для публикации материалов основан на высоком уровне реализации, внимании к деталям и индивидуальном подходе к каждому проекту.

Порядок разработки сайта в компании SDD Creative Studio
Разработка сайта журнала в компании SDD Creative Studio начинается с тщательного анализа потребностей клиента. Мы внимательно изучаем вашу целевую аудиторию, определяем ключевые цели проекта и собираем все необходимые требования. Это позволяет нам создать четкое представление о том, каким должен быть конечный продукт.
После этого мы переходим к работе по договору, где фиксируем все согласованные условия и сроки. Это важный этап, который обеспечивает прозрачность и защищает интересы обеих сторон. Мы понимаем, что доверие и открытость являются основой успешного сотрудничества.
На следующем этапе мы прорабатываем семантику, что включает в себя исследование ключевых слов и фраз, которые помогут вашему сайту занять высокие позиции в поисковых системах. Это позволяет нам создать контент, который будет не только интересным, но и оптимизированным для SEO.
Построение эффективной структуры сайта – важный шаг, который обеспечивает удобство навигации и доступность информации. Мы разрабатываем интуитивно понятные меню и разделы, чтобы пользователи могли легко находить нужные материалы.
Команда опытных верстальщиков и программистов SDD Creative Studio создает сайт, который будет работать без сбоев и выглядеть привлекательно. Мы используем современные технологии и подходы к дизайну, чтобы сделать ваш сайт уникальным и запоминающимся.
Тестирование – завершающий этап перед запуском проекта. Мы проверяем все функции сайта, устраняем возможные ошибки и оптимизируем производительность. После успешного тестирования мы запускаем проект, обеспечивая надежность и стабильность работы вашего сайта.
С SDD Creative Studio вы можете быть уверены в системности и качестве на каждом этапе разработки. Мы стремимся к тому, чтобы ваш сайт журнала стал успешным инструментом для достижения ваших бизнес-целей.
Ниже вы можете ознакомиться с картой проекта - наглядно показываем процесс разработки сайта и всех участников с нашей стороны.