Разработка сайта для доставки суши: как привлечь клиентов и увеличить продажи?
Создание веб-ресурса для службы доставки японской кухни требует глубокого понимания специфики бизнеса и потребностей целевой аудитории. Мы учитываем, что пользователи ищут не только вкусные блюда, но и удобство в оформлении заказа, быструю навигацию и визуальную привлекательность. Каждый элемент сайта должен способствовать созданию положительного пользовательского опыта.
Наш подход основан на интеграции современных технологий, таких как адаптивный дизайн, который обеспечивает корректное отображение на всех устройствах. Это особенно важно для мобильных пользователей, которые составляют значительную часть аудитории. Мы используем передовые инструменты для оптимизации загрузки страниц, чтобы клиенты могли быстро и без задержек оформлять заказы.
Одной из ключевых особенностей нашего процесса является создание уникального визуального контента. Мы работаем с профессиональными фотографами и дизайнерами, чтобы подчеркнуть эстетику блюд и атмосферу заведения. Это помогает не только привлечь внимание, но и вызвать желание попробовать предлагаемые блюда.
Кроме того, мы внедряем системы управления контентом, которые позволяют клиентам легко обновлять меню, добавлять специальные предложения и управлять акциями. Это делает сайт динамичным и актуальным, что важно для успешного ведения бизнеса в сфере доставки.
Наша команда также акцентирует внимание на SEO-оптимизации, чтобы сайт был виден в поисковых системах. Мы знаем, как привлечь целевую аудиторию и помочь вашему бизнесу выделиться на фоне конкурентов. Подходя к каждому проекту с индивидуальностью, мы создаем не просто сайт, а эффективный инструмент для роста вашего бизнеса.

Преимущества онлайн-присутствия
В современном мире наличие качественного сайта — не просто необходимость, а ключевой элемент успешного бизнеса. Особенно это актуально для ресторанов и служб доставки, таких как доставка суши. Продуманный и функциональный сайт позволяет значительно увеличить охват аудитории, так как потенциальные клиенты могут найти ваш бизнес через поисковые системы и социальные сети. Чем больше людей узнает о ваших услугах, тем выше вероятность увеличения заказов.
Кроме того, сайт обеспечивает доступность информации о меню, ценах и специальных предложениях в любое время суток. Клиенты могут ознакомиться с вашим предложением, не выходя из дома, что делает процесс выбора более удобным. Это особенно важно для доставки суши, где скорость и удобство являются ключевыми факторами для потребителей.
Наконец, наличие профессионально разработанного сайта формирует доверие к вашему бизнесу. Современный и удобный интерфейс создает положительное впечатление о компании и подчеркивает её надежность. Информация о вашем бизнесе, отзывы клиентов и возможность онлайн-заказа делают ваш сервис более привлекательным. Разработка сайта доставка суши — важный шаг к успеху в конкурентной среде.

Маркетинговое исследование сайтов конкурентов
Анализ сайтов конкурентов в сфере доставки суши — ключевой этап, который позволяет глубже понять рынок и выявить лучшие практики. Мы исследуем не только дизайн и функционал сайтов, но и стратегию контента, пользовательский опыт, а также методы продвижения, которые используют ваши соперники. Это помогает нам определить, какие элементы работают эффективно, а какие требуют доработки.
Цель такого анализа — создать уникальный и высококонверсионный проект, который будет выделяться на фоне конкурентов. Мы учитываем все аспекты, начиная от креативного подхода к дизайну и заканчивая оптимизацией под поисковые системы. Опыт нашей команды в маркетинге, который превышает 15 лет, позволяет нам предлагать решения, основанные на реальных данных и потребностях целевой аудитории.
В результате мы получаем не просто сайт, а мощный инструмент для привлечения клиентов, который отвечает всем современным требованиям. Мы уверены, что качественный анализ конкурентов — залог успешного старта вашего бизнеса в сфере доставки суши и его дальнейшего роста на рынке.

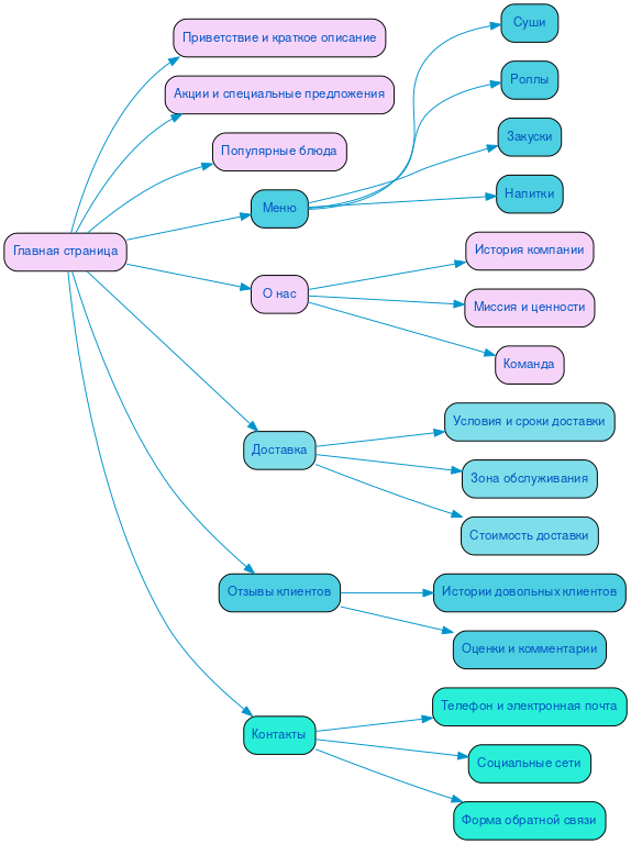
Разработка структуры сайта
Создание сайта для сервиса доставки суши требует особого внимания к структуре. Правильная организация разделов позволяет пользователям быстро находить нужную информацию, что значительно повышает уровень удобства. Например, логично сгруппировать меню, акции и контактные данные, чтобы посетитель мог легко перемещаться по сайту и совершать заказы.
Эффективная структура напрямую влияет на юзабилити: чем проще интерфейс, тем выше вероятность, что пользователь завершит покупку. При этом важно учитывать пользовательские сценарии — от выбора блюда до оформления заказа. Каждая страница должна вести пользователя к следующему шагу, минимизируя количество кликов.
Не менее важен и аспект SEO. Хорошо продуманная навигация и логика построения разделов помогают поисковым системам индексировать сайт, что в свою очередь способствует повышению видимости в результатах поиска. Таким образом, структура сайта становится основой его успеха и эффективности.

Разработка интерактивного прототипа сайта
Создание интерактивного прототипа сайта – это важный этап, который позволяет визуализировать структуру и функциональность вашего проекта. Наша команда с 15-летним опытом в digital-маркетинге понимает, что на этом этапе закладываются основы успешного пользовательского опыта. Прототип помогает не только увидеть, как будет выглядеть финальный продукт, но и протестировать пользовательский путь, выявляя возможные узкие места еще до начала разработки.
Тестирование прототипа с реальными пользователями позволяет нам получить ценную обратную связь и внести необходимые коррективы. Это значительно снижает риски и повышает конверсию, так как мы можем адаптировать интерфейс под реальные потребности целевой аудитории. Учитывая важность SEO, мы также интегрируем оптимизацию на этапе прототипирования, что способствует лучшему ранжированию сайта в поисковых системах.
Креативный подход к созданию прототипа помогает нам выделить ваш проект среди конкурентов, делая его уникальным и запоминающимся. Мы уверены, что качественный прототип – это залог успешного запуска и дальнейшего роста вашего бизнеса в сфере онлайн-доставки.
Разработка яркого дизайна в соответствии с целями заказчика
В современном мире, где визуальное восприятие играет ключевую роль, создание уникального и запоминающегося дизайна для бизнеса в сфере доставки японской кухни становится основным приоритетом. Наша команда с более чем 20-летним опытом в интернет-дизайне понимает, что каждый проект требует индивидуального подхода, который отражает цели и ценности заказчика.
Мы фокусируемся на креативных решениях, которые способствуют вовлечению пользователей. Яркие и аппетитные визуальные элементы, такие как фотографии блюд, анимации и интерактивные элементы, создают атмосферу, способствующую желанию сделать заказ. Например, использование параллакса при прокрутке страницы позволяет пользователю погрузиться в мир японской кухни, что усиливает его эмоциональную связь с продуктом.
Каждый элемент дизайна продуман с точки зрения конверсии. Мы применяем принципы поведенческой психологии, чтобы направить внимание пользователя на ключевые действия: кнопки заказа, специальные предложения и акции. Использование контрастных цветов и четкой типографики помогает выделить важные элементы, а грамотная навигация обеспечивает легкость в поиске информации.
Кроме того, мы учитываем мобильные устройства, создавая адаптивные решения, которые гарантируют удобство взаимодействия на любых экранах. Это позволяет пользователям быстро и без усилий совершать заказы, что значительно увеличивает конверсию.
Вместе с вами мы создадим не просто сайт, а целый опыт, который будет вызывать положительные эмоции и способствовать росту вашего бизнеса. Давайте сделаем вашу идею реальностью, используя креативный дизайн, который действительно работает.
Несколько примеров наших проектов
Что вы получите при заказе сайта
Заказывая корпоративный сайт в SDD Creative Studio, вы получаете не просто веб-страницу, а мощный инструмент для развития вашего бизнеса. Мы начинаем с глубокого анализа целевой аудитории, что позволяет нам понять потребности ваших клиентов и создать сайт, который будет максимально эффективным в привлечении и удержании посетителей.
Структурирование контента — ключевой этап в нашем процессе. Мы организуем информацию так, чтобы пользователи могли легко находить нужные данные, а вы могли акцентировать внимание на важных аспектах вашего бизнеса. Это способствует повышению юзабилити и улучшению общего восприятия сайта.
Яркий дизайн, который мы создаем, отражает индивидуальность вашей компании и привлекает внимание. Мы используем современные подходы, включая Bootstrap 3, чтобы обеспечить мобильную адаптивность вашего сайта. Это значит, что ваши клиенты смогут комфортно взаимодействовать с вашим ресурсом на любых устройствах, что особенно важно в современном мире.
Мы внедряем удобный функционал, включая систему онлайн-консультаций, что позволяет вашим клиентам получать ответы на вопросы в реальном времени. Это не только улучшает клиентский опыт, но и способствует высокой конверсии, превращая посетителей в покупателей.
Сайты, которые мы разрабатываем, основаны на современных и проверенных CMS, включая CMS Битрикс. Это обеспечивает стабильность и безопасность вашего ресурса, а также возможность легкого управления контентом. Мы также заботимся о SEO и маркетинге, что помогает вашему сайту занимать высокие позиции в поисковых системах.
В качестве дополнительной услуги мы предоставляем архив с сайтом, что гарантирует вам сохранность всех данных и возможность быстрого восстановления в случае необходимости. Заказывая корпоративный сайт в SDD Creative Studio, вы делаете шаг к успешному развитию вашего бизнеса в цифровом пространстве.

Технические особенности создания сайта
Создание веб-ресурса для бизнеса, связанного с доставкой суши, требует особого внимания к техническим аспектам. Важнейшим элементом является реализация анимаций и динамических эффектов, которые делают взаимодействие пользователя с сайтом более увлекательным. Использование плавных переходов и эффектов при наведении на элементы интерфейса не только привлекает внимание, но и помогает пользователю лучше ориентироваться в навигации.
Не менее важным аспектом является интеграция онлайн-обращений и форм обратной связи. Мы уделяем особое внимание созданию интуитивно понятных форм, которые позволяют клиентам легко оставлять свои пожелания и заказы. Это включает в себя адаптивный дизайн, который обеспечивает удобство использования на всех устройствах, а также мгновенную обработку запросов, что значительно повышает уровень клиентского сервиса.
Загрузка данных также играет ключевую роль в создании эффективного веб-ресурса. Мы используем современные технологии, такие как AJAX, для обеспечения быстрой и безотказной загрузки информации. Это позволяет пользователям в реальном времени просматривать меню, актуальные предложения и акции, что, в свою очередь, способствует увеличению конверсии.
Особое внимание мы уделяем решениям в области UI/UX. Каждый элемент интерфейса разрабатывается с учетом потребностей целевой аудитории, что позволяет создать уникальный и запоминающийся опыт взаимодействия. Индивидуальный подход к каждому проекту позволяет нам учитывать специфику бизнеса и создавать решения, которые не только соответствуют современным стандартам, но и превосходят ожидания клиентов.

Порядок разработки сайта в компании SDD Creative Studio
Разработка сайта доставка суши в компании SDD Creative Studio начинается с тщательного анализа потребностей клиента. Мы проводим детальные интервью и опросы, чтобы понять, какие функции и особенности будут наиболее важны для вашего бизнеса. Это позволяет нам создать уникальное предложение, соответствующее вашим ожиданиям.
После этого мы заключаем договор, в котором четко прописываем все этапы работы, сроки и бюджет. Прозрачность на этом этапе играет ключевую роль, так как мы уверены, что доверие между нами и клиентом — основа успешного проекта.
Следующий этап — проработка семантики. Мы анализируем ключевые слова и фразы, которые помогут вашему сайту занять высокие позиции в поисковых системах. Это важный шаг, который закладывает основу для эффективного продвижения вашего бизнеса.
Затем мы строим структуру сайта, ориентируясь на удобство навигации и потребности пользователей. Правильная структура позволяет посетителям легко находить нужную информацию и повышает конверсию.
Наши опытные верстальщики и программисты работают над созданием сайта с учетом современных технологий и стандартов. Мы используем адаптивный дизайн, чтобы ваш сайт выглядел отлично на любых устройствах. Каждый элемент разрабатывается с акцентом на функциональность и эстетику.
После завершения разработки мы проводим тщательное тестирование. Это позволяет выявить и устранить возможные ошибки, обеспечивая надежность и стабильность работы сайта. На этапе оптимизации мы настраиваем скорость загрузки и производительность, что критически важно для удержания пользователей.
Наконец, после всех проверок и доработок мы запускаем проект. Мы уверены, что благодаря системному подходу и вниманию к деталям, ваш сайт станет эффективным инструментом для привлечения клиентов и увеличения продаж.
Ниже вы можете ознакомиться с картой проекта - наглядно показываем процесс разработки сайта и всех участников с нашей стороны.