Разработка сайта для завода: как цифровые технологии трансформируют промышленный бизнес
Создание веб-решений для промышленных предприятий требует глубокого понимания специфики их работы и потребностей. Мы учитываем особенности производственного процесса, чтобы обеспечить эффективное взаимодействие с клиентами и партнерами. Наша команда разрабатывает интерфейсы, которые упрощают навигацию и делают информацию доступной, что особенно важно для сложных производств.
Важной составляющей нашего подхода является интеграция современных технологий. Мы используем системы управления контентом, которые позволяют легко обновлять информацию о продукции и услугах. Это дает возможность оперативно реагировать на изменения в рыночной среде и поддерживать актуальность данных. Мы также внедряем инструменты для автоматизации процессов, что помогает снизить затраты и повысить эффективность работы.
Не менее значимым аспектом является адаптивность сайтов. Учитывая, что многие сотрудники заводов используют мобильные устройства для доступа к информации, мы создаем решения, которые корректно отображаются на любых экранах. Это обеспечивает удобство и доступность данных в любое время и в любом месте.
Мы понимаем, что каждый клиент уникален, поэтому разрабатываем индивидуальные решения, которые полностью соответствуют специфике бизнеса. Наша команда проводит тщательный анализ и консультации, чтобы выявить ключевые потребности и предложить оптимальные решения. Это позволяет нам создавать сайты, которые не только привлекают внимание, но и реально способствуют росту бизнеса.
Сотрудничая с нами, вы получаете не просто веб-страницу, а мощный инструмент для развития вашего предприятия, который будет работать на вас и адаптироваться к изменениям в будущем.

Преимущества онлайн-присутствия
В современном мире наличие качественного веб-сайта — не просто необходимость, а важный инструмент для успешного ведения бизнеса. Особенно для заводов и производственных компаний, которые стремятся укрепить свои позиции на рынке. Продуманный и функциональный сайт обеспечивает доступ к информации о продукции и услугах 24/7, что значительно увеличивает охват аудитории. Потенциальные клиенты могут изучить ваши предложения в любое время, что способствует росту числа заявок и заказов.
Кроме того, онлайн-присутствие создает доверие к вашему бренду. Современные пользователи ожидают, что компании будут иметь профессионально оформленные сайты с актуальной информацией. Наличие такого ресурса позволяет вам продемонстрировать свою экспертизу, показать примеры выполненных проектов и отзывы клиентов, что в свою очередь формирует положительный имидж и повышает лояльность.
Не стоит забывать и о возможности оптимизации маркетинговых стратегий. С помощью аналитики вы сможете отслеживать поведение пользователей, выявлять их потребности и адаптировать предложения под целевую аудиторию. Все эти аспекты делают разработку сайта для завода важным шагом к успешному развитию вашего бизнеса.

Маркетинговое исследование сайтов конкурентов
В современном бизнесе наличие эффективного веб-ресурса — ключевой фактор успеха. При создании сайта для производственной компании мы начинаем с глубокого анализа интернет-присутствия ваших конкурентов. Этот процесс включает в себя изучение их сайтов, контента, пользовательского опыта, а также стратегий продвижения и взаимодействия с клиентами.
Зачем это нужно? Прежде всего, понимание сильных и слабых сторон конкурентов позволяет выявить уникальные возможности для вашего проекта. Мы анализируем, какие элементы дизайна и функционала работают лучше всего, какие подходы к контенту приводят к высокой конверсии, и как оптимизация под поисковые системы может улучшить видимость вашего сайта. Это помогает нам создать не просто сайт, а мощный инструмент для привлечения клиентов и увеличения продаж.
С нашим 15-летним опытом в маркетинге мы ориентируемся на практические решения, которые обеспечивают креативный подход и высокую конверсию. Мы разрабатываем стратегию, учитывая все потребности вашего бизнеса и особенности рынка, чтобы ваш сайт стал не только красивым, но и эффективным в достижении поставленных целей.

Разработка структуры сайта
Создание веб-ресурса для производственного предприятия требует особого внимания к структуре сайта. Продуманная и логичная организация разделов позволяет пользователям быстро находить необходимую информацию, что напрямую влияет на общий опыт взаимодействия с ресурсом.
Четкая навигация и интуитивно понятные пользовательские сценарии способствуют повышению юзабилити. Когда посетители легко ориентируются на сайте, они с большей вероятностью выполняют целевые действия, будь то запрос коммерческого предложения или подписка на новости. Это, в свою очередь, увеличивает конверсию и способствует росту бизнеса.
Кроме того, структура сайта имеет значительное влияние на SEO. Правильно организованные разделы и страницы с логичными URL способствуют лучшему индексированию поисковыми системами, что повышает видимость ресурса в выдаче. Таким образом, продуманная архитектура сайта становится залогом успешного онлайн-присутствия производственного предприятия.

Разработка интерактивного прототипа сайта
Создание интерактивного прототипа сайта — ключевой этап, который позволяет визуализировать идеи и концепции, прежде чем перейти к разработке финального продукта. Прототип служит основой для тестирования пользовательского пути, что помогает выявить возможные проблемы и оптимизировать взаимодействие с сайтом. На этом этапе мы учитываем все потребности пользователей, что значительно повышает шансы на успешную конверсию.
Наша команда с 15-летним опытом в digital-маркетинге использует современные инструменты для создания прототипов, которые не только отражают функциональные возможности, но и учитывают требования SEO. Это позволяет заранее продумать структуру сайта и его контент, что в дальнейшем способствует лучшему ранжированию в поисковых системах.
Креативный подход к разработке прототипа помогает нам находить уникальные решения, которые выделяют ваш проект на фоне конкурентов. Мы проводим тестирование с реальными пользователями, чтобы убедиться, что каждый элемент интерфейса работает на достижение ваших бизнес-целей. Таким образом, создание интерактивного прототипа — не просто шаг на пути к сайту, а стратегический инструмент для достижения максимального результата.
Разработка яркого дизайна в соответствии с целями заказчика
Создание веб-решений для производственных компаний требует глубокого понимания их уникальных целей и задач. Мы не просто проектируем сайт — мы разрабатываем креативную платформу, которая отражает индивидуальность вашего бизнеса и помогает пользователям легко находить нужную информацию. Наша команда с более чем 20-летним опытом в интернет-дизайне знает, как превратить сложные производственные процессы в понятные и привлекательные визуальные истории.
Яркий и современный дизайн — не только эстетика, но и мощный инструмент для вовлечения аудитории. Мы анализируем вашу целевую группу, чтобы создать интерфейс, который будет интуитивно понятен и удобен для навигации. Например, использование динамичных элементов, таких как анимации и интерактивные графики, позволяет не просто удерживать внимание пользователя, но и направлять его к ключевым действиям — будь то заполнение формы, запрос на обратный звонок или покупка услуги.
Каждый проект начинается с глубокого погружения в специфику вашего производства и понимания, какие эмоции вы хотите вызвать у своих клиентов. Это может быть доверие, уверенность или вдохновение. Мы используем цветовые решения, шрифты и изображения, которые подчеркивают уникальность вашего бренда и создают эмоциональную связь с пользователями. Например, для одного из наших клиентов в сфере машиностроения мы разработали сайт с яркими визуальными элементами, которые подчеркивали инновационный подход компании. Это не только повысило вовлеченность, но и увеличило конверсию на 30%.
Мы уверены, что каждый элемент дизайна должен работать на результат. Каждый клик должен вести к действию, а каждая страница — к цели. С нами ваш сайт станет не просто витриной, а мощным инструментом для достижения бизнес-результатов.
Несколько примеров наших проектов
Что вы получите при заказе сайта
При заказе корпоративного сайта в SDD Creative Studio вы получаете комплексный подход, который начинается с глубокого анализа целевой аудитории. Мы изучаем потребности и поведение ваших клиентов, чтобы создать сайт, который будет не просто красивым, а действительно эффективным инструментом для вашего бизнеса.
Мы уделяем особое внимание структурированию контента, чтобы каждый элемент сайта работал на вашу цель. Яркий дизайн, созданный с учетом ваших предпочтений и корпоративного стиля, привлечет внимание и оставит положительное впечатление. Используя Bootstrap 3, мы гарантируем, что ваш сайт будет не только эстетически привлекательным, но и адаптивным для всех типов устройств, что важно в современном мире.
Удобный функционал и высокое юзабилити — ключевые факторы, которые мы учитываем при создании вашего сайта. Мы применяем современные и проверенные системы управления контентом, такие как "Битрикс - стандарт", что обеспечивает простоту в обновлении информации и управление сайтом без лишних усилий с вашей стороны.
Для повышения взаимодействия с клиентами мы интегрируем систему онлайн-консультаций, что позволяет оперативно решать вопросы и улучшать клиентский сервис. Кроме того, мы фокусируемся на SEO и маркетинге, чтобы ваш сайт не только привлекал посетителей, но и обеспечивал высокую конверсию, превращая их в клиентов.
С нами вы получаете не просто сайт, а мощный инструмент для развития вашего бизнеса. Мы также предоставляем архив с сайтом, что позволяет вам всегда иметь доступ к предыдущим версиям и изменениям. Делайте шаг к успеху с SDD Creative Studio!

Технические особенности создания сайта
Создание веб-платформы для производственного предприятия требует особого внимания к техническим аспектам, которые обеспечивают не только функциональность, но и удобство для пользователей. Важным элементом является реализация анимаций и динамических элементов, которые делают взаимодействие с сайтом более живым и привлекательным. Использование современных технологий, таких как CSS и JavaScript, позволяет создавать плавные переходы и эффектные визуальные элементы, которые подчеркивают уникальность вашего бизнеса.
Онлайн обращения и формы обратной связи играют ключевую роль в установлении коммуникации с клиентами. Мы внедряем адаптивные формы, которые легко заполняются на любых устройствах, что значительно увеличивает вероятность получения откликов. Наши решения включают интеграцию с CRM-системами и автоматизацию обработки запросов, что позволяет эффективно управлять взаимодействием с клиентами и повышает уровень сервиса.
Загрузка данных — еще один важный аспект, который мы учитываем при создании веб-платформы. Мы оптимизируем процесс загрузки, чтобы пользователи могли быстро получать необходимую информацию. Использование современных технологий кэширования и оптимизация изображений позволяют значительно сократить время загрузки страниц, что положительно сказывается на пользовательском опыте и SEO-позициях.
UI/UX решения являются основой нашего подхода к веб-разработке. Мы создаем индивидуальные интерфейсы, которые соответствуют специфике вашего бизнеса и потребностям целевой аудитории. Внимание к деталям, продуманная навигация и интуитивно понятные элементы управления делают использование сайта комфортным и эффективным. Наша команда стремится к созданию не просто веб-платформы, а полноценного инструмента, который будет способствовать росту вашего бизнеса и улучшению взаимодействия с клиентами.

Порядок разработки сайта в компании SDD Creative Studio
В SDD Creative Studio мы понимаем, что разработка сайта для завода — сложный и многогранный процесс, требующий тщательного подхода на каждом этапе. Начинаем мы с анализа потребностей клиента, где детально изучаем бизнес-модель, целевую аудиторию и уникальные предложения вашего завода. Это позволяет нам создать основу для эффективного проекта.
Следующий шаг — работа по договору, где мы фиксируем все ключевые моменты и сроки, чтобы обеспечить прозрачность и надежность на каждом этапе. После этого переходим к проработке семантики, определяя ключевые слова и фразы, которые помогут вашему сайту занять высокие позиции в поисковых системах.
Построение эффективной структуры сайта — следующий этап, который включает в себя создание логичной навигации и распределение контента, что облегчает пользователям поиск необходимой информации. Наша команда состоит из опытных верстальщиков и программистов, которые обеспечивают качественную реализацию всех задумок, гарантируя высокую скорость загрузки и адаптивность сайта.
Современный дизайн — не только привлечение внимания, но и создание удобного пользовательского интерфейса. Мы разрабатываем визуальное оформление, которое соответствует вашим корпоративным стандартам и привлекает целевую аудиторию. После завершения разработки мы проводим тестирование, чтобы выявить и устранить возможные ошибки, а также проверить функциональность всех элементов.
На этапе оптимизации мы улучшаем производительность сайта, чтобы он работал быстро и эффективно. Наконец, мы запускаем проект, предоставляя вам качественный продукт, полностью готовый к работе. В SDD Creative Studio мы гарантируем системный подход, прозрачность и надежность на каждом этапе разработки сайта для завода.
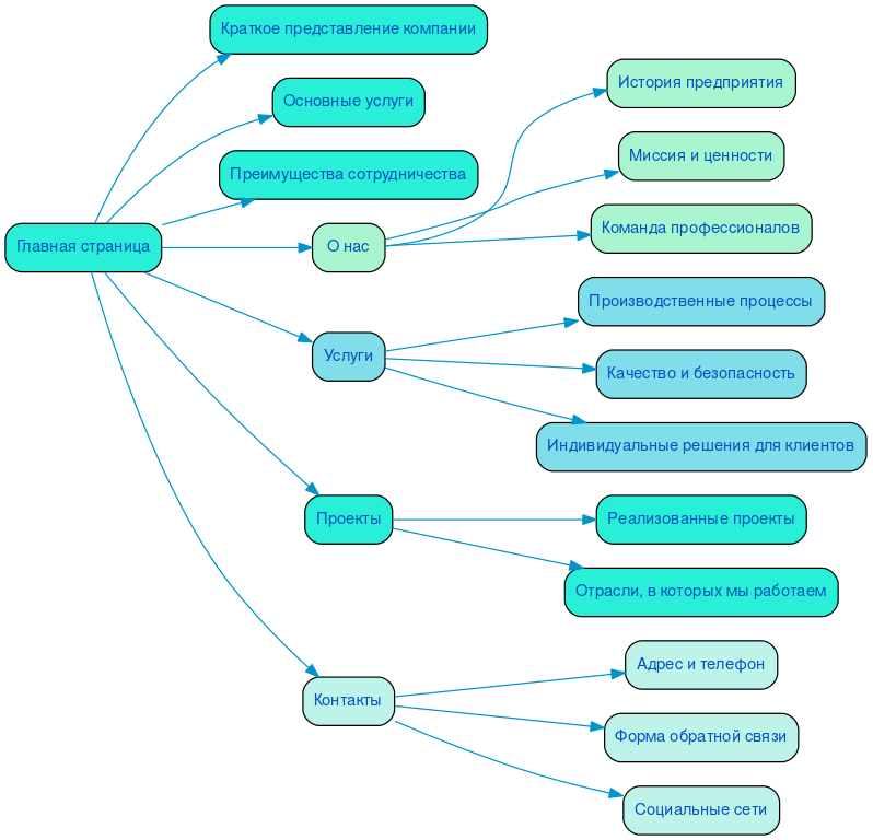
Ниже вы можете ознакомиться с картой проекта - наглядно показываем процесс разработки сайта и всех участников с нашей стороны.