Разработка сайта для застройщика: как создать мощный инструмент для привлечения клиентов и увеличения продаж
Создание веб-ресурса для строительной компании требует глубокого понимания специфики отрасли и потребностей целевой аудитории. Мы учитываем, что сайт должен не только представлять проекты, но и служить инструментом для привлечения клиентов, демонстрируя уникальные предложения и преимущества застройщика.
Важным аспектом является адаптивный дизайн. Мы разрабатываем сайты, которые корректно отображаются на любом устройстве, будь то смартфон, планшет или компьютер. Это особенно актуально для потенциальных клиентов, которые часто ищут информацию «на ходу». Удобная навигация и интуитивно понятный интерфейс помогают пользователям быстро находить нужные разделы и информацию о проектах.
Интеграция современных технологий, таких как виртуальные туры и 3D-модели, позволяет потенциальным покупателям лучше представить будущие объекты. Мы используем инструменты, которые делают процесс выбора жилья более наглядным и интересным, что значительно повышает шансы на успешную продажу.
Кроме того, мы акцентируем внимание на SEO-оптимизации. Наши сайты разрабатываются с учетом актуальных тенденций поисковых систем, что позволяет улучшить видимость в интернете и привлечь целевой трафик. Мы создаем контент, который отвечает на вопросы клиентов и решает их проблемы, что способствует формированию доверия к бренду.
Наша команда имеет богатый опыт работы с различными проектами в строительной сфере. Мы понимаем, как важно для застройщиков выделяться на фоне конкурентов, и предлагаем индивидуальные решения, основанные на анализе рынка и потребностей клиентов. С нами вы получите не просто сайт, а мощный инструмент для развития вашего бизнеса.

Преимущества онлайн-присутствия
В современном мире наличие качественного сайта стало необходимостью для любого бизнеса, включая застройщиков. Продуманный и функциональный сайт помогает не только привлечь новых клиентов, но и обеспечить удобный доступ к информации о проектах и услугах. В условиях высокой конкуренции застройщики, имеющие онлайн-присутствие, получают значительное преимущество.
Во-первых, сайт позволяет значительно увеличить охват аудитории. Потенциальные покупатели могут легко найти информацию о ваших объектах, не выходя из дома. Это особенно важно в условиях, когда многие люди ищут жилье онлайн. Чем больше людей узнает о ваших проектах, тем выше вероятность продажи.
Во-вторых, наличие сайта повышает доступность информации. Клиенты могут в любое время ознакомиться с вашими предложениями, посмотреть фотографии, прочитать отзывы и задать вопросы. Это создает комфортные условия для принятия решения о покупке.
Наконец, профессионально разработанный сайт формирует доверие к вашему бизнесу. Современный и удобный интерфейс, актуальная информация и отзывы довольных клиентов способствуют созданию положительного имиджа. Все эти факторы подчеркивают важность разработки сайта для застройщика.

Маркетинговое исследование сайтов конкурентов
В современном цифровом мире успешное представление застройщика в интернете требует глубокого понимания конкурентной среды. Мы проводим тщательный анализ сайтов ваших основных соперников, чтобы выявить их сильные и слабые стороны. Это включает в себя изучение дизайна, пользовательского опыта, контента, а также стратегий привлечения и удержания клиентов.
Зачем это нужно вам? Понимание того, как работают ваши конкуренты, позволяет нам создать уникальное предложение, которое выделит вас на фоне остальных. Мы анализируем, какие элементы дизайна и контента привлекают внимание, какие каналы маркетинга приносят наибольшую конверсию, и как можно улучшить SEO-позиции. Это позволяет не только избежать распространенных ошибок, но и внедрить проверенные решения, которые уже доказали свою эффективность.
С учетом нашего 15-летнего опыта в маркетинге и глубокого понимания потребностей клиентов, мы разрабатываем стратегии, ориентированные на результат. Мы стремимся к креативным подходам, которые обеспечат высокую конверсию и помогут вашему бизнесу занять лидирующие позиции на рынке. Каждый проект начинается с анализа, который формирует основу для успешного онлайн-присутствия.

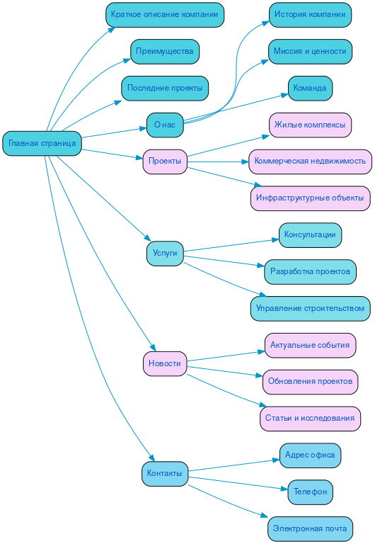
Разработка структуры сайта
Создание онлайн-платформы для строительной компании требует тщательной проработки структуры, которая служит основой для удобства пользователей и эффективности сайта. Логичное распределение разделов и страниц помогает посетителям быстро находить необходимую информацию, что напрямую влияет на их опыт взаимодействия с ресурсом.
Правильная иерархия контента облегчает навигацию и способствует более высокому уровню вовлеченности. Например, выделение ключевых категорий, таких как проекты, услуги и контактные данные, позволяет пользователям интуитивно ориентироваться на сайте, что увеличивает вероятность конверсии.
Кроме того, продуманная структура положительно сказывается на SEO-оптимизации. Поисковые системы учитывают удобство навигации и распределение контента при ранжировании, поэтому логичное построение разделов способствует лучшей видимости в результатах поиска. В итоге, качественная структура сайта не только улучшает пользовательский опыт, но и помогает привлечь больше клиентов.

Разработка интерактивного прототипа сайта
Создание интерактивного прототипа сайта — ключевой этап, который позволяет визуализировать идеи и концепции еще до начала разработки. Наша команда с 15-летним опытом в digital-маркетинге понимает, что на этом этапе важно не только представить внешний вид, но и проработать пользовательский путь. Прототип помогает выявить возможные проблемы и оптимизировать навигацию, что в итоге значительно повышает конверсию.
Визуализация интерфейса позволяет заказчику и команде увидеть, как будут взаимодействовать пользователи с сайтом. Мы проводим тестирование прототипа на реальных пользователях, что дает возможность собрать ценную обратную связь и внести необходимые коррективы. Учет потребностей SEO на этом этапе также критичен, так как правильная структура и логика сайта влияют на его видимость в поисковых системах.
Креативный подход и использование современных инструментов позволяют нам создавать уникальные решения, которые выделяют проект на фоне конкурентов. Интерактивный прототип — не просто визуализация, это стратегический инструмент, который обеспечивает успешный старт для любого веб-проекта, включая проекты в сфере строительства.
Разработка яркого дизайна в соответствии с целями заказчика
Мы создаем уникальные веб-решения, которые помогают застройщикам выделяться на фоне конкурентов. За более чем 20 лет работы в интернет-дизайне, мы понимаем, что каждый проект требует индивидуального подхода. Наша команда погружается в бизнес-задачи клиента, чтобы создать не просто сайт, а мощный инструмент для привлечения клиентов и повышения конверсии.
Креативный дизайн — не просто эстетика. Это способ рассказать историю вашего бренда, вызвать эмоции и вовлечь пользователя. Мы разрабатываем визуальные концепции, которые отражают уникальность вашего предложения. Например, использование ярких изображений завершенных объектов и интерактивных элементов позволяет потенциальным покупателям не только увидеть, но и почувствовать атмосферу будущего дома.
Наши решения помогают пользователю легко ориентироваться на сайте. Интуитивно понятная навигация и продуманные пути взаимодействия ведут к целевым действиям — будь то заполнение формы обратной связи, заказ звонка или запись на просмотр. Мы применяем психологию восприятия в дизайне: цветовые решения, шрифты и композиция работают на то, чтобы направить внимание пользователя к ключевым элементам.
Мы также используем адаптивный дизайн, чтобы ваш сайт выглядел привлекательно на любых устройствах. Таким образом, мы обеспечиваем доступность информации и удобство взаимодействия для всех пользователей, независимо от того, где они находятся. Наша цель — создать не просто красивый сайт, а эффективный инструмент, который будет работать на вас, повышая интерес к вашим проектам и способствуя их успешной продаже.
Несколько примеров наших проектов
Что вы получите при заказе сайта
Заказывая корпоративный сайт в SDD Creative Studio, вы получаете не просто веб-страницу, а мощный инструмент для достижения бизнес-целей. Мы начинаем с глубокого анализа целевой аудитории, что позволяет нам создать сайт, максимально соответствующий потребностям ваших клиентов. Это не просто теория — мы знаем, как сделать так, чтобы ваш ресурс привлекал именно ту аудиторию, которая вам нужна.
Структурирование контента — ключевой этап в нашем процессе. Мы помогаем организовать информацию так, чтобы ваши посетители могли быстро находить нужную информацию, что повышает уровень юзабилити и удовлетворенность пользователей. Яркий дизайн, разработанный с учетом последних трендов, сделает ваш сайт привлекательным и запоминающимся.
Мобильная адаптивность — не просто дань моде, а необходимость в современном мире. Мы используем Bootstrap 3, что позволяет вашему сайту корректно отображаться на любом устройстве, будь то смартфон или планшет. Это существенно увеличивает охват аудитории и улучшает пользовательский опыт.
Вы получите удобный функционал, который позволит вам управлять сайтом без лишних затрат времени. Мы работаем с современными проверенными CMS, включая систему управления сайтом "Битрикс - стандарт", что обеспечивает надежность и простоту в использовании. Интеграция системы онлайн-консультаций позволит вашим клиентам получать ответы на вопросы в реальном времени, увеличивая конверсию.
Не забываем о важности SEO и маркетинга. Наши специалисты помогут вам оптимизировать сайт для поисковых систем, что приведет к повышению видимости и привлечению новых клиентов. Вы сможете отслеживать эффективность вашего сайта благодаря архиву с сайтом, что поможет вам в дальнейшем анализировать и улучшать его работу.
С SDD Creative Studio вы получаете не просто сайт, а надежного партнера, который поможет вам достичь высоких результатов в бизнесе.

Технические особенности создания сайта
Создание веб-ресурса для строительной компании требует глубокого понимания технических аспектов и современных тенденций в области веб-разработки. Анимации и динамика играют ключевую роль в привлечении и удержании внимания пользователей. Мы применяем передовые технологии, такие как CSS и JavaScript, чтобы создать плавные переходы и эффектные визуальные элементы, которые делают взаимодействие с сайтом более увлекательным и интуитивным.
Одним из важнейших элементов является интеграция онлайн-обращений и форм обратной связи. Мы разрабатываем интуитивно понятные и удобные формы, которые позволяют пользователям легко оставлять свои запросы и получать необходимую информацию. За счет использования современных API и технологий, таких как AJAX, мы обеспечиваем мгновенную загрузку данных, что значительно улучшает пользовательский опыт и повышает уровень конверсии.
При проектировании интерфейса и пользовательского опыта (UI/UX) мы уделяем особое внимание деталям. Каждый элемент интерфейса продумывается с точки зрения удобства и доступности, что позволяет пользователю легко находить нужную информацию. Мы используем адаптивный дизайн, чтобы сайт корректно отображался на любых устройствах, что особенно важно в условиях растущей мобильности пользователей.
Индивидуальный подход к каждому проекту позволяет нам учитывать уникальные потребности и требования наших клиентов. Мы работаем в тесном сотрудничестве с заказчиками, чтобы реализовать их видение и создать продукт, который не только будет функциональным, но и станет настоящим инструментом для развития бизнеса. В результате, создаваемый нами веб-ресурс становится мощным инструментом для привлечения клиентов и повышения конкурентоспособности на рынке.

Порядок разработки сайта в компании SDD Creative Studio
В компании SDD Creative Studio мы понимаем, что разработка сайта для застройщика — не просто создание онлайн-платформы, а комплексный процесс, требующий системного подхода и внимания к деталям. На первом этапе мы проводим анализ потребностей клиента, чтобы понять его цели, целевую аудиторию и уникальные предложения. Это позволяет нам создать стратегию, которая будет соответствовать ожиданиям заказчика и потребностям рынка.
Следующий шаг — работа по договору. Мы формируем четкие условия сотрудничества, что обеспечивает прозрачность на всех этапах разработки. Это дает клиенту уверенность в том, что все обязательства будут выполнены в срок и в полном объеме.
После этого начинается проработка семантики. Мы исследуем ключевые слова и фразы, которые помогут вашему сайту занять высокие позиции в поисковых системах. На основе полученных данных мы строим эффективную структуру сайта, которая обеспечивает удобство навигации и максимальную конверсию.
Наши опытные верстальщики и программисты создают качественный код, который обеспечивает быструю загрузку страниц и стабильную работу сайта. Современный дизайн, разработанный с учетом последних трендов, делает ваш сайт привлекательным и функциональным, что способствует повышению доверия со стороны пользователей.
После завершения разработки мы проводим тестирование, чтобы выявить и устранить возможные ошибки. На этапе оптимизации мы настраиваем сайт для достижения максимальной производительности и удобства для пользователей. Наконец, мы запускаем проект, обеспечивая его успешное функционирование с первых дней. В SDD Creative Studio мы стремимся к надежности и системности на каждом этапе, чтобы ваш сайт стал мощным инструментом для привлечения клиентов и роста бизнеса.
Ниже вы можете ознакомиться с картой проекта - наглядно показываем процесс разработки сайта и всех участников с нашей стороны.