Разработка сайта для врача: как создать эффективный онлайн-ресурс, который привлечет пациентов и повысит доверие к вашей практике
Создание онлайн-платформы для медицинских специалистов требует особого подхода, учитывающего специфику работы в здравоохранении. Мы понимаем, что сайт должен не только представлять услуги, но и вызывать доверие у пациентов. Поэтому мы разрабатываем решения, которые акцентируют внимание на профессионализме и надежности врача.
Важным аспектом является интеграция функционала для записи на прием, что упрощает процесс взаимодействия между пациентом и врачом. Мы используем современные технологии, такие как системы управления контентом (CMS), которые позволяют легко обновлять информацию о услугах, ценах и графике работы. Это обеспечивает актуальность данных и удобство для пользователей.
Кроме того, мы внедряем элементы SEO-оптимизации, чтобы сайт был легко доступен в поисковых системах. Мы знаем, как важно пациентам находить нужного специалиста, и помогаем им сделать это быстро и без лишних усилий. Наша команда также уделяет внимание адаптивному дизайну, чтобы сайт корректно отображался на любых устройствах – от компьютеров до мобильных телефонов.
Мы акцентируем внимание на создании контента, который отвечает на вопросы пациентов и помогает им принимать решения. Это может быть информация о заболевании, методах лечения или советы по профилактике. Такой подход не только повышает доверие, но и способствует формированию положительного имиджа врача.
В нашей студии мы стремимся к тому, чтобы каждый проект был уникальным и соответствовал индивидуальным потребностям клиента. Мы работаем в тесном сотрудничестве с врачами, чтобы понять их цели и задачи, и реализуем их в виде эффективного онлайн-решения, которое будет служить надежным инструментом в их практике.

Преимущества онлайн-присутствия
В современном мире наличие качественного веб-сайта — не просто рекомендация, а необходимость для любого специалиста, включая врачей. Первое, на что стоит обратить внимание, — увеличение охвата аудитории. Сайт позволяет потенциальным пациентам находить вас через поисковые системы, что значительно расширяет вашу клиентскую базу. В условиях высокой конкуренции важно быть на виду, и сайт — ваш виртуальный визит — карта.
Кроме того, доступность информации о ваших услугах, расписании и контактных данных 24/7 делает взаимодействие с вами максимально удобным для пациентов. Люди все чаще предпочитают записываться на прием онлайн, и наличие функционального сайта позволяет им делать это без лишних усилий. Это также помогает сократить количество пропущенных звонков и упрощает процесс записи.
Наконец, продуманный сайт способствует формированию доверия к вам как к специалисту. Публикация отзывов, статей и информации о вашей квалификации создает положительный имидж и делает вас более доступным для пациентов. Все эти факторы в совокупности подчеркивают важность разработки сайта для врача.

Маркетинговое исследование сайтов конкурентов
Анализ онлайн-присутствия конкурентов — ключевой этап в создании эффективного веб-ресурса для медицинских специалистов. Мы тщательно изучаем сайты аналогичных практик, чтобы выявить их сильные и слабые стороны. Этот процесс включает в себя оценку дизайна, структуры, контента и пользовательского опыта, а также анализ стратегий привлечения клиентов и конверсии.
Зачем это нужно? Понимание конкурентной среды позволяет нам определить, какие элементы работают лучше всего и как можно выделиться на фоне других. Мы стремимся к созданию уникального и привлекательного веб-ресурса, который будет не только информативным, но и конверсионным. Используя данные, полученные в ходе анализа, мы можем адаптировать подход к созданию контента, улучшить навигацию и оптимизировать сайт под требования поисковых систем.
С нашим опытом в маркетинге, превышающим 15 лет, мы ориентируемся на практические результаты. Мы создаем креативные решения, которые не только привлекают внимание, но и способствуют увеличению потока пациентов. Каждое наше действие направлено на то, чтобы ваш сайт стал мощным инструментом для развития вашей практики и достижения поставленных целей.

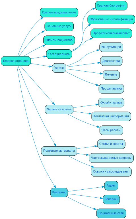
Разработка структуры сайта
Создание веб-ресурса для медицинского специалиста требует особого внимания к структуре и навигации. Продуманная архитектура сайта обеспечивает пользователям легкий доступ к необходимой информации, что напрямую влияет на их восприятие и доверие к врачу. Удобное расположение разделов, таких как услуги, отзывы и контактные данные, позволяет посетителям быстро находить нужные сведения и формирует положительный опыт взаимодействия.
Логика построения разделов должна соответствовать пользовательским сценариям. Например, если потенциальный пациент ищет информацию о конкретной услуге, он должен легко найти ее, не перегружая себя лишними кликами. Это не только повышает юзабилити, но и способствует увеличению конверсии — пользователи с большей вероятностью запишутся на прием, если информация подана четко и доступно.
Кроме того, правильно структурированный сайт улучшает SEO-позиции. Поисковые системы ценят четкую и логичную навигацию, что способствует повышению видимости ресурса и привлечению новых клиентов.

Разработка интерактивного прототипа сайта
Создание интерактивного прототипа сайта — важный этап, который позволяет визуализировать идеи и концепции, прежде чем перейти к разработке. Прототип служит основой для тестирования пользовательского пути, что критически важно для понимания, как потенциальные пациенты будут взаимодействовать с ресурсом. На этом этапе мы можем выявить узкие места и оптимизировать навигацию, что в конечном итоге повышает конверсию.
Учитывая потребности SEO, мы интегрируем ключевые слова и элементы, которые способствуют лучшему ранжированию в поисковых системах. Это позволяет не только привлечь больше посетителей, но и обеспечить их качественным контентом, который отвечает на запросы целевой аудитории.
С нашим 15-летним опытом в сфере digital-маркетинга и веб-разработки мы понимаем, что креативный подход к созданию прототипа позволяет нам предложить уникальные решения, которые выделяют вас на фоне конкурентов. Мы уделяем внимание каждой детали, что обеспечивает не только эстетическую привлекательность, но и функциональность сайта, соответствующего современным требованиям и ожиданиям пользователей.
Разработка яркого дизайна в соответствии с целями заказчика
Создание онлайн-присутствия для медицинского специалиста требует особого подхода, который сочетает креативность и функциональность. Наша компания с более чем 20-летним опытом в интернет-дизайне понимает, как важно не только привлечь внимание, но и удержать его. Мы разрабатываем уникальные визуальные решения, которые отражают индивидуальность врача и его специализацию, создавая тем самым эмоциональную связь с пациентами.
Яркий и современный дизайн сайта может стать мощным инструментом для вовлечения пользователей. Мы используем цветовые палитры, шрифты и графику, которые соответствуют целям заказчика и создают доверительную атмосферу. Например, использование теплых оттенков и изображений, вызывающих положительные эмоции, помогает создать ощущение заботы и профессионализма. Это особенно важно в сфере медицины, где пациенты ищут не только информацию, но и эмоциональную поддержку.
Кроме того, мы акцентируем внимание на пользовательском опыте. Интуитивно понятная навигация и четкие призывы к действию направляют посетителя к нужной информации, будь то запись на прием или получение консультации. Мы разрабатываем лэндинги, которые оптимизированы для высокой конверсии, используя элементы, такие как кнопки с яркими цветами и четкими текстами, чтобы побудить пользователя к действию.
Мы также применяем подходы, основанные на анализе поведения пользователей, что позволяет нам адаптировать дизайн под конкретные целевые аудитории. Например, если ваша практика ориентирована на молодую аудиторию, мы можем использовать более динамичные элементы и интерактивные функции, которые сделают взаимодействие с сайтом более увлекательным. Такой подход не только повышает вовлеченность, но и способствует росту числа записей на прием.
Несколько примеров наших проектов
Что вы получите при заказе сайта
Обратившись в SDD Creative Studio, вы получаете не просто сайт, а мощный инструмент для развития вашего бизнеса. Мы начинаем с глубокого анализа целевой аудитории, что позволяет нам понять потребности ваших клиентов и создать сайт, который будет максимально эффективен в их привлечении.
Структурирование контента — ключевой этап в нашей работе. Мы поможем вам организовать информацию так, чтобы пользователи могли легко находить нужные разделы и получать актуальную информацию. Это не только улучшает юзабилити, но и способствует высокой конверсии.
Яркий дизайн, разработанный с учетом последних трендов, привлечет внимание ваших клиентов и создаст положительное первое впечатление. Мы используем Bootstrap 3 для создания мобильных адаптивных сайтов, что обеспечивает корректное отображение на любых устройствах и максимальный комфорт для пользователей.
Вы получите удобный функционал, который будет соответствовать вашим бизнес-процессам. Современные проверенные CMS, такие как CMS Битрикс, позволят вам легко управлять контентом и поддерживать актуальность информации на сайте. Кроме того, мы внедрим систему онлайн-консультаций, что сделает взаимодействие с клиентами более простым и эффективным.
Наша команда также заботится о SEO и маркетинге, что обеспечит вашему сайту видимость в поисковых системах и поможет привлечь целевую аудиторию. Мы создаем сайты, которые не только выглядят привлекательно, но и работают на результат.
Кроме того, вы получите архив с сайтом, что позволит вам в любой момент восстановить предыдущие версии или использовать их для анализа изменений. Обратившись в SDD Creative Studio, вы делаете шаг к успешному онлайн-присутствию и росту вашего бизнеса.

Технические особенности создания сайта
Создание веб-ресурса для медицинского специалиста требует особого внимания к техническим аспектам, которые обеспечивают не только функциональность, но и удобство для пользователей. Важным элементом является внедрение анимаций и динамических элементов, которые делают взаимодействие с сайтом более живым и интерактивным. Правильно подобранные анимации помогают акцентировать внимание на ключевых функциях, таких как запись на прием или получение консультации, что значительно улучшает пользовательский опыт.
Онлайн-обращения и формы обратной связи играют решающую роль в взаимодействии с пациентами. Мы разрабатываем интуитивно понятные и простые в использовании формы, которые позволяют пользователям быстро и легко отправить запрос или задать вопрос. Эти элементы интегрируются с системами управления, что обеспечивает мгновенное получение и обработку информации, что особенно важно в сфере медицины, где время имеет значение.
Загрузка данных также требует тщательной проработки. Мы используем современные технологии, которые обеспечивают быструю и безопасную передачу информации, позволяя врачам и пациентам обмениваться данными без задержек. Это включает в себя интеграцию с электронными медицинскими картами и другими системами, что значительно упрощает процесс работы.
При разработке интерфейса мы уделяем особое внимание UI/UX решениям. Каждый элемент дизайна продуман с точки зрения удобства и эстетики, что позволяет создать гармоничное взаимодействие. Индивидуальный подход к каждому проекту позволяет учитывать уникальные потребности и предпочтения врача, что в конечном итоге приводит к созданию эффективного и привлекательного веб-ресурса, соответствующего современным требованиям.

Порядок разработки сайта в компании SDD Creative Studio
В компании SDD Creative Studio мы понимаем, что разработка сайта для врача — не просто создание онлайн-платформы, а важный шаг к повышению эффективности медицинской практики. Мы придерживаемся четкого и системного подхода, чтобы обеспечить нашим клиентам максимальную прозрачность и надежность на каждом этапе работы.
Первый этап — анализ потребностей клиента. Мы проводим детальное интервью, чтобы понять, какие цели ставит врач, какие услуги он предлагает и кто его целевая аудитория. Это позволяет нам создать уникальное предложение, соответствующее требованиям рынка.
После этого мы заключаем договор, который четко фиксирует все условия сотрудничества. Это обеспечивает уверенность и защиту интересов обеих сторон. Затем начинается проработка семантики. Мы исследуем ключевые слова и фразы, которые помогут пользователям находить сайт в поисковых системах.
На следующем этапе мы строим эффективную структуру сайта. Это включает в себя создание логичного меню и навигации, что позволяет пользователям быстро находить нужную информацию. Наши опытные верстальщики и программисты работают над тем, чтобы сайт был не только функциональным, но и удобным в использовании.
Современный дизайн — важный элемент, который мы учитываем. Мы создаем визуально привлекательные интерфейсы, соответствующие имиджу врача и его практики. После завершения разработки сайт проходит тестирование. Мы проверяем его на наличие ошибок, совместимость с различными устройствами и браузерами.
На финальном этапе мы занимаемся оптимизацией и запуском проекта. Мы настраиваем все необходимые инструменты для аналитики и SEO, чтобы сайт мог эффективно привлекать новых пациентов. Наша цель — сделать процесс разработки прозрачным и надежным, чтобы каждый врач мог сосредоточиться на своей основной деятельности.
Ниже вы можете ознакомиться с картой проекта - наглядно показываем процесс разработки сайта и всех участников с нашей стороны.