Разработка сайта для строительной компании: как создать эффективный онлайн-ресурс для привлечения клиентов и роста бизнеса
Создание веб-ресурса для компании в строительной отрасли требует особого внимания к специфике бизнеса и потребностям целевой аудитории. Мы понимаем, что данный сегмент характеризуется высокой конкуренцией и необходимостью демонстрации проектов, услуг и опыта. Поэтому мы акцентируем внимание на визуальной составляющей, обеспечивая привлекательный и интуитивно понятный интерфейс.
Наш подход включает в себя использование современных технологий, таких как адаптивный дизайн, что позволяет сайту корректно отображаться на различных устройствах. Это особенно важно для пользователей, которые часто просматривают информацию с мобильных телефонов. Мы также внедряем системы управления контентом, которые упрощают обновление информации о проектах, новостях и акциях, что позволяет вашим клиентам получать актуальные данные в любое время.
Кроме того, мы акцентируем внимание на SEO-оптимизации, чтобы ваш ресурс был виден в поисковых системах. Это включает в себя подбор ключевых слов, создание качественного контента и оптимизацию метаданных. Мы понимаем, что потенциальные клиенты часто ищут услуги в интернете, и наша задача — сделать так, чтобы ваш сайт был среди первых результатов поиска.
Наша команда также учитывает важность интеграции с социальными сетями и другими онлайн-платформами, что помогает в построении доверительных отношений с клиентами. Мы предлагаем индивидуальные решения, которые отвечают конкретным задачам вашего бизнеса, чтобы вы могли сосредоточиться на своих проектах, а мы позаботимся о вашем онлайн-присутствии.

Преимущества онлайн-присутствия
В современном мире наличие качественного сайта — не просто необходимость, а важный элемент успеха для строительной компании. Первое, на что стоит обратить внимание, — увеличение охвата целевой аудитории. Благодаря онлайн-присутствию вы можете привлечь клиентов не только из своего региона, но и из соседних городов, что существенно расширяет ваши возможности для роста.
Второй важный аспект — доступность информации. Потенциальные клиенты могут в любое время ознакомиться с вашими услугами, проектами и ценами, что значительно упрощает процесс принятия решения о сотрудничестве. Это особенно актуально для строительного сектора, где клиенты часто ищут информацию в удобное для них время.
Наконец, наличие профессионально разработанного сайта создает доверие к вашей компании. Веб-ресурс, который выглядит современно и информативно, внушает уверенность и указывает на вашу серьезность и профессионализм. Таким образом, разработка сайта для строительной компании становится важным шагом к успешному бизнесу и укреплению позиций на рынке.

Маркетинговое исследование сайтов конкурентов
Анализ веб-ресурсов конкурентов — ключевой этап в создании эффективного сайта для строительной компании. Мы внимательно изучаем, как представлены аналогичные бизнесы в интернете, что позволяет выявить сильные и слабые стороны их онлайн-присутствия. В процессе исследования мы обращаем внимание на дизайн, структуру, контент, функциональность и способы взаимодействия с клиентами.
Зачем это нужно? Понимание рыночной среды помогает нам создать уникальное предложение, которое выделит ваш бизнес среди конкурентов. Мы определяем, какие элементы работают наилучшим образом, и используем эти данные для формирования креативной концепции вашего проекта. Это не просто копирование успешных решений, а создание индивидуального подхода, который учитывает потребности вашей целевой аудитории.
Кроме того, наш опыт в маркетинге, который насчитывает более 15 лет, позволяет нам интегрировать SEO-стратегии на всех этапах разработки. Это обеспечивает высокий уровень видимости вашего сайта в поисковых системах, что, в свою очередь, способствует увеличению конверсии и привлечению новых клиентов. Мы ориентированы на результат и стремимся к созданию не просто сайта, а мощного инструмента для развития вашего бизнеса.

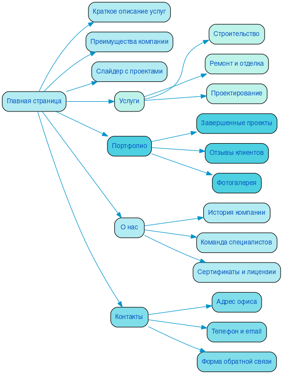
Разработка структуры сайта
Создание веб-ресурса для компании в сфере строительства требует особого внимания к структуре сайта. Правильно организованная навигация и логика разделов позволяют пользователям легко находить нужную информацию, что напрямую влияет на их опыт взаимодействия с ресурсом. Если посетитель быстро найдет услуги, примеры работ и контактные данные, вероятность его конверсии значительно возрастает.
Эффективная структура сайта не только улучшает юзабилити, но и способствует оптимизации для поисковых систем. Четкая и логичная иерархия страниц помогает поисковым ботам лучше индексировать контент, что увеличивает видимость сайта в результатах поиска. Например, выделение отдельных категорий для различных видов услуг, таких как жилое строительство, коммерческие проекты и ремонт, облегчает пользователям поиск информации и повышает шансы на успешное взаимодействие.

Разработка интерактивного прототипа сайта
Создание интерактивного прототипа сайта – это ключевой этап в проектировании онлайн-ресурса для строительной компании. На этом этапе мы визуализируем концепцию, позволяя клиенту увидеть, как будет выглядеть конечный продукт. Это не просто графическое представление, а полноценный инструмент для тестирования пользовательского пути, который помогает выявить возможные проблемные места и улучшить навигацию.
Тестирование прототипа с реальными пользователями позволяет нам собрать ценные отзывы и внести необходимые изменения до начала разработки. Такой подход минимизирует риски и увеличивает шансы на успешный запуск сайта. Мы учитываем потребности SEO на этапе прототипирования, что позволяет заранее заложить основы для высоких позиций в поисковых системах.
Креативный подход и 15-летний опыт нашей компании обеспечивают создание уникального продукта, который не только привлекает внимание, но и эффективно конвертирует посетителей в клиентов. Интерактивный прототип – это не просто шаг в процессе разработки, а важный инструмент для достижения бизнес-целей, который позволяет нам создавать сайты, отвечающие всем современным требованиям и ожиданиям пользователей.
Разработка яркого дизайна в соответствии с целями заказчика
Создание веб-решений для компаний в строительной сфере требует не только технической экспертизы, но и глубокого понимания специфики бизнеса и его целевой аудитории. Мы более 20 лет занимаемся интернет-дизайном и знаем, как важно, чтобы визуальный облик сайта отражал индивидуальность вашего бренда и вызывал доверие у потенциальных клиентов.
Наша команда креативных дизайнеров разрабатывает уникальные концепции, которые привлекают внимание и вовлекают пользователя. Мы анализируем цели вашего бизнеса и адаптируем дизайн так, чтобы он не только выглядел привлекательно, но и способствовал высоким показателям конверсии. Например, использование ярких акцентов на кнопках призыва к действию и интуитивно понятная навигация помогают пользователю быстро находить нужную информацию и совершать целевые действия, такие как запрос консультации или оформление заказа.
Эмоциональная подача контента — еще один ключевой момент. Мы создаем визуальные истории, которые резонируют с потребностями вашей аудитории. Качественные фотографии реализованных проектов и отзывы довольных клиентов формируют положительный имидж и подчеркивают вашу экспертизу. Так, например, использование слайдеров с проектами и интерактивных элементов позволяет пользователю не просто просматривать информацию, а погружаться в ваш мир, что значительно повышает вероятность принятия решения о сотрудничестве.
Мы понимаем, что каждая деталь важна. Поэтому при разработке дизайна мы ориентируемся на актуальные тенденции, но при этом сохраняем уникальность вашего бренда. В результате, вы получаете не просто сайт, а мощный инструмент для привлечения и удержания клиентов, который работает на достижение ваших бизнес-целей.
Несколько примеров наших проектов
Что вы получите при заказе сайта
Заказывая корпоративный сайт в SDD Creative Studio, вы получаете не просто онлайн-представительство, а мощный инструмент для продвижения вашего бизнеса. Мы начинаем с глубокого анализа целевой аудитории, что позволяет нам понять потребности ваших клиентов и адаптировать сайт под их ожидания. Это обеспечивает вам максимальную релевантность контента и, как следствие, высокую конверсию.
Мы уделяем особое внимание структурированию контента, чтобы информация была представлена логично и удобно. Яркий дизайн, который мы создаем, не только привлекает внимание, но и способствует формированию положительного имиджа вашей компании. Используя Bootstrap 3, мы гарантируем, что ваш сайт будет выглядеть великолепно на любых устройствах благодаря мобильному адаптиву.
Юзабилити — еще один важный аспект нашей работы. Мы разрабатываем удобный функционал, который делает взаимодействие с сайтом комфортным и интуитивно понятным для пользователей. Вы сможете управлять контентом самостоятельно благодаря современным и проверенным системам управления, таким как "Битрикс - стандарт". Это значительно упрощает процесс обновления информации на сайте.
Для улучшения взаимодействия с клиентами мы внедряем систему онлайн-консультаций, что позволяет оперативно отвечать на вопросы посетителей и повышать уровень сервиса. Наша команда также позаботится о SEO и маркетинге, чтобы ваш сайт занимал высокие позиции в поисковых системах, привлекая новых клиентов.
Кроме того, мы предоставляем архив с сайтом, что позволяет вам всегда иметь доступ к предыдущим версиям и изменениям. С SDD Creative Studio ваш корпоративный сайт станет не просто визиткой, а эффективным инструментом для роста и развития вашего бизнеса.

Технические особенности создания сайта
Создание веб-ресурса для строительной сферы требует особого внимания к техническим аспектам, которые обеспечивают не только функциональность, но и удобство для пользователей. Одним из ключевых элементов является интеграция анимаций и динамических элементов. Правильно реализованные анимации могут значительно улучшить восприятие информации, делая сайт более интерактивным и привлекательным. Важно, чтобы эти элементы не отвлекали, а подчеркивали важные моменты, такие как проекты или услуги компании.
Не менее значимым аспектом является организация онлайн-обращений и форм обратной связи. Современные пользователи ожидают простоты и быстроты взаимодействия. Мы разрабатываем интуитивно понятные формы, которые позволяют клиентам легко задавать вопросы или запрашивать консультации. Это не только повышает уровень сервиса, но и способствует увеличению конверсий, так как потенциальные клиенты могут оперативно получать необходимую информацию.
Загрузка данных также играет важную роль в создании веб-ресурса. Мы внедряем современные технологии, которые обеспечивают быструю и эффективную передачу информации, что особенно актуально для больших объемов данных, таких как каталоги услуг или портфолио проектов. Это позволяет пользователям быстро находить нужную информацию, не теряя интереса к сайту.
Наконец, уникальные решения в области UI/UX позволяют создать интуитивно понятный интерфейс, который соответствует ожиданиям целевой аудитории. Мы уделяем внимание каждой детали, от цветовой палитры до расположения элементов, чтобы обеспечить максимальное удобство и удовлетворение потребностей пользователей. Индивидуальный подход к каждому проекту позволяет нам создавать сайты, которые не только эффективно представляют компанию, но и становятся мощным инструментом для привлечения клиентов.

Порядок разработки сайта в компании SDD Creative Studio
Разработка сайта для строительной компании в SDD Creative Studio начинается с тщательного анализа потребностей клиента. Мы проводим детальные интервью и исследования, чтобы понять, какие цели ставит перед собой ваш бизнес и какую аудиторию вы хотите привлечь. Это позволяет нам создать фундамент для успешного проекта.
После этого мы заключаем договор, который четко фиксирует все этапы работы, сроки и условия. Прозрачность в отношениях с клиентами — один из наших приоритетов. Мы уверены, что системный подход и ясные договоренности помогают избежать недоразумений и делают процесс разработки более эффективным.
На следующем этапе мы занимаемся проработкой семантики, что включает в себя исследование ключевых слов и фраз, которые помогут вашему сайту занять высокие позиции в поисковых системах. Затем мы строим эффективную структуру сайта, которая обеспечит удобство навигации и легкость восприятия информации для пользователей.
Наша команда состоит из опытных верстальщиков и программистов, которые работают над созданием функционала сайта, обеспечивая его высокую производительность и стабильность. Мы уделяем особое внимание современному дизайну, который не только привлекает внимание, но и соответствует корпоративному стилю вашей строительной компании.
После завершения разработки мы проводим тщательное тестирование, чтобы убедиться, что все элементы работают корректно и сайт полностью готов к запуску. На этапе оптимизации мы проверяем скорость загрузки и адаптивность, что критически важно для удобства пользователей на различных устройствах.
Наконец, мы запускаем проект, уверенные в его качестве и надежности. Мы стремимся к тому, чтобы наш клиент получил не просто сайт, а мощный инструмент для развития бизнеса.
Ниже вы можете ознакомиться с картой проекта - наглядно показываем процесс разработки сайта и всех участников с нашей стороны.