Разработка сайта для стартапа: как создать мощный инструмент для успеха вашего бизнеса
Создание веб-решений для новых бизнесов требует особого подхода. Мы понимаем, что стартапы сталкиваются с уникальными вызовами: ограниченный бюджет, необходимость быстрой адаптации к рынку и высокая конкуренция. Наша команда предлагает индивидуальные технологии, которые помогают реализовать идеи на практике, минимизируя риски и затраты.
Важным аспектом нашего подхода является гибкость. Мы используем методологии Agile, что позволяет быстро вносить изменения в проект по мере его развития. Это означает, что ваш сайт может эволюционировать вместе с вашим бизнесом, адаптируясь к обратной связи от пользователей и изменениям на рынке.
Мы применяем проверенные технологии, которые обеспечивают надежность и масштабируемость. Использование современных фреймворков и платформ позволяет нам создавать сайты, которые быстро загружаются и легко интегрируются с другими сервисами. Это критически важно для стартапов, которые стремятся к быстрому росту и расширению функционала.
Кроме того, мы акцентируем внимание на пользовательском опыте. Наша команда UX/UI-дизайнеров разрабатывает интерфейсы, которые не только красивы, но и интуитивно понятны. Это помогает привлечь и удержать клиентов, что особенно важно на начальном этапе. Мы учитываем целевую аудиторию и создаем решения, которые отвечают ее потребностям.
Наша ценность заключается в том, что мы не просто разрабатываем сайты, а становимся партнерами в вашем бизнесе. Мы нацелены на долгосрочное сотрудничество и готовы поддерживать вас на каждом этапе развития, обеспечивая успех вашего проекта.

Преимущества онлайн-присутствия
В современном мире наличие качественного веб-сайта является обязательным условием для успешного старта и развития бизнеса. Прежде всего, продуманный и функциональный сайт позволяет значительно увеличить охват аудитории. Благодаря онлайн-присутствию, ваш продукт или услуга становятся доступными для клиентов из разных уголков мира, что открывает новые горизонты для роста и расширения.
Кроме того, сайт служит важным инструментом для повышения доступности вашего бизнеса. Потенциальные клиенты могут узнать о вас в любое время и в любом месте, что значительно упрощает процесс взаимодействия. Удобный интерфейс и качественный контент помогают пользователям быстро находить необходимую информацию, что положительно сказывается на их опыте и желании вернуться.
Не менее важным является фактор доверия. Наличие профессионально разработанного сайта создает впечатление надежности и серьезности вашего бизнеса. Клиенты чаще выбирают компании с качественным онлайн-присутствием, так как это свидетельствует о вашем внимании к деталям и готовности инвестировать в свой имидж. Поэтому, если вы хотите вывести свой стартап на новый уровень, стоит задуматься о разработке сайта для стартапа.

Маркетинговое исследование сайтов конкурентов
Создание успешного веб-проекта начинается с глубокого анализа конкурентной среды. Мы изучаем сайты соперников, чтобы выявить их сильные и слабые стороны, а также понять, какие решения работают на рынке. Этот процесс включает в себя оценку дизайна, функциональности, пользовательского опыта и контентного наполнения, что позволяет нам получить полное представление о том, как привлечь и удержать целевую аудиторию.
Зачем это нужно вам? Понимание конкурентной среды помогает избежать распространённых ошибок и найти уникальные решения, которые выделят ваш проект на фоне аналогичных. Мы ориентируемся на практический подход, который включает в себя креативные идеи и стратегии, направленные на достижение высокой конверсии. Наша команда, обладая опытом в маркетинге более 15 лет, знает, как эффективно интегрировать SEO-практики, чтобы обеспечить вашему сайту видимость в поисковых системах.
Анализ конкурентов — не просто сбор информации, это основа для создания проекта, который будет не только привлекательным, но и эффективным. Мы создаём сайты, которые отвечают потребностям вашего бизнеса и помогают вам успешно конкурировать на рынке.

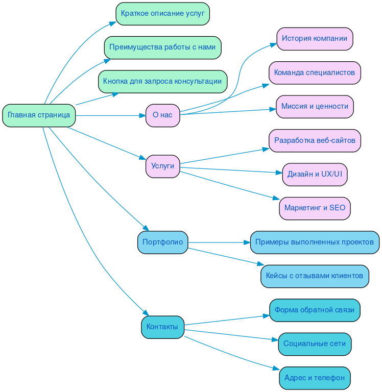
Разработка структуры сайта
Создание веб-проекта для нового бизнеса требует особого внимания к структуре сайта. Продуманная архитектура обеспечивает не только удобство навигации, но и способствует достижению бизнес-целей. Логично организованные разделы помогают пользователям быстро находить нужную информацию, что напрямую влияет на их опыт взаимодействия с ресурсом.
Каждый элемент сайта должен соответствовать пользовательским сценариям, что позволяет минимизировать количество кликов до желаемого результата. Это, в свою очередь, увеличивает конверсию, так как пользователи легче достигают своих целей, будь то покупка, подписка или запрос информации.
Кроме того, хорошо структурированный сайт положительно сказывается на SEO. Поисковые системы ценят четкую и логичную иерархию, что повышает шансы на высокие позиции в результатах поиска. Таким образом, правильная структура — не просто удобство для пользователей, но и стратегический шаг к успеху в онлайн-мире.

Разработка интерактивного прототипа сайта
Создание интерактивного прототипа сайта — важный этап, который позволяет визуализировать идеи и концепции еще до начала разработки. Прототип служит не просто каркасом, а полноценным инструментом для тестирования пользовательского пути. На этом этапе мы можем оценить, насколько удобно пользователю взаимодействовать с вашим продуктом, выявить узкие места и оптимизировать навигацию. Это особенно важно для повышения конверсии, поскольку каждое улучшение в пользовательском опыте может существенно повлиять на конечные результаты.
Учитывая потребности SEO, мы интегрируем ключевые слова и оптимальные структуры на этапе прототипирования. Это позволяет заранее заложить основы для успешного продвижения вашего сайта в поисковых системах. Наша команда, обладая 15-летним опытом, применяет креативный подход, который помогает создавать уникальные решения, соответствующие требованиям вашего бизнеса.
Интерактивный прототип — не просто визуализация, это возможность протестировать идеи, получить обратную связь от пользователей и внести необходимые коррективы, прежде чем проект будет реализован. Такой подход минимизирует риски и обеспечивает более высокий уровень удовлетворенности конечного пользователя.
Разработка яркого дизайна в соответствии с целями заказчика
Создание уникального веб-присутствия для вашего проекта — не просто задача, а искусство, требующее глубокого понимания вашей аудитории и целей. Мы в нашей студии с более чем 20-летним опытом в интернет-дизайне знаем, как превратить вашу идею в яркое и запоминающееся решение, которое не только привлечет внимание, но и будет эффективно работать на результат.
Креативный подход к дизайну позволяет нам создавать страницы, которые не просто красивы, но и интуитивно понятны. Мы фокусируемся на индивидуальности вашего бренда, разрабатывая визуальные решения, которые отражают его уникальность. Например, использование нестандартных цветовых решений и шрифтов может вызвать у пользователя определенные эмоции, что способствует формированию лояльности к вашему продукту.
Вовлечение пользователя начинается с первого взгляда. Мы проектируем интерфейсы так, чтобы они не только привлекали внимание, но и направляли его к целевым действиям — будь то регистрация, покупка или подписка. Элементы дизайна, такие как кнопки с яркими акцентами и четкими призывами к действию, помогают пользователю интуитивно понять, что нужно сделать дальше. Например, добавление анимаций при наведении на кнопку может увеличить кликабельность на 20%.
Эмоциональная подача также играет ключевую роль. Мы используем storytelling в дизайне, чтобы создать связь между вашим продуктом и пользователем. Это может быть реализовано через изображения, которые рассказывают историю вашего бренда, или через контент, который резонирует с целевой аудиторией. Таким образом, мы не просто создаем сайт, а формируем платформу, которая будет работать на вас, способствуя высокой конверсии и росту вашего бизнеса.
Несколько примеров наших проектов
Что вы получите при заказе сайта
Заказывая корпоративный сайт в компании SDD Creative Studio, вы получаете не просто веб-ресурс, а мощный инструмент для достижения бизнес-целей. Мы начинаем с глубокого анализа целевой аудитории, что позволяет понять потребности ваших клиентов и адаптировать контент под их интересы. Это гарантирует, что ваш сайт будет не только посещаемым, но и эффективным.
Структурирование контента — ключевой этап, который обеспечивает логичное и удобное представление информации. Мы создаем яркий дизайн, который не только привлекает внимание, но и соответствует имиджу вашего бренда. Внедрение мобильного адаптива с использованием Bootstrap 3 делает ваш сайт доступным на любых устройствах, что особенно важно в современном мире.
Мы уделяем особое внимание юзабилити и удобному функционалу, чтобы ваши клиенты могли легко находить нужную информацию и совершать целевые действия. Используя современные проверенные CMS, такие как система управления сайтом "Битрикс - малый бизнес", мы обеспечиваем надежность и простоту в управлении контентом.
Внедрение системы онлайн-консультаций поможет вам повысить уровень обслуживания клиентов и оперативно решать их вопросы. Мы также заботимся о SEO и маркетинге, чтобы ваш сайт занимал высокие позиции в поисковых системах, что способствует высокой конверсии.
Наконец, мы предоставляем архив с сайтом, что позволяет вам в любой момент восстановить информацию и данные. С SDD Creative Studio ваш корпоративный сайт станет не только витриной бизнеса, но и эффективным инструментом для роста и развития вашей компании.

Технические особенности создания сайта
Создание веб-проекта для нового бизнеса требует особого внимания к техническим аспектам, которые могут существенно повлиять на его успех. Одним из ключевых элементов является использование анимаций и динамики. Правильные анимации не только привлекают внимание пользователей, но и помогают создать интуитивно понятный интерфейс. Мы уделяем внимание каждой детали, чтобы анимации были плавными и не отвлекали от основного контента, создавая гармоничное взаимодействие с пользователем.
Важным аспектом является интеграция онлайн-обращений и форм обратной связи. Мы понимаем, что для нового бизнеса критически важно поддерживать связь с клиентами. Наша команда разрабатывает удобные и эффективные формы, которые обеспечивают легкость в заполнении и быструю отправку данных. Это позволяет не только собирать полезную информацию, но и оперативно реагировать на запросы пользователей, что способствует укреплению доверия к вашему бренду.
Загрузка данных также играет значительную роль в создании качественного веб-ресурса. Мы используем современные технологии для оптимизации скорости загрузки страниц, что является критическим фактором для удержания пользователей. Быстрая загрузка не только улучшает пользовательский опыт, но и positively влияет на поисковую оптимизацию, что особенно важно для начинающих компаний.
Наконец, UI/UX решения должны быть адаптированы под целевую аудиторию. Мы проводим тщательный анализ и тестирование, чтобы создать интерфейс, который будет не только эстетически привлекательным, но и функциональным. Индивидуальный подход к каждому проекту позволяет нам учитывать уникальные потребности и предпочтения клиентов, что в конечном итоге приводит к созданию успешного веб-проекта, способного эффективно конкурировать на рынке.

Порядок разработки сайта в компании SDD Creative Studio
В компании SDD Creative Studio мы понимаем, что успешная разработка сайта для стартапа начинается с глубокого анализа потребностей клиента. На этом этапе мы проводим детальное интервью, чтобы выяснить, какие цели вы ставите перед своим проектом, и какие задачи он должен решать. Это позволяет нам создать четкое техническое задание, которое станет основой для дальнейшей работы.
После согласования всех деталей мы подписываем договор, который регулирует все этапы сотрудничества. Мы стремимся к максимальной прозрачности и системности в наших процессах, чтобы вы всегда знали, на каком этапе находится ваш проект.
Следующий шаг — проработка семантики. Мы исследуем ключевые слова и фразы, которые помогут вашему сайту занять достойные позиции в поисковых системах. На основе полученной информации мы строим эффективную структуру сайта, которая будет удобна для пользователей и оптимизирована для поисковых систем.
В нашей команде работают опытные верстальщики и программисты, которые используют современные технологии для создания сайта. Мы уделяем особое внимание дизайну, чтобы он не только привлекал внимание, но и соответствовал вашему бренду. Каждый элемент интерфейса разрабатывается с учетом удобства пользователей и их опыта взаимодействия с сайтом.
После завершения разработки мы проводим тестирование, чтобы выявить и устранить возможные ошибки. Это критически важный этап, который гарантирует надежность и стабильность работы вашего сайта. Наконец, мы осуществляем оптимизацию и запускаем проект, чтобы вы могли начать привлекать клиентов и развивать свой бизнес.
Ниже вы можете ознакомиться с картой проекта - наглядно показываем процесс разработки сайта и всех участников с нашей стороны.