Разработка сайта для салона красоты: как привлечь клиентов и выделиться на фоне конкурентов
Создание веб-ресурса для индустрии красоты требует особого подхода, учитывающего специфику услуг и предпочтения целевой аудитории. Мы понимаем, что ваш сайт — не просто онлайн-визитка, а мощный инструмент для привлечения клиентов и формирования имиджа. Наша команда применяет современные технологии, чтобы обеспечить высокую скорость загрузки, адаптивность для мобильных устройств и удобный интерфейс, что крайне важно для пользователей, ищущих услуги красоты.
Мы акцентируем внимание на визуальном восприятии: привлекательный дизайн, качественные изображения и интуитивно понятная навигация создают положительное первое впечатление. Мы используем инструменты для оптимизации контента, чтобы ваш сайт занимал высокие позиции в поисковых системах, что увеличивает видимость и привлекает целевых клиентов.
Интеграция онлайн-записи и управления расписанием — важные элементы, которые облегчают взаимодействие с клиентами. Мы предлагаем решения, позволяющие вашим пользователям легко записаться на процедуры, что значительно повышает уровень сервиса. Также мы учитываем возможность интеграции с социальными сетями, что позволяет вам эффективно продвигать свои услуги и взаимодействовать с аудиторией в привычных для них каналах.
Наша ценность заключается в индивидуальном подходе к каждому проекту. Мы изучаем особенности вашего бизнеса, чтобы создать уникальный продукт, который будет не только функциональным, но и привлекательным для ваших клиентов. Наша цель — помочь вам выделиться на фоне конкурентов и достичь максимальных результатов в онлайн-пространстве.

Преимущества онлайн-присутствия
В современном мире наличие онлайн-присутствия является неотъемлемой частью успешного бизнеса, особенно для салонов красоты. Во-первых, продуманный и функциональный сайт значительно увеличивает охват вашей аудитории. Потенциальные клиенты ищут услуги в интернете, и именно сайт становится их первым источником информации о вашем салоне. Чем более информативным и привлекательным будет ваш ресурс, тем больше людей заинтересуется вашими услугами.
Во-вторых, доступность информации о ваших услугах, ценах и акциях 24/7 позволяет клиентам легко планировать свои визиты. Это особенно важно для занятых людей, которые ценят возможность записаться на процедуру в любое время, не дожидаясь открытия салона. Удобный интерфейс и возможность онлайн-записи значительно повышают уровень сервиса и удовлетворенности клиентов.
Наконец, наличие качественного сайта формирует доверие к вашему бизнесу. Профессиональный дизайн, положительные отзывы и актуальная информация создают имидж надежного салона. Таким образом, разработка сайта для салона красоты становится важным шагом к успеху и развитию вашего бизнеса.

Маркетинговое исследование сайтов конкурентов
Создание онлайн-платформы для салона красоты требует глубокого понимания рынка и конкурентной среды. Мы проводим тщательный анализ веб-сайтов соперников, чтобы выявить их сильные и слабые стороны. Это включает изучение дизайна, функциональности, контента, пользовательского опыта и стратегий привлечения клиентов. Такой подход позволяет нам понять, какие элементы работают эффективно, а какие можно улучшить.
Зачем это нужно нашим клиентам? Понимание конкурентной среды помогает сформировать уникальное торговое предложение и выработать стратегию, которая выделит ваш салон на фоне других. Мы фокусируемся на креативных решениях, которые не только привлекают внимание, но и способствуют высокой конверсии. Наша команда, имеющая более 15 лет опыта в маркетинге, знает, как сделать ваш сайт не просто красивым, но и эффективным инструментом для бизнеса.
Кроме того, мы учитываем потребности SEO, что позволяет вашему сайту занимать высокие позиции в поисковых системах. В результате, вы получаете не просто сайт, а мощный ресурс, который будет работать на ваш успех и привлекать новых клиентов, опираясь на проверенные маркетинговые стратегии.

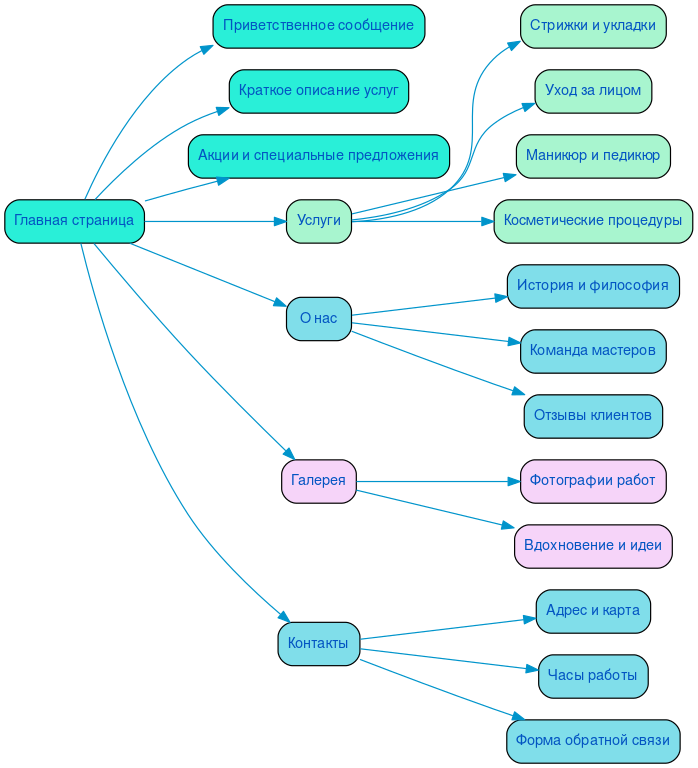
Разработка структуры сайта
Создание веб-ресурса для индустрии красоты требует тщательной проработки структуры, поскольку она напрямую влияет на удобство пользователей и эффективность сайта. Логичное распределение разделов и информации позволяет посетителям быстро находить нужные услуги, что значительно повышает шансы на конверсию.
При проектировании структуры важно учитывать пользовательские сценарии: от поиска информации о процедурах до записи на прием. Каждое действие должно быть интуитивно понятным, чтобы минимизировать количество шагов до цели. Например, выделение раздела с актуальными акциями и услугами на главной странице может существенно увеличить интерес клиентов.
Кроме того, продуманная структура способствует более эффективному SEO. Правильная иерархия страниц и использование ключевых слов в URL и заголовках помогает поисковым системам лучше индексировать сайт, что в свою очередь приводит к увеличению органического трафика и улучшению видимости в результатах поиска.

Разработка интерактивного прототипа сайта
Создание интерактивного прототипа — ключевой этап в разработке веб-решений для индустрии красоты. Прототип позволяет визуализировать структуру и функционал сайта, что помогает команде и клиенту наглядно оценить, как будет выглядеть конечный продукт. Это не просто эскиз, а полноценный инструмент для тестирования пользовательского пути, который помогает выявить возможные узкие места и улучшить навигацию.
Тестирование прототипа с реальными пользователями позволяет собирать ценные отзывы и вносить изменения на ранних этапах проекта. Это существенно повышает конверсию, так как мы можем адаптировать интерфейс под реальные потребности целевой аудитории. Учет SEO-аспектов на этапе прототипирования также критически важен. Мы закладываем оптимизацию контента и структуры, что способствует лучшему ранжированию в поисковых системах.
С 15-летним опытом в digital-маркетинге мы знаем, как креатив и тщательное планирование влияют на успех проекта. Каждый элемент прототипа продуман с учетом современных тенденций и предпочтений пользователей, что позволяет нам создавать не только эстетически привлекательные, но и высокоэффективные веб-решения для салонов красоты.
Разработка яркого дизайна в соответствии с целями заказчика
Создание уникального онлайн-пространства для салона красоты — не просто задача, а возможность выразить индивидуальность вашего бренда. Мы понимаем, что каждая деталь важна, и поэтому с первых шагов работы погружаемся в ваши цели и ценности. Наша команда, обладая более чем 20-летним опытом в интернет-дизайне, создает креативные решения, которые не только привлекают внимание, но и вовлекают пользователей в ваш мир.
Яркий и запоминающийся дизайн помогает выделить ваш салон на фоне конкурентов, создавая эмоциональную связь с клиентами. Мы используем цветовые палитры, шрифты и графические элементы, которые отражают атмосферу вашего заведения, будь то уютный спа-центр или стильный парикмахерский салон. Например, использование теплых пастельных оттенков может вызывать чувство спокойствия и расслабления, в то время как яркие акценты могут подчеркивать динамичность и энергию вашего бренда.
Важно не только привлечь внимание, но и направить пользователя к нужному действию. Мы разрабатываем интуитивно понятные интерфейсы, которые ведут клиента от первого знакомства с сайтом к записи на процедуру. Эффективные кнопки призыва к действию, продуманные пути навигации и четкие предложения — все это способствует высокой конверсии. Например, размещение кнопки «Записаться на прием» на видном месте и использование анимации для её выделения значительно увеличивает вероятность того, что пользователь совершит нужное действие.
Мы стремимся к тому, чтобы каждый сайт, который мы создаем, был не просто красивым, но и функциональным, способным преобразовать посетителей в постоянных клиентов. Давайте вместе сделаем ваш онлайн-образ таким же привлекательным, как и ваши услуги!
Несколько примеров наших проектов
Что вы получите при заказе сайта
Заказывая корпоративный сайт в SDD Creative Studio, вы получаете не просто онлайн-представительство, а мощный инструмент для достижения бизнес-целей. Мы начинаем с глубокого анализа целевой аудитории, что позволяет нам понять потребности ваших клиентов и адаптировать сайт под их запросы. Это основа для создания эффективного и привлекательного контента.
Структурирование контента — ключевой этап, который обеспечивает удобство навигации и доступность информации. Мы создаем логичную и интуитивно понятную архитектуру сайта, что способствует повышению юзабилити и удержанию пользователей. Яркий дизайн, разработанный с учетом последних трендов, делает ваш сайт не только красивым, но и функциональным. Мы используем Bootstrap 3 для обеспечения кроссбраузерности и адаптивности, что гарантирует корректное отображение на любых устройствах.
Вы получите современную и проверенную CMS, такую как "Битрикс - малый бизнес", которая обеспечивает легкость в управлении контентом и возможность быстрого внесения изменений. Кроме того, мы внедряем систему онлайн-консультаций, что позволяет вашим клиентам получать ответы на вопросы в реальном времени, увеличивая уровень сервиса и доверия к вашему бизнесу.
Мы уделяем особое внимание SEO и маркетингу, чтобы ваш сайт занимал высокие позиции в поисковых системах. Правильно настроенная оптимизация способствует высокой конверсии, что в свою очередь увеличивает количество клиентов и доход. В дополнение к этому мы предоставляем архив с сайтом, что позволяет вам всегда иметь доступ к предыдущим версиям и данным.
С SDD Creative Studio ваш корпоративный сайт станет не просто визитной карточкой, а эффективным инструментом для роста и развития вашего бизнеса.

Технические особенности создания сайта
Создание веб-ресурса для индустрии красоты требует особого внимания к техническим аспектам, которые обеспечивают не только функциональность, но и привлекательность. Важным элементом является использование анимаций и динамических элементов, которые помогают создать живую и увлекательную атмосферу. Грамотно подобранные анимации делают интерфейс более интерактивным, что способствует удержанию внимания пользователей и улучшает общее впечатление от посещения сайта.
Одной из ключевых функций является внедрение онлайн-обращений и форм обратной связи. Эти инструменты позволяют клиентам быстро и удобно записываться на услуги, задавать вопросы и получать информацию. Важно, чтобы эти формы были интуитивно понятными и легкими в использовании, что требует тщательной проработки пользовательского интерфейса и юзабилити. При этом необходимо обеспечить надежную обработку данных, чтобы информация клиентов была защищена и использовалась исключительно в рамках предоставления услуг.
Загрузка данных также играет значительную роль. Быстрая и эффективная загрузка изображений и контента позволяет избежать потери интереса со стороны пользователей. Оптимизация изображений, использование современных технологий кэширования и минимизация запросов к серверу – все это способствует улучшению скорости работы сайта, что критически важно для удержания посетителей.
В заключение, успешный проект в данной сфере требует индивидуального подхода к каждому клиенту. Учитывая уникальные особенности бизнеса, мы создаем решения, которые не только соответствуют современным стандартам, но и выделяют компанию на фоне конкурентов. Внимание к деталям и высокое качество реализации – залог успеха в создании эффективного веб-ресурса для салонов красоты.

Порядок разработки сайта в компании SDD Creative Studio
В компании SDD Creative Studio мы придерживаемся четкого и прозрачного порядка разработки сайта для салона красоты, который включает в себя несколько ключевых этапов. На первом этапе мы проводим анализ потребностей клиента, чтобы понять его уникальные цели и задачи. Это важный шаг, который позволяет нам создать продукт, соответствующий ожиданиям и требованиям бизнеса.
Следующий этап — работа по договору. Мы фиксируем все детали проекта, включая сроки, бюджет и обязательства сторон, что обеспечивает надежность и защищенность для клиента. Затем мы приступаем к проработке семантики. Мы исследуем ключевые слова и фразы, которые помогут вашему сайту занять высокие позиции в поисковых системах, привлекая целевую аудиторию.
После этого мы строим эффективную структуру сайта, учитывая пользовательский опыт и удобство навигации. На этом этапе наши опытные верстальщики и программисты начинают свою работу, создавая функциональный каркас, который будет основой для будущего дизайна. Мы стремимся к тому, чтобы сайт был не только красивым, но и максимально удобным для пользователей.
Современный дизайн — важный аспект, который мы рассматриваем на этапе разработки. Мы создаем визуально привлекательный интерфейс, который отражает стиль и атмосферу вашего салона красоты. После завершения разработки мы проводим тестирование, чтобы убедиться в корректной работе всех функциональных элементов и отсутствии ошибок.
На завершающем этапе мы осуществляем оптимизацию сайта для повышения его скорости загрузки и удобства использования. Запуск проекта — момент, когда мы передаем готовый продукт клиенту, обеспечивая его успешное функционирование в онлайн-пространстве. Мы гарантируем прозрачность, системность и надежность на каждом этапе, чтобы ваш сайт стал эффективным инструментом для развития бизнеса.
Ниже вы можете ознакомиться с картой проекта - наглядно показываем процесс разработки сайта и всех участников с нашей стороны.