Разработка сайта для производств: как создать эффективный онлайн-ресурс для вашего бизнеса
Создание веб-ресурсов для промышленных компаний требует глубокого понимания специфики их работы и потребностей. Мы учитываем особенности производственной сферы, чтобы предложить решения, которые действительно работают. Наша команда разрабатывает сайты, которые не только информируют, но и оптимизируют бизнес-процессы, улучшая взаимодействие с клиентами и партнёрами.
Мы внедряем современные технологии, такие как интеграция с ERP системами и автоматизация процессов, что позволяет нашим клиентам эффективно управлять производственными данными и ресурсами. Это означает, что ваш сайт становится не просто витриной, а полноценным инструментом для бизнеса, который помогает принимать обоснованные решения на основе актуальной информации.
Дизайн и функциональность — ключевые аспекты нашего подхода. Мы создаём интуитивно понятные интерфейсы, которые упрощают навигацию по сайту, что особенно важно для пользователей, работающих в условиях ограниченного времени. Адаптивность и мобильная версия сайта также являются обязательными элементами, так как многие специалисты на производстве используют мобильные устройства для доступа к информации.
Кроме того, мы понимаем важность SEO-оптимизации для привлечения целевой аудитории. Наша команда работает над тем, чтобы ваш ресурс занимал высокие позиции в поисковых системах, что увеличивает видимость и приводит новых клиентов. Мы предлагаем комплексный подход, который включает в себя анализ рынка, аудит текущих решений и разработку стратегии продвижения.
С нами вы получите не просто сайт, а надёжного партнёра, который поможет вашему бизнесу расти и развиваться в условиях современного рынка. Мы знаем, как сделать ваш онлайн-ресурс эффективным, и готовы предложить индивидуальные решения, адаптированные под ваши нужды.

Преимущества онлайн-присутствия
В современном мире наличие сайта является необходимостью для любого бизнеса, особенно для производств. Он не только представляет компанию в интернете, но и служит мощным инструментом для привлечения новых клиентов и расширения рынка сбыта. Сайт позволяет продемонстрировать продукцию, подчеркнуть уникальность предложений и установить связь с целевой аудиторией.
Одним из основных преимуществ онлайн-присутствия является увеличение охвата. С помощью сайта вы можете выйти на новые рынки и привлечь клиентов из разных регионов и стран. Это значительно расширяет возможности бизнеса и способствует росту продаж. Кроме того, сайт работает 24/7, что обеспечивает доступность информации для клиентов в любое время, что особенно важно для занятых специалистов, принимающих решения о покупке.
Наконец, наличие профессионально разработанного сайта способствует повышению доверия к вашему бренду. Современный и удобный интерфейс, качественный контент и актуальная информация создают положительное впечатление о компании. Это помогает установить долгосрочные отношения с клиентами и партнерами. Поэтому, если вы хотите укрепить свои позиции на рынке, задумайтесь о разработке сайта для производств.

Маркетинговое исследование сайтов конкурентов
В условиях высокой конкуренции на рынке важно понимать, как работают сайты ваших соперников. Анализ интернет-ресурсов конкурентов позволяет выявить их сильные и слабые стороны, что является основой для создания эффективного проекта. Мы изучаем ключевые аспекты: структуру сайтов, пользовательский опыт, контент, используемые маркетинговые стратегии и подходы к SEO. Это дает возможность понять, какие элементы способствуют высокой конверсии и привлечению клиентов.
Наш опыт в digital-маркетинге, который насчитывает более 15 лет, позволяет нам не просто собирать данные, но и применять их для достижения конкретных результатов. Мы ориентированы на практический подход, который включает в себя креативные решения, адаптированные под потребности вашего бизнеса. Зная, что работает у конкурентов, мы можем предложить уникальные идеи, которые выделят ваш проект на фоне остальных.
Понимание конкурентной среды помогает нам формировать стратегию, которая будет эффективно привлекать вашу целевую аудиторию. Мы создаем сайты, которые не только привлекают внимание, но и конвертируют посетителей в клиентов, что является нашей главной целью.

Разработка структуры сайта
Эффективная структура сайта для производственных компаний — основа, на которой строится взаимодействие пользователя с ресурсом. Правильное распределение разделов и логика навигации позволяют посетителям быстро находить нужную информацию, что существенно повышает уровень юзабилити. Например, четкое выделение категорий продуктов и услуг помогает пользователям легко ориентироваться и сокращает время на принятие решения.
Кроме того, продуманная структура сайта влияет на SEO. Поисковые системы учитывают, насколько удобно пользователям находить информацию, и, соответственно, ранжируют сайты с хорошей навигацией выше. Это означает, что грамотное построение разделов не только улучшает пользовательский опыт, но и способствует увеличению видимости в поисковых системах.
При создании структуры важно учитывать пользовательские сценарии: от первого посещения до завершения покупки. Каждая точка взаимодействия должна быть логичной и интуитивно понятной, что в конечном итоге приводит к повышению конверсии и успешному развитию бизнеса.

Разработка интерактивного прототипа сайта
Создание интерактивного прототипа сайта — ключевой этап в проектировании цифрового продукта, особенно для компаний, работающих в производственной сфере. Прототип позволяет визуализировать структуру и функциональность будущего сайта, что существенно упрощает процесс согласования и внесения изменений на ранних стадиях разработки.
Тестирование пользовательского пути на прототипе дает возможность выявить узкие места и улучшить навигацию, что напрямую влияет на удобство использования. Мы учитываем потребности конечного пользователя, что способствует повышению конверсии и улучшению взаимодействия с сайтом. Каждый элемент интерфейса проходит тщательную проверку, чтобы гарантировать, что он соответствует ожиданиям пользователей.
С учетом 15-летнего опыта нашей компании, мы интегрируем креативные решения и лучшие практики SEO в процесс разработки. Это позволяет не только создать визуально привлекательный продукт, но и обеспечить его высокие позиции в поисковых системах. Интерактивный прототип — не просто черновик, а мощный инструмент, который закладывает основу для успешного и эффективного сайта, соответствующего всем требованиям современного рынка.
Разработка яркого дизайна в соответствии с целями заказчика
В современном мире, где визуальное восприятие играет ключевую роль, создание уникального и яркого дизайна становится основой успешного бизнеса. Наша команда с более чем 20-летним опытом в интернет-дизайне понимает, что каждый проект требует индивидуального подхода, который отражает цели и ценности заказчика. Мы не просто создаем сайты — мы создаем эмоциональные связи между брендом и пользователем.
Креативный дизайн помогает не только привлечь внимание, но и удержать его. Мы учитываем психологию восприятия и поведение пользователей, чтобы каждая деталь работала на достижение поставленных задач. Например, использование контрастных цветов и динамичных элементов способствует вовлечению, а продуманная навигация обеспечивает легкость в поиске информации. Это позволяет пользователю не просто находить нужные данные, но и совершать целевые действия, будь то заполнение формы, покупка или подписка на рассылку.
Мы применяем различные подходы для создания дизайна, который не только выглядит привлекательно, но и эффективно конвертирует посетителей в клиентов. Например, использование storytelling в визуальных элементах помогает создать эмоциональную связь с аудиторией, а адаптивный дизайн обеспечивает комфортное взаимодействие с сайтом на любых устройствах. Эмоциональная подача контента, дополненная яркими визуальными акцентами, способствует формированию лояльности и доверия к бренду.
Каждый проект — возможность рассказать уникальную историю вашего бизнеса. Мы стремимся создать не просто сайт, а мощный инструмент, который будет работать на вас, способствуя росту и развитию. Давайте вместе создадим дизайн, который вдохновит ваших клиентов и поможет достичь желаемых результатов.
Несколько примеров наших проектов
Что вы получите при заказе сайта
Заказывая корпоративный сайт в SDD Creative Studio, вы получаете не просто онлайн-платформу, а мощный инструмент для достижения бизнес-целей. Мы начинаем с глубокого анализа целевой аудитории, что позволяет нам понять потребности ваших клиентов и создать сайт, который действительно будет работать на вас.
Структурирование контента — ключевой этап в процессе. Мы разрабатываем логичную и удобную навигацию, чтобы пользователи могли легко находить нужную информацию. Это повышает юзабилити и делает взаимодействие с сайтом максимально комфортным.
Яркий дизайн, который мы создаём, не только привлекает внимание, но и соответствует вашему корпоративному стилю. Мы используем современные подходы, включая Bootstrap 3, что обеспечивает мобильный адаптив и делает ваш сайт доступным на любых устройствах. Это особенно важно в условиях растущего числа пользователей мобильных гаджетов.
Удобный функционал сайта включает в себя интеграцию с современными и проверенными системами управления контентом, такими как CMS Битрикс. Это позволяет вам легко обновлять информацию и управлять сайтом без необходимости в технических знаниях.
Мы также внедряем систему онлайн-консультаций, что способствует улучшению коммуникации с вашими клиентами и увеличивает вероятность конверсий. Благодаря нашему опыту в SEO и маркетинге, ваш сайт будет оптимизирован для поисковых систем, что обеспечит высокую видимость и приток новых клиентов.
Кроме того, мы предоставляем архив с сайтом, что позволяет вам в любой момент вернуться к предыдущим версиям и изменениям. В итоге, вы получаете не просто сайт, а эффективный инструмент, который обеспечивает высокую конверсию и способствует развитию вашего бизнеса.

Технические особенности создания сайта
Создание веб-ресурсов для производственных компаний требует особого подхода, учитывающего специфику отрасли и потребности конечных пользователей. Одним из ключевых аспектов является интеграция анимаций и динамических элементов, которые делают интерфейс более интерактивным и привлекательным. Правильно реализованные анимации не только улучшают восприятие информации, но и помогают пользователям быстрее ориентироваться в функционале сайта, что особенно важно для сложных производственных процессов.
Не менее важным элементом является внедрение онлайн-обращений и форм обратной связи. Эти инструменты позволяют установить прямую связь между компанией и клиентами, обеспечивая оперативное реагирование на запросы. Мы уделяем особое внимание дизайну и функциональности этих форм, чтобы они были интуитивно понятны и удобны для пользователей. Каждый элемент продумывается с учетом специфики бизнеса, что позволяет повысить уровень конверсии и удовлетворенность клиентов.
Загрузка данных на сайт также требует тщательной проработки. Мы используем современные технологии, которые обеспечивают быструю и безопасную передачу информации. Это особенно важно для производственных компаний, где объемы данных могут быть значительными. Оптимизация загрузки позволяет избежать задержек и обеспечивает бесперебойную работу ресурса.
Наконец, мы акцентируем внимание на UI/UX решениях, создавая индивидуальные интерфейсы, которые отвечают потребностям пользователей. Каждое решение разрабатывается с учетом особенностей целевой аудитории и бизнес-задач, что позволяет достичь максимального эффекта. Внимание к деталям и высокий уровень реализации – залог успешного веб-ресурса, способного эффективно представлять производственную компанию в цифровом пространстве.

Порядок разработки сайта в компании SDD Creative Studio
В компании SDD Creative Studio мы придерживаемся четкого и системного подхода к разработке сайта для производств, что обеспечивает высокое качество и прозрачность на каждом этапе. Начинаем с анализа потребностей клиента, где мы внимательно изучаем бизнес-модель, целевую аудиторию и уникальные предложения. Это позволяет нам сформировать четкое понимание, что именно необходимо для успешного функционирования сайта.
Далее мы заключаем договор, который четко определяет все условия сотрудничества, сроки и бюджет проекта. Это создает основу для надежного партнерства и исключает возможные недоразумения в будущем. После этого мы переходим к проработке семантики, где определяем ключевые слова и фразы, которые помогут вашему сайту занять высокие позиции в поисковых системах.
На этапе построения эффективной структуры мы разрабатываем логическую и удобную навигацию, что позволяет пользователям легко находить нужную информацию. Команда опытных верстальщиков и программистов обеспечивает реализацию всех задумок, создавая функциональный и адаптивный сайт, который будет отлично работать на различных устройствах.
Современный дизайн — не только эстетика, но и удобство использования. Мы создаем привлекательные и интуитивно понятные интерфейсы, которые способствуют вовлечению пользователей. После завершения разработки мы проводим тестирование, чтобы убедиться в корректной работе всех функций и устранить возможные ошибки.
На заключительном этапе мы занимаемся оптимизацией сайта для повышения его скорости и производительности, а затем запускаем проект. Мы уверены, что наш подход к каждому этапу разработки сайта для производств обеспечивает надежность и высокое качество конечного продукта, что в свою очередь способствует успеху вашего бизнеса.
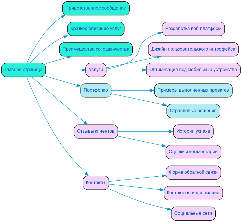
Ниже вы можете ознакомиться с картой проекта - наглядно показываем процесс разработки сайта и всех участников с нашей стороны.