Разработка сайта для продвижения услуг няни: как создать эффективный онлайн-ресурс для привлечения клиентов
Создание веб-ресурса для представления услуг по уходу за детьми требует особого подхода. Важно не только привлечь внимание родителей, но и установить доверие, ведь речь идет о безопасности и благополучии их детей. Наша студия понимает, что сайт должен быть не просто красивым, но и функциональным, обеспечивая простоту навигации и доступность информации.
Мы используем современные технологии для разработки платформ, которые позволяют быстро загружать страницы и адаптироваться под любые устройства. Это критично, так как многие пользователи ищут информацию с мобильных телефонов. Оптимизация под поисковые системы (SEO) также является важным аспектом: правильная структура сайта и качественный контент помогут вашим услугам занять высокие позиции в результатах поиска.
Особое внимание мы уделяем дизайну, который должен отражать атмосферу уюта и доверия. Использование теплых цветовых гамм, изображений счастливых детей и отзывов довольных родителей создает позитивное первое впечатление. Мы также интегрируем функционал, позволяющий клиентам оставлять заявки и отзывы, что способствует формированию сообщества и повышает уровень доверия к услугам.
Наша команда стремится к индивидуальному подходу, учитывая особенности вашего бизнеса и целевую аудиторию. Мы проводим анализ конкурентов и целевых запросов, чтобы создать уникальное предложение, которое выделит вас на фоне других. В результате вы получите не просто сайт, а эффективный инструмент для привлечения клиентов и формирования положительного имиджа.

Преимущества онлайн-присутствия
В современном мире наличие качественного веб-сайта — не просто опция, а необходимость для бизнеса, предлагающего услуги няни. Прежде всего, сайт позволяет значительно увеличить охват целевой аудитории. С помощью SEO-оптимизации и контент-маркетинга вы можете привлекать новых клиентов, которые ищут надежного специалиста в интернете. Это особенно актуально в условиях высокой конкуренции на рынке услуг.
Кроме того, продуманный и функциональный сайт обеспечивает доступность информации о ваших услугах 24/7. Потенциальные клиенты могут в любое время ознакомиться с вашими предложениями, ценами и отзывами, что значительно упрощает процесс принятия решения. Удобный интерфейс и простота навигации создают положительное впечатление, что также способствует увеличению числа обращений.
Наконец, наличие профессионального сайта формирует доверие к вашему бизнесу. Веб-ресурс с качественным дизайном и актуальной информацией внушает уверенность и демонстрирует вашу серьезность и профессионализм. Разработка сайта для продвижения услуг няни — инвестиция в будущее вашего бизнеса, которая окупится многократно.

Маркетинговое исследование сайтов конкурентов
Создание эффективного онлайн-представительства для услуг няни начинается с глубокого анализа конкурентов. Этот этап позволяет выявить сильные и слабые стороны существующих сайтов, а также понять, какие стратегии работают на рынке. Мы изучаем ключевые элементы: дизайн, структуру, контент, используемые каналы продвижения и методы взаимодействия с клиентами.
Зачем это нужно? Понимание конкурентной среды помогает нам сформировать уникальное торговое предложение для вашего проекта, выделяющее вас среди остальных. Мы используем полученные данные для создания креативного и функционального веб-ресурса, который не только привлекает внимание, но и обеспечивает высокую конверсию. Наша команда, обладая более чем 15-летним опытом в маркетинге, знает, как адаптировать успешные практики под конкретные потребности вашего бизнеса.
Кроме того, мы учитываем требования SEO, что позволяет вашему сайту занимать высокие позиции в поисковых системах. Такой комплексный подход гарантирует, что ваш проект будет не просто красивым, но и эффективным, приносящим реальный результат и удовлетворяющим ожидания клиентов.

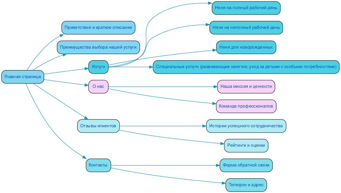
Разработка структуры сайта
Создание веб-ресурса для продвижения услуг няни требует тщательной проработки структуры. Логичное построение разделов позволяет пользователям быстро находить необходимую информацию, что напрямую влияет на их опыт взаимодействия с сайтом. Например, выделение отдельных категорий для услуг, отзывов и часто задаваемых вопросов упрощает навигацию и делает поиск более интуитивным.
Эффективная структура также играет ключевую роль в SEO. Правильное распределение контента по разделам и использование внутренних ссылок способствует лучшему индексированию страниц поисковыми системами. Это увеличивает видимость сайта и приток целевой аудитории.
Не менее важны пользовательские сценарии. Понимание, какие действия пользователи хотят совершить, позволяет оптимизировать конверсионные пути. Удобный интерфейс и логика навигации помогают уменьшить количество отказов и увеличивают вероятность того, что посетитель станет клиентом.

Разработка интерактивного прототипа сайта
Создание интерактивного прототипа сайта — ключевой этап в проектировании онлайн-платформы для услуг няни. На этом этапе мы визуализируем все элементы, что позволяет клиенту увидеть, как будет выглядеть конечный продукт и как будет работать пользовательский интерфейс.
Прототипирование обеспечивает возможность тестирования пользовательского пути еще до начала разработки. Мы анализируем, как потенциальные пользователи взаимодействуют с сайтом, выявляем узкие места и оптимизируем навигацию. Это позволяет нам улучшить пользовательский опыт и значительно повысить конверсию, что критично для успешного продвижения услуг.
Учитывая 15-летний опыт нашей компании, мы знаем, как важен баланс между креативом и функциональностью. Мы разрабатываем прототипы с учетом потребностей SEO, что способствует лучшему ранжированию в поисковых системах и привлечению целевой аудитории. Каждый элемент прототипа продуман до мелочей, чтобы обеспечить максимальную эффективность и удовлетворение потребностей клиентов.
Таким образом, интерактивный прототип становится основой для успешного проекта, который отвечает всем современным требованиям и ожиданиям пользователей.
Разработка яркого дизайна в соответствии с целями заказчика
Создание онлайн-платформы для услуг няни — не просто задача, а возможность выделиться на фоне конкурентов с помощью уникального и запоминающегося дизайна. Наша команда, обладая более чем 20-летним опытом в интернет-дизайне, понимает, что каждый проект требует индивидуального подхода, который отражает ценности и цели нашего клиента.
Креативный дизайн — не только визуальная привлекательность, но и продуманная структура, которая ведет пользователя к желаемому действию. Мы создаем интерфейсы, где каждый элемент работает на результат: от кнопки «Записаться на консультацию» до формы обратной связи. Например, использование теплых и дружелюбных цветов в сочетании с изображениями счастливых детей и заботливых нянь создает атмосферу доверия и уюта, что особенно важно для родителей, ищущих няню для своего ребенка.
Эмоциональная подача информации также играет ключевую роль. Мы разрабатываем контент так, чтобы он вызывал положительные эмоции и вовлекал пользователей в процесс выбора. Интерактивные элементы, такие как отзывы родителей, фотографии с мероприятий и видеоролики с няней, помогают создать более глубокую связь с потенциальными клиентами, повышая уровень их вовлеченности.
Кроме того, мы применяем современные методики оптимизации конверсии. Например, тестирование различных вариантов призывов к действию и размещения элементов на странице позволяет нам находить наиболее эффективные решения. В итоге, наш дизайн не только привлекает внимание, но и способствует тому, чтобы пользователи с легкостью совершали нужные действия, будь то запись на консультацию или запрос дополнительной информации.
Несколько примеров наших проектов
Что вы получите при заказе сайта
Обращаясь в SDD Creative Studio, вы получаете не просто сайт, а мощный инструмент для роста вашего бизнеса. Наш подход начинается с глубокого анализа целевой аудитории, что позволяет нам понять потребности ваших клиентов и создать сайт, который будет отвечать их ожиданиям.
Мы уделяем особое внимание структурированию контента, чтобы информация была представлена логично и доступно. Каждый посетитель сможет быстро найти нужные данные, что существенно повысит юзабилити вашего ресурса. Мы создаем яркий дизайн, который не только привлечет внимание, но и будет отражать уникальность вашего бренда.
В условиях растущей мобильной аудитории мы обеспечиваем мобильный адаптив, чтобы ваш сайт отлично выглядел на любых устройствах. Используя Bootstrap 3, мы гарантируем, что сайт будет не только красивым, но и функциональным. Удобный функционал, который мы интегрируем, позволит вашим клиентам легко взаимодействовать с ресурсом, что способствует высокой конверсии.
Мы работаем с современными проверенными CMS, среди которых выделяется система управления сайтом "Битрикс - малый бизнес". Это решение обеспечит вам простоту в управлении контентом и возможность масштабирования проекта по мере роста вашего бизнеса.
Кроме того, мы предлагаем внедрение системы онлайн-консультаций, что значительно улучшает коммуникацию с клиентами и увеличивает шансы на успешные продажи. Мы также уделяем внимание SEO и маркетингу, чтобы ваш сайт был видим в поисковых системах и привлекал целевую аудиторию.
В результате, вы получаете не только функциональный и красивый сайт, но и архив с сайтом, что позволяет вам отслеживать изменения и улучшения в будущем. С SDD Creative Studio ваш бизнес обретет новые горизонты!

Технические особенности создания сайта
Создание веб-ресурса, ориентированного на услуги по уходу за детьми, требует особого внимания к техническим аспектам и пользовательскому опыту. Важнейшим элементом является использование анимаций и динамических эффектов, которые не только привлекают внимание, но и делают взаимодействие с сайтом более интуитивным. Легкие анимации при наведении курсора или переходах между страницами создают ощущение живого общения, что особенно важно для целевой аудитории, состоящей из родителей.
Еще одной ключевой составляющей является интеграция онлайн-обращений и форм обратной связи. Эти инструменты позволяют потенциальным клиентам быстро и удобно связываться с вами. Мы разрабатываем формы, которые не только просты в использовании, но и адаптированы под мобильные устройства, что обеспечивает доступ к услугам в любое время и в любом месте. Важно, чтобы каждая форма была оптимизирована для быстрой загрузки и минимизации времени ожидания, что положительно сказывается на общем впечатлении от сайта.
Загрузка данных и управление контентом также требуют тщательной проработки. Мы используем современные технологии для обеспечения быстрой загрузки страниц и оптимизации изображений. Это не только улучшает пользовательский опыт, но и positively влияет на SEO-позиции, что критично для привлечения новых клиентов. Каждый элемент контента тщательно продуман и адаптирован под потребности целевой аудитории.
Наконец, мы уделяем особое внимание UI/UX решениям, чтобы сайт был не только красивым, но и функциональным. Индивидуальный подход к каждому проекту позволяет нам создавать уникальные интерфейсы, которые отражают ценности и стиль наших клиентов. Мы стремимся к тому, чтобы каждый аспект веб-ресурса был проработан до мелочей, что делает его эффективным инструментом для достижения бизнес-целей.

Порядок разработки сайта в компании SDD Creative Studio
В компании SDD Creative Studio мы понимаем, что разработка сайта для продвижения услуг няни – это важный шаг для вашего бизнеса. Мы стремимся к прозрачности, системности и надёжности на каждом этапе нашего сотрудничества. Начинаем с анализа потребностей клиента, где мы детально изучаем ваши цели, целевую аудиторию и конкурентную среду. Это позволяет нам создать уникальное предложение, которое будет выделять вас на фоне других.
Следующий этап – работа по договору. Мы чётко фиксируем все условия, сроки и стоимость проекта, чтобы избежать недоразумений и обеспечить комфортное сотрудничество. После этого переходим к проработке семантики. Здесь мы подбираем ключевые слова и фразы, которые помогут вашему сайту занять высокие позиции в поисковых системах и привлечь целевых клиентов.
На этапе построения эффективной структуры сайта мы создаём логичную навигацию, которая облегчает пользователям поиск информации. Наши опытные верстальщики и программисты работают над тем, чтобы сайт был не только функциональным, но и визуально привлекательным. Мы применяем современные дизайнерские решения, которые подчеркивают уникальность ваших услуг и делают сайт приятным для восприятия.
После завершения разработки мы проводим тестирование, чтобы убедиться, что все элементы работают корректно. На этапе оптимизации мы настраиваем сайт для быстрого загрузки и удобства пользователей, что также положительно сказывается на его позициях в поисковых системах. Завершает процесс запуск проекта, после которого мы продолжаем поддерживать связь и предоставлять рекомендации по дальнейшему продвижению. С SDD Creative Studio вы можете быть уверены в высоком качестве и надёжности вашего нового сайта.
Ниже вы можете ознакомиться с картой проекта - наглядно показываем процесс разработки сайта и всех участников с нашей стороны.