Разработка сайта для малого и среднего бизнеса: как создать эффективный онлайн-ресурс, который привлечет клиентов?
Создание веб-ресурса для небольших и средних компаний требует особого подхода, учитывающего их уникальные потребности и ограничения. Мы понимаем, что для таких предприятий важна не только функциональность, но и эффективность вложений. Поэтому мы предлагаем решения, которые позволяют достичь максимального результата при минимальных затратах.
Наша команда использует современные технологии, такие как адаптивный дизайн, чтобы ваш сайт выглядел привлекательно на любых устройствах. Это особенно важно, поскольку большинство пользователей сегодня заходят в интернет с мобильных телефонов. Мы также внедряем SEO-оптимизацию на этапе разработки, что помогает вашему ресурсу занимать высокие позиции в поисковых системах и привлекать целевую аудиторию.
Важной частью нашего подхода является создание интуитивно понятного интерфейса. Мы знаем, что пользователи ценят простоту и удобство, поэтому разрабатываем сайты с акцентом на пользовательский опыт. Это позволяет не только удерживать внимание посетителей, но и повышать конверсию, превращая их в клиентов.
Кроме того, мы предлагаем гибкие решения для управления контентом. С помощью удобных систем управления вы сможете самостоятельно обновлять информацию на сайте, что особенно актуально для бизнеса с динамично меняющимися предложениями. Мы обучаем наших клиентов, чтобы они могли легко использовать все возможности своего ресурса.
Наша цель — создать не просто сайт, а эффективный инструмент для вашего бизнеса, который будет работать на вас. Мы уверены, что качественная веб-разработка — инвестиция в будущее, и готовы помочь вам сделать первый шаг к успеху в цифровом пространстве.

Преимущества онлайн-присутствия
В современном мире наличие сайта является неотъемлемой частью успешного бизнеса. Особенно это касается малого и среднего бизнеса, который стремится выделиться на фоне конкурентов. Прежде всего, продуманный и функциональный сайт позволяет значительно увеличить охват аудитории. С помощью поисковых систем и социальных сетей вы можете привлечь клиентов не только из вашего региона, но и из других городов и стран.
Кроме того, доступность информации о вашем бизнесе в любое время суток создает удобство для потенциальных клиентов. Люди могут ознакомиться с вашими услугами или товарами, не выходя из дома, что повышает вероятность их выбора именно вашей компании. Это особенно актуально в условиях стремительно меняющегося рынка, где скорость и удобство играют ключевую роль.
Наконец, наличие качественного сайта формирует доверие к вашему бизнесу. Профессиональный веб-ресурс с актуальной информацией и отзывами клиентов создает положительный имидж и помогает установить долгосрочные отношения с клиентами. Все эти факторы делают разработку сайта для малого и среднего бизнеса важным шагом на пути к успеху.

Маркетинговое исследование сайтов конкурентов
Создание эффективного веб-ресурса для бизнеса требует глубокого понимания конкурентной среды. Мы проводим тщательный анализ сайтов ваших соперников, чтобы выявить их сильные и слабые стороны. В процессе исследования мы изучаем не только дизайн и функционал, но и маркетинговые стратегии, используемые для привлечения и удержания клиентов.
Зачем это нужно? Понимание конкурентного ландшафта позволяет вам выделиться на фоне других игроков. Мы определяем, какие элементы работают, а какие нет, чтобы вы могли избежать распространённых ошибок и использовать успешные подходы в своей стратегии. Это не просто теоретический анализ — мы применяем полученные данные для создания практических решений, которые обеспечат высокую конверсию и максимальную отдачу от вашего сайта.
С учётом нашего 15-летнего опыта в маркетинге и потребностей SEO, мы разрабатываем креативные решения, которые не только привлекают внимание, но и побуждают к действию. Команда профессионалов готова помочь вашему бизнесу занять лидирующие позиции в своей нише, используя результаты маркетингового исследования для создания уникального и эффективного веб-ресурса.

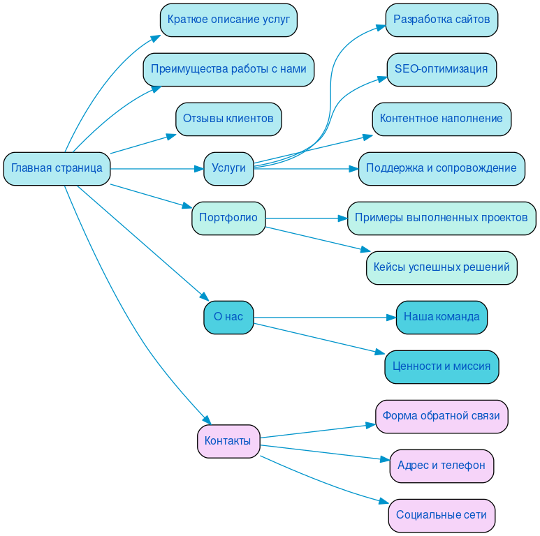
Разработка структуры сайта
Создание веб-ресурса для бизнеса требует тщательной проработки структуры. Эффективная и логичная организация разделов помогает пользователям быстро находить нужную информацию, что напрямую влияет на юзабилити сайта. Если навигация интуитивно понятна, посетители с большей вероятностью останутся на сайте и совершат целевое действие.
Кроме того, хорошо продуманная структура способствует оптимизации для поисковых систем. Правильное распределение контента по категориям и использование ключевых слов в заголовках и подзаголовках повышают шансы на высокие позиции в результатах поиска. Это значит, что ваш сайт будет легче находить целевой аудитории.
Важно также учитывать пользовательские сценарии: какие действия посетители будут совершать на сайте и как они будут перемещаться между разделами. Четкая логика и последовательность шагов не только улучшают опыт пользователей, но и значительно увеличивают конверсию, превращая посетителей в клиентов.

Разработка интерактивного прототипа сайта
Создание интерактивного прототипа сайта — ключевой этап, который позволяет визуализировать идеи и концепции до начала разработки. Прототип служит наглядным инструментом для тестирования пользовательского пути, что помогает выявить узкие места и улучшить взаимодействие с будущими посетителями. Мы используем 15-летний опыт в digital-маркетинге, чтобы гарантировать, что каждый элемент прототипа соответствует потребностям целевой аудитории.
На этапе прототипирования мы учитываем не только визуальную привлекательность, но и функциональность. Это позволяет нам заранее протестировать различные сценарии поведения пользователей, что значительно повышает шансы на успешную конверсию. Каждый клик, каждое движение по сайту тщательно прорабатывается, чтобы обеспечить интуитивное и удобное взаимодействие.
Кроме того, мы интегрируем SEO-аспекты в прототип, что позволяет заранее оптимизировать структуру сайта для поисковых систем. Это обеспечивает лучшую видимость в интернете и привлекает целевой трафик. Наш креативный подход в сочетании с глубоким пониманием потребностей бизнеса делает процесс создания прототипа не только эффективным, но и вдохновляющим. Мы верим, что качественный прототип — залог успешного финального продукта.
Разработка яркого дизайна в соответствии с целями заказчика
В современном мире уникальный и креативный дизайн сайта — не просто вопрос эстетики, а стратегический инструмент, способный привлечь и удержать внимание целевой аудитории. С более чем 20-летним опытом в интернет-дизайне, мы понимаем, как важна индивидуальность для бизнеса. Каждый проект начинается с глубокого анализа целей заказчика и потребностей его клиентов, что позволяет создать визуальный язык, который будет говорить с пользователями на их языке.
Мы используем креативные подходы, чтобы каждый элемент дизайна работал на вовлечение. Например, интерактивные элементы, такие как анимации и микровзаимодействия, не только делают сайт более привлекательным, но и направляют пользователя к нужному действию. Яркие кнопки с четкими призывами к действию, расположенные в логичных местах, помогают пользователю легко ориентироваться и совершать покупки или записываться на услуги.
Эмоциональная подача контента также играет ключевую роль в дизайне. Мы создаем визуальные истории, которые резонируют с целевой аудиторией. Использование качественных изображений, видеоматериалов и продуманного текстового контента помогает установить доверие и вызвать интерес. Например, если ваш бизнес предлагает услуги по организации мероприятий, мы можем создать сайт, который передает атмосферу праздника и радости, побуждая посетителей задуматься о том, как именно ваши услуги могут сделать их событие незабываемым.
Каждый проект — возможность создать нечто уникальное. Мы стремимся к тому, чтобы дизайн не только соответствовал современным трендам, но и был адаптирован под конкретные цели бизнеса, что в конечном итоге приводит к высокой конверсии и удовлетворенности клиентов. Ваш успех — наша главная цель.
Несколько примеров наших проектов
Что вы получите при заказе сайта
Заказывая корпоративный сайт в SDD Creative Studio, вы получаете не просто интернет-ресурс, а мощный инструмент для достижения бизнес-целей. Мы начинаем с тщательного анализа целевой аудитории, что позволяет создать сайт, который действительно отвечает потребностям ваших клиентов.
Структурирование контента — ключевой этап нашего процесса. Мы поможем вам организовать информацию так, чтобы пользователи могли легко находить нужные данные. Это значительно повышает юзабилити сайта и способствует улучшению взаимодействия с вашими клиентами.
Яркий дизайн, который мы предлагаем, не только привлекает внимание, но и отражает индивидуальность вашего бренда. Мы используем Bootstrap 3 для создания мобильных адаптивных решений, что гарантирует корректное отображение сайта на любых устройствах, будь то смартфон, планшет или компьютер.
Удобный функционал — еще одна наша сильная сторона. Мы внедряем современные проверенные CMS, включая систему управления сайтом "Битрикс - стандарт", что обеспечивает простоту в редактировании и обновлении контента. Также мы предлагаем интеграцию системы онлайн-консультаций, что позволяет вам оставаться на связи с клиентами в любое время.
Не забываем и о SEO и маркетинге. Мы оптимизируем ваш сайт для поисковых систем, что способствует высокой конверсии и привлечению новых клиентов. В результате вы получаете не просто сайт, а эффективный инструмент для увеличения продаж.
Кроме того, мы предоставляем архив с сайтом, что позволяет вам всегда иметь доступ к предыдущим версиям и данным. Это важная функция для бизнеса, который ценит стабильность и безопасность.
С SDD Creative Studio ваш корпоративный сайт станет надежным помощником в достижении успеха.

Технические особенности создания сайта
Создание эффективного веб-ресурса для компаний, работающих в сегменте малого и среднего бизнеса, требует внимательного подхода к техническим аспектам. Одним из ключевых элементов является реализация анимаций и динамических эффектов, которые не только делают интерфейс более привлекательным, но и улучшают пользовательский опыт. Плавные переходы и интерактивные элементы помогают удерживать внимание посетителей, что особенно важно для повышения конверсии.
Не менее важным аспектом является интеграция онлайн-обращений и форм обратной связи. Удобные и интуитивно понятные формы позволяют пользователям легко задавать вопросы или оставлять заявки. При этом важно уделить внимание валидации данных и безопасности, чтобы обеспечить защиту информации клиентов. Мы понимаем, что каждая деталь имеет значение, и стремимся создать решения, которые соответствуют современным требованиям и ожиданиям пользователей.
Загрузка данных также играет значительную роль в функционировании сайта. Оптимизация скорости загрузки страниц, работа с изображениями и другими медиафайлами — те аспекты, которые мы тщательно прорабатываем. Быстрый доступ к информации создает положительное впечатление и способствует увеличению времени, проведенного на сайте.
Кроме того, мы акцентируем внимание на UI/UX решениях, которые помогают создать удобный и логичный интерфейс. Индивидуальный подход к каждому проекту позволяет нам разрабатывать уникальные решения, которые учитывают специфику бизнеса и потребности целевой аудитории. Мы стремимся к тому, чтобы каждый сайт стал не просто инструментом, а эффективным средством для достижения бизнес-целей наших клиентов.

Порядок разработки сайта в компании SDD Creative Studio
В компании SDD Creative Studio мы понимаем, что разработка сайта для малого и среднего бизнеса — не просто создание онлайн-ресурса, а комплексный процесс, требующий внимания к деталям и глубокого понимания потребностей клиента. Мы начинаем с анализа потребностей клиента, где обсуждаем цели, задачи и целевую аудиторию проекта. Этот этап позволяет нам четко определить, что именно необходимо для успешного продвижения вашего бизнеса в интернете.
Затем мы заключаем договор, который обеспечивает прозрачность на всех этапах работы. Это наш способ гарантировать, что все условия и ожидания будут четко зафиксированы. После этого мы переходим к проработке семантики, где исследуем ключевые слова и фразы, которые помогут вашему сайту занять высокие позиции в поисковых системах.
На следующем этапе мы строим эффективную структуру сайта, создавая логичную навигацию и распределяя контент так, чтобы пользователи могли легко находить нужную информацию. Наши опытные верстальщики и программисты работают над реализацией этой структуры, обеспечивая максимальную функциональность и скорость загрузки страниц.
Современный дизайн — не только эстетика, но и удобство использования. Мы создаем визуально привлекательные интерфейсы, которые соответствуют последним трендам и требованиям UX/UI. После завершения разработки мы проводим тестирование, чтобы выявить и устранить возможные ошибки.
На финальном этапе осуществляется оптимизация и запуск проекта. Мы следим за тем, чтобы сайт работал без сбоев и соответствовал всем современным стандартам. Наша цель — обеспечить надежный и эффективный инструмент для вашего бизнеса, который будет способствовать его росту и развитию.
Ниже вы можете ознакомиться с картой проекта - наглядно показываем процесс разработки сайта и всех участников с нашей стороны.