Разработка сайта для гостиницы: как создать эффективный онлайн-ресурс, который привлечет гостей и увеличит доходы
Создание веб-ресурса для гостиничного бизнеса требует глубокого понимания специфики отрасли и потребностей клиентов. Мы предлагаем комплексный подход, который включает в себя анализ целевой аудитории, конкурентной среды и актуальных трендов в области гостиничных услуг. Наша команда использует передовые технологии, чтобы обеспечить высокую производительность и безопасность сайта, что критично для обработки онлайн-бронирований и управления данными клиентов.
Одной из ключевых особенностей наших проектов является адаптивный дизайн. Мы разрабатываем интерфейсы, которые удобно использовать на любых устройствах — от настольных компьютеров до мобильных телефонов. Это особенно важно, так как значительная часть пользователей ищет и бронирует номера именно с мобильных устройств. Мы также внедряем системы управления контентом (CMS), которые позволяют вашим сотрудникам легко обновлять информацию о номерах, ценах и специальных предложениях без необходимости в технических знаниях.
Для повышения видимости в поисковых системах мы применяем SEO-оптимизацию на всех этапах разработки. Это включает в себя создание уникального контента, оптимизацию метаданных и улучшение структуры сайта. Такой подход не только привлекает новых клиентов, но и способствует формированию доверия к вашему бренду.
Мы понимаем, что каждая гостиница уникальна, поэтому предлагаем индивидуальные решения, учитывающие ваши бизнес-цели и особенности. Наша цель — создать не просто сайт, а мощный инструмент для увеличения бронирований и улучшения взаимодействия с клиентами. С нами вы получите веб-ресурс, который будет работать на вас и способствовать вашему успеху в гостиничном бизнесе.

Преимущества онлайн-присутствия
В современном мире наличие качественного веб-сайта для гостиницы является не просто желательным, а необходимым условием успешного бизнеса. Гостиницы, обладая продуманным онлайн-присутствием, могут значительно увеличить свой охват, привлекая новых клиентов из разных уголков мира. Сайт позволяет потенциальным гостям ознакомиться с услугами, ценами и особенностями вашего заведения в любое время, что делает его доступным для широкой аудитории.
Кроме того, наличие функционального сайта способствует формированию доверия у клиентов. Современные пользователи ожидают, что гостиница будет иметь профессионально оформленный сайт, который демонстрирует её уровень сервиса. Отзывы, фотографии и описания услуг на сайте помогут создать положительное впечатление и убедить потенциальных гостей в выборе именно вашего заведения.
Не стоит забывать и о возможностях онлайн-бронирования, которые значительно упрощают процесс для клиентов и увеличивают вероятность их выбора. Все эти аспекты подчеркивают важность разработки сайта для гостиницы, который станет вашим надежным инструментом в конкурентной борьбе на рынке услуг.

Маркетинговое исследование сайтов конкурентов
В современном мире конкуренция в гостиничном бизнесе становится всё более острой, и наличие качественного веб-ресурса является важным фактором успеха. Мы проводим глубокий анализ сайтов конкурентов, чтобы понять, какие элементы работают на их пользу, а какие — нет. Это позволяет нам выявить лучшие практики и уникальные подходы, которые можно адаптировать для вашего проекта.
В процессе исследования мы изучаем дизайн, структуру навигации, контент, а также стратегии привлечения и удержания клиентов. Мы анализируем, как конкуренты используют SEO-тактики, чтобы повысить видимость своих сайтов в поисковых системах. Такой подход помогает нам создать веб-ресурс, который не только будет привлекать внимание, но и эффективно конвертировать посетителей в клиентов.
Опираясь на наш 15-летний опыт в маркетинге, мы разрабатываем креативные решения, которые учитывают потребности вашей целевой аудитории. В результате, ваш сайт не только станет ярким представлением вашего бренда, но и будет способствовать росту доходов, обеспечивая высокую конверсию и удовлетворение клиентов.

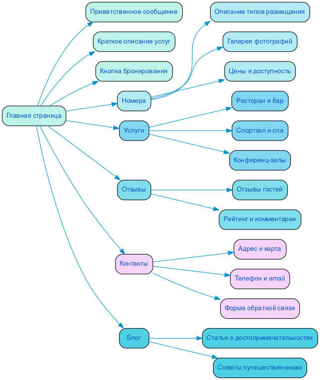
Разработка структуры сайта
Создание веб-ресурса для гостиничного бизнеса требует особого внимания к структуре. Четкая и логичная организация разделов позволяет пользователям быстро находить нужную информацию, что значительно улучшает юзабилити. Например, выделение отдельных категорий для бронирования номеров, услуг, акций и отзывов помогает посетителям легко ориентироваться и принимать решения.
Хорошо продуманная структура сайта также способствует повышению конверсии. Когда пользователь получает доступ к важной информации без лишних усилий, вероятность бронирования возрастает. Использование пользовательских сценариев, таких как путь от поиска до оформления заказа, позволяет выявить и устранить узкие места в навигации.
Кроме того, логическая структура сайта положительно сказывается на SEO. Поисковые системы ценят четкую иерархию контента, что способствует лучшему ранжированию. Инвестирование в продуманную архитектуру сайта — инвестиция в успех вашего гостиничного бизнеса.

Разработка интерактивного прототипа сайта
Создание интерактивного прототипа сайта — ключевой этап, который позволяет визуализировать структуру и функциональность будущего ресурса. Мы понимаем, что для гостиничного бизнеса важна не только привлекательная картинка, но и удобство использования. Прототип помогает нам протестировать пользовательский путь, выявить узкие места и оптимизировать навигацию, что напрямую влияет на конверсию.
В процессе работы над прототипом мы учитываем потребности целевой аудитории и особенности SEO. Это позволяет заранее продумать, как пользователи будут находить ваш сайт и какие действия они будут совершать. Наш 15-летний опыт в digital-маркетинге помогает нам создавать креативные решения, которые не только привлекают внимание, но и удерживают посетителей.
Тестирование прототипа с реальными пользователями позволяет нам собирать ценные отзывы и вносить необходимые изменения до запуска. Такой подход гарантирует, что финальный результат будет максимально соответствовать ожиданиям клиентов и обеспечит высокий уровень удовлетворенности. Мы стремимся к тому, чтобы каждый проект был не просто красивым, но и эффективным инструментом для вашего бизнеса.
Разработка яркого дизайна в соответствии с целями заказчика
В современном мире, где визуальное восприятие играет ключевую роль, создание уникального и привлекательного интерфейса для гостиничного бизнеса становится залогом успешного взаимодействия с клиентами. Наша команда, обладая более чем 20-летним опытом в интернет-дизайне, понимает, как важно не только привлечь внимание, но и удержать его, превращая посетителей в гостей.
Каждый проект начинается с глубокого погружения в цели и ценности заказчика. Мы разрабатываем дизайн, который отражает индивидуальность гостиницы, создавая атмосферу, способную вызвать у пользователей положительные эмоции. Например, для отелей с историей мы можем использовать элементы ретро-дизайна, подчеркивающие уникальность и традиции, в то время как современные бутик-отели требуют свежих, минималистичных решений, способствующих созданию ощущения уюта и стиля.
Креативный подход к дизайну позволяет нам не только выделить гостиницу среди конкурентов, но и создать интуитивно понятный интерфейс, который направляет пользователя к важным действиям: бронированию номера, изучению услуг или обращению в службу поддержки. Мы используем визуальные акценты, такие как яркие кнопки и продуманные графические элементы, чтобы сделать процесс бронирования легким и приятным.
Эмоциональная подача играет важную роль в нашем дизайне. Мы создаем визуальные истории, которые вовлекают пользователей и вызывают желание действовать. Например, использование качественных изображений номеров и общих зон, дополненных отзывами довольных клиентов, способствует формированию доверия и повышает вероятность бронирования.
В результате, каждый элемент дизайна становится частью общей стратегии, направленной на достижение высоких показателей конверсии и удовлетворение потребностей клиентов. Мы создаем не просто сайт, а мощный инструмент для вашего бизнеса, который работает на результат.
Несколько примеров наших проектов
Что вы получите при заказе сайта
Заказывая корпоративный сайт в SDD Creative Studio, вы получаете не просто веб-страницу, а мощный инструмент для развития вашего бизнеса. Мы начинаем с глубокого анализа целевой аудитории, что позволяет нам создать сайт, который действительно отвечает потребностям ваших клиентов. Это значит, что каждый элемент будет продуман с точки зрения вашего целевого сегмента.
Структурирование контента — следующий шаг, который мы тщательно прорабатываем. Мы помогаем вам организовать информацию так, чтобы она была понятной и доступной для пользователей. Это способствует улучшению юзабилити и повышению удовлетворенности посетителей, что в свою очередь ведет к высокой конверсии.
Яркий дизайн, созданный с учетом современных трендов, делает ваш сайт не только привлекательным, но и запоминающимся. Мы используем Bootstrap 3 для обеспечения мобильной адаптивности, что гарантирует корректное отображение на всех устройствах. Ваши клиенты смогут легко взаимодействовать с сайтом, будь то на смартфоне или на компьютере.
Мы работаем с современными проверенными CMS, включая CMS Битрикс, что обеспечивает стабильность и безопасность вашего ресурса. Внедрение системы онлайн-консультаций позволяет вам оперативно взаимодействовать с клиентами, что увеличивает шансы на успешное завершение сделки.
Кроме того, мы не забываем о SEO и маркетинге. Наши специалисты оптимизируют сайт для поисковых систем, что помогает привлечь больше посетителей и повысить видимость вашего бренда в Интернете. В результате вы получаете не просто сайт, а эффективный инструмент для продвижения, который будет работать на вас.
Также мы предоставляем архив с сайтом, что позволяет вам в любой момент вернуться к предыдущим версиям и изменениям. Это обеспечивает дополнительную безопасность и контроль над вашим проектом.

Технические особенности создания сайта
Создание веб-платформы для гостиничного бизнеса требует глубокого понимания технических аспектов, которые влияют на пользовательский опыт и эффективность работы сайта. Одним из ключевых элементов является реализация анимаций и динамических элементов. Эти функции не только делают интерфейс более привлекательным, но и помогают пользователю легко ориентироваться на сайте. Грамотно подобранные анимации могут направлять внимание посетителей на важные элементы, такие как специальные предложения или кнопки для бронирования.
Функционал онлайн-обращений и форм обратной связи также играет важную роль в взаимодействии с клиентами. Мы разрабатываем интуитивно понятные и легкие в использовании формы, которые обеспечивают быструю связь с потенциальными гостями. Это позволяет не только повысить уровень обслуживания, но и собрать ценные данные о предпочтениях пользователей, что в дальнейшем помогает в оптимизации предложений.
Загрузка данных на сайт должна быть быстрой и эффективной. Мы используем современные технологии и оптимизацию изображений, чтобы гарантировать, что пользователи не будут сталкиваться с долгими ожиданиями. Это особенно критично для гостиничного бизнеса, где время реакции может напрямую влиять на решение клиента о бронировании.
Уровень реализации UI/UX решений определяется вниманием к деталям. Мы учитываем все аспекты — от цветовой палитры до шрифтов и структуры навигации. Индивидуальный подход к каждому проекту позволяет создать уникальный и запоминающийся интерфейс, который соответствует имиджу гостиницы и отвечает потребностям целевой аудитории. В результате, такой сайт не только привлекает внимание, но и способствует повышению конверсии, что является важным аспектом в конкурентной среде гостиничного бизнеса.

Порядок разработки сайта в компании SDD Creative Studio
В SDD Creative Studio мы понимаем, что разработка сайта для гостиницы — не просто создание веб-страниц, а комплексный процесс, включающий множество этапов. Мы начинаем с анализа потребностей клиента, где изучаем целевую аудиторию, конкурентную среду и уникальные предложения вашего заведения. Это позволяет нам создать индивидуальное решение, которое будет максимально эффективным.
Следующий шаг — работа по договору. Мы чётко определяем все условия, сроки и бюджет, чтобы избежать недоразумений на протяжении всего проекта. Прозрачность на этом этапе позволяет нам установить доверительные отношения с клиентом.
После этого мы переходим к проработке семантики. Мы подбираем ключевые слова и фразы, которые помогут вашему сайту занять высокие позиции в поисковых системах. На основе полученных данных мы строим эффективную структуру сайта, которая обеспечит удобную навигацию и лёгкий доступ к информации о ваших услугах.
Наши опытные верстальщики и программисты работают над созданием функционального и адаптивного интерфейса. Мы применяем современные технологии и следим за последними трендами в веб-дизайне, чтобы ваш сайт выглядел привлекательно и современно.
На этапе тестирования мы тщательно проверяем все функции сайта, чтобы убедиться в его стабильности и безопасности. Оптимизация — ещё один важный шаг, который включает в себя улучшение скорости загрузки и адаптацию под мобильные устройства.
Наконец, мы запускаем проект, обеспечивая его успешное функционирование. В SDD Creative Studio мы гарантируем системный подход и надёжность на каждом этапе, чтобы ваш сайт стал эффективным инструментом для привлечения гостей и увеличения дохода вашей гостиницы.
Ниже вы можете ознакомиться с картой проекта - наглядно показываем процесс разработки сайта и всех участников с нашей стороны.