Разработка сайта для фитнес-клуба: как привлечь клиентов и увеличить прибыль с помощью эффективного онлайн-присутствия
Создание веб-платформы для фитнес-центра требует глубокого понимания специфики этой отрасли. Мы используем современные технологии для разработки сайтов, которые не только привлекают внимание, но и эффективно решают задачи бизнеса. Важным аспектом является удобство интерфейса, позволяющее пользователям легко находить необходимую информацию о тренировках, расписании и услугах клуба.
Мы внедряем адаптивный дизайн, обеспечивающий корректное отображение на всех устройствах. Это особенно важно для целевой аудитории фитнес-клубов, которая часто использует смартфоны для поиска информации на ходу. Оптимизация сайта для мобильных устройств способствует увеличению конверсии и удержанию клиентов.
Интеграция с системами управления расписанием и онлайн-записью на занятия позволяет клиентам легко планировать свои тренировки. Мы также предлагаем функционал для создания персонализированных программ тренировок и диет, что повышает вовлеченность пользователей и способствует их лояльности.
Безопасность данных клиентов — наш приоритет. Мы используем надежные технологии для защиты личной информации, что создает доверие и повышает репутацию вашего фитнес-центра. Кроме того, внедрение SEO-оптимизации на этапе разработки помогает привлечь целевую аудиторию через поисковые системы.
Наша команда учитывает особенности вашего бизнеса и разрабатывает индивидуальные решения, которые помогут выделиться на фоне конкурентов. Мы стремимся создать не просто сайт, а полноценную платформу для развития вашего фитнес-клуба, которая будет способствовать росту клиентской базы и увеличению доходов.

Преимущества онлайн-присутствия
В современном мире наличие качественного веб-сайта является неотъемлемой частью успешного бизнеса, особенно в сфере фитнеса. Прежде всего, продуманный и функциональный сайт позволяет значительно увеличить охват вашей аудитории. Потенциальные клиенты все чаще ищут информацию о фитнес-клубах в интернете, и именно сайт становится первой точкой контакта. Чем более информативен и удобен ваш ресурс, тем выше вероятность привлечения новых клиентов.
Кроме того, доступность информации о ваших услугах, расписании и ценах 24/7 создает удобство для пользователей. Это позволяет потенциальным клиентам знакомиться с вашим клубом в любое время, не дожидаясь открытия. В результате вы получаете больше записей на занятия и консультации, что напрямую влияет на рост выручки.
Наконец, профессионально оформленный сайт формирует доверие к вашему фитнес-клубу. Современный дизайн, актуальная информация и положительные отзывы клиентов на сайте создают у посетителей ощущение надежности и уверенности в выборе. Таким образом, разработка сайта для фитнес клуба становится ключевым элементом в стратегии привлечения и удержания клиентов.

Маркетинговое исследование сайтов конкурентов
В современном мире успешное продвижение фитнес-клуба начинается с глубокого понимания конкурентной среды. Анализ сайтов соперников позволяет выявить их сильные и слабые стороны, а также определить, какие стратегии работают лучше всего. Мы изучаем дизайн, контент, функционал и пользовательский опыт, чтобы понять, что привлекает клиентов и способствует их удержанию.
Такой подход необходим для создания высококонверсионного проекта, который будет выделяться на фоне конкурентов. Мы не просто копируем чужие идеи, а адаптируем лучшие практики под уникальные потребности вашего бизнеса. Наша команда с опытом в маркетинге более 15 лет знает, как использовать данные для создания креативных решений, которые будут работать на результат.
Кроме того, мы учитываем требования SEO, чтобы ваш сайт не только привлекал внимание, но и занимал высокие позиции в поисковых системах. Это обеспечит приток новых клиентов и поможет вам занять лидирующие позиции на рынке. Используя результаты анализа конкурентов, мы создаем проект, который соответствует современным трендам и ожиданиям вашей целевой аудитории.

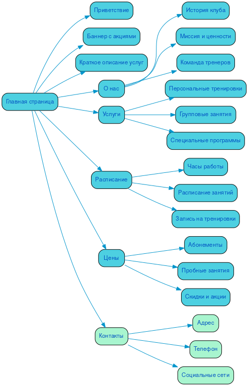
Разработка структуры сайта
Создание веб-ресурса для фитнес-клуба требует особого внимания к структуре. Правильно организованные разделы помогают пользователям быстро находить нужную информацию, будь то расписание занятий, тарифы или услуги. Логика навигации должна соответствовать пользовательским сценариям: посетитель, заинтересованный в тренировках, должен легко добраться до информации о групповых занятиях или персональных тренерах.
Эффективная структура сайта не только улучшает юзабилити, но и положительно сказывается на SEO. Поисковые системы отдают предпочтение ресурсам с понятной иерархией, что способствует повышению позиций в результатах поиска. Важно учитывать, что каждый раздел должен вести к конверсии — будь то запись на пробное занятие или подписка на рассылку. Чем проще и логичнее будет путь пользователя, тем выше вероятность его превращения в постоянного клиента.

Разработка интерактивного прототипа сайта
Создание интерактивного прототипа — ключевой этап в процессе проектирования веб-ресурса для фитнес-клуба. На этом этапе мы визуализируем идеи, позволяя клиентам и команде увидеть, как будет выглядеть и функционировать сайт. Прототип помогает выявить недочеты на ранних стадиях, что значительно экономит время и ресурсы в дальнейшем.
Тестирование пользовательского пути — важный аспект, который мы учитываем при создании прототипа. Мы анализируем, как потенциальные клиенты взаимодействуют с элементами сайта, что позволяет оптимизировать навигацию и повысить удобство использования. Это, в свою очередь, способствует повышению конверсии и привлечению новых клиентов.
Учет потребностей SEO на этапе прототипирования помогает заложить основы для успешного продвижения сайта в поисковых системах. Мы внедряем креативные решения, которые не только привлекают внимание, но и соответствуют требованиям поисковых алгоритмов.
С нашим 15-летним опытом в digital-маркетинге и веб-разработке, мы знаем, как создать эффективный инструмент для вашего бизнеса, который будет не только красивым, но и функциональным, способным решать конкретные задачи вашего фитнес-клуба.
Разработка яркого дизайна в соответствии с целями заказчика
Создание онлайн-платформы для фитнес-клуба требует не только технического мастерства, но и глубокого понимания потребностей целевой аудитории. Мы учитываем особенности вашего бизнеса и разрабатываем уникальные дизайнерские решения, которые отражают вашу индивидуальность и привлекают внимание. С более чем 20-летним опытом в интернет-дизайне, мы знаем, как сделать так, чтобы ваш сайт не просто выглядел привлекательно, но и выполнял свою основную функцию — мотивировал пользователей к действию.
Яркий и запоминающийся дизайн помогает создать эмоциональную связь с посетителями. Например, использование насыщенных цветов, динамичных изображений и интерактивных элементов позволяет передать атмосферу вашего клуба и вовлечь пользователя с первых секунд. Мы разрабатываем интерфейсы, где каждая кнопка и каждый элемент навигации спроектированы с учетом поведения пользователей, что способствует повышению конверсии.
Мы активно применяем психологию восприятия в дизайне. Например, размещение призывов к действию в стратегически важных местах, таких как верхняя часть страницы или в конце описания услуг, значительно увеличивает вероятность того, что посетитель запишется на пробное занятие или оставит свои контактные данные. Четкая структура и логика навигации делают процесс поиска информации простым и интуитивно понятным.
Мы также используем анимацию и микроинтеракции, которые делают взаимодействие с сайтом более живым и интересным. Эти элементы не только украшают интерфейс, но и направляют пользователя, подсказывая, что следует сделать дальше. В результате, ваш сайт становится не просто витриной услуг, а мощным инструментом для привлечения и удержания клиентов, превращая их из случайных посетителей в постоянных участников вашей фитнес-сообщества.
Несколько примеров наших проектов
Что вы получите при заказе сайта
Заказывая корпоративный сайт в SDD Creative Studio, вы получаете не просто веб-ресурс, а мощный инструмент для достижения бизнес-целей. Мы начинаем с глубокого анализа целевой аудитории, что позволяет нам понять потребности и ожидания ваших клиентов. Это знание помогает нам создавать контент, который действительно работает.
Структурирование контента — еще один важный этап. Мы организуем информацию так, чтобы пользователи могли легко находить нужные им данные. Это не только повышает юзабилити сайта, но и способствует высокой конверсии. Ваша аудитория будет взаимодействовать с ресурсом с удовольствием, что значительно увеличивает вероятность обращения к вам.
Яркий дизайн, который мы предлагаем, не только привлекает внимание, но и отражает индивидуальность вашего бренда. Мы используем современные подходы, включая Bootstrap 3, чтобы обеспечить мобильный адаптив. Это значит, что ваш сайт будет одинаково удобен для пользователей на любых устройствах, от смартфонов до настольных компьютеров.
Мы работаем только с проверенными системами управления контентом, такими как CMS Битрикс. Это гарантирует вам надежность и простоту в управлении сайтом. В дополнение, мы внедряем систему онлайн-консультаций, что позволяет вашим клиентам получать ответы на вопросы в реальном времени, улучшая взаимодействие с вашим бизнесом.
Не забываем о SEO и маркетинге. Мы обеспечиваем оптимизацию сайта для поисковых систем, что способствует увеличению видимости вашего ресурса в интернете. В результате вы получаете не просто сайт, а инструмент, который работает на вас, привлекая новых клиентов и увеличивая продажи.
Кроме того, мы предоставляем архив с сайтом, что позволяет вам всегда иметь доступ к его предыдущим версиям и изменениям. С SDD Creative Studio ваш корпоративный сайт станет надежной основой для роста и развития вашего бизнеса.

Технические особенности создания сайта
Создание веб-платформы для фитнес-клуба требует внимательного подхода к техническим аспектам, которые могут значительно повлиять на пользовательский опыт. Одним из ключевых элементов является анимация и динамика интерфейса. Использование современных технологий, таких как CSS и JavaScript, позволяет создавать плавные переходы и интерактивные элементы, которые делают навигацию более интуитивной и привлекательной. Это особенно важно для привлечения новых клиентов и удержания существующих, так как визуальная эстетика играет значительную роль в восприятии бренда.
Онлайн-обращения и формы обратной связи являются неотъемлемой частью взаимодействия с клиентами. Удобные и функциональные формы, интегрированные с CRM-системами, позволяют быстро обрабатывать заявки и вопросы пользователей. Важно, чтобы эти формы были адаптивными и легко заполняемыми на любом устройстве, что обеспечит максимальный комфорт для посетителей сайта.
Загрузка данных и работа с контентом также требуют особого внимания. Оптимизация изображений и мультимедийных файлов, а также использование современных методов кэширования обеспечивают быструю загрузку страниц, что критично для удержания пользователей. Каждый элемент сайта должен быть продуман и оптимизирован, чтобы избежать задержек и повысить общую производительность.
Не менее важным аспектом являются решения в области UI/UX. Индивидуальный подход к дизайну позволяет создавать уникальный стиль, соответствующий имиджу фитнес-клуба. Эффективная структура навигации и логичное размещение элементов помогают пользователям легко находить необходимую информацию и делать выбор, что в конечном итоге способствует росту конверсии и укреплению лояльности клиентов.

Порядок разработки сайта в компании SDD Creative Studio
Разработка сайта для фитнес клуба в компании SDD Creative Studio начинается с тщательного анализа потребностей клиента. Мы внимательно изучаем целевую аудиторию, конкурентную среду и уникальные предложения вашего клуба, чтобы создать максимально эффективное решение. На этом этапе мы формируем стратегию, которая будет основой для всего проекта.
Работа по договору обеспечивает прозрачность и доверие между нами и клиентом. Мы четко определяем сроки, бюджет и ключевые этапы, что позволяет избежать недоразумений и гарантирует соблюдение всех условий.
Следующим шагом является проработка семантики. Мы подбираем ключевые слова и фразы, которые помогут вашему сайту занять высокие позиции в поисковых системах. Это важный этап, который влияет на видимость вашего фитнес клуба в интернете.
После этого мы строим эффективную структуру сайта. Мы разрабатываем логичную навигацию и распределяем контент так, чтобы пользователям было легко находить нужную информацию. Опытные верстальщики и программисты нашей команды превращают дизайнерские решения в функциональный продукт, обеспечивая высокую производительность и адаптивность сайта.
Современный дизайн, который мы создаем, не только привлекает внимание, но и соответствует актуальным трендам в области UX/UI. Мы стремимся к тому, чтобы каждый элемент сайта работал на улучшение пользовательского опыта.
Тестирование — завершающий этап перед запуском. Мы проверяем все функции, устраняем возможные ошибки и оптимизируем сайт для различных устройств. После этого мы запускаем проект, уверенные в его надежности и эффективности. Наша системность и внимание к деталям обеспечивают успешный результат, который будет радовать вас и ваших клиентов.
Ниже вы можете ознакомиться с картой проекта - наглядно показываем процесс разработки сайта и всех участников с нашей стороны.