Разработка сайта для доставки еды: как создать онлайн-платформу, которая привлечет клиентов и увеличит продажи
Создание веб-ресурса для сервиса доставки еды требует особого внимания к функциональности и пользовательскому опыту. Важно, чтобы сайт был интуитивно понятным, обеспечивал быструю навигацию и упрощал процесс оформления заказа. Мы используем современные технологии, такие как адаптивный дизайн, чтобы ваш ресурс отлично выглядел на любых устройствах — от мобильных телефонов до настольных компьютеров.
Одной из ключевых особенностей является интеграция с системами управления заказами и оплаты. Мы разрабатываем решения, которые позволяют легко обновлять меню, отслеживать запасы и обрабатывать платежи. Это не только повышает эффективность работы, но и улучшает клиентский опыт, позволяя пользователям быстро находить нужные блюда и оформлять заказы без лишних шагов.
Также мы уделяем внимание оптимизации сайта для поисковых систем. Правильная структура, использование ключевых слов и создание качественного контента помогут вашей платформе занять высокие позиции в поисковой выдаче. Это значит, что больше потенциальных клиентов сможет узнать о вашем сервисе и воспользоваться им.
Наша команда понимает, что каждый проект уникален. Мы проводим детальный анализ целевой аудитории и конкурентной среды, чтобы предложить индивидуальные решения, соответствующие вашим бизнес-целям. Это позволяет нам не просто создавать сайты, а разрабатывать эффективные инструменты для роста вашего бизнеса.
С нами вы получите не просто веб-ресурс, а полноценную платформу, которая будет способствовать вашему успеху на рынке доставки еды. Мы стремимся к долгосрочному сотрудничеству, предоставляя поддержку и обновления, чтобы ваш сайт всегда оставался актуальным и конкурентоспособным.

Преимущества онлайн-присутствия
В современном мире наличие онлайн-присутствия становится критически важным для бизнеса, особенно в сфере доставки еды. Первое, что стоит отметить, это увеличение охвата аудитории. Сайт позволяет вам привлекать клиентов не только из вашего района, но и из соседних городов, что значительно расширяет рынок сбыта. Потенциальные клиенты могут узнать о ваших услугах в любое время и из любого места, что делает ваш бизнес более доступным.
Кроме того, продуманный и функциональный сайт способствует повышению доверия к вашему бренду. В условиях высокой конкуренции пользователи склонны выбирать компании с профессионально оформленными сайтами, где легко найти информацию о меню, ценах и условиях доставки. Интуитивно понятный интерфейс и качественные изображения блюд создают положительное первое впечатление и увеличивают вероятность заказа.
Наконец, наличие сайта позволяет вам легко собирать отзывы и взаимодействовать с клиентами, что способствует улучшению сервиса и повышению лояльности. Все эти факторы делают разработку сайта для доставки еды не только важным, но и необходимым шагом для успешного ведения бизнеса.

Маркетинговое исследование сайтов конкурентов
Анализ сайтов конкурентов в сфере доставки еды — ключевой этап, который позволяет выявить сильные и слабые стороны существующих решений на рынке. Мы внимательно изучаем дизайн, функциональность, пользовательский опыт, а также стратегии продвижения и контент конкурентов. Это помогает нам понять, какие элементы работают эффективно, а какие требуют доработки.
Зачем это нужно вам? Понимание конкурентной среды позволяет избежать распространённых ошибок и разработать уникальное предложение, которое выделит ваш проект среди остальных. Мы ориентируемся на практический подход, который обеспечивает высокую конверсию и привлекает целевую аудиторию. Наша команда, имеющая более 15 лет опыта в маркетинге, знает, как адаптировать идеи под реальные потребности пользователей и требования SEO.
В результате тщательного анализа вы получаете не просто сайт, а мощный инструмент для бизнеса, который отвечает актуальным трендам и ожиданиям клиентов. Мы создаем решения, которые не только привлекают внимание, но и способствуют росту продаж, обеспечивая вашему проекту стабильное развитие на конкурентном рынке.

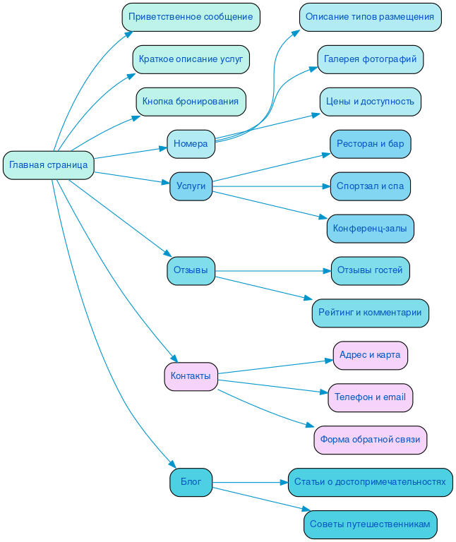
Разработка структуры сайта
Создание веб-ресурса для сервиса доставки пищи требует особого внимания к структуре, так как именно она определяет удобство взаимодействия пользователя с сайтом. Логично организованные разделы позволяют посетителям быстро находить нужную информацию, будь то меню, акции или контактные данные. Это не только улучшает пользовательский опыт, но и способствует повышению конверсии — пользователи с большей вероятностью сделают заказ, если смогут легко ориентироваться на сайте.
Кроме того, продуманная структура влияет на SEO. Поисковые системы предпочитают сайты с четкой и логичной иерархией, что повышает шансы на высокие позиции в результатах поиска. Использование семантической разметки и правильное распределение контента по разделам помогает улучшить индексацию и видимость ресурса.
Таким образом, тщательная проработка структуры сайта — не просто вопрос эстетики, а ключевой фактор, влияющий на успешность вашего бизнеса в сфере доставки еды.

Разработка интерактивного прототипа сайта
Создание интерактивного прототипа сайта — ключевой этап в процессе проектирования, который позволяет визуализировать пользовательский интерфейс и взаимодействие с ним. На этом этапе мы фокусируемся на том, чтобы каждый элемент страницы работал на улучшение пользовательского опыта. Прототип помогает выявить возможные проблемы на ранних стадиях, что значительно снижает риски и затраты на доработку в будущем.
Тестирование пользовательского пути на прототипе позволяет нам понять, как посетители будут взаимодействовать с сайтом, что в свою очередь способствует повышению конверсии. Мы учитываем потребности пользователей, их привычки и предпочтения, чтобы создать максимально удобный и интуитивно понятный интерфейс.
Кроме того, наш опыт в SEO позволяет интегрировать оптимизацию на этапе прототипирования, что обеспечивает высокие позиции в поисковых системах с момента запуска. Мы применяем креативные решения, которые помогают выделить ваш проект среди конкурентов. Наша команда с 15-летним опытом в digital-маркетинге гарантирует, что каждый прототип станет основой для успешного и эффективного веб-ресурса, который будет отвечать всем современным требованиям рынка.
Разработка яркого дизайна в соответствии с целями заказчика
Создание веб-платформы для бизнеса в сфере доставки еды требует особого подхода. Мы понимаем, что визуальная составляющая играет ключевую роль в привлечении и удержании клиентов. С более чем 20-летним опытом в интернет-дизайне, наша команда фокусируется на креативных решениях, которые отражают уникальность вашего бренда и способствуют вовлечению пользователей.
Яркий и запоминающийся дизайн не только привлекает внимание, но и создает эмоциональную связь с клиентом. Мы разрабатываем концепции, которые учитывают целевую аудиторию, ее предпочтения и поведение. Например, использование теплых цветовых гамм и аппетитных изображений блюд может вызвать желание попробовать вашу еду. Элементы интерактивности, такие как анимация при наведении курсора, делают взаимодействие с сайтом более увлекательным и способствуют увеличению времени, проведенного на странице.
Мы также акцентируем внимание на удобстве навигации и простоте оформления заказа. Правильно выстроенный пользовательский путь ведет клиента от выбора блюда к его покупке без лишних шагов. Мы применяем принципы UX-дизайна, чтобы минимизировать количество кликов и сделать процесс интуитивно понятным. Например, выделение кнопки «Заказать» ярким цветом и размещение ее на видном месте значительно повышает вероятность совершения покупки.
Каждый проект для нас — индивидуальная история, которую мы рассказываем через дизайн. Мы стремимся создать не просто сайт, а полноценный инструмент, который будет работать на ваш бизнес, повышая конверсию и удовлетворение клиентов. Ваша идея — наш креатив, и вместе мы сможем достичь впечатляющих результатов.
Несколько примеров наших проектов
Что вы получите при заказе сайта
Заказывая корпоративный сайт в SDD Creative Studio, вы получаете не просто веб-страницу, а мощный инструмент для успешного ведения бизнеса. Мы начинаем с тщательного анализа целевой аудитории, что позволяет нам понять потребности ваших клиентов и адаптировать сайт под их ожидания.
Наша команда профессионалов занимается структурированием контента, чтобы информация была представлена логично и доступно. Мы создаем яркий дизайн, который не только привлечет внимание, но и будет отражать уникальность вашего бренда. Все наши сайты мобильные адаптивные, что обеспечивает корректное отображение на любых устройствах, включая смартфоны и планшеты.
Используя Bootstrap 3, мы гарантируем высокую скорость загрузки и отличное отображение на различных экранах. Мы уделяем особое внимание юзабилити, разрабатывая удобный функционал, который делает взаимодействие с сайтом интуитивно понятным для пользователей.
В работе мы применяем современные проверенные CMS, включая систему управления сайтом "Битрикс - малый бизнес". Это обеспечивает надежность и простоту в обновлении контента. Дополнительно, мы интегрируем систему онлайн-консультаций, что позволяет вам поддерживать обратную связь с клиентами в реальном времени.
Наша команда также заботится о SEO и маркетинге, чтобы ваш сайт занимал высокие позиции в поисковых системах. Мы нацелены на высокую конверсию, что позволяет вам не только привлекать, но и удерживать клиентов. В дополнение, мы предоставляем архив с сайтом, что обеспечивает возможность быстрого восстановления в случае необходимости.
С SDD Creative Studio ваш корпоративный сайт станет надежным партнером в бизнесе, способным эффективно решать задачи и достигать поставленных целей.

Технические особенности создания сайта
Создание веб-платформы для услуг по доставке еды требует глубокого понимания технических аспектов, чтобы обеспечить пользователям максимально удобный и приятный опыт. Одним из ключевых элементов является анимация и динамика интерфейса. Использование плавных переходов и интерактивных элементов не только привлекает внимание, но и способствует интуитивному взаимодействию с сайтом. Мы уделяем особое внимание каждому элементу, чтобы обеспечить гармоничное сочетание функциональности и эстетики.
Онлайн обращения и формы обратной связи играют важную роль в коммуникации с клиентами. Мы разрабатываем удобные и понятные формы, которые позволяют пользователям быстро и легко оставлять свои запросы или отзывы. Важно, чтобы эти элементы были адаптивными и работали без сбоев на всех устройствах, что мы достигаем благодаря тщательному тестированию и оптимизации.
Загрузка данных — еще один важный аспект, который мы учитываем при создании веб-платформы. Быстрая и эффективная обработка запросов пользователей, а также мгновенное обновление информации о доступных блюдах и акциях — обязательные условия для успешной работы. Мы применяем современные технологии, такие как AJAX и API, чтобы обеспечить мгновенную реакцию сервера на действия пользователей.
Наконец, UI/UX решения являются основой для создания удобного интерфейса. Мы проводим детальный анализ целевой аудитории, чтобы понять их потребности и предпочтения. Индивидуальный подход к каждому проекту позволяет нам создавать уникальные решения, которые не просто удовлетворяют запросы клиентов, но и превосходят их ожидания. Внимание к деталям и стремление к совершенству — то, что отличает нашу работу в этой области.

Порядок разработки сайта в компании SDD Creative Studio
В SDD Creative Studio мы понимаем, что разработка сайта для доставки еды — не просто создание красивой страницы, а комплексный процесс, требующий тщательной проработки на каждом этапе. Мы начинаем с анализа потребностей клиента, чтобы четко определить целевую аудиторию и ее предпочтения. Это позволяет нам создать продукт, который действительно будет востребован.
После этого мы приступаем к работе по договору, где подробно прописываем все этапы и сроки выполнения, что обеспечивает прозрачность и доверие между нами и клиентом. На следующем этапе мы занимаемся проработкой семантики — подбираем ключевые слова и фразы, которые помогут вашему сайту занять высокие позиции в поисковых системах.
Построение эффективной структуры сайта — один из ключевых моментов. Мы создаем интуитивно понятный интерфейс, который облегчает навигацию и повышает пользовательский опыт. Наша команда состоит из опытных верстальщиков и программистов, которые используют современные технологии для реализации всех задумок.
Современный дизайн — не только эстетика, но и функциональность. Мы разрабатываем визуальные решения, которые подчеркивают уникальность вашего бизнеса и делают акцент на его преимуществах. После завершения всех работ мы проводим тестирование, чтобы выявить и устранить возможные ошибки.
На последнем этапе мы занимаемся оптимизацией и запуском проекта. Мы следим за тем, чтобы сайт работал быстро и без сбоев, а также подготавливаем его к дальнейшему продвижению. Наша цель — предоставить вам надежный и эффективный инструмент для успешной работы в сфере доставки еды.
Ниже вы можете ознакомиться с картой проекта - наглядно показываем процесс разработки сайта и всех участников с нашей стороны.