Разработка сайта для бизнеса под ключ: как создать успешный онлайн-проект и привлечь клиентов!
Создание веб-ресурса для вашего бизнеса — комплексный процесс, который начинается с глубокого понимания ваших целей и потребностей. В нашей студии мы применяем индивидуальный подход, который позволяет нам разрабатывать решения, идеально соответствующие требованиям клиентов. Мы не просто создаем сайты, а формируем эффективные инструменты для достижения ваших бизнес-целей.
Основой нашего подхода является тщательный анализ рынка и целевой аудитории. Мы исследуем, что именно ищут ваши клиенты, и как можно улучшить их взаимодействие с вашим брендом. На основе полученных данных мы разрабатываем уникальный дизайн, который не только привлекает внимание, но и способствует конверсии.
Используемые нами технологии позволяют создавать адаптивные и быстрые сайты, которые работают на всех устройствах. Мы применяем современные фреймворки и системы управления контентом, что обеспечивает высокую производительность и безопасность. Кроме того, мы интегрируем необходимые инструменты для анализа и оптимизации, что позволяет вам отслеживать эффективность вашего веб-ресурса в реальном времени.
Наша команда включает профессионалов в области дизайна, разработки и digital-маркетинга, что позволяет нам предлагать комплексные решения. Мы заботимся о каждом этапе — от концепции до запуска и дальнейшей поддержки. Такой подход гарантирует, что ваш сайт не просто существует, а активно работает на ваш бизнес, привлекая новых клиентов и увеличивая доходы.
В результате вы получаете не просто сайт, а полноценный бизнес-инструмент, который помогает вам выделиться на фоне конкурентов и достигать поставленных целей. С нами вы можете быть уверены в качестве и эффективности вашего веб-ресурса.

Преимущества онлайн-присутствия
В современном мире наличие качественного сайта — не просто опция, а необходимость для любого бизнеса. Во-первых, продуманный и функциональный сайт значительно увеличивает охват вашей целевой аудитории. Благодаря оптимизации под поисковые системы и активному присутствию в социальных сетях, вы можете привлекать больше клиентов, расширяя свои возможности и увеличивая продажи.
Во-вторых, доступность информации о вашем бизнесе 24/7 создает удобство для клиентов. Они могут ознакомиться с вашими услугами или товарами в любое время, что повышает вероятность принятия решения о покупке. Это особенно актуально в условиях высокой конкуренции, когда каждая деталь имеет значение.
Наконец, наличие профессионально разработанного сайта формирует доверие к вашему бренду. Клиенты склонны доверять компаниям с качественным онлайн-присутствием, что может стать решающим фактором при выборе между вами и конкурентами. Учитывая все эти аспекты, разработка сайта для бизнеса под ключ становится важным шагом на пути к успеху и росту вашей компании.

Маркетинговое исследование сайтов конкурентов
Создание эффективного веб-сайта начинается с глубокого анализа конкурентов в вашей нише. Мы изучаем, как ваши соперники представляют свои услуги, какие решения они предлагают и как взаимодействуют с аудиторией. Этот процесс включает в себя исследование их дизайна, контента, функциональности и маркетинговых стратегий. Понимание сильных и слабых сторон конкурентов позволяет нам выявить уникальные возможности для вашего проекта.
Зачем это нужно вам? Правильное исследование конкурентов помогает сформировать стратегию, которая не только выделит ваш бизнес на фоне других, но и повысит конверсию. Мы ориентируемся на креативные решения, которые учитывают потребности вашей целевой аудитории и соответствуют современным трендам. С нашим опытом в маркетинге более 15 лет, мы знаем, как сделать так, чтобы ваш сайт не просто привлекал внимание, но и превращал посетителей в клиентов.
Кроме того, мы учитываем требования SEO, что способствует улучшению видимости вашего сайта в поисковых системах. Каждый элемент нашего подхода направлен на достижение результата, который будет способствовать росту вашего бизнеса и укреплению его позиций на рынке.

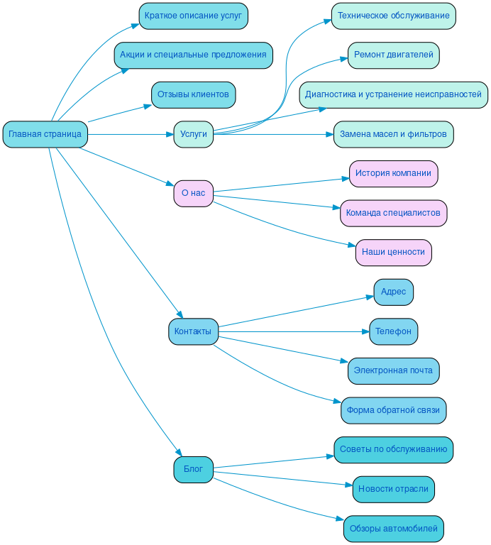
Разработка структуры сайта
Эффективная структура сайта — не просто набор страниц, а основа, на которой строится успешное взаимодействие с пользователями. Правильная логика построения разделов позволяет посетителям интуитивно ориентироваться, находить нужную информацию и совершать целевые действия. Каждый элемент должен быть расположен с учетом пользовательских сценариев, что значительно повышает удобство навигации.
Хорошо организованный сайт способствует улучшению юзабилити, что напрямую влияет на время, проводимое пользователями на ресурсе, и, как следствие, на конверсии. Чем проще и понятнее структура, тем выше вероятность, что посетитель выполнит желаемое действие, будь то покупка, регистрация или подписка.
Кроме того, продуманная структура важна для SEO. Поисковые системы учитывают, насколько логично и удобно организован контент, что влияет на ранжирование сайта в результатах поиска. Инвестируя время в создание эффективной структуры, вы закладываете фундамент для успешного онлайн-бизнеса.

Разработка интерактивного прототипа сайта
Создание интерактивного прототипа сайта — важный этап в процессе его разработки, который позволяет визуализировать идеи и концепции еще до начала программирования. Прототип служит наглядным инструментом, позволяющим увидеть, как будет выглядеть конечный продукт, и понять, насколько он удобен для пользователя.
Визуализация помогает выявить сильные и слабые стороны интерфейса, а также протестировать пользовательский путь. На этом этапе мы можем внести изменения, основываясь на реальных отзывах, что значительно повышает шансы на успешное взаимодействие с конечным пользователем. Чем лучше проработан прототип, тем выше вероятность конверсии, так как мы учитываем потребности аудитории и создаем удобную навигацию.
Наша команда с 15-летним опытом в digital-маркетинге понимает, как важен баланс между креативом и функциональностью. Мы не только создаем визуально привлекательные решения, но и интегрируем элементы, способствующие SEO-оптимизации, что делает сайт видимым для поисковых систем. Каждый проект — возможность применить наш опыт и креативные подходы, чтобы достичь максимальных результатов для вашего бизнеса.
Разработка яркого дизайна в соответствии с целями заказчика
В нашем подходе к созданию сайтов мы ориентируемся на уникальность каждого проекта, учитывая цели и амбиции наших клиентов. За более чем 20 лет в интернет-дизайне мы поняли, что яркий и запоминающийся дизайн — не просто визуальная оболочка, а мощный инструмент для достижения бизнес-результатов. Мы создаем интерфейсы, которые не только привлекают внимание, но и вовлекают пользователей, побуждая их к действию.
Каждый элемент дизайна имеет значение. Мы используем цветовые решения, типографику и графику, чтобы вызвать определенные эмоции и ассоциации. Например, теплые оттенки могут создать атмосферу уюта и доверия, в то время как яркие акценты могут привлечь внимание к важным элементам, таким как кнопки призыва к действию. Путем тщательного анализа целевой аудитории мы разрабатываем дизайн, который не просто красив, но и функционален.
Мы применяем различные подходы, такие как создание пользовательских сценариев и прототипирование, чтобы убедиться, что каждый шаг пользователя на сайте логичен и интуитивно понятен. Например, если ваша цель — увеличить количество заявок, мы разместим формы обратной связи в стратегически важных местах и сделаем их максимально простыми для заполнения. Это позволяет пользователям легко находить информацию и совершать нужные действия без лишних усилий.
Наша команда понимает, что дизайн — не только о том, как выглядит сайт, но и о том, как он работает. Мы стремимся к созданию уникальных решений, которые сделают ваш бизнес заметным и успешным в онлайн-пространстве, обеспечивая высокий уровень конверсии и удовлетворенность пользователей.
Несколько примеров наших проектов
Что вы получите при заказе сайта
Заказывая корпоративный сайт в SDD Creative Studio, вы получаете не просто веб-ресурс, а мощный инструмент для достижения ваших бизнес-целей. Мы начинаем с анализа целевой аудитории, что позволяет нам глубже понять потребности ваших клиентов и создать сайт, который будет отвечать их ожиданиям.
Структурирование контента — ключевой этап в нашем процессе. Мы организуем информацию так, чтобы пользователи могли легко находить нужные разделы и получать ответы на свои вопросы, что значительно повышает юзабилити вашего сайта. Это, в свою очередь, способствует высокой конверсии, превращая посетителей в клиентов.
Яркий дизайн, созданный с учетом современных тенденций, привлечет внимание и оставит положительное впечатление о вашей компании. Мы используем Bootstrap 3 для обеспечения мобильного адаптива, что гарантирует корректное отображение сайта на любых устройствах, от смартфонов до планшетов.
В качестве основы для вашего сайта мы выбираем современные, проверенные системы управления контентом, такие как "Битрикс - стандарт". Это обеспечивает вам удобный функционал и простоту в управлении сайтом, даже если у вас нет технических навыков.
Система онлайн-консультаций, интегрированная в сайт, поможет вам наладить обратную связь с клиентами и оперативно решать их вопросы. Мы также позаботимся о SEO и маркетинге, чтобы ваш сайт занимал высокие позиции в поисковых системах и привлекал целевую аудиторию.
Кроме того, мы предоставляем архив с сайтом, что позволяет вам всегда иметь доступ к его предыдущим версиям и вносить изменения при необходимости. С SDD Creative Studio ваш корпоративный сайт станет надежным партнером в бизнесе, способствуя вашему росту и успеху.

Технические особенности создания сайта
Создание веб-ресурса для бизнеса требует глубокого понимания технических аспектов, которые обеспечивают его функциональность и привлекательность. Важным элементом является реализация анимаций и динамических эффектов, которые не только улучшают визуальное восприятие, но и делают взаимодействие пользователя с сайтом более интуитивным. Использование современных библиотек и фреймворков позволяет создать плавные переходы и анимации, которые акцентируют внимание на ключевых элементах, повышая конверсию и удержание пользователей.
Не менее важным аспектом является внедрение систем онлайн-обращений и форм обратной связи. Эти инструменты позволяют пользователям легко и быстро связаться с компанией, обеспечивая оперативное реагирование на запросы. Мы разрабатываем адаптивные формы, которые автоматически подстраиваются под размер экрана, что делает их доступными для всех пользователей, независимо от устройства. Это внимание к деталям помогает создать положительный опыт взаимодействия с сайтом.
Загрузка данных также играет критическую роль в общем восприятии ресурса. Мы применяем оптимизированные методы для обеспечения быстрой загрузки страниц, что особенно важно в условиях высокой конкуренции. Использование кэширования, сжатия изображений и минимизация HTTP-запросов позволяет значительно улучшить скорость работы сайта, что напрямую влияет на пользовательский опыт.
Наконец, мы уделяем особое внимание UI/UX решениям, которые формируют общее впечатление от сайта. Индивидуальный подход к каждому проекту позволяет нам создавать уникальные интерфейсы, соответствующие требованиям бизнеса и ожиданиям целевой аудитории. Мы стремимся к тому, чтобы каждый элемент дизайна был не только эстетически привлекательным, но и функциональным, обеспечивая легкость навигации и удобство использования.

Порядок разработки сайта в компании SDD Creative Studio
В компании SDD Creative Studio мы понимаем, что успешная разработка сайта для бизнеса под ключ начинается с глубокого анализа потребностей клиента. На этом этапе мы собираем информацию о вашем бизнесе, целевой аудитории и конкурентной среде. Это позволяет нам лучше понять ваши цели и ожидания, что является основой для дальнейшей работы.
После анализа мы заключаем договор, в котором подробно прописываем все этапы и сроки выполнения проекта. Прозрачность на этом этапе обеспечивает доверие и уверенность в том, что мы движемся в одном направлении.
Следующий шаг — проработка семантики. Мы исследуем ключевые слова, которые помогут вашему сайту занять высокие позиции в поисковых системах. Это важно для привлечения целевой аудитории и увеличения трафика.
Построение эффективной структуры сайта — еще один ключевой этап. Мы разрабатываем логичную навигацию, которая позволит пользователям легко находить нужную информацию. Опытные верстальщики и программисты SDD Creative Studio работают над тем, чтобы каждая страница была функциональной и удобной в использовании.
Современный дизайн — не только эстетика, но и удобство. Мы создаем визуально привлекательные интерфейсы, которые соответствуют вашему бренду и целям. После завершения разработки мы проводим тестирование, чтобы убедиться в корректной работе всех элементов сайта.
Завершающим этапом является оптимизация и запуск проекта. Мы следим за тем, чтобы сайт работал быстро и без сбоев, а также подготавливаем его к продвижению. Наша команда гарантирует надежность и системность на каждом этапе, чтобы ваш бизнес получал максимальную отдачу от онлайн-присутствия.
Ниже вы можете ознакомиться с картой проекта - наглядно показываем процесс разработки сайта и всех участников с нашей стороны.