Разработка сайта для автосервиса: как привлечь клиентов и увеличить прибыль вашего бизнеса?
Создание веб-решений для автосервисов требует глубокого понимания специфики отрасли и потребностей целевой аудитории. Мы предлагаем индивидуальный подход, который позволяет учитывать все нюансы работы автосервиса, начиная от услуг и заканчивая особенностями взаимодействия с клиентами.
Важным аспектом является адаптивный дизайн. Мы разрабатываем сайты, которые отлично выглядят и функционируют на любых устройствах, будь то компьютер, планшет или смартфон. Это особенно актуально для автосервисов, где потенциальные клиенты часто ищут информацию на ходу. Мы обеспечиваем легкий доступ к информации о предоставляемых услугах, ценах и контактных данных, что способствует увеличению числа обращений.
Кроме того, мы акцентируем внимание на функциональности. Интеграция онлайн-записи на услуги, калькуляторов стоимости и разделов с отзывами клиентов позволяет не только упростить взаимодействие, но и повысить доверие к вашему бизнесу. Мы используем современные технологии, такие как системы управления контентом (CMS), которые позволяют легко обновлять информацию на сайте без необходимости обращаться к разработчикам.
SEO-оптимизация также играет ключевую роль. Мы внедряем стратегии, направленные на повышение видимости в поисковых системах, что помогает привлечь больше клиентов. Наша команда анализирует ключевые запросы и разрабатывает контент, который отвечает на вопросы пользователей и решает их проблемы.
В результате, мы создаем не просто сайт, а мощный инструмент для развития вашего автосервиса, который помогает привлекать и удерживать клиентов, повышая общую эффективность бизнеса.

Преимущества онлайн-присутствия
В современном мире наличие сайта для автосервиса — не просто необходимость, а важный шаг к успешному развитию бизнеса. Прежде всего, сайт позволяет значительно увеличить охват аудитории. Потенциальные клиенты, ищущие услуги автосервиса, чаще всего обращаются к интернету. Если у вас есть качественный сайт, вы сможете привлечь больше клиентов, чем ваши конкуренты, которые не имеют онлайн-присутствия.
Кроме того, продуманный и функциональный сайт обеспечивает доступность информации о ваших услугах в любое время. Клиенты могут легко узнать о предлагаемых услугах, ценах, акциях и записаться на прием без необходимости звонить. Это не только экономит время, но и повышает уровень комфорта для ваших клиентов, что, в свою очередь, способствует их лояльности.
Наконец, наличие профессионально разработанного сайта создает доверие к вашему бизнесу. Современный и удобный сайт является визитной карточкой компании и демонстрирует серьезный подход к делу. Клиенты с большей вероятностью выберут ваш автосервис, если увидят, что вы инвестируете в собственное онлайн-присутствие. Поэтому разработка сайта для автосервиса — ключевой шаг к успеху вашего бизнеса.

Маркетинговое исследование сайтов конкурентов
Создание онлайн-платформы для автосервиса начинается с тщательного анализа сайтов конкурентов. Этот этап позволяет глубже понять рынок, выявить сильные и слабые стороны существующих решений и определить, как можно выделиться на фоне других. Мы изучаем не только визуальное оформление и функционал, но и стратегию контентного наполнения, пользовательский опыт и подходы к привлечению клиентов.
Зачем это нужно? Понимание конкурентной среды помогает нашим клиентам не только избежать распространенных ошибок, но и использовать успешные практики для достижения высоких результатов. Мы фокусируемся на том, что действительно работает: от креативных идей до оптимизации конверсии. С учетом нашего 15-летнего опыта в маркетинге, мы знаем, как важна каждая деталь в создании эффективного веб-решения.
Анализ конкурентов также служит основой для эффективной SEO-стратегии. Мы выявляем ключевые слова и темы, которые привлекают целевую аудиторию, и интегрируем их в проект. Это позволяет не только повысить видимость сайта в поисковых системах, но и создать ценностное предложение, которое будет резонировать с клиентами, тем самым увеличивая их лояльность и готовность к сотрудничеству.

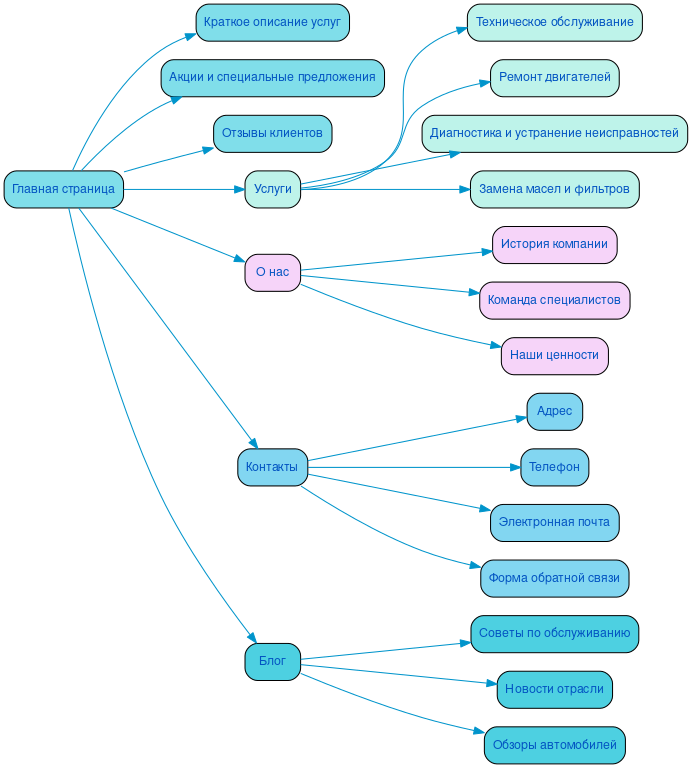
Разработка структуры сайта
Создание интернет-ресурса для автосервиса требует внимательного подхода к его структуре. Эффективная и логичная организация разделов помогает пользователям быстро находить нужную информацию, что напрямую влияет на их опыт взаимодействия с сайтом. Когда навигация интуитивно понятна, увеличивается вероятность того, что посетители останутся на сайте дольше и завершат целевые действия — будь то запись на услугу или запрос консультации.
Кроме того, продуманная структура способствует улучшению SEO. Правильное распределение контента и использование ключевых слов в заголовках и подзаголовках помогает поисковым системам лучше индексировать сайт и повышает его видимость в результатах поиска. Это, в свою очередь, приводит к увеличению органического трафика и конверсии.
Важно учитывать пользовательские сценарии: какие действия будут выполнять посетители, и как они будут двигаться по сайту. Удобная структура, основанная на реальных потребностях клиентов, делает ресурс не только функциональным, но и привлекательным.

Разработка интерактивного прототипа сайта
Создание интерактивного прототипа сайта – это ключевой этап в процессе проектирования, позволяющий визуализировать идеи и концепции еще до начала разработки. Прототип служит основой для тестирования пользовательского пути, что позволяет выявить узкие места и оптимизировать навигацию. Мы учитываем поведение целевой аудитории, что помогает формировать удобный интерфейс и повышать конверсию.
В нашем 15-летнем опыте мы научились, что успешный проект начинается с глубокого понимания потребностей клиента и его пользователей. Мы создаем прототипы, которые не только отражают креативные идеи, но и учитывают требования SEO. Это позволяет заранее закладывать оптимизацию, что значительно упрощает продвижение сайта после его запуска.
Интерактивный прототип – это не просто визуализация, это инструмент для эффективного общения с клиентом и командой разработчиков. Он позволяет вносить изменения на ранних этапах, минимизируя риски и затраты. Благодаря этому подходу мы достигаем высоких результатов и создаем сайты, которые не только привлекают внимание, но и конвертируют посетителей в клиентов.
Разработка яркого дизайна в соответствии с целями заказчика
В современном мире, где конкуренция в сфере автосервисов растет с каждым днем, важно не просто создать сайт, а сделать его мощным инструментом для привлечения клиентов и повышения их лояльности. Мы понимаем, что каждый бизнес уникален, и именно поэтому подходим к дизайну с максимальной креативностью и индивидуальностью.
Наша команда, имеющая более 20 лет опыта в интернет-дизайне, знает, как превратить идеи заказчика в яркий и запоминающийся визуальный образ. Мы создаем интерфейсы, которые не только радуют глаз, но и эффективно ведут пользователя к желаемым действиям. Например, использование контрастных цветов и четкой типографики позволяет выделить ключевые элементы, такие как кнопки записи на сервис или специальные предложения. Это создает эмоциональную связь и побуждает к действию.
Мы также применяем принципы вовлечения, создавая интерактивные элементы, которые делают процесс взаимодействия с сайтом увлекательным. Анимации, всплывающие окна с акциями и простые формы обратной связи — все это помогает удерживать внимание пользователя и направляет его к целевым действиям, таким как запись на обслуживание или запрос консультации.
Наши дизайнеры работают над тем, чтобы каждый сайт был не только красивым, но и функциональным. Мы анализируем поведение пользователей, чтобы оптимизировать навигацию и повысить конверсию. Например, размещение отзывов клиентов на главной странице создает доверие и способствует принятию решения о выборе вашего автосервиса.
В результате, мы создаем не просто сайт, а целую экосистему, где каждая деталь работает на достижение бизнес-целей. Дизайн становится ключевым элементом, который помогает пользователю не только понять, но и почувствовать, что ваш сервис — именно то, что ему нужно.
Несколько примеров наших проектов
Что вы получите при заказе сайта
Заказывая корпоративный сайт в SDD Creative Studio, вы получаете продукт, который идеально соответствует потребностям вашего бизнеса. Мы начинаем с глубокого анализа целевой аудитории, что позволяет нам понять, кто ваши клиенты и как лучше всего с ними взаимодействовать.
Мы уделяем внимание структурированию контента, чтобы информация была представлена логично и доступно. Это не только упрощает восприятие, но и способствует повышению юзабилити. Ваш сайт будет иметь удобный функционал, который позволит пользователям легко находить нужную информацию и совершать целевые действия.
Яркий дизайн, созданный с учетом современных тенденций, сделает ваш сайт привлекательным и запоминающимся. Мы используем Bootstrap 3 для обеспечения мобильного адаптива, что гарантирует корректное отображение на всех устройствах, от смартфонов до настольных ПК.
Сайты, которые мы создаем, работают на современных проверенных CMS, включая систему управления сайтом "Битрикс - стандарт". Это обеспечивает вам гибкость в управлении контентом и возможность легко вносить изменения. Кроме того, мы интегрируем систему онлайн-консультаций, что позволяет вам оперативно взаимодействовать с клиентами.
Мы также уделяем внимание SEO и маркетингу, чтобы ваш сайт занимал высокие позиции в поисковых системах и привлекал целевую аудиторию. Это, в свою очередь, способствует высокой конверсии и увеличению продаж. В дополнение вы получаете архив с сайтом, что обеспечивает возможность восстановления данных в случае необходимости.
С SDD Creative Studio ваш корпоративный сайт станет мощным инструментом для роста и развития бизнеса.

Технические особенности создания сайта
Создание веб-платформы для автосервиса требует особого внимания к техническим аспектам, которые обеспечивают не только функциональность, но и удобство использования. Важным элементом является интеграция анимаций и динамических элементов, которые делают взаимодействие с сайтом более живым и привлекательным. Например, плавные переходы между страницами и анимации кнопок могут значительно улучшить пользовательский опыт, создавая ощущение современности и профессионализма.
Еще одним ключевым аспектом является реализация онлайн-обращений и форм обратной связи. Эти инструменты не только упрощают коммуникацию с клиентами, но и позволяют собирать важные данные для анализа поведения пользователей. Интуитивно понятные формы с минимальным количеством полей и возможностью быстрого заполнения способствуют повышению конверсии и удовлетворенности клиентов.
Загрузка данных на платформу должна быть быстрой и эффективной. Мы применяем современные технологии, такие как AJAX, которые позволяют обновлять информацию без перезагрузки страницы. Это особенно важно для автосервисов, где актуальность информации о ценах, услугах и наличии запчастей играет решающую роль. Мы уделяем внимание оптимизации времени загрузки, чтобы пользователи не теряли интерес к сайту.
Наконец, UI/UX решения должны быть ориентированы на целевую аудиторию. Мы разрабатываем интерфейсы, которые не только эстетически привлекательны, но и интуитивно понятны. Индивидуальный подход к каждому проекту позволяет учитывать особенности бизнеса и предпочтения его клиентов, что в конечном итоге приводит к созданию уникального продукта, способного удовлетворить все потребности пользователей.

Порядок разработки сайта в компании SDD Creative Studio
В компании SDD Creative Studio мы понимаем, что разработка сайта для автосервиса — не просто создание онлайн-платформы, а комплексный процесс, требующий внимания к деталям и глубокого понимания потребностей клиента. Наш подход начинается с анализа потребностей клиента, где мы собираем информацию о бизнесе, целевой аудитории и конкурентной среде. Это позволяет нам создать четкое представление о задачах и целях проекта.
Следующий этап — работа по договору. Мы предоставляем прозрачные условия сотрудничества, где каждая сторона понимает свои обязательства и сроки. Это создает основу для доверительных отношений и минимизирует риски в процессе разработки.
После этого мы переходим к проработке семантики, которая включает в себя исследование ключевых слов и фраз, чтобы обеспечить максимальную видимость сайта в поисковых системах. На основе собранной информации мы строим эффективную структуру сайта, которая обеспечит удобство навигации и легкость восприятия информации пользователями.
Наша команда состоит из опытных верстальщиков и программистов, которые используют современные технологии для реализации всех задумок. Мы акцентируем внимание на современном дизайне, который не только привлекает внимание, но и соответствует корпоративному стилю клиента.
После завершения разработки сайта мы проводим тщательное тестирование, чтобы выявить и устранить все возможные ошибки. На этапе оптимизации мы обеспечиваем, чтобы сайт работал быстро и эффективно. Наконец, мы запускаем проект, предоставляя клиенту доступ к его новому онлайн-ресурсу. Весь процесс разработки проходит с акцентом на прозрачность, системность и надежность, что делает сотрудничество с нами максимально комфортным и результативным.
Ниже вы можете ознакомиться с картой проекта - наглядно показываем процесс разработки сайта и всех участников с нашей стороны.