Разработка сайта для детского сада: как создать онлайн-пространство, которое привлечет родителей и детей
Создание онлайн-платформы для образовательных учреждений, таких как детские сады, требует особого подхода и понимания специфики работы с детьми и их родителями. Важно не только обеспечить удобство навигации, но и создать атмосферу доверия и комфорта, что особенно актуально для семей с маленькими детьми.
Наша студия применяет современные технологии для разработки сайтов, учитывая все нюансы, связанные с целевой аудиторией. Мы используем адаптивный дизайн, чтобы ресурс выглядел привлекательно и был функционален на любых устройствах — от мобильных телефонов до стационарных компьютеров. Это позволяет родителям легко находить необходимую информацию, просматривать расписания и события, а также получать обратную связь.
Одной из ключевых особенностей нашего подхода является акцент на визуальную составляющую. Мы создаем яркие, дружелюбные и интуитивно понятные интерфейсы, которые удерживают внимание пользователей и делают процесс взаимодействия с сайтом приятным. Это особенно важно для родителей, которые ищут детский сад для своих детей и хотят видеть положительный имидж учреждения.
Кроме того, мы внедряем функционал, который помогает детским садам эффективно управлять контентом. Это включает в себя возможность обновления новостей, публикации фотоотчетов о мероприятиях и интеграцию с социальными сетями. Такой подход не только повышает информированность родителей, но и способствует созданию сообщества вокруг учреждения.
Мы стремимся к тому, чтобы каждый проект был уникальным и отражал индивидуальность вашего детского сада. С нами вы получите не просто сайт, а мощный инструмент для взаимодействия с родителями и привлечения новых воспитанников.

Преимущества онлайн-присутствия
В современном мире наличие сайта стало необходимостью для любого бизнеса, включая детские сады. Присутствие в интернете позволяет значительно расширить охват аудитории, что особенно важно в условиях высокой конкуренции. Сайт обеспечивает доступ к информации о вашем учреждении для родителей, которые ищут подходящее место для своих детей. Это помогает привлечь новых клиентов и удержать интерес уже существующих.
Кроме того, продуманный и функциональный сайт создает доверие у потенциальных клиентов. Родители хотят быть уверены в безопасности и качестве услуг, которые предоставляет детский сад. Наличие сайта с подробной информацией о программе, педагогах, условиях обучения и отзывами других родителей формирует положительный имидж и способствует укреплению доверия к вашему учреждению.
Наконец, сайт обеспечивает круглосуточный доступ к информации. Родители могут в любое время ознакомиться с расписанием, мероприятиями и новостями, что делает взаимодействие с вашим детским садом более удобным. Таким образом, разработка сайта детского сада — важный шаг к успешному развитию вашего бизнеса.

Маркетинговое исследование сайтов конкурентов
Создание онлайн-платформы для детского сада требует тщательного подхода и глубокого понимания рынка. Одним из ключевых этапов является анализ веб-сайтов конкурентов. Это позволяет выявить сильные и слабые стороны существующих решений, а также определить лучшие практики, которые можно адаптировать для вашего проекта.
В процессе исследования мы изучаем различные аспекты: структуру сайтов, пользовательский интерфейс, контент, маркетинговые стратегии и методы привлечения клиентов. Такой подход помогает не только понять, что работает, а что нет, но и выявить уникальные возможности для вашего детского сада. Зная, как конкуренты взаимодействуют с родителями и какие предложения они делают, мы можем создать более привлекательный и эффективный ресурс.
Наша команда с более чем 15-летним опытом в маркетинге ориентирована на результат. Мы стремимся к креативным решениям, которые обеспечивают высокую конверсию и учитывают потребности в SEO. Такой подход позволяет не просто создать сайт, а сформировать мощный инструмент для привлечения новых клиентов и повышения узнаваемости вашего детского сада в интернете.

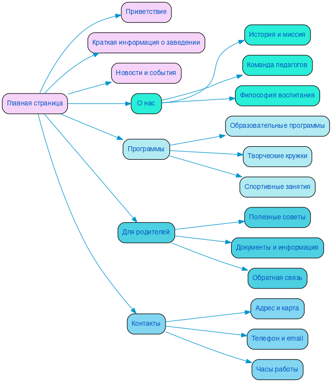
Разработка структуры сайта
Создание веб-ресурса для детского сада требует особого внимания к структуре. Эффективная и логичная организация разделов обеспечивает пользователям быстрый доступ к необходимой информации, что критически важно для родителей, ищущих детский сад для своих детей.
Продуманная структура сайта влияет на юзабилити: интуитивно понятная навигация позволяет пользователям легко находить нужные разделы, такие как расписание занятий, информация о педагогах и условия записи. Это, в свою очередь, повышает вероятность конверсии, так как родители не теряются в информации и могут быстро принять решение.
Кроме того, четкая структура сайта положительно сказывается на SEO. Поисковые системы предпочитают ресурсы с логичной иерархией, что способствует лучшему ранжированию. Таким образом, правильное построение разделов не только улучшает пользовательский опыт, но и увеличивает видимость сайта в поисковых системах.

Разработка интерактивного прототипа сайта
Создание интерактивного прототипа сайта для образовательных учреждений — ключевой этап, который позволяет визуализировать идеи и концепции до начала программирования. На этом этапе мы разрабатываем детализированные макеты, которые дают возможность клиентам увидеть, как будет выглядеть конечный продукт и как пользователи будут взаимодействовать с ним.
Тестирование пользовательского пути на прототипе помогает выявить узкие места и улучшить навигацию, что существенно повышает удобство использования. Мы учитываем все потребности целевой аудитории, чтобы обеспечить интуитивно понятный интерфейс, который будет способствовать росту конверсии. Каждый элемент дизайна продуман с точки зрения его функциональности и эстетики, что позволяет создать привлекательный и эффективный продукт.
С учетом 15-летнего опыта нашей компании мы также интегрируем SEO-оптимизацию на этапе прототипирования, что позволяет заранее заложить основы для успешного продвижения сайта в поисковых системах. Креативный подход и внимание к деталям — то, что отличает нас от других. Мы уверены, что качественный прототип — залог успешного проекта, который отвечает всем требованиям и ожиданиям клиентов.
Разработка яркого дизайна в соответствии с целями заказчика
Создание онлайн-пространства для детского учреждения — не просто задача, а возможность воплотить в жизнь уникальную концепцию, которая будет отражать ценности и цели вашего заведения. Мы понимаем, что каждый детский сад — особый мир, полный ярких эмоций и вдохновения. Поэтому мы разрабатываем дизайн, который не только привлекает внимание, но и создает атмосферу доверия и уюта.
Наш опыт в интернет-дизайне более 20 лет позволяет нам использовать креативные подходы, которые помогают пользователям не просто просматривать информацию, а активно взаимодействовать с ней. Мы создаем интуитивно понятные интерфейсы, где каждый элемент, от цветовой палитры до шрифтов, продуман так, чтобы вызывать положительные эмоции у родителей и детей. Яркие иллюстрации, анимации и интерактивные элементы делают сайт живым и увлекательным, что способствует вовлечению пользователей.
Эмоциональная подача контента играет ключевую роль в формировании первого впечатления. Мы используем storytelling, чтобы рассказать о вашем детском саде, его педагогах и уникальных программах. Это помогает родителям почувствовать, что они делают правильный выбор для своих детей. Например, мы можем создать раздел с историями успеха выпускников, который вдохновит родителей доверить вам заботу о своих детях.
Каждый элемент дизайна направлен на то, чтобы побудить пользователей к действию — будь то запись на экскурсию, запрос информации или заполнение анкеты. Используя принципы UX-дизайна, мы оптимизируем путь пользователя, чтобы он был максимально комфортным и быстрым. В результате, мы достигаем высокой конверсии и помогаем вам строить долгосрочные отношения с вашими клиентами.
Несколько примеров наших проектов
Что вы получите при заказе сайта
При заказе корпоративного сайта в компании SDD Creative Studio вы получаете комплексное решение, которое отвечает всем современным требованиям бизнеса. Мы начинаем с глубокого анализа целевой аудитории, что позволяет создать сайт, максимально соответствующий ожиданиям ваших клиентов.
Структурирование контента — ключевой этап, который обеспечит логичное и удобное восприятие информации. Мы уделяем особое внимание яркому дизайну, который не только привлекает внимание, но и создает положительный имидж вашей компании. Каждый элемент интерфейса разрабатывается с учетом юзабилити, чтобы пользователи могли легко находить нужную информацию и совершать целевые действия.
Все наши сайты адаптированы для мобильных устройств, что позволяет вашим клиентам комфортно взаимодействовать с ресурсом на любых экранах. Мы используем Bootstrap 3 для создания отзывчивых и современных интерфейсов, что обеспечивает высокую скорость загрузки и безупречное отображение на всех устройствах.
Сайты разрабатываются на современных проверенных CMS, включая CMS Битрикс, что гарантирует надежность и простоту в управлении контентом. Мы внедряем систему онлайн-консультаций, что повышает уровень сервиса и помогает быстрее решать вопросы клиентов.
Кроме того, мы акцентируем внимание на SEO и маркетинге, чтобы ваш сайт не только выглядел привлекательно, но и имел высокую конверсию. Мы поможем вам привлечь больше клиентов и увеличить продажи. В качестве дополнительного бонуса вы получаете архив с сайтом, что обеспечивает безопасность данных и возможность восстановления в случае необходимости.
С SDD Creative Studio вы получаете не просто сайт, а мощный инструмент для развития вашего бизнеса.

Технические особенности создания сайта
Создание веб-ресурса для образовательного учреждения требует особого внимания к техническим аспектам, чтобы обеспечить не только функциональность, но и привлекательный интерфейс. Одним из ключевых элементов является анимация и динамика интерфейса. Правильно подобранные анимации делают взаимодействие пользователей более интуитивным и приятным. Например, плавные переходы между страницами и анимация кнопок создают ощущение живого и отзывчивого сайта, что особенно важно для родителей, ищущих информацию о детском саде.
Другим важным аспектом является интеграция онлайн-обращений и форм обратной связи. Мы предлагаем продуманные решения для удобного общения с родителями, включая возможность отправки запросов и получения консультаций в реальном времени. Эти функции не только упрощают процесс взаимодействия, но и помогают создать доверительную атмосферу, что крайне важно для образовательных учреждений.
Загрузка данных и управление контентом также играют значительную роль в создании удобного веб-ресурса. Мы используем современные технологии для обеспечения быстрой загрузки страниц и оптимизации изображений, что позволяет пользователям быстро находить необходимую информацию. Это особенно актуально для родителей, которые могут быть заняты и ценят свое время.
Наконец, решения в области UI/UX должны быть адаптированы под целевую аудиторию. Мы уделяем особое внимание деталям, создавая интуитивно понятные интерфейсы, которые легко воспринимаются как взрослыми, так и детьми. Индивидуальный подход к каждому проекту позволяет нам учитывать уникальные потребности и предпочтения клиентов, что в конечном итоге приводит к созданию эффективного и привлекательного веб-ресурса.

Порядок разработки сайта в компании SDD Creative Studio
В компании SDD Creative Studio мы понимаем, что разработка сайта детского сада — важный процесс, требующий внимательного подхода к каждому этапу. Начинается всё с анализа потребностей клиента. На этом этапе мы детально изучаем требования и пожелания заказчика, чтобы создать продукт, который будет соответствовать ожиданиям и задачам детского сада.
Далее мы переходим к работе по договору, где фиксируем все условия сотрудничества, сроки и бюджет проекта. Это позволяет нам обеспечить прозрачность на всех этапах и избежать недоразумений. После этого начинается проработка семантики — мы исследуем ключевые слова и фразы, которые помогут вашему сайту занять высокие позиции в поисковых системах и привлечь целевую аудиторию.
Затем мы строим эффективную структуру сайта, чтобы обеспечить удобство навигации и доступность информации для родителей и сотрудников. На этом этапе к работе подключаются наши опытные верстальщики и программисты, которые создают функционал сайта, соответствующий современным требованиям и стандартам.
Современный дизайн — не только эстетика, но и удобство. Мы разрабатываем визуальный стиль, который будет отражать атмосферу вашего детского сада и привлекать внимание родителей. После завершения всех работ сайт проходит тестирование, на котором мы выявляем и устраняем возможные ошибки, чтобы обеспечить его стабильную работу.
На заключительном этапе мы проводим оптимизацию, что включает в себя улучшение скорости загрузки и адаптивности. После этого сайт готов к запуску, и мы с радостью передаем его вам, уверенные в его надёжности и эффективности.
Ниже вы можете ознакомиться с картой проекта - наглядно показываем процесс разработки сайта и всех участников с нашей стороны.