Разработка сайта для бухгалтерского учета: как создать эффективный инструмент для вашего бизнеса
Создание веб-платформ для бухгалтерского учета требует особого внимания к функциональности и удобству использования. Мы понимаем, что такие проекты должны не только соответствовать строгим требованиям законодательства, но и обеспечивать простоту и эффективность в работе пользователей. Наша команда разработчиков и дизайнеров учитывает все нюансы, чтобы обеспечить интуитивно понятный интерфейс и высокую производительность.
При разработке специализированных решений для учета мы применяем современные технологии и инструменты, которые позволяют интегрировать необходимые функции, такие как автоматизация отчетности, управление финансами и взаимодействие с налоговыми органами. Мы используем адаптивный дизайн, чтобы ваши клиенты могли работать с платформой на любых устройствах, будь то компьютер, планшет или смартфон.
Одной из ключевых особенностей нашего подхода является акцент на безопасность данных. Мы внедряем современные методы шифрования и защиты информации, что особенно важно для финансовых платформ. Это позволяет пользователям быть уверенными в сохранности своих данных и соблюдении конфиденциальности.
Кроме того, мы предлагаем индивидуальные решения, адаптированные под конкретные бизнес-процессы и задачи клиента. Это значит, что каждая разработка становится не просто инструментом, а полноценным помощником в ведении бухгалтерии, что существенно повышает эффективность работы. Мы стремимся к тому, чтобы наши клиенты получали не просто сайт, а мощный инструмент для достижения своих бизнес-целей.
С нами вы получите качественный продукт, который будет соответствовать всем вашим требованиям и ожиданиям, а также поможет вашему бизнесу развиваться и процветать в условиях современного рынка.

Преимущества онлайн-присутствия
В современном мире наличие качественного веб-сайта стало неотъемлемой частью успешного бизнеса. Для компаний, занимающихся бухгалтерским учетом, продуманный и функциональный сайт открывает новые горизонты для привлечения клиентов и увеличения охвата. Сайт позволяет вам быть доступными для клиентов 24/7, что значительно повышает вероятность обращения именно к вам, когда они ищут услуги бухучета.
Кроме того, наличие профессионально разработанного сайта способствует формированию доверия к вашему бизнесу. Клиенты чаще выбирают компании с хорошей репутацией в интернете, и сайт — ваша визитная карточка. Он демонстрирует вашу экспертизу и серьезный подход к делу, что может стать решающим фактором при выборе бухгалтера или бухгалтерской фирмы.
Не стоит забывать и о возможностях продвижения. Сайт дает возможность использовать различные инструменты digital-маркетинга, такие как SEO и контент-маркетинг, что позволяет вам привлекать целевую аудиторию и увеличивать клиентскую базу. Учитывая все эти преимущества, разработка сайта бухучет становится важным шагом для вашего бизнеса.

Маркетинговое исследование сайтов конкурентов
В современном бизнесе, особенно в сфере бухгалтерского учета, важно не только создать сайт, но и понять, как он будет выглядеть на фоне конкурентов. Анализ интернет-ресурсов соперников позволяет выявить их сильные и слабые стороны, а также определить успешные стратегии, которые можно адаптировать под ваши цели.
В процессе исследования мы изучаем структуру сайтов, дизайн, контент, пользовательский опыт и методы привлечения клиентов. Это помогает нам понять, какие элементы работают лучше всего и как они влияют на конверсию. Зная, что именно привлекает целевую аудиторию, мы можем разработать уникальное предложение, которое выделит вас на фоне других.
Наш многолетний опыт в маркетинге и глубокое понимание SEO позволяют нам не просто копировать успешные решения, а создавать креативные и эффективные стратегии, ориентированные на результат. Мы стремимся к тому, чтобы ваш проект не только соответствовал актуальным трендам, но и превосходил ожидания, обеспечивая высокую конверсию и привлечение новых клиентов.

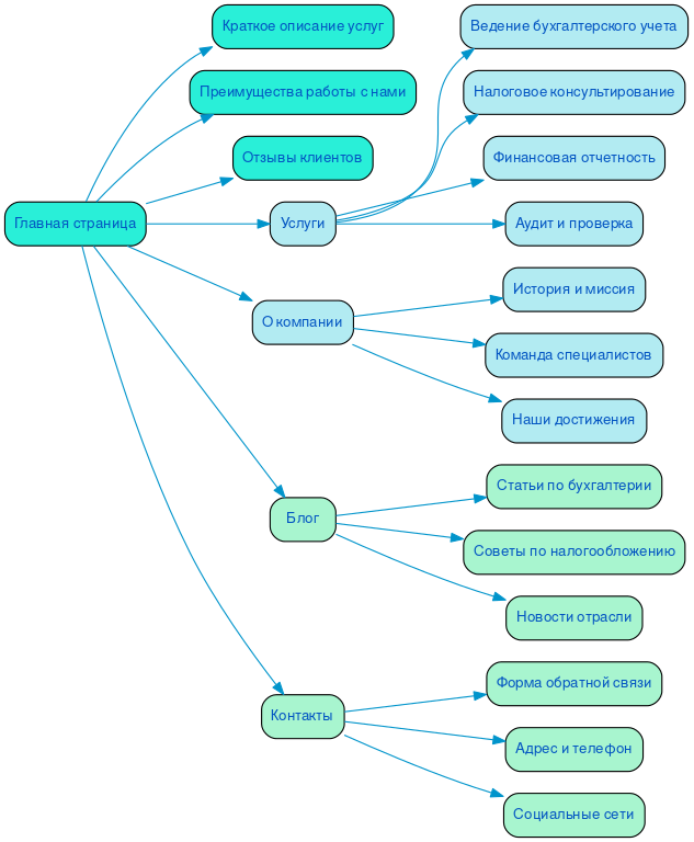
Разработка структуры сайта
Эффективная структура сайта, посвященного бухгалтерскому учету, является ключевым элементом для обеспечения удобства пользователей и достижения высоких результатов в поисковых системах. Логика построения разделов должна соответствовать ожиданиям целевой аудитории, что включает в себя четкую навигацию и интуитивно понятные пути для выполнения задач.
Продуманная архитектура сайта позволяет пользователям быстро находить необходимую информацию, что напрямую влияет на юзабилити. Если структура сайта не соответствует пользовательским сценариям, это может привести к увеличению показателя отказов и снижению конверсии. Каждый раздел должен быть логично связан с другими, обеспечивая плавный переход между страницами.
Кроме того, правильно организованная структура способствует лучшему индексированию страниц поисковыми системами, что в свою очередь улучшает позиции сайта в результатах поиска. Таким образом, грамотно выстроенная навигация не только повышает удобство для пользователей, но и способствует росту видимости сайта в сети.

Разработка интерактивного прототипа сайта
Создание интерактивного прототипа сайта — ключевой этап в процессе разработки, который позволяет визуализировать структуру и функционал будущего ресурса. На этом этапе мы не просто рисуем страницы, а формируем целостный пользовательский путь, учитывая потребности целевой аудитории. Каждый элемент, каждая кнопка и переход тестируются, чтобы убедиться, что они работают на максимальную конверсию.
Визуализация позволяет клиентам и команде увидеть, как будет выглядеть сайт, еще до начала программирования. Это снижает риски недопонимания и позволяет вносить изменения на ранних стадиях, когда они менее затратны. Мы учитываем все аспекты, включая SEO, чтобы сайт не только выглядел привлекательно, но и был оптимизирован для поисковых систем с самого начала.
С 15-летним опытом в digital-маркетинге мы понимаем, как креатив и функциональность должны работать в гармонии. Наша команда использует современные инструменты для создания прототипов, что позволяет нам тестировать идеи и находить наиболее эффективные решения. Это не просто этап, это основа успешного проекта, который будет приносить результаты и удовлетворять потребности пользователей.
Разработка яркого дизайна в соответствии с целями заказчика
В нашем подходе к веб-дизайну мы понимаем, что каждый проект уникален и требует индивидуального подхода. С более чем 20-летним опытом в интернет-дизайне, мы создаём не просто сайты, а эффективные инструменты для достижения бизнес-целей наших клиентов. Мы учитываем специфику вашей деятельности и целевую аудиторию, чтобы создать креативные решения, которые действительно работают.
Яркий и запоминающийся дизайн — не только про эстетику, но и про функциональность. Мы стремимся сделать так, чтобы каждый элемент на странице работал на конверсию. Например, использование контрастных цветов для кнопок призыва к действию помогает привлечь внимание пользователей и побудить их совершить нужное действие, будь то заполнение формы, подписка на рассылку или покупка услуги. Мы также применяем принцип «золотого сечения» для расположения элементов, что делает интерфейс интуитивно понятным и удобным для навигации.
Эмоциональная подача контента — ключ к вовлечению пользователей. Мы разрабатываем уникальные визуальные концепции, которые отражают ценности и миссию вашего бизнеса. Использование качественной графики и анимации помогает создать атмосферу доверия и профессионализма. Например, анимации, которые демонстрируют процесс работы или достижения результатов, могут значительно повысить интерес и удержание пользователей на сайте.
Каждый проект для нас — возможность создать что-то новое и вдохновляющее. Мы не просто следуем трендам, а создаём их, чтобы ваш сайт стал не только привлекательным, но и эффективным инструментом для роста вашего бизнеса. Давайте вместе сделаем ваш онлайн-присутствие ярким и запоминающимся!
Несколько примеров наших проектов
Что вы получите при заказе сайта
Заказывая корпоративный сайт в SDD Creative Studio, вы получаете не просто веб-страницу, а мощный инструмент для достижения бизнес-целей. Мы начинаем с глубокого анализа целевой аудитории, что позволяет нам понять потребности ваших клиентов и создать сайт, который будет работать на вас.
Структурирование контента – ключевой этап нашего процесса. Мы организуем информацию так, чтобы пользователи могли легко находить нужные данные, что значительно повышает юзабилити и удовлетворенность посетителей. Яркий дизайн, созданный с учетом современных трендов, привлечет внимание и сделает ваш сайт запоминающимся.
Мы создаем мобильные адаптивные решения, используя Bootstrap 3, что обеспечивает оптимальное отображение на любых устройствах. Ваш сайт будет выглядеть великолепно как на компьютере, так и на смартфоне, что увеличивает охват аудитории и, соответственно, конверсию.
Для управления контентом мы применяем современные и проверенные системы управления, такие как "Битрикс - малый бизнес". Это позволяет вам легко обновлять информацию на сайте без необходимости обращаться к разработчикам. Кроме того, мы интегрируем систему онлайн-консультаций, что улучшает взаимодействие с клиентами и способствует росту продаж.
Не забываем и о SEO и маркетинге. Мы оптимизируем сайт под поисковые системы, что обеспечивает его видимость и привлекает целевых посетителей. Высокая конверсия – это не просто слова, а результат нашей работы, основанной на проверенных методах и аналитике.
В конце проекта вы получите архив с сайтом, что позволит вам всегда иметь доступ к полному функционалу. SDD Creative Studio – это ваш надежный партнер в мире цифровых технологий.

Технические особенности создания сайта
Создание веб-ресурса для бухгалтерских услуг требует особого внимания к техническим аспектам, которые напрямую влияют на удобство пользователей и эффективность работы сайта. Важным элементом является реализация анимаций и динамических компонентов, которые не только привлекают внимание, но и помогают пользователям лучше ориентироваться в интерфейсе. Правильное использование анимаций делает взаимодействие с сайтом более интуитивным и приятным, что особенно важно для целевой аудитории, требующей ясности и простоты в использовании.
Одним из ключевых элементов является интеграция онлайн-обращений и форм обратной связи. Эти инструменты позволяют пользователям быстро и удобно получать необходимую информацию или задавать вопросы. Важно, чтобы такие формы были легкими в заполнении и имели адаптивный дизайн, что обеспечит комфортное взаимодействие с мобильных устройств. Мы уделяем особое внимание валидации данных и безопасности, чтобы гарантировать защиту личной информации клиентов.
Загрузка данных также играет значительную роль в создании эффективного веб-ресурса. Мы применяем современные технологии для оптимизации скорости загрузки страниц и обработки запросов, что критически важно для обеспечения положительного пользовательского опыта. Быстрая загрузка страниц способствует снижению уровня отказов и увеличению времени, проведенного пользователями на сайте.
Наконец, UI/UX решения должны быть адаптированы под специфические потребности бизнеса и его клиентов. Мы разрабатываем уникальные интерфейсы, основываясь на глубоком анализе целевой аудитории и ее предпочтений. Индивидуальный подход к каждому проекту позволяет нам создавать решения, которые не только соответствуют современным стандартам, но и выделяются на фоне конкурентов. Внимание к деталям – это то, что делает наш продукт по-настоящему качественным и эффективным.

Порядок разработки сайта в компании SDD Creative Studio
В компании SDD Creative Studio мы понимаем, что разработка сайта бухучет — не просто создание веб-страницы, а комплексный процесс, который начинается с глубокого анализа потребностей клиента. На первом этапе мы проводим детальное интервью, чтобы выявить ключевые цели и задачи вашего бизнеса, что позволяет нам создать индивидуальное решение, соответствующее вашим ожиданиям.
После этого мы подписываем договор, в котором четко прописаны все этапы работы, сроки и условия. Это обеспечивает прозрачность и доверие на протяжении всего проекта. Далее начинается проработка семантики — мы исследуем ключевые слова и фразы, которые помогут вашему сайту занять высокие позиции в поисковых системах и привлечь целевую аудиторию.
Следующим шагом является построение эффективной структуры сайта. Мы разрабатываем удобную навигацию и логическую иерархию страниц, что облегчает пользователям поиск нужной информации. Опытные верстальщики и программисты нашей команды создают качественный код и адаптивный дизайн, что гарантирует корректное отображение сайта на всех устройствах.
Современный дизайн — не только эстетика, но и функциональность. Мы создаем визуально привлекательные интерфейсы, которые способствуют удобству использования. После завершения разработки мы проводим тестирование, чтобы выявить возможные ошибки и убедиться в корректной работе всех функций.
На заключительном этапе осуществляется оптимизация сайта для повышения его скорости загрузки и улучшения пользовательского опыта. После всех проверок проект запускается, и вы получаете готовый к работе инструмент для ведения бизнеса. Мы гарантируем системный подход и надежность на каждом этапе, чтобы ваш сайт стал надежной основой для успешной деятельности в сфере бухучета.
Ниже вы можете ознакомиться с картой проекта - наглядно показываем процесс разработки сайта и всех участников с нашей стороны.