Разработка сайта для бухгалтерского учета: как создать эффективный инструмент для вашего бизнеса
Создание веб-ресурсов для учета финансовых операций требует особого подхода. Мы понимаем, что такой сайт должен не только привлекать пользователей, но и обеспечивать надежность, безопасность и простоту в использовании. Наша команда учитывает все нюансы, связанные с обработкой и хранением данных, что особенно важно для бухгалтерских систем.
При разработке таких решений мы акцентируем внимание на интеграции с существующими системами учета. Это позволяет избежать дублирования данных и обеспечивает непрерывность бизнес-процессов. Мы используем современные технологии, такие как API и облачные решения, что значительно упрощает взаимодействие с другими программами и сервисами, необходимыми для ведения бухгалтерии.
Безопасность данных — наш приоритет. Мы применяем многоуровневую защиту, включая шифрование и регулярные аудиты безопасности, чтобы гарантировать защиту конфиденциальной информации. Это особенно актуально для бухгалтерских сайтов, где утечка данных может иметь серьезные последствия.
Мы также уделяем внимание удобству интерфейса. Интуитивно понятный дизайн и логичная структура навигации позволяют пользователям легко находить нужные функции и данные. Это повышает эффективность работы и снижает время на обучение сотрудников.
Наша студия предлагает комплексный подход к созданию сайтов для учета финансов, основываясь на опыте и знаниях в области бухгалтерского учета и технологий. Мы стремимся к тому, чтобы каждый проект отвечал уникальным требованиям клиента и способствовал росту его бизнеса. Ваш успех — наша главная цель.

Преимущества онлайн-присутствия
В современном мире наличие качественного сайта является неотъемлемой частью успешного бизнеса. Особенно это актуально для компаний, предоставляющих услуги в сфере бухгалтерского учета. Продуманный и функциональный сайт не только расширяет охват аудитории, но и значительно повышает доступность ваших услуг. Клиенты могут получить необходимую информацию в любое время и из любого места, что делает взаимодействие с вами более удобным и привлекательным.
Кроме того, наличие профессионально разработанного сайта способствует формированию доверия к вашему бизнесу. В условиях высокой конкуренции клиенты склонны выбирать компании, которые выглядят надежно и современно. Сайт, который демонстрирует ваш опыт и квалификацию, помогает установить прочные отношения с клиентами, что в свою очередь ведет к увеличению числа заказов и рекомендаций.
Таким образом, инвестиции в создание качественного веб-ресурса становятся важным шагом на пути к успеху. Разработка сайта бухгалтерский учет позволит вам не только выделиться на фоне конкурентов, но и обеспечить стабильный поток клиентов, что является залогом долгосрочного роста вашего бизнеса.

Маркетинговое исследование сайтов конкурентов
В современном мире успешное ведение бизнеса невозможно без качественного веб-ресурса. Одним из ключевых этапов создания сайта для бухгалтерского учета является тщательное изучение сайтов конкурентов. Этот процесс включает анализ их структуры, контента, дизайна и маркетинговых стратегий. Мы исследуем, какие решения помогают им привлекать клиентов и удерживать их внимание.
Зачем это нужно вам? Понимание конкурентной среды позволяет выявить сильные и слабые стороны других компаний, что дает возможность создать уникальное предложение. Мы ориентируемся на практические результаты: наша цель — разработать сайт, который не только привлечет внимание, но и обеспечит высокую конверсию. Используя накопленный опыт в маркетинге более 15 лет, мы учитываем все потребности SEO, что значительно увеличивает видимость вашего ресурса в поисковых системах.
Каждый проект — возможность создать что-то новое и эффективное. Мы стремимся предложить вам креативные решения, которые помогут выделиться на фоне конкурентов, а также обеспечить максимальную отдачу от инвестиций. Ваш успех — наша главная цель.

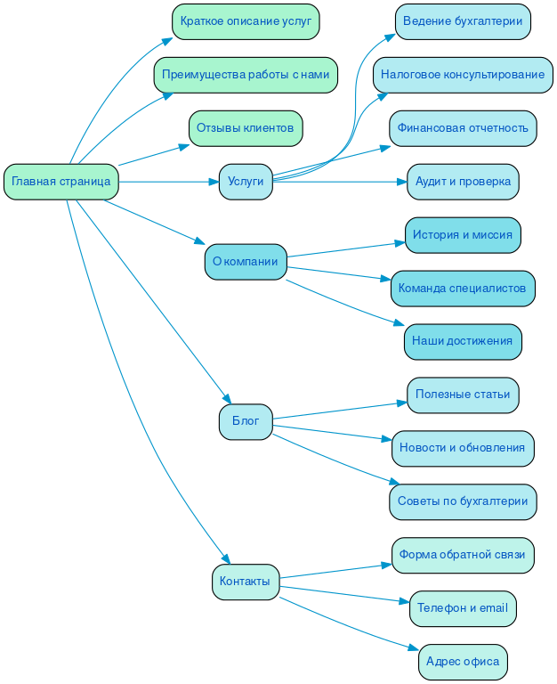
Разработка структуры сайта
Эффективная структура сайта — основа успешного онлайн-присутствия для бухгалтерских услуг. Продуманная навигация помогает пользователям быстро находить нужную информацию, что значительно повышает уровень удовлетворенности и, как следствие, конверсию. Логичное распределение разделов, основанное на типичных пользовательских сценариях, позволяет посетителям без труда перемещаться между услугами, ценами и контактами.
Кроме того, хорошо организованная структура сайта способствует улучшению SEO. Поисковые системы предпочитают сайты с четкой иерархией, что повышает шансы на высокие позиции в результатах поиска. Использование ключевых слов в заголовках и подзаголовках, а также создание семантической структуры, делают контент более доступным как для пользователей, так и для поисковых роботов.
Таким образом, качественная архитектура сайта — не просто вопрос эстетики, а стратегический шаг к повышению юзабилити и эффективности бизнеса в целом.

Разработка интерактивного прототипа сайта
Создание интерактивного прототипа сайта — важный этап в процессе разработки, который позволяет визуализировать структуру и функциональность будущего ресурса. На этом этапе мы можем протестировать пользовательский путь, выявить возможные узкие места и оптимизировать навигацию, что напрямую влияет на удобство использования и, как следствие, на конверсию. Благодаря нашему 15-летнему опыту в digital-маркетинге, мы знаем, как создать прототип, который будет не только эстетически привлекательным, но и максимально эффективным.
Визуализация концепции позволяет клиентам наглядно оценить, как будет выглядеть сайт, и внести изменения еще до начала разработки. Это сокращает время на доработки и минимизирует риски. Мы уделяем особое внимание потребностям SEO: уже на этапе прототипирования мы закладываем ключевые элементы, которые помогут в дальнейшем продвижении ресурса в поисковых системах.
Креативный подход к созданию интерактивного прототипа позволяет нам находить уникальные решения, которые выделят ваш сайт на фоне конкурентов. Мы уверены, что качественно спроектированный прототип — залог успешного финального продукта, который будет соответствовать вашим ожиданиям и потребностям вашей аудитории.
Разработка яркого дизайна в соответствии с целями заказчика
В нашей студии мы знаем, что успешный веб-проект начинается с глубокого понимания целей и потребностей клиента. Мы создаем уникальные решения, которые не просто привлекают внимание, но и вовлекают пользователей, направляя их к нужным действиям. Благодаря более чем 20-летнему опыту в интернет-дизайне, мы умеем сочетать креативность с функциональностью, чтобы каждый сайт стал мощным инструментом для бизнеса.
Яркий и запоминающийся дизайн — не просто красивый внешний вид, это стратегический инструмент, который помогает пользователю легко ориентироваться и совершать целевые действия. Например, мы используем контрастные цвета и четкие визуальные иерархии, чтобы выделить ключевые элементы, такие как кнопки призыва к действию. Это позволяет пользователям инстинктивно понимать, что именно нужно сделать, будь то регистрация, подписка на рассылку или запрос консультации.
Мы также уделяем внимание эмоциональной составляющей дизайна. Используя изображения, иконки и шрифты, которые резонируют с целевой аудиторией, мы создаем атмосферу доверия и профессионализма. Например, для проектов в области финансов мы можем использовать строгие, но современные шрифты в сочетании с спокойными цветами, что подчеркивает надежность и стабильность.
Каждый элемент дизайна, который мы создаем, направлен на повышение конверсии. Мы проводим тестирование и анализ, чтобы убедиться, что каждая страница работает на достижение поставленных целей. В результате наши клиенты получают не просто сайт, а эффективный инструмент, который способствует росту их бизнеса и укреплению позиций на рынке.
Несколько примеров наших проектов
Что вы получите при заказе сайта
Обратившись в SDD Creative Studio, вы получите не просто корпоративный сайт, а мощный инструмент для ведения бизнеса. Мы начинаем с глубокого анализа целевой аудитории, чтобы понять, кто ваши клиенты и как они взаимодействуют с онлайн-ресурсами. Это позволяет нам создать контент, который будет максимально релевантен и интересен вашей аудитории.
Структурирование контента — ключевой этап в нашем процессе. Мы обеспечим логичное и интуитивно понятное размещение информации, что значительно повысит юзабилити вашего сайта. Визуальная часть также имеет огромное значение. Мы разработаем яркий дизайн, который будет отражать индивидуальность вашего бренда и привлекать внимание посетителей.
Современные технологии, такие как Bootstrap 3, позволяют нам создавать мобильные адаптивные сайты, которые отлично выглядят на любых устройствах. Это не только улучшает пользовательский опыт, но и способствует высокой конверсии, что является одной из главных целей вашего сайта.
Мы используем только проверенные системы управления контентом, включая CMS Битрикс, что гарантирует надежность и простоту в управлении вашим сайтом. Кроме того, мы внедрим систему онлайн-консультаций, что позволит вам оперативно взаимодействовать с клиентами и повышать уровень сервиса.
Не забываем и о SEO и маркетинге. Наши специалисты помогут вам оптимизировать сайт для поисковых систем, что обеспечит приток новых клиентов и повысит вашу видимость в интернете. В результате, вы получите не просто сайт, а полноценный инструмент для достижения бизнес-целей.
И, конечно, мы создадим архив с сайтом, чтобы вы всегда могли получить доступ к предыдущим версиям и данным. Обратившись к нам, вы делаете шаг к успешному онлайн-присутствию и развитию вашего бизнеса.

Технические особенности создания сайта
Создание веб-ресурса для бухгалтерского учета требует особого внимания к техническим аспектам и функциональности. Важным элементом является реализация анимаций и динамических элементов, которые делают взаимодействие с сайтом более интуитивным и привлекательным. Анимации могут использоваться для визуализации данных, что помогает пользователям быстрее воспринимать информацию и облегчает навигацию по разделам. Мы уделяем особое внимание плавности и скорости анимаций, чтобы они не отвлекали внимание, а, наоборот, подчеркивали значимость представляемых данных.
Кроме того, важным аспектом является интеграция онлайн-обращений и форм обратной связи. Эти инструменты позволяют пользователям легко задавать вопросы и получать оперативные ответы, что критично для работы в области бухгалтерии. Мы разрабатываем формы с учетом удобства заполнения, минимизируя количество необходимых полей и обеспечивая быструю отправку запросов. Это создает положительный опыт взаимодействия и повышает уровень доверия к сайту.
Загрузка данных также играет ключевую роль в создании функционального веб-ресурса. Мы внедряем технологии, которые обеспечивают быструю и безопасную загрузку финансовых отчетов, документов и других материалов. Оптимизация процессов загрузки позволяет пользователям экономить время и сосредотачиваться на более важных задачах, таких как анализ и планирование.
Наконец, особое внимание мы уделяем UI/UX решениям. Наши дизайнеры и разработчики работают в тесном сотрудничестве, чтобы создать интерфейс, который будет не только эстетически привлекательным, но и максимально удобным для пользователя. Индивидуальный подход к каждому проекту позволяет нам учитывать специфические потребности клиентов, что в конечном итоге приводит к созданию качественного и эффективного веб-ресурса.

Порядок разработки сайта в компании SDD Creative Studio
В SDD Creative Studio мы понимаем, что разработка сайта бухгалтерский учет — не просто создание веб-страницы, а комплексный процесс, требующий тщательного подхода и внимания к деталям. Мы начинаем с анализа потребностей клиента, чтобы глубже понять его бизнес, целевую аудиторию и специфические задачи. Этот этап позволяет нам выработать индивидуальное решение, соответствующее вашим ожиданиям.
После этого мы заключаем договор, в котором четко прописаны все этапы работы, сроки и бюджет. Прозрачность на этом этапе гарантирует, что вы всегда будете в курсе хода проекта. Затем мы приступаем к проработке семантики — исследуем ключевые слова и фразы, которые помогут вашему сайту занять высокие позиции в поисковых системах.
Построение эффективной структуры сайта — следующий шаг, который обеспечивает удобную навигацию и логичное размещение информации. Опытные верстальщики и программисты SDD Creative Studio создают чистый и оптимизированный код, что способствует быстрой загрузке страниц и хорошей отзывчивости сайта. Современный дизайн, который мы предлагаем, не только привлекает внимание, но и соответствует последним трендам, обеспечивая отличное пользовательское восприятие.
Перед запуском проекта мы проводим тщательное тестирование, чтобы исключить любые возможные ошибки и убедиться в корректной работе всех функций. Оптимизация сайта под поисковые системы и мобильные устройства завершает процесс разработки, обеспечивая вашему бизнесу максимальную видимость и доступность. В SDD Creative Studio мы гарантируем надежность и системность на каждом этапе, чтобы ваш сайт стал эффективным инструментом для бухгалтерского учета.
Ниже вы можете ознакомиться с картой проекта - наглядно показываем процесс разработки сайта и всех участников с нашей стороны.