Разработка сайта для бухгалтерского и налогового учета: как создать эффективный инструмент для вашего бизнеса
Создание веб-ресурсов для бухгалтерских и налоговых услуг требует глубокого понимания специфики этой сферы. Мы разрабатываем сайты, которые не только привлекают клиентов, но и упрощают взаимодействие с ними, обеспечивая удобство и функциональность. Важно, чтобы сайт стал не просто витриной, а полноценным инструментом для управления клиентскими запросами и предоставления актуальной информации.
Наша команда учитывает особенности бухгалтерского учета и налогового законодательства, что позволяет интегрировать на сайт необходимые инструменты, такие как калькуляторы налогов, формы для обратной связи и онлайн-консультации. Это значительно упрощает процесс общения между специалистами и клиентами, а также повышает уровень доверия к услугам вашей компании.
Мы применяем современные технологии для обеспечения безопасности и защиты данных, что особенно важно в работе с финансовой информацией. Использование SSL-сертификатов, регулярные обновления и аудит безопасности — обязательные элементы в нашем подходе. Мы понимаем, что информация о клиентах и их финансах должна быть защищена на высшем уровне.
Кроме того, мы ориентируемся на SEO-оптимизацию, чтобы ваш ресурс занимал высокие позиции в поисковых системах. Это увеличивает видимость и привлекает целевую аудиторию, что в свою очередь способствует росту бизнеса. Наша цель — создать сайт, который станет не только эффективным инструментом для вашей компании, но и источником ценной информации для ваших клиентов.
С нами вы получаете индивидуальный подход, опыт и профессионализм, что позволяет создать уникальный продукт, соответствующий вашим требованиям и ожиданиям клиентов.

Преимущества онлайн-присутствия
В современном бизнесе наличие качественного веб-сайта становится неотъемлемой частью успешной стратегии. Для компаний, занимающихся бухгалтерским и налоговым учетом, продуманный и функциональный сайт открывает новые горизонты для привлечения клиентов и повышения доверия к услугам.
Во-первых, сайт позволяет значительно расширить охват аудитории. Ваши потенциальные клиенты могут находить вас через поисковые системы, социальные сети и другие онлайн-каналы, что увеличивает вероятность привлечения новых клиентов. Бухгалтерские услуги часто востребованы, и наличие сайта помогает вам быть на виду у тех, кто ищет профессиональную помощь.
Во-вторых, доступность информации играет ключевую роль в принятии решения клиентами. Сайт предоставляет возможность потенциальным клиентам ознакомиться с вашими услугами, ценами и отзывами, что способствует формированию доверия. Чем проще и удобнее будет доступ к информации о ваших услугах, тем выше вероятность того, что клиент выберет именно вас.
Таким образом, разработка сайта бухгалтерский и налоговый учет — не просто необходимость, а важный шаг к успешному развитию вашего бизнеса в цифровом пространстве.

Маркетинговое исследование сайтов конкурентов
Создание эффективного веб-ресурса для бухгалтерских и налоговых услуг требует глубокого понимания конкурентной среды. Анализ сайтов соперников позволяет выявить их сильные и слабые стороны, а также определить лучшие практики, которые можно адаптировать для вашего проекта. Мы изучаем структуру сайтов, их контент, подходы к SEO, а также пользовательский опыт, чтобы понять, что именно привлекает клиентов и способствует высоким конверсиям.
Такой подход помогает не просто создать сайт, а сделать его мощным инструментом для привлечения и удержания клиентов. Зная, что работает у конкурентов, мы можем предложить креативные решения, которые выделят вас на фоне остальных. Наш опыт в маркетинге более 15 лет позволяет нам разрабатывать стратегии, ориентированные на результат, с акцентом на потребности целевой аудитории.
В результате, благодаря тщательному анализу, ваш сайт будет не только информативным, но и высокоэффективным, что в конечном счёте приведет к увеличению числа клиентов и росту бизнеса.

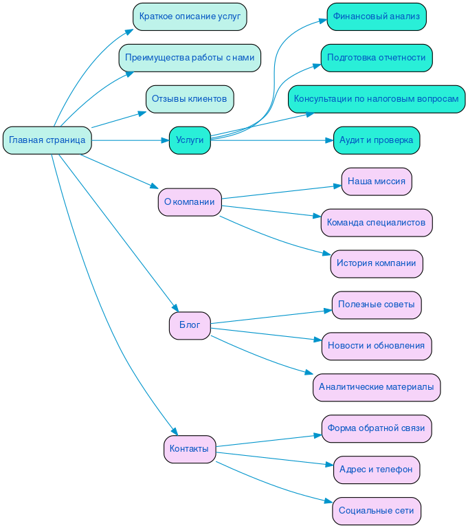
Разработка структуры сайта
Создание сайта для бухгалтерских и налоговых услуг требует особого внимания к структуре. Четкая и логичная организация разделов позволяет пользователям быстро находить необходимую информацию, что критически важно для формирования доверия и удовлетворенности. Когда клиент заходит на сайт, он должен интуитивно понимать, где находятся услуги, цены и контактные данные.
Эффективная структура не только улучшает юзабилити, но и положительно сказывается на SEO. Поисковые системы оценивают сайты по их внутренней навигации — чем проще и понятнее структура, тем выше вероятность, что сайт будет в топе выдачи. Это значит, что продуманная логика разделов и пользовательские сценарии могут значительно увеличить конверсию, превращая посетителей в клиентов.
Каждый элемент сайта должен вести к цели — будь то запись на консультацию или запрос дополнительной информации. Таким образом, основа удобства и эффективности сайта заключается в его структуре, которая учитывает потребности пользователей и требования поисковых систем.

Разработка интерактивного прототипа сайта
Создание интерактивного прототипа сайта — важный этап, который позволяет визуализировать идеи и концепции еще до начала разработки. В нашей компании, с 15-летним опытом, мы понимаем, что качественный прототип помогает не только наглядно представить структуру и функционал сайта, но и протестировать пользовательский путь. Это позволяет выявить возможные проблемы на ранних стадиях и внести необходимые коррективы, что значительно повышает эффективность финального продукта.
Визуализация интерфейса помогает нам учитывать потребности целевой аудитории и адаптировать дизайн под их ожидания. Мы активно работаем над тем, чтобы каждый элемент сайта способствовал повышению конверсии — от удобства навигации до ясности представления информации. Тестирование прототипа с реальными пользователями позволяет получить ценную обратную связь и внести улучшения, которые сделают взаимодействие с сайтом максимально комфортным.
Кроме того, мы не забываем о важности SEO-оптимизации. На этапе прототипирования мы учитываем ключевые запросы и структуру контента, что в дальнейшем способствует продвижению сайта в поисковых системах. Креативный подход и внимание к деталям делают наш процесс разработки уникальным и эффективным.
Разработка яркого дизайна в соответствии с целями заказчика
В современном мире бухгалтерский и налоговый учет требуют не только точности, но и умения донести информацию до клиента. Мы понимаем, что каждая компания уникальна, и именно поэтому наш подход к созданию веб-решений основан на индивидуальности и креативе. Более 20 лет опыта в интернет-дизайне позволяет нам разрабатывать проекты, которые не просто информируют, но и вовлекают пользователей, вызывая у них желание взаимодействовать с вашим бизнесом.
Яркий и продуманный дизайн — не просто эстетика, это инструмент, который помогает пользователю легко ориентироваться на сайте и совершать нужные действия. Мы создаем интерфейсы, которые подчеркивают ваши ключевые предложения и делают акцент на том, что действительно важно для ваших клиентов. Например, использование цветовых акцентов и четкой типографики может направить внимание посетителя на важные кнопки, такие как «Запросить консультацию» или «Получить расчет». Это не просто красиво, это эффективно.
Эмоциональная подача информации также играет ключевую роль. Мы разрабатываем визуальные элементы, которые вызывают доверие и создают ощущение надежности. Например, использование фотографий реальных людей из вашей команды или клиентов, а также отзывов, оформленных в привлекательном виде, может значительно повысить уровень вовлеченности. Такие подходы создают чувство личной связи и помогают пользователю увидеть в вашем бизнесе партнера, которому можно доверять.
Наша цель — не просто создать сайт, а сделать его мощным инструментом для достижения ваших бизнес-целей. Мы знаем, как превратить посещения в конверсии, и готовы помочь вам в этом. Давайте вместе создадим уникальный проект, который будет работать на вас!
Несколько примеров наших проектов
Что вы получите при заказе сайта
Заказывая корпоративный сайт в SDD Creative Studio, вы получаете комплексное решение, которое учитывает все аспекты вашего бизнеса. Мы начинаем с анализа целевой аудитории, чтобы понять, кто ваши клиенты и что именно они ищут. Это позволяет нам создать сайт, который будет не просто красивым, но и эффективным.
Структурирование контента — важный этап, который обеспечивает логичное и удобное представление информации. Мы разрабатываем яркий дизайн, который отражает индивидуальность вашей компании и привлекает внимание посетителей. Благодаря использованию Bootstrap 3, ваш сайт будет выглядеть современно и адаптироваться под любые устройства, обеспечивая пользователям комфортный доступ с мобильных телефонов и планшетов.
Мы уделяем особое внимание юзабилити, создавая удобный функционал, который делает взаимодействие с сайтом простым и интуитивно понятным. Используя современные проверенные CMS, такие как Битрикс, мы гарантируем стабильность и безопасность вашего ресурса. Кроме того, мы внедряем систему онлайн-консультаций, что позволяет вашим клиентам получать оперативные ответы на вопросы и повышает уровень обслуживания.
Не менее важным аспектом является SEO и маркетинг. Мы оптимизируем ваш сайт для поисковых систем, что способствует высокой конверсии и увеличению числа клиентов. В результате вы получаете не просто сайт, а мощный инструмент для развития бизнеса.
Кроме того, мы предоставляем архив с сайтом, что позволяет вам в любой момент вернуться к предыдущим версиям и данным. Мы уверены, что сотрудничество с SDD Creative Studio станет важным шагом к успешному развитию вашего бизнеса в онлайн-пространстве.

Технические особенности создания сайта
Создание веб-ресурса для учета финансовых и налоговых процессов требует особого внимания к техническим аспектам. Прежде всего, важно обеспечить высокую динамику и интерактивность интерфейса. Использование анимаций помогает сделать взаимодействие пользователя с сайтом более живым и интуитивно понятным. Грамотно реализованные анимационные эффекты не только привлекают внимание, но и улучшают восприятие информации, что особенно актуально в сфере финансов, где каждая деталь имеет значение.
Важным элементом является интеграция онлайн-обращений и форм обратной связи. Эти инструменты позволяют клиентам легко и быстро получать необходимую информацию или задавать вопросы. Качественно разработанные формы должны быть удобными и простыми в использовании, что способствует повышению уровня вовлеченности пользователей. Мы уделяем особое внимание UX-дизайну, чтобы каждая форма была интуитивно понятной и быстрой в заполнении.
Загрузка данных — еще один ключевой аспект, требующий тщательной проработки. Веб-ресурс должен обеспечивать быструю и безопасную обработку информации, что особенно важно для бухгалтерского учета. Мы применяем современные технологии и оптимизируем серверные решения, чтобы гарантировать высокую скорость загрузки и надежность работы системы.
Каждый проект, связанный с учетом финансов и налогов, требует индивидуального подхода. Мы внимательно изучаем потребности клиента и разрабатываем уникальные решения, которые соответствуют всем требованиям и стандартам. Наша команда профессионалов уделяет внимание каждой детали, чтобы обеспечить максимальную эффективность и удобство использования веб-ресурса для конечного пользователя.

Порядок разработки сайта в компании SDD Creative Studio
В компании SDD Creative Studio мы придерживаемся четкого порядка разработки сайта бухгалтерский и налоговый учет, что обеспечивает прозрачность и системность на каждом этапе. Начинается процесс с анализа потребностей клиента. Мы внимательно изучаем бизнес-модель и цели заказчика, чтобы понять, какие функции и возможности должны быть реализованы на сайте.
Далее мы заключаем договор, который четко фиксирует все условия сотрудничества, сроки и объем работ. Это позволяет создать надежную основу для дальнейшей работы и избежать недоразумений. После этого начинается проработка семантики. Мы исследуем ключевые запросы и конкурентную среду, чтобы определить, какие слова и фразы будут наиболее эффективными для привлечения целевой аудитории.
На следующем этапе мы строим эффективную структуру сайта. Это включает в себя создание логичной навигации и распределение контента, что значительно облегчает пользователям поиск необходимой информации. Команда опытных верстальщиков и программистов берет на себя реализацию дизайна и функционала. Они используют современные технологии и подходы, чтобы сайт работал быстро и без сбоев.
Современный дизайн играет ключевую роль в восприятии сайта пользователями. Мы создаем визуально привлекательные и интуитивно понятные интерфейсы, соответствующие последним трендам. После завершения разработки мы проводим тестирование, чтобы выявить и устранить возможные ошибки. На этапе оптимизации мы настраиваем сайт для лучшего отображения в поисковых системах, что обеспечивает его высокую видимость.
Наконец, мы запускаем проект, гарантируя, что все работает безупречно. Мы уверены в качестве нашей работы и готовы поддерживать клиентов даже после завершения разработки, что подтверждает нашу надежность и профессионализм.
Ниже вы можете ознакомиться с картой проекта - наглядно показываем процесс разработки сайта и всех участников с нашей стороны.