Разработка сайта для библиотеки: как создать цифровое пространство, которое привлечет читателей и упростит доступ к знаниям
Создание веб-ресурса для библиотек требует глубокого понимания специфики работы с информацией и потребностей пользователей. Наша студия предлагает комплексный подход, который учитывает как технические, так и функциональные аспекты. Мы разрабатываем платформы, способные эффективно управлять большими объемами данных, обеспечивая удобный доступ к библиотечным фондам и услугам.
Важным элементом нашего процесса является использование современных технологий, таких как системы управления контентом (CMS), которые позволяют библиотекам легко обновлять информацию о новых поступлениях, мероприятиях и услугах. Мы интегрируем поисковые системы, которые обеспечивают быстрый доступ к необходимым материалам, а также функционал для записи на мероприятия и получения уведомлений о новинках.
Мы понимаем, что библиотечные ресурсы должны быть доступны для всех категорий пользователей, включая людей с ограниченными возможностями. Поэтому мы учитываем принципы доступности и юзабилити на всех этапах разработки, создавая интерфейсы, которые интуитивно понятны и просты в навигации.
Кроме того, мы предлагаем решения для аналитики, которые помогают библиотекам отслеживать активность пользователей и адаптировать свои услуги под их потребности. Это позволяет не только улучшать качество обслуживания, но и принимать обоснованные решения о развитии библиотечного фонда и программ.
Наша команда имеет богатый опыт работы с различными библиотечными системами и понимает, как создать эффективный веб-ресурс, который будет не просто визитной карточкой, а настоящим инструментом для продвижения знаний и культуры. Мы стремимся к тому, чтобы каждый проект был уникальным и отвечал конкретным задачам клиента.

Преимущества онлайн-присутствия
В современном мире наличие онлайн-присутствия стало неотъемлемой частью успешного бизнеса, и библиотеки не являются исключением. Продуманный и функциональный сайт позволяет значительно увеличить охват аудитории. Благодаря интернету, информация о вашей библиотеке становится доступной для пользователей вне зависимости от их местоположения. Это особенно важно для привлечения новых читателей и расширения сообщества.
Кроме того, доступность информации о мероприятиях, новых поступлениях и услугах библиотеки в режиме онлайн значительно упрощает взаимодействие с пользователями. Люди могут легко находить нужные ресурсы, записываться на мероприятия и получать актуальную информацию, что повышает уровень удовлетворенности клиентов и их лояльность к вашей библиотеке.
Наконец, наличие качественного сайта формирует доверие к вашему учреждению. Профессиональный веб-ресурс демонстрирует серьезный подход к работе и заботу о пользователях. Это особенно важно для библиотек, которые стремятся создать позитивный имидж и укрепить свою репутацию. Таким образом, разработка сайта библиотеки становится ключевым шагом для успешного развития и взаимодействия с читателями.

Маркетинговое исследование сайтов конкурентов
В современном цифровом мире анализ сайтов конкурентов является ключевым этапом в создании эффективного онлайн-ресурса для библиотеки. Мы изучаем не только внешний вид и функциональность сайтов, но и их контент, структуру, пользовательский опыт и стратегии привлечения аудитории. Это позволяет нам выявить сильные и слабые стороны конкурентов, а также определить лучшие практики, которые можно адаптировать для вашего проекта.
Цель такого анализа — создать уникальный и привлекательный продукт, который будет выделяться на фоне других. Понимание того, как работают успешные библиотеки в интернете, помогает нам формировать креативные решения, направленные на максимальную конверсию посетителей в активных пользователей. Мы учитываем потребности SEO, чтобы ваш сайт не только выглядел привлекательно, но и занимал высокие позиции в поисковых системах.
С учетом нашего 15-летнего опыта в маркетинге, мы применяем практический подход, ориентированный на результат. Мы уверены, что глубокое понимание конкурентной среды — залог успешного запуска вашего проекта, который будет не только информативным, но и востребованным среди пользователей.

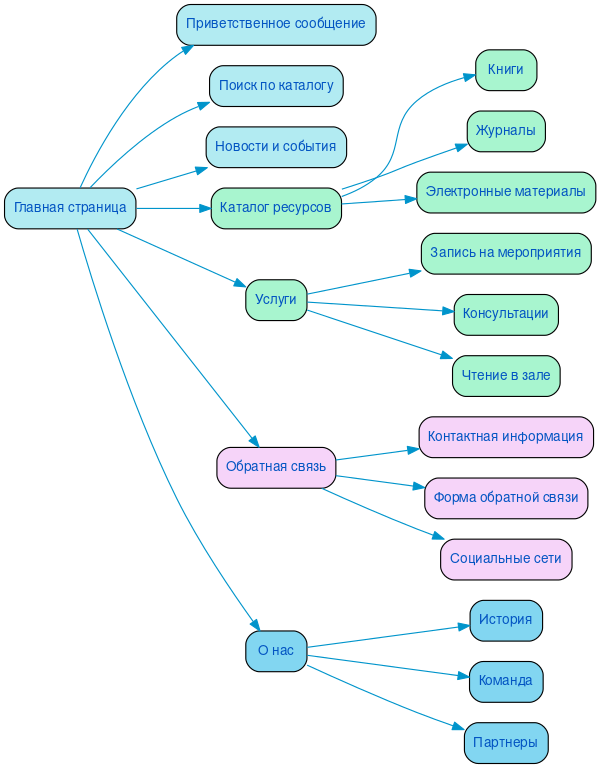
Разработка структуры сайта
Создание веб-ресурса для библиотеки требует особого внимания к структуре, так как именно от её продуманности зависит удобство пользователей. Логичное разделение на категории, такие как «Книги», «Авторы», «Жанры», позволяет быстро находить нужную информацию и значительно упрощает навигацию. Пользовательские сценарии, такие как поиск по жанрам или авторам, должны быть интуитивно понятными, чтобы минимизировать время на поиск.
Эффективная структура также положительно сказывается на юзабилити. Чем проще и понятнее интерфейс, тем выше вероятность, что посетитель останется на сайте и выполнит целевое действие, например, запишется на мероприятие или оформит подписку. Кроме того, правильно организованная информация способствует лучшему индексу сайта в поисковых системах, что напрямую влияет на SEO. Четкая и логичная навигация позволяет поисковым роботам быстрее индексировать страницы, повышая видимость ресурса в результатах поиска.

Разработка интерактивного прототипа сайта
Создание интерактивного прототипа сайта — ключевой этап в процессе проектирования, который позволяет визуализировать структуру и функциональность будущего ресурса. На этом этапе мы учитываем потребности пользователей, чтобы обеспечить интуитивно понятный интерфейс и оптимальный пользовательский путь. Прототипирование помогает выявить возможные проблемы на ранних стадиях, что значительно снижает риски и затраты на доработку в дальнейшем.
Тестирование пользовательского пути на прототипе позволяет нам получить ценные отзывы от реальных пользователей. Это дает возможность оперативно вносить изменения, улучшая навигацию и повышая конверсию. Мы учитываем актуальные требования SEO, чтобы сайт не только привлекал внимание, но и занимал высокие позиции в поисковых системах.
С 15-летним опытом в digital-маркетинге и веб-разработке, наша команда применяет креативный подход к каждому проекту. Мы создаем не просто сайты, а эффективные инструменты для библиотек, которые помогают им лучше взаимодействовать с читателями и предоставлять доступ к информации. Интерактивный прототип — основа для успешного результата, который отвечает всем современным требованиям.
Разработка яркого дизайна в соответствии с целями заказчика
Создание цифрового пространства для библиотек — не просто вопрос функциональности, а возможность сделать информацию доступной и привлекательной для пользователей. В нашей компании, имеющей более 20 лет опыта в интернет-дизайне, мы понимаем, что каждая библиотека уникальна, и поэтому разрабатываем индивидуальные решения, которые отражают ее цели и ценности.
Яркий и креативный дизайн — не только визуальная привлекательность, но и инструмент вовлечения. Мы используем цветовые схемы, типографику и иллюстрации, которые создают эмоциональную связь с пользователями. Например, при разработке интерфейса мы можем использовать теплые, приглашающие цвета для создания уютной атмосферы, что способствует более длительному пребыванию на сайте и увеличивает вероятность совершения действий, таких как запись на мероприятия или заказ книг.
Важно помнить, что дизайн должен вести пользователя к нужному действию. Мы применяем принципы поведенческой психологии, чтобы направить внимание на ключевые элементы: кнопки, формы и меню. Например, размещение кнопки «Записаться на мероприятие» в центре экрана с ярким фоном и четким призывом к действию значительно увеличивает шансы на клики. Мы также разрабатываем адаптивные решения, чтобы пользователи могли легко взаимодействовать с сайтом на любых устройствах.
Каждый проект для нас — возможность создать что-то новое и вдохновляющее. Мы стремимся к тому, чтобы каждый посетитель чувствовал себя частью сообщества, а наш дизайн помогал ему находить нужную информацию легко и быстро. В итоге, мы не просто создаем сайты — мы создаем платформы, которые способствуют развитию культуры чтения и знаний.
Несколько примеров наших проектов
Что вы получите при заказе сайта
Обращаясь в SDD Creative Studio, вы получаете не просто сайт, а мощный инструмент для развития вашего бизнеса. Мы начинаем с глубокого анализа целевой аудитории, чтобы понять потребности и ожидания ваших клиентов. Это позволяет нам создать уникальное предложение, которое выделит вас на фоне конкурентов.
Структурирование контента — ключевой этап, который помогает организовать информацию так, чтобы пользователи могли легко находить то, что им нужно. Мы создаем яркий дизайн, который не только привлекает внимание, но и соответствует вашему бренду, делая его запоминающимся. Мобильная адаптивность — еще один важный аспект: мы используем Bootstrap 3, чтобы ваш сайт выглядел отлично на любых устройствах, обеспечивая комфортный доступ для всех пользователей.
Мы уделяем особое внимание юзабилити, создавая удобный функционал, который упрощает взаимодействие с сайтом. Вы получите доступ к современным проверенным системам управления контентом, таким как "Битрикс - малый бизнес", что позволит вам легко обновлять информацию и управлять сайтом без необходимости в технических знаниях.
В дополнение к этому мы внедряем систему онлайн-консультаций, что увеличивает вовлеченность клиентов и способствует высокой конверсии. Наша команда также позаботится о SEO и маркетинге, чтобы ваш сайт был виден в поисковых системах и привлекал целевой трафик.
С SDD Creative Studio вы получаете не только сайт, но и архив с ним, что обеспечивает возможность быстрого восстановления в случае необходимости. Мы создаем решения, которые работают на вас, помогая вашему бизнесу расти и развиваться.

Технические особенности создания сайта
Создание веб-ресурса для библиотеки требует особого внимания к техническим аспектам, которые обеспечивают функциональность и удобство для пользователей. Важным элементом является реализация анимаций и динамических интерфейсов, которые делают взаимодействие с сайтом более живым и интуитивно понятным. Правильно подобранные анимации могут не только улучшить визуальное восприятие, но и помочь пользователям лучше ориентироваться в контенте, что особенно актуально для обширных библиотечных фондов.
Не менее важным является внедрение онлайн-обращений и форм обратной связи. Эти инструменты позволяют посетителям легко задавать вопросы и получать консультации, что значительно повышает уровень сервиса. Важно, чтобы такие формы были простыми и интуитивно понятными, а также адаптированными для мобильных устройств, что является обязательным условием в современном веб-дизайне.
Загрузка данных и интеграция с существующими библиотечными системами также требуют тщательной проработки. Необходимо обеспечить быстрое и безопасное извлечение информации из баз данных, а также ее актуализацию. Это позволяет пользователям получать доступ к актуальным данным о наличии книг, событиях и новостях библиотеки в реальном времени.
Что касается UI/UX решений, то здесь ключевым моментом является индивидуальный подход к каждому проекту. Мы учитываем уникальные требования и пожелания клиента, создавая интерфейс, который не только соответствует современным стандартам, но и отражает специфику самой библиотеки. Внимание к деталям, удобная навигация и продуманная структура контента делают взаимодействие с сайтом комфортным и эффективным, что в конечном итоге способствует привлечению новых пользователей и повышению интереса к библиотечным услугам.

Порядок разработки сайта в компании SDD Creative Studio
В компании SDD Creative Studio мы понимаем, что успешная разработка сайта библиотеки начинается с глубокого анализа потребностей клиента. На этом этапе мы внимательно изучаем требования и ожидания, чтобы создать проект, который будет максимально соответствовать задачам и целям вашей библиотеки.
Следующий этап — работа по договору. Мы обеспечиваем прозрачность на каждом шаге, четко прописывая все условия и сроки. Это позволяет избежать недопонимания и гарантирует, что все стороны будут на одной волне.
После этого мы приступаем к проработке семантики. Мы исследуем ключевые слова и фразы, которые будут способствовать эффективному продвижению сайта в поисковых системах. Этот этап критически важен для создания контента, который будет интересен вашей целевой аудитории.
Далее мы строим эффективную структуру сайта. Удобная навигация и логичное расположение информации позволяют пользователям легко находить нужные материалы. Мы уделяем особое внимание UX/UI-дизайну, чтобы обеспечить комфортное взаимодействие с ресурсом.
Наши опытные верстальщики и программисты работают над созданием функционала, который будет отвечать современным требованиям. Мы используем актуальные технологии и инструменты, чтобы обеспечить высокую производительность и безопасность сайта.
Современный дизайн — не только эстетика, но и удобство. Мы создаем привлекательные визуальные решения, которые подчеркивают уникальность вашей библиотеки и делают ее сайт запоминающимся.
На этапе тестирования мы тщательно проверяем все аспекты работы сайта, выявляя и устраняя возможные ошибки. После этого проводим оптимизацию, чтобы сайт загружался быстро и корректно отображался на всех устройствах.
Наконец, мы запускаем проект, обеспечивая надежность и стабильность работы сайта. В SDD Creative Studio мы уверены, что системный подход и внимание к деталям — залог успешной разработки сайта библиотеки.
Ниже вы можете ознакомиться с картой проекта - наглядно показываем процесс разработки сайта и всех участников с нашей стороны.