Разработка сайта банка: как создать эффективный онлайн-банк, который привлечет клиентов и повысит доверие к вашему бренду
Создание веб-платформ для финансовых учреждений требует особого подхода, учитывающего специфику работы банковского сектора. Мы понимаем, что веб-ресурс должен не только привлекать клиентов, но и обеспечивать безопасность их данных, а также соответствовать строгим требованиям регуляторов.
Наши специалисты применяют передовые технологии для разработки интерфейсов, которые обеспечивают удобство и интуитивную навигацию. Мы используем адаптивный дизайн, чтобы пользователи могли легко взаимодействовать с сайтом на любых устройствах. Это особенно важно для клиентов, которые предпочитают мобильные приложения и веб-сервисы.
Безопасность — один из ключевых аспектов, которым мы уделяем внимание. Мы внедряем современные системы шифрования и защиты данных, что позволяет минимизировать риски утечек информации и мошенничества. Кроме того, мы интегрируем многофакторную аутентификацию и другие технологии для повышения уровня безопасности.
Мы также акцентируем внимание на оптимизации процессов и интеграции с существующими банковскими системами. Это позволяет обеспечить быстрое и бесперебойное выполнение операций, что критически важно для клиентов, ожидающих мгновенного отклика.
Наша команда имеет опыт работы с различными финансовыми продуктами и услугами, что позволяет нам предлагать решения, которые соответствуют потребностям как крупных банков, так и небольших финансовых организаций. Мы стремимся к тому, чтобы каждый проект был уникальным, отражая ценности и цели клиента.
Выбирая нашу студию, вы получаете партнёра, который понимает все нюансы банковского бизнеса и готов предложить инновационные решения для достижения ваших целей в цифровом пространстве.

Преимущества онлайн-присутствия
В современном мире наличие качественного веб-сайта стало неотъемлемой частью успешного бизнеса, особенно для банков. Прежде всего, продуманный и функциональный сайт позволяет значительно увеличить охват аудитории. Сегодня пользователи предпочитают искать информацию и услуги в интернете, и наличие онлайн-платформы открывает доступ к новым клиентам, которые могут находиться в любом уголке страны.
Кроме того, сайт обеспечивает круглосуточную доступность услуг. Клиенты могут получить необходимую информацию, совершать транзакции и обращаться за поддержкой в любое время, что повышает удобство использования и удовлетворенность клиентов. Это особенно важно в финансовом секторе, где скорость и доступность услуг играют ключевую роль.
Наконец, качественный веб-сайт способствует формированию доверия к банку. Профессиональный дизайн, информативность и безопасность транзакций создают у пользователей уверенность в надежности финансового учреждения. Таким образом, разработка сайта банка становится стратегически важным шагом для повышения конкурентоспособности и укрепления позиций на рынке.
Именно поэтому разработка сайта банка — не просто необходимость, а важный инструмент для роста и развития бизнеса.

Маркетинговое исследование сайтов конкурентов
В современном мире финансовых услуг успешное присутствие в интернете требует глубокого понимания конкурентной среды. Анализ сайтов соперников — ключевой этап, который позволяет выявить сильные и слабые стороны их цифровых решений. Мы изучаем не только дизайн и функциональность, но и пользовательский опыт, контент, стратегии привлечения клиентов и элементы SEO. Это позволяет нам понять, что работает на рынке, а что нет.
Для наших клиентов это означает, что мы создаем не просто сайт, а стратегически выверенный продукт, который отвечает актуальным требованиям и ожиданиям целевой аудитории. Мы фокусируемся на креативных решениях, которые обеспечивают высокую конверсию, а также учитываем лучшие практики в области маркетинга, накопленные за 15 лет работы в этой сфере.
В результате, благодаря детальному анализу конкурентов, мы можем предложить уникальные решения, которые выделят ваш проект на фоне других. Это не только повысит шансы на успех, но и создаст устойчивое конкурентное преимущество в быстро меняющемся финансовом секторе.

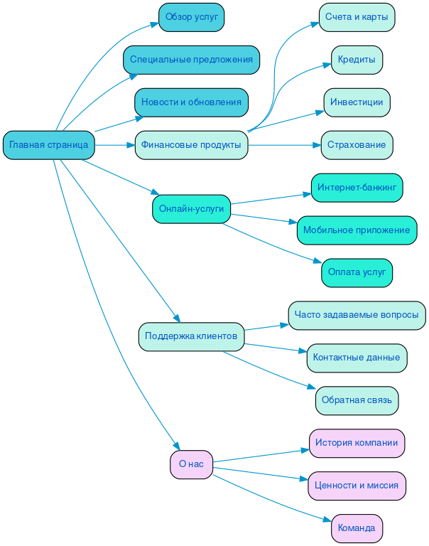
Разработка структуры сайта
Создание интернет-ресурса для финансового учреждения требует особого внимания к структуре. Продуманная архитектура сайта обеспечивает логичное распределение информации, что критически важно для пользователей, стремящихся быстро найти нужные услуги или данные. Правильная организация разделов позволяет минимизировать количество кликов, необходимых для достижения цели, что значительно повышает юзабилити.
Каждый элемент сайта должен соответствовать пользовательским сценариям, учитывая поведение клиентов. Например, удобное размещение информации о кредитах, вкладах и услугах поможет пользователю легко ориентироваться и ускорит процесс принятия решения. Это, в свою очередь, напрямую влияет на конверсию — чем проще клиенту найти нужную информацию, тем выше вероятность, что он воспользуется предложением.
Также стоит отметить, что логичная структура сайта положительно сказывается на SEO. Поисковые системы отдают предпочтение ресурсам с четкой навигацией и ясной иерархией, что способствует улучшению позиций в выдаче.

Разработка интерактивного прототипа сайта
Создание интерактивного прототипа сайта — ключевой этап, который позволяет визуализировать концепцию и структуру проекта еще до его реализации. Мы знаем, что в банковской сфере важно не только предоставить информацию, но и сделать это в удобном и интуитивно понятном формате. Прототип помогает выявить и протестировать пользовательский путь, что позволяет избежать ошибок на этапе разработки и значительно повысить конверсию.
В процессе работы над прототипом мы учитываем потребности пользователей, а также требования SEO. Это позволяет не только создать привлекательный интерфейс, но и обеспечить его эффективность в поисковых системах. Каждый элемент дизайна и функциональности продумывается с точки зрения удобства и доступности, что в конечном итоге приводит к улучшению пользовательского опыта.
С нашим 15-летним опытом в digital-маркетинге мы знаем, как креативные решения могут повысить эффективность сайта. Мы используем современные инструменты и методологии, чтобы создать прототип, который станет основой для успешного проекта. Интерактивный прототип — не просто черновик, а мощный инструмент, который позволяет заранее увидеть, как будет работать ваш сайт и как он будет восприниматься пользователями.
Разработка яркого дизайна в соответствии с целями заказчика
Создание онлайн-платформы для финансовых учреждений требует глубокого понимания как функциональных, так и эмоциональных потребностей пользователей. Мы знаем, что каждый проект уникален, и именно поэтому разрабатываем дизайн, который не только соответствует целям нашего клиента, но и выделяет его среди конкурентов. Более 20 лет опыта в интернет-дизайне позволяет нам успешно сочетать креатив и индивидуальность, создавая решения, которые действительно работают.
Наша команда подходит к каждому проекту с целью вовлечь пользователя с первых секунд. Мы разрабатываем интерфейсы, которые не просто красивы, но и интуитивно понятны. Используя элементы геймификации, яркие визуальные акценты и продуманные пути навигации, мы направляем пользователя к нужным действиям, будь то оформление заявки на кредит или открытие счета. Например, внедрение интерактивных калькуляторов или визуальных графиков позволяет пользователям легко и быстро оценить свои финансовые возможности, что значительно увеличивает вероятность совершения целевого действия.
Эмоциональная подача дизайна играет ключевую роль в формировании доверия к финансовым учреждениям. Мы создаем визуальные образы, которые вызывают положительные ассоциации, используя теплые цвета, дружелюбные шрифты и изображения, отражающие ценности компании. Это помогает пользователю чувствовать себя комфортно и уверенно, что критически важно в сфере финансовых услуг.
Каждый элемент, от кнопок до шрифтов, продуман с точки зрения высокой конверсии. Мы анализируем пользовательские пути и вносим изменения, которые способствуют увеличению числа успешных взаимодействий. Наша цель — не только создать яркий и запоминающийся дизайн, но и обеспечить его эффективность, чтобы каждый пользователь смог без труда достичь своей цели.
Несколько примеров наших проектов
Что вы получите при заказе сайта
Заказывая корпоративный сайт в SDD Creative Studio, вы получаете не просто онлайн-представительство, а мощный инструмент для достижения бизнес-целей. Мы начинаем с глубокого анализа целевой аудитории, что позволяет точно определить потребности ваших клиентов и создать сайт, который будет максимально эффективным.
Структурирование контента — ключевой этап, который мы тщательно прорабатываем. Мы помогаем вам организовать информацию так, чтобы пользователи могли легко находить нужные данные и получать максимальную пользу от вашего сайта. Яркий дизайн, разработанный с учетом актуальных трендов, привлечет внимание и оставит положительное впечатление о вашем бренде.
Мы создаем мобильные адаптивные сайты на базе Bootstrap 3, что гарантирует отличное отображение на всех устройствах и повышает удобство использования. Удобный функционал и высокий уровень юзабилити позволят вашим клиентам интуитивно ориентироваться на сайте, что, в свою очередь, способствует высокой конверсии.
Используя современные проверенные CMS, такие как система управления сайтом "Битрикс - малый бизнес", мы обеспечиваем простоту в управлении контентом, что позволяет вам легко обновлять информацию. Внедрение системы онлайн-консультаций поможет вам наладить обратную связь с клиентами и повысить уровень обслуживания.
Не забываем о важности SEO и маркетинга. Мы создаем сайты, оптимизированные под поисковые системы, что способствует увеличению трафика и видимости вашего бизнеса в интернете. Кроме того, вы получите архив с сайтом, что позволит вам отслеживать изменения и анализировать эффективность в будущем.
С SDD Creative Studio ваш корпоративный сайт станет не просто визиткой, а активным участником вашего бизнеса, способствующим его росту и развитию.

Технические особенности создания сайта
Создание веб-ресурса для финансовых учреждений требует особого внимания к техническим аспектам и высокой степени реализации. Одним из ключевых элементов является внедрение анимаций и динамических интерфейсов, которые не только улучшают восприятие информации, но и создают интерактивный опыт для пользователей. Правильно подобранные анимации могут сделать взаимодействие с сайтом более интуитивным и приятным, что особенно важно для пользователей, привыкших к современным цифровым решениям.
Немаловажным аспектом является интеграция онлайн-обращений и форм обратной связи. Эти элементы должны быть не только функциональными, но и удобными для пользователей. Мы уделяем особое внимание их дизайну и простоте заполнения, что позволяет клиентам без труда отправлять запросы и получать оперативные ответы. Важно, чтобы процесс взаимодействия был максимально прозрачным и безопасным, что требует высоких стандартов при реализации таких функций.
Загрузка данных — еще один критически важный момент. В условиях высокой конкуренции скорость загрузки страниц напрямую влияет на пользовательский опыт и уровень удовлетворенности клиентов. Мы применяем современные технологии оптимизации, чтобы обеспечить мгновенный доступ к информации, что особенно актуально для пользователей, ожидающих оперативных решений в финансовых вопросах.
Наконец, UI/UX решения играют ключевую роль в создании эффективного веб-ресурса. Мы понимаем, что каждый проект уникален, и поэтому разрабатываем индивидуальные интерфейсы, учитывающие специфику и потребности клиентов. Наша команда стремится к тому, чтобы каждый элемент сайта был тщательно продуман и отвечал высоким стандартам качества, что в конечном итоге приводит к успешному взаимодействию с клиентами и повышению их лояльности.

Порядок разработки сайта в компании SDD Creative Studio
Разработка сайта банка в компании SDD Creative Studio начинается с тщательного анализа потребностей клиента. Мы проводим детальное интервью, чтобы понять цели, задачи и целевую аудиторию, что позволяет нам создать сайт, который будет максимально соответствовать ожиданиям пользователей и требованиям рынка.
Далее мы переходим к работе по договору, в котором четко прописаны все этапы, сроки и условия. Это обеспечивает прозрачность и предсказуемость на каждом шаге проекта. Мы придерживаемся системного подхода, что позволяет нам контролировать качество и соответствие всем требованиям.
Следующий этап — проработка семантики. Мы исследуем ключевые слова и фразы, которые будут использоваться на сайте, чтобы обеспечить его видимость в поисковых системах. Это помогает привлечь целевую аудиторию и повысить конверсию.
После этого мы строим эффективную структуру сайта. Мы разрабатываем удобную навигацию и логичное расположение информации, что делает сайт интуитивно понятным для пользователей. На этом этапе также работают опытные верстальщики и программисты, которые создают функциональные элементы и обеспечивают корректную работу сайта на всех устройствах.
Современный дизайн — еще один ключевой аспект нашей работы. Мы создаем визуально привлекательные интерфейсы, которые отражают корпоративный стиль банка и способствуют формированию доверия у клиентов.
После завершения разработки мы проводим тестирование, чтобы выявить и устранить возможные ошибки. На этапе оптимизации мы улучшаем скорость загрузки и адаптивность сайта. Наконец, мы осуществляем запуск проекта, обеспечивая его полноценную работу и поддержку. Каждый из этих этапов направлен на создание надежного и эффективного продукта, который будет служить интересам нашего клиента.
Ниже вы можете ознакомиться с картой проекта - наглядно показываем процесс разработки сайта и всех участников с нашей стороны.