Разработка сайта архива: как создать цифровое наследие, которое будет служить поколениям
Создание веб-ресурса для архивных данных требует особого подхода, учитывающего специфику хранения и обработки информации. Мы понимаем, что такие проекты направлены на сохранение исторической ценности и обеспечение доступа к важным документам, поэтому уделяем внимание как функциональности, так и удобству использования.
Наша команда применяет современные технологии для разработки платформ, которые могут эффективно обрабатывать и хранить большие объемы данных. Мы используем системы управления контентом, адаптированные для работы с архивами, что позволяет легко добавлять, редактировать и удалять записи. Мы также интегрируем мощные инструменты поиска, чтобы пользователи могли быстро находить нужную информацию среди множества документов.
Особое внимание мы уделяем безопасности данных. Архивные ресурсы часто содержат чувствительную информацию, поэтому мы внедряем надежные механизмы защиты, включая шифрование и многоуровневую аутентификацию. Это обеспечивает сохранность данных и защиту от несанкционированного доступа.
Интерфейс нашего продукта разрабатывается с акцентом на юзабилити. Мы проводим исследования пользовательского опыта, чтобы создать интуитивно понятную навигацию и минимизировать время, необходимое для поиска информации. Это особенно важно для пользователей, которые могут не обладать техническими навыками.
В результате, наши решения не только сохраняют и структурируют архивные данные, но и делают их доступными для широкой аудитории. Мы стремимся к тому, чтобы каждый проект был уникальным, отражая потребности клиента и обеспечивая высокое качество обслуживания. С нами вы получите надежный инструмент для работы с архивами, который будет служить долгие годы.

Преимущества онлайн-присутствия
В современном мире наличие онлайн-присутствия стало неотъемлемой частью успешного бизнеса. Разработанный с учетом потребностей пользователей сайт позволяет значительно увеличить охват аудитории. С помощью качественного контента и удобной навигации вы можете привлечь внимание потенциальных клиентов, которые ищут информацию о ваших услугах или товарах.
Кроме того, доступность информации в любое время и из любого места создает удобство для пользователей. Онлайн-архив позволяет вашим клиентам быстро находить нужные данные, не тратя время на поиски в оффлайн-формате. Это особенно важно в условиях быстроменяющегося рынка, где каждая минута на счету.
Наконец, наличие профессионально разработанного сайта способствует формированию доверия к вашему бизнесу. Современные пользователи ожидают, что компании будут представлены в интернете, и отсутствие сайта может вызвать сомнения в вашей надежности. Инвестируя в разработку сайта архива, вы не только улучшаете свою репутацию, но и открываете новые горизонты для взаимодействия с клиентами.

Маркетинговое исследование сайтов конкурентов
Создание веб-ресурса для архивирования информации требует глубокого понимания текущих тенденций и практик в данной области. Мы проводим тщательный анализ сайтов конкурентов, чтобы выявить их сильные и слабые стороны, а также определить, какие элементы дизайна и контента способствуют высокому уровню конверсии. Это позволяет нам не только избежать распространённых ошибок, но и адаптировать успешные стратегии для вашего проекта.
В ходе исследования мы изучаем структуру сайтов, пользовательский интерфейс, методы привлечения и удержания посетителей, а также SEO-оптимизацию. Понимание того, как конкуренты взаимодействуют с аудиторией и какие маркетинговые ходы используют, помогает нам сформировать эффективную стратегию для вашего веб-ресурса. Наша цель — создать уникальный продукт, который будет не только привлекать внимание, но и обеспечивать высокую конверсию.
С более чем 15-летним опытом в маркетинге, мы ориентируемся на результат, учитывая потребности SEO и предпочтения вашей целевой аудитории. Такой подход позволяет нам разрабатывать креативные решения, которые действительно работают, и помогают вашему бизнесу выделиться на фоне конкурентов.

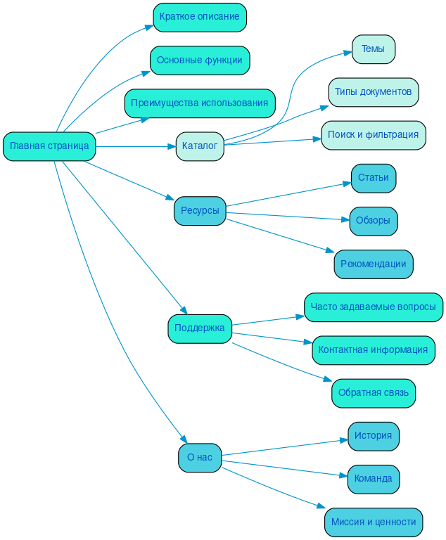
Разработка структуры сайта
Эффективная структура веб-ресурса, посвященного архивным материалам, — ключ к успешному взаимодействию пользователей с контентом. Правильно организованные разделы и логика навигации позволяют легко находить нужную информацию, что напрямую влияет на пользовательский опыт. Когда посетитель быстро ориентируется в содержании, снижается вероятность его ухода с сайта, что повышает конверсию.
Кроме того, продуманная структура способствует улучшению поисковой оптимизации. Поисковые системы учитывают, насколько удобно пользователю находить информацию. Четкая иерархия разделов, использование релевантных заголовков и метатегов помогают не только пользователям, но и алгоритмам поисковых систем лучше понимать содержание страниц.
Таким образом, основа эффективного веб-ресурса заключается в логичном построении разделов и сценариев использования, что обеспечивает как удобство для пользователей, так и высокие позиции в результатах поиска.

Разработка интерактивного прототипа сайта
Создание интерактивного прототипа сайта — ключевой этап в процессе проектирования, который позволяет визуализировать идеи и концепции еще до начала разработки. Прототип служит основой для дальнейшего обсуждения и корректировок, что помогает избежать недопонимания и значительно экономит время на последующих этапах.
Визуализация интерфейса позволяет команде и клиенту увидеть, как будет выглядеть конечный продукт, что способствует более точному учету потребностей пользователей. Тестирование пользовательского пути на прототипе помогает выявить потенциальные проблемы и оптимизировать навигацию, что в свою очередь повышает конверсию. Мы уделяем особое внимание удобству и интуитивности интерфейса, что становится залогом успешного взаимодействия с целевой аудиторией.
С учетом 15-летнего опыта в digital-маркетинге, мы также интегрируем элементы, важные для SEO, на этапе прототипирования. Это позволяет создать сайт, который не только привлекателен, но и оптимизирован для поисковых систем с самого начала. Креативный подход в сочетании с аналитическим мышлением гарантирует, что ваш проект будет не только красивым, но и эффективным.
Разработка яркого дизайна в соответствии с целями заказчика
В современном мире, где информация становится всё более доступной, важно не только собрать данные, но и представить их так, чтобы они были понятны и привлекательны для пользователя. Мы создаём уникальные решения, которые помогают заказчикам достичь своих целей, превращая каждую идею в яркий и запоминающийся дизайн. Наша команда с более чем 20-летним опытом в интернет-дизайне знает, как сделать информацию доступной и интересной.
Креативный подход к дизайну позволяет нам выделяться среди конкурентов. Мы погружаемся в суть вашего проекта, исследуем целевую аудиторию и разрабатываем концепцию, которая будет отражать индивидуальность вашего бренда. Яркие визуальные элементы, гармоничные цветовые решения и интуитивно понятная навигация — всё это способствует созданию эмоциональной связи с пользователем и вовлечению его в процесс взаимодействия с контентом.
Каждый элемент дизайна имеет значение. Например, использование крупных изображений и интерактивных элементов может значительно повысить интерес пользователей и побудить их к действию. Мы применяем принципы поведенческой психологии, чтобы направить внимание на ключевые точки, такие как кнопки призыва к действию, и создать визуальные акценты, которые ведут пользователя к нужному результату.
Мы верим, что дизайн — не просто эстетика, а мощный инструмент, который помогает пользователю совершить нужное действие. С помощью продуманной структуры и эмоциональной подачи контента мы обеспечиваем высокую конверсию и удовлетворение потребностей вашей аудитории. Давайте вместе создадим проект, который станет не только функциональным, но и вдохновляющим для ваших пользователей.
Несколько примеров наших проектов
Что вы получите при заказе сайта
Заказывая корпоративный сайт в компании SDD Creative Studio, вы получаете комплексный подход, который начинается с глубокого анализа целевой аудитории. Мы изучаем потребности и предпочтения ваших клиентов, чтобы создать сайт, который будет действительно резонировать с ними.
Мы уделяем особое внимание структурированию контента, чтобы информация была представлена логично и удобно. Каждый элемент вашего сайта будет на своём месте, что способствует улучшению юзабилити и повышению удовлетворенности пользователей. Яркий и современный дизайн, который мы предлагаем, не только привлечёт внимание, но и создаст положительный имидж вашей компании.
Сайты, разработанные с использованием Bootstrap 3, гарантируют мобильную адаптивность, что позволяет вашим клиентам комфортно взаимодействовать с ресурсом на любых устройствах. Мы понимаем, что функционал сайта должен быть удобным и интуитивно понятным, поэтому каждая деталь будет тщательно продумана.
При разработке мы используем современные и проверенные системы управления контентом, включая "Битрикс - стандарт". Это обеспечит вам простоту в обновлении информации и управление сайтом без необходимости технических знаний.
Кроме того, мы внедряем систему онлайн-консультаций, что позволяет вашим клиентам получать оперативные ответы на свои вопросы. Это значительно увеличивает шансы на высокую конверсию и способствует росту продаж.
Не забываем и о SEO и маркетинге: наши специалисты обеспечат оптимизацию вашего сайта для поисковых систем, что поможет привлечь целевой трафик. В результате вы получите мощный инструмент для бизнеса, который будет работать на вас и способствовать достижению ваших целей.

Технические особенности создания сайта
Создание веб-ресурса для архивных материалов требует глубокого понимания технических аспектов и современных решений. Важным элементом является внедрение анимаций и динамических элементов, которые делают взаимодействие пользователя с сайтом более увлекательным. Анимации могут использоваться для плавного перехода между страницами, выделения важных элементов и создания общей атмосферы, которая соответствует тематике архива. Это не только улучшает визуальное восприятие, но и способствует более эффективному восприятию информации.
Онлайн-обращения и формы обратной связи играют ключевую роль в взаимодействии с пользователями. Мы разрабатываем интуитивно понятные и удобные интерфейсы, позволяющие посетителям легко оставлять свои комментарии, вопросы или запросы. Это обеспечивает не только обратную связь, но и создает ощущение вовлеченности, что особенно важно для архивных ресурсов, где пользователи могут искать конкретную информацию или делиться своими находками.
Загрузка данных и их обработка также требуют особого внимания. Мы применяем современные технологии, чтобы обеспечить быструю и безопасную загрузку больших объемов информации. Это позволяет пользователям без задержек получать доступ к необходимым материалам, что критично для архивов, содержащих ценные исторические документы и данные.
Наконец, решения в области пользовательского интерфейса и опыта (UI/UX) являются основополагающими для успешной реализации проекта. Мы уделяем особое внимание деталям, разрабатывая уникальные элементы дизайна, которые отражают специфику архива. Индивидуальный подход к каждому проекту позволяет нам учитывать потребности и ожидания клиентов, создавая функциональный и эстетически привлекательный веб-ресурс, который будет служить надежным хранилищем информации на долгие годы.

Порядок разработки сайта в компании SDD Creative Studio
Разработка сайта архива в компании SDD Creative Studio начинается с тщательного анализа потребностей клиента. На этом этапе мы проводим детальное интервью, чтобы понять цели и задачи, которые стоят перед проектом. Это позволяет нам создать максимально точное техническое задание, соответствующее ожиданиям заказчика.
Следующий шаг — работа по договору. Мы обеспечиваем прозрачность на каждом этапе, предоставляя клиенту доступ к актуальной информации о ходе выполнения работ. Все условия фиксируются в договоре, что гарантирует надежность и защиту интересов обеих сторон.
После этого мы переходим к проработке семантики. На этом этапе мы исследуем ключевые слова и фразы, которые помогут вашему сайту занять высокие позиции в поисковых системах. Это обеспечивает не только удобство для пользователей, но и эффективное продвижение ресурса.
Построение эффективной структуры сайта — важный этап, который позволяет организовать информацию логично и удобно. Мы разрабатываем навигацию, которая облегчит пользователям поиск нужной информации.
В команде SDD Creative Studio работают опытные верстальщики и программисты, которые создают качественный код и адаптивный дизайн. Мы используем современные технологии, чтобы обеспечить высокую скорость загрузки и безупречное отображение на всех устройствах.
Следующим этапом является создание современного дизайна, который соответствует актуальным трендам и требованиям клиента. Мы стремимся к тому, чтобы визуальная часть сайта была не только привлекательной, но и функциональной.
Тестирование — финальный этап перед запуском проекта. Мы проверяем все функции сайта, устраняем возможные ошибки и оптимизируем его для различных платформ. После успешного завершения всех тестов мы запускаем сайт, гарантируя его надежность и производительность.
Таким образом, разработка сайта архива в SDD Creative Studio — системный и прозрачный процесс, нацеленный на достижение высоких результатов и удовлетворение потребностей клиентов.
Ниже вы можете ознакомиться с картой проекта - наглядно показываем процесс разработки сайта и всех участников с нашей стороны.