Разработка сайта агрегатора: как создать успешный онлайн-платформу для сбора и сравнения услуг?
Создание платформы, которая объединяет информацию из различных источников, требует глубокого понимания технологий и особенностей работы с данными. Наша команда предлагает комплексный подход к разработке таких решений, обеспечивая эффективное взаимодействие с пользователями и партнёрами.
Основой успешного проекта является правильная архитектура. Мы разрабатываем гибкие и масштабируемые системы, которые легко адаптируются под изменяющиеся требования рынка. Используя современные технологии, такие как микросервисы и API, мы обеспечиваем высокую производительность и возможность интеграции с различными сервисами.
Важным аспектом является пользовательский интерфейс. Мы создаем интуитивно понятные и удобные интерфейсы, которые позволяют пользователям легко находить нужную информацию. Применение UX-дизайна помогает нам улучшить взаимодействие и повысить удовлетворенность пользователей, что, в свою очередь, увеличивает лояльность и количество возвратных посетителей.
Мы также уделяем внимание безопасности данных. Внедрение современных методов шифрования и защиты информации позволяет минимизировать риски и обеспечить надежность платформы. Это особенно важно для агрегаторов, которые обрабатывают большие объемы информации и взаимодействуют с несколькими сторонними сервисами.
Наша команда имеет многолетний опыт в создании подобных решений и готова предложить индивидуальный подход к каждому проекту. Мы понимаем, что успех зависит от качества реализации и постоянного совершенствования продукта. С нами вы получите не просто сайт, а мощный инструмент для достижения бизнес-целей.

Преимущества онлайн-присутствия
В современном бизнесе наличие качественного веб-сайта является неотъемлемой частью успешной стратегии. Продуманный и функциональный сайт не только увеличивает охват аудитории, но и способствует росту доверия клиентов. В условиях высокой конкуренции важно, чтобы ваш бизнес был доступен для потенциальных клиентов 24/7. Это позволяет привлекать новых пользователей, которые могут находить вашу компанию в любое время, что значительно расширяет географию продаж.
Кроме того, наличие профессионально разработанного сайта помогает создать положительный имидж бренда. Когда пользователи видят качественный и удобный интерфейс, они автоматически начинают доверять вашему бизнесу. Исследования показывают, что 75% пользователей судят о надежности компании по дизайну ее сайта. Это означает, что инвестиции в создание функционального веб-ресурса могут привести к увеличению конверсии и, как следствие, повышению доходов.
Таким образом, для достижения успеха в онлайн-пространстве, важно уделить внимание разработке сайта агрегатора, который будет не только информативным, но и удобным для пользователей.

Маркетинговое исследование сайтов конкурентов
Создание успешного онлайн-агрегатора начинается с тщательного анализа существующих игроков на рынке. Мы исследуем сайты конкурентов, чтобы выявить их сильные и слабые стороны, а также определить наиболее эффективные стратегии и подходы. В процессе анализа мы обращаем внимание на дизайн, пользовательский интерфейс, контент, SEO-оптимизацию и маркетинговые инструменты, которые они используют.
Зачем это нужно нашим клиентам? Понимание конкурентной среды позволяет не только избежать распространённых ошибок, но и найти уникальные решения для привлечения целевой аудитории. Мы помогаем нашим клиентам выделиться на фоне конкурентов, создавая креативные и эффективные решения, которые обеспечивают высокую конверсию.
С нашим опытом в маркетинге более 15 лет, мы знаем, как адаптировать лучшие практики под конкретные потребности вашего проекта. Мы учитываем требования SEO, чтобы обеспечить не только привлекательный внешний вид сайта, но и его высокие позиции в поисковых системах. Такой комплексный подход гарантирует, что ваш агрегатор будет не просто очередным сайтом, а мощным инструментом для достижения бизнес-целей.

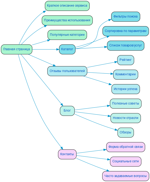
Разработка структуры сайта
Создание платформы, которая объединяет информацию из различных источников, требует тщательной проработки структуры. Эффективная и логичная архитектура сайта обеспечивает пользователям интуитивно понятный доступ к контенту, что напрямую влияет на их опыт взаимодействия. Правильно организованные разделы и категории позволяют быстро находить нужную информацию, минимизируя время на поиски и повышая удовлетворенность пользователей.
Кроме того, четкая структура сайта играет важную роль в поисковой оптимизации. Поисковые системы учитывают навигацию и внутренние ссылки при ранжировании, поэтому логичное построение разделов способствует улучшению видимости в результатах поиска. Важно учитывать пользовательские сценарии: анализируя поведение целевой аудитории, можно оптимизировать пути конверсии и снизить уровень отказов. В конечном итоге, продуманная структура становится основой для достижения бизнес-целей и увеличения эффективности платформы.

Разработка интерактивного прототипа сайта
Создание интерактивного прототипа – это важный этап в процессе проектирования веб-решений, который позволяет визуализировать структуру и функциональность будущего сайта. На этом этапе мы тщательно прорабатываем пользовательский путь, что помогает выявить возможные узкие места и улучшить навигацию. Благодаря интерактивным элементам, наши клиенты могут наглядно оценить, как будет выглядеть и функционировать конечный продукт.
Тестирование прототипа на реальных пользователях позволяет собрать ценные отзывы и скорректировать интерфейс до начала разработки. Это значительно снижает риски и затраты, связанные с доработкой уже готового сайта. Мы учитываем потребности SEO на этапе создания прототипа, что способствует более высокой видимости сайта в поисковых системах и, как следствие, увеличению трафика.
С 15-летним опытом в digital-маркетинге, наша команда применяет креативные подходы для создания уникальных решений, которые не только привлекают внимание, но и способствуют повышению конверсии. Мы понимаем, что качественная визуализация и продуманная структура – это ключ к успешному онлайн-бизнесу. Ваш сайт станет не просто платформой, а эффективным инструментом для достижения бизнес-целей.
Разработка яркого дизайна в соответствии с целями заказчика
Создание платформы, которая эффективно объединяет информацию и услуги, требует не только технической экспертизы, но и глубокого понимания целевой аудитории. Мы разрабатываем уникальные интерфейсы, которые не просто привлекают внимание, но и направляют пользователей к конкретным действиям. За более чем 20 лет в индустрии интернет-дизайна мы накопили опыт, позволяющий создавать решения, которые работают на результат.
Каждый проект начинается с анализа целей и задач заказчика. Мы учитываем не только функциональные требования, но и эмоциональную составляющую. Яркий, запоминающийся дизайн, который соответствует фирменному стилю клиента, помогает установить доверие и создать положительное впечатление. Например, использование цветовых решений и шрифтов, которые отражают индивидуальность бренда, позволяет выделиться на фоне конкурентов и сделать взаимодействие с платформой более приятным.
Креативные элементы, такие как анимации и интерактивные элементы, не только украшают интерфейс, но и вовлекают пользователя, побуждая его к действию. Мы применяем принципы поведенческой психологии, чтобы оптимизировать пользовательский путь. Например, выделение кнопок призыва к действию контрастными цветами или размещение их в стратегически важных местах значительно увеличивает вероятность клика.
Наши дизайнеры работают в тесном сотрудничестве с маркетологами, чтобы гарантировать, что каждый элемент интерфейса способствует высокой конверсии. Мы создаем не просто красивые страницы, а эффективные инструменты, способствующие росту бизнеса наших клиентов. Каждый проект — индивидуальный подход, где креатив и функциональность идут рука об руку, обеспечивая максимальное вовлечение и удовлетворение потребностей пользователей.
Несколько примеров наших проектов
Что вы получите при заказе сайта
Заказывая корпоративный сайт в SDD Creative Studio, вы получаете не просто онлайн-площадку, а мощный инструмент для достижения бизнес-целей. Мы начинаем с глубокого анализа целевой аудитории, что позволяет нам понять потребности ваших клиентов и создать сайт, который будет им действительно интересен.
Структурирование контента — ключевой этап нашего процесса. Мы разрабатываем логичную и удобную навигацию, чтобы пользователи могли легко находить нужную информацию. Это способствует улучшению юзабилити и повышает удовлетворенность посетителей, что в свою очередь ведет к высокой конверсии.
Яркий дизайн, который мы создаем, не только привлекает внимание, но и соответствует корпоративной идентичности вашего бренда. Мы используем Bootstrap 3 для обеспечения мобильной адаптивности, что гарантирует отличное отображение сайта на любых устройствах, будь то смартфон или планшет.
Среди современных проверенных CMS мы рекомендуем систему управления сайтом "Битрикс - стандарт", которая обеспечивает надежность и гибкость в управлении контентом. Она позволяет легко обновлять информацию и добавлять новые разделы, что значительно упрощает вашу работу.
Кроме того, мы внедряем систему онлайн-консультаций, что позволяет вашим клиентам быстро получать ответы на вопросы и повышает уровень сервиса. Мы также уделяем внимание SEO и маркетингу, чтобы ваш сайт был видим в поисковых системах и привлекал целевых посетителей.
И, наконец, мы предоставляем архив с сайтом, что обеспечивает сохранность всех данных и позволяет вам легко возвращаться к предыдущим версиям. С SDD Creative Studio вы получаете комплексное решение, которое поможет вашему бизнесу расти и развиваться в цифровом пространстве.

Технические особенности создания сайта
Создание платформы, объединяющей информацию из различных источников, требует внимательного подхода к техническим аспектам. Одним из ключевых элементов является реализация анимаций и динамических интерфейсов, которые делают взаимодействие пользователя с сайтом более интуитивным и приятным. Использование современных библиотек и фреймворков позволяет создать эффектные переходы и анимации, что способствует удержанию внимания посетителей и улучшает общий пользовательский опыт.
Не менее важным аспектом является интеграция онлайн-обращений и форм обратной связи. Эти инструменты позволяют пользователям быстро и удобно взаимодействовать с платформой, оставляя свои комментарии и запросы. Мы уделяем особое внимание безопасности данных и удобству заполнения форм, что в свою очередь повышает уровень доверия к ресурсу и способствует его популярности.
Загрузка данных – это еще один критически важный элемент, который требует тщательной проработки. Мы используем оптимизированные API и технологии кэширования, чтобы обеспечить быструю и надежную подгрузку информации. Это позволяет пользователям мгновенно получать актуальные данные, что особенно важно для агрегирующих платформ, работающих с большими объемами информации.
Кроме того, мы применяем передовые решения в области UI/UX, разрабатывая интерфейсы, которые не только эстетически привлекательны, но и функциональны. Индивидуальный подход к каждому проекту позволяет нам учитывать специфические потребности клиента и целевой аудитории, создавая уникальные решения, которые выделяются на фоне конкурентов. Внимание к деталям и высокие стандарты качества – вот что делает нашу работу по созданию таких платформ по-настоящему успешной.

Порядок разработки сайта в компании SDD Creative Studio
В SDD Creative Studio мы понимаем, что разработка сайта агрегатора — сложный и многогранный процесс, требующий внимательного подхода на каждом этапе. Мы начинаем с анализа потребностей клиента, что позволяет нам глубже понять его бизнес, целевую аудиторию и ключевые задачи. Этот этап является основой для дальнейшей работы, так как на его основе формируется стратегический план проекта.
Следующим шагом является работа по договору, где мы четко определяем все условия сотрудничества, сроки и бюджет. Прозрачность на этом этапе позволяет избежать недоразумений и обеспечивает доверительные отношения между нами и клиентом.
Затем мы приступаем к проработке семантики. Это включает в себя исследование ключевых слов и фраз, которые помогут привлечь целевую аудиторию. На основе полученных данных мы строим эффективную структуру сайта, которая будет интуитивно понятной и удобной для пользователей.
Важным аспектом является работа нашей команды опытных верстальщиков и программистов. Они обеспечивают высокое качество кода и адаптивность сайта, что критично для современного пользователя. Мы также уделяем внимание современному дизайну, который не только привлекает внимание, но и способствует удобству навигации.
Перед запуском проекта мы проводим тщательное тестирование, чтобы выявить и устранить возможные ошибки. Оптимизация сайта для поисковых систем и скорости загрузки — завершающий этап, который обеспечивает его успешное функционирование после запуска. Мы гарантируем надежность и системность на каждом этапе, что делает сотрудничество с SDD Creative Studio комфортным и результативным.
Ниже вы можете ознакомиться с картой проекта - наглядно показываем процесс разработки сайта и всех участников с нашей стороны.